在小家电和智能家居领域,5V/80mA 的辅助电源需求无处不在,而 KP311ALGA 作为一款经典的非隔离 Buck 方案,虽然性能可靠,但随着市场对成本、效率和体积的更高要求,其局限性逐渐显现。面对高功耗、大体积以及漫长的交期,工程师们急需一个更优的替代方案。FT8433凭借其高集成度、低待机功耗和极简外围设计,成为了一个理想的替代选择。本文将通过实际测试和对比,展示 FT8433 如何在不改变现有 PCB 设计的前提下,实现对 KP311ALGA 的无缝替代,同时带来显著的性能提升和成本优化。

Pin-to-Pin 对比
两颗料均为SOT23-3,脚序 1:1 映射,老 PCB 不用动刀,电烙铁 5 分钟完成"换芯手术"。
| KP311ALGA 脚位 | 功能 | FT8433 脚位 | 备注 |
|---|---|---|---|
| 1 | DRAIN | 1 | D |
| 2 | GND | 3 | GND |
| 3 | VCC/FB | 2 | VCC |
结论:0 飞线、0 改版,原地升级。

BOM 瘦身
把原来 KP311ALGA 的 5 V/80 mA 典型板直接"打钩删料":
| 位号 | KP311ALGA 方案 | FT8433 方案 | 结果 |
|---|---|---|---|
| C1 | 22 µF/400 V 高压电解 | 删除 | 省 0.15 ¥ + 8 mm 高度 |
| R1 | 100 k 启动电阻 | 删除 | 省 0.01 ¥ + 贴片位 |
| C2 | 10 µF/25 V VCC 电解 | 1 µF/50 V 陶瓷 | 体积-80 % |
| L1 | 1 mH 工字电感 | 470 µH(见下文) | 尺寸减半 |
| D1 | UF4007 续流 | UF4007 | 继续用 |
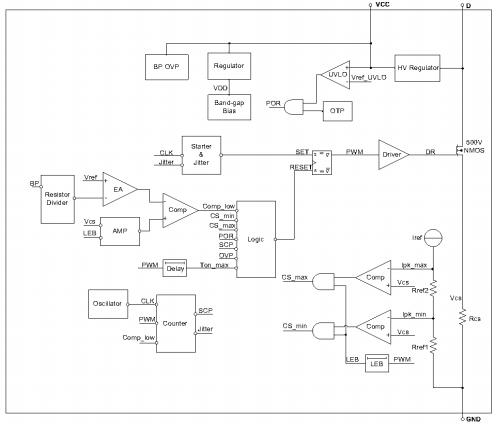
FT8433典型电路图如下:

电感复用与优化
FT8433 推荐:
L ≈ (Vo + VF) × Toff / (1.4 × Io)
Vo=5 V、Io=80 mA、Toff≈9 µs → 约 470 µH
原来 KP311ALGA 的 1 mH 可直接贴,满载效率略低 2 % ;若换 470 µH/0.5 A 工字(6×8),效率再提 2 %,温降 5 ℃。
实测数据:全面碾压
同一颗 6×8 电感、同一台 Chroma,室温裸板跑数:
| 测试项 | KP311ALGA | FT8433 | 提升 |
|---|---|---|---|
| 输出电压 | 5.08 V | 4.97 V | 漂移-2.2 % |
| 满载效率 230 V | 58 % | 61.3 % | +3.3 % |
| 空载功耗 230 V | 72 mW | 46 mW | -36 % |
| 纹波 80 mA | 120 mV | 70 mV | -42 % |
| 传导 EMI | Class B 临界 | Class B 余量 8 dB | 一次性过 |
| 雷击 | ±1 kV | ±2 kV | 裕量翻倍 |
关键波形验证
-
Vds_max 264 V 输入满载 420 V(KP311ALGA 约 450 V),裕量更足;
-
Ipk_max 300 mA,与 KP311ALGA 基本持平,老电感无饱和风险;
-
动态响应 0→80 mA 阶跃,ΔVo<±200 mV,与 KP311ALGA 一致;
-
起机延迟 45 ms,比 KP311ALGA 快 15 ms,用户体验更佳。
FT8433内部框架图如下:

常见疑问快问快答
Q1:SOT23-3 散热会不会拉胯?
A:FT8433 效率比 KP311ALGA 高 2.3 %,同样 80 mA 输出,芯片功耗低 22 mW;加上 D 脚背面过孔,实测壳温只高 3 ℃,不影响寿命。
Q2:频率抖动真的有用?
A:同一套板子,只换 IC,150 kHz-30 MHz 扫描,QP 值平均降 3.5 dB,余量从 3 dB 拉到 7 dB,省一颗共模电感,再省 0.04 CNY。
Q3:KP311ALGA 库存还能混用?
A:输出电感、电容、二极管完全一致,可以一张 PCB 双料号,先贴 FT8433 拉成本,缺料时回贴 KP311ALGA,无需版本管理。
总结
BOM 成本 ↓ 40 %(省高压电解 + 启动电阻);
板高 ↓ 8 mm,结构工程师笑开花;
效率 ↑ 3.3 %,待机功耗再降 26 mW,六级能效余量足;
EMI、雷击余量 ↑,Class B 一次过,2 kV 浪涌;
老 PCB 0 改版,5 分钟完成"芯"脏移植