
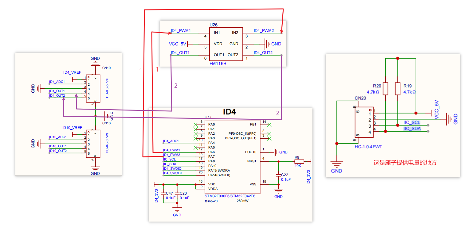
舵机板的电路分析
电源5V,电流什么走向呢?
text
VCC_5V(外部输入)→ 分两路:
① 直接供电:舵机驱动芯片FM116B(VDD脚)、传感器接口HC-1.0-4PWT、烧录口;
② 降压供电:通过XC6210(5V转3.3V)→ 6路3.3V电源(ID2_3V3~ID12_3V3)→ STM32主控(VDD/VDDA脚)、各通道逻辑电路、ADC参考电源。
直接供电电路:
下面是舵机PWM输出信号的电流方向

相当于给舵机驱动单独供一个5V的电源
可以增大f030芯片输出PWM信号的能力
接下来就是f030芯片的供电线路了
降压供电电路

接下来就是烧录针的接法:

IIC通信的数据流向:

相当于多个舵机共用一个总线,所以舵机的ID号就是舵机的名字