1、首先,CSDN官方已经可以对AI对话修改或者下载源码,很厉害...

2、可以全量展示:很优美

目录
1、首先,CSDN官方已经可以对AI对话修改或者下载源码,很厉害...
[3、🤖手搓TuyaAI + Otto机器人🔥玩出智能新花样!开整!](#3、🤖手搓TuyaAI + Otto机器人🔥玩出智能新花样!开整!)
3、🤖手搓TuyaAI + Otto机器人🔥玩出智能新花样!开整!


4、材料清单

5、硬件接线图

6、程序修改要点

7、编译与烧录流程

8、功能特性

9、资源连接
https://www.bilibili.com/video/BV1XrTgzSE1j/
https://www.bilibili.com/video/BV1XrTgzSE1j/

10、总结
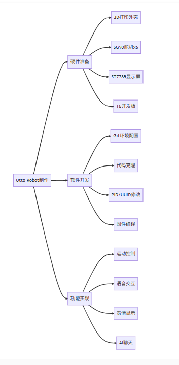
本教程为零基础用户提供完整的Otto Robot制作指南,涵盖从硬件组装到软件编程的全流程。通过涂鸦智能平台实现语音控制、AI聊天等智能功能,适合创客、教育工作者和智能硬件爱好者。
核心亮点:
- 完整3D打印外壳方案
- 涂鸦智能APP远程控制
- 开源代码二次开发
- 语音交互功能实现