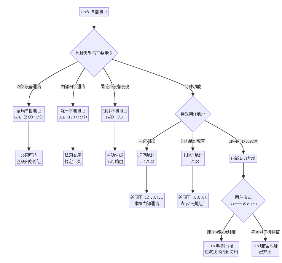
IPV6的六种单播地址:本地链路地址 环回地址 未指定地址 唯一本地地址 嵌入式Ipv4地址 全局单播地址

以下是每种地址的详细解析:


1. 链路本地地址

  • 前缀:fe80::/10(实际通常表现为 fe80::/64

  • 特点:

    • 自动生成: ​ 设备启用 IPv6 后自动配置 ,无需 DHCP 或手动设置。通常由 EUI-64 方法 (基于 MAC 地址)或随机生成

    • 作用域唯一: ​ 仅在同一个物理或逻辑链路(如同一广播域、VLAN)内有效。

    • 不可路由: ​ 路由器绝不转发源或目的是链路本地地址的数据包。

    • 每个接口都有: ​ 每个启用了 IPv6 的网络接口必须有一个链路本地地址。

  • **用途:**​ 用于同一链路上邻居设备之间的通信,是许多 IPv6 协议(如 NDP、DHCPv6 交互)的基石。

  • 例子:fe80::1(路由器的常见链路本地地址), fe80::250:56ff:fe12:3456

2. 环回地址

  • 地址:::1/128

  • 特点:

    • 单主机内部: ​ 代表本机,类似 IPv4 的 127.0.0.1

    • 永不离开主机: ​ 发送到 ::1的数据包不会离开网卡,直接在协议栈内部处理。

  • **用途:**​ 测试本机 TCP/IP 协议栈是否正常工作,或用于本机上的网络服务客户端/服务器通信。

  • 例子:ping6 ::1curl http://[::1]

3. 未指定地址

  • 地址:::/128(全零地址)

  • 特点:

    • "无地址"占位符: ​ 表示"没有地址"。不能分配给任何接口 ,也不能作为数据包的目的地址

    • 特殊用途: ​ 主要用作数据包的源地址,当设备尚未拥有有效地址,但需要发送探测报文时(如 DAD 重复地址检测、DHCPv6 初始请求)。

  • **用途:**​ 初始化过程中的临时源地址。

  • 例子: ​ 在 DAD 中,设备用 ::作为源,向它的"请求节点多播地址"发送 NS 报文,询问"这个地址有人用吗?"

4. 唯一本地地址

  • 前缀:fc00::/7实际可分配范围是 fd00::/8fc00::/8预留)。

  • 特点:

    • 私有地址: ​ 类似 IPv4 的 10.0.0.0/8172.16.0.0/12192.168.0.0/16。用于内部网络,不应被路由到全球互联网。

    • 全球唯一的高概率: ​ 地址中包含一个由你自己随机生成的 40 位"全局 ID",这使得不同组织内部网络意外重叠的概率极低。这是对 IPv4 私有地址的重大改进。

    • **稳定:**​ 不依赖运营商分配,非常适合用作内部服务器、网络基础设施的稳定地址。

  • **用途:**​ 企业内网、数据中心内部、不与公网直接通信的网络部分。

  • 例子:fd12:3456:789a::1fdff:bad:f00d:cafe::/64

5. 内嵌 IPv4 地址

有两种形式,主要用于过渡技术:

  • IPv4 映射地址:::ffff:0:0/96或写作 ::ffff:w.x.y.z

    • 特点: ​ 用于在纯 IPv6 环境中表示一个仅支持 IPv4 的节点。仅用于内部表示,不会出现在线路上。例如,一个双栈服务器可能在内部用这个地址来表示一个 IPv4 的客户端。
  • IPv4 兼容地址(已弃用):::w.x.y.z

    • 特点: ​ 早期自动隧道技术(如 6to4)使用,现已被弃用,你基本不会见到。

6. 全局单播地址

  • 前缀:2000::/3(即以二进制 001开头的所有地址,范围 2000::3fff:ffff:...

  • 特点:

    • 公网地址: ​ 这是设备在全球 IPv6 互联网上通信使用的地址,相当于 IPv4 的公网 IP。

    • **可聚合路由:**​ 采用严格的分层结构分配(IANA → RIR → ISP → 用户),使得全球路由表非常精简和高效。

    • 结构清晰: ​ 典型的 /48分配给站点,然后站点可以自由划分成 65536 个 /64子网。

  • **用途:**​ 访问互联网上的任何 IPv6 资源。

  • 例子:

    • 从 ISP 获得的地址块:2001:db8:1234::/48

    • 你的电脑地址:2001:db8:1234:5678::1

    • 知名 DNS 服务器:2001:4860:4860::8888(Google DNS)


核心记忆要点

地址类型 前缀/地址 关键特点 类比 IPv4 主要用途
链路本地 fe80::/10 自动生成,链路唯一,不可路由 169.254.0.0/16 邻居发现,无状态配置
环回 ::1/128 本机内部,永不外出 127.0.0.1 测试本机协议栈
未指定 ::/128 全零,不分配给接口 0.0.0.0 初始化时的源地址
唯一本地 fd00::/8 私有,全球唯一高概率 10.0.0.0/8 企业内部网络
内嵌 IPv4 ::ffff:0:0/96 内部表示 IPv4 节点 N/A 过渡技术内部
全局单播 2000::/3 公网可达,分层路由 公网 IP 全球互联网通信

一个典型的双栈设备通常拥有:

  1. 一个或多个 全局单播地址(用于上网)

  2. 每个接口一个 链路本地地址(用于邻居通信)

  3. 一个 环回地址::1

  4. 可能还有一个或多个 唯一本地地址(用于访问内网资源)

相关推荐
TechWayfarer13 小时前
查询IP所在地的3种方案:从API到离线库,风控场景怎么选?
开发语言·网络·python·网络协议·tcp/ip
ylscode15 小时前
微软Exchange Server曝高危零日漏洞:朝鲜黑客利用“Toast攻击“入侵企业邮件系统
网络·安全·web安全
heimeiyingwang16 小时前
【架构实战】可观测性体系:从监控到全链路追踪
网络·数据库·架构
weixin_5118404717 小时前
2026年5月4日 OCS技术方案路线选择与优劣深度调研报告
网络·人工智能
绝知此事17 小时前
Netty实战:从零构建高性能TCP通信服务(含心跳检测)
java·网络·spring boot·网络协议·tcp/ip
小初生ZLD18 小时前
AI开发者的网络卡点:Anthropic连接超时实战避坑
网络
Bobolink_18 小时前
跨境网络中“高延迟”问题的技术成因与解决路径
网络·网络优化·跨境网络
呉師傅18 小时前
UPS滴滴告警!如何测量UPS电池内阻【UPS学习】
运维·服务器·网络·学习·电脑
@insist12319 小时前
信息安全工程师-工控安全产品体系与行业实践全解析
网络·安全·软考·信息安全工程师·软件水平考试
段一凡-华北理工大学19 小时前
2026 高炉炼铁智能化技术全景与演进路径~系列文章03:高炉工业数据治理标准化与全生命周期血缘体系
网络·人工智能·高炉炼铁·工业智能体·炉温监测·高炉智能化