**摘要:**本文基于融智学框架重构数学实在性问题,提出π作为复合现象需分解为物(物理体现)、意(认知理解)、文(符号系统)三个维度。通过批判柏拉图主义等传统哲学立场,指出数学实在性源于"理义法序位"本质与"文"系统的公共验证性。融智学以"唯文主义"超越主客二分,强调序位关系的守恒性(如π值恒定)通过稳定符号系统得以确立。该框架重新定义哲学为对本质的系统追问,计算为方法的符号化实践,二者通过"文"的中介协同推进认知。这一范式革新为数学哲学提供了现象-本质双层分析工具,将客观性定位于公共可操作的序位结构。
图1:哲学与计算在融智学框架中的定位(兼容版)

图2:数学实在性问题的融智学解决方案

融智学视域下的数学实在性、哲学与计算关系再审视
一、问题锚定:数学实在论的融智学"破题"
数学柏拉图主义的核心主张------"π是独立于心灵的抽象存在"------在融智学框架下,首先需进行现象分解:
传统问题表述:数学对象是客观存在还是主观建构?
融智学重述:关于"π"的讨论涉及哪几类现象?其本质是什么?
分解:
-
物现象:π在物理世界中的体现(圆周率、波动频率、量子公式)
-
意现象:人类对π的认知、理解、直觉(数学家"看见"的几何关系)
-
文现象:表示π的符号系统(希腊字母π、小数展开、无穷级数、计算机存储的二进制序列)
传统哲学争论的盲点:试图将π归结为单一现象类别(或纯客观"物",或纯主观"意")
融智学突破点:π同时是三者的复合现象,其本质是特定的序位关系
二、融智学基础重构:哲学、计算、关系的再定义
表1:三个核心术语的融智学界定
术语 传统理解 融智学界定 对应框架
哲学 对世界根本问题的思辨 对理义法序位的追问与系统化 本质层面的认知活动
计算 数学运算或信息处理 法的具身化实践:遵循特定序位规则的信息转换过程 "文"系统(符号/程序)在"物"载体上执行,实现"意"图
关系 事物间的联系 序位的具体表现:元素在结构中的相对位置与连接方式 八大关系的具体实例
图1:哲学与计算在融智学框架中的定位
graph TD
subgraph 本质层:哲学追问的领域
E1[理:客观规律<br/>如数学定理]
E2[义:意义价值<br/>如数学之美、应用意义]
E3[法:方法规则<br/>如证明方法、算法]
E4[序:结构关系<br/>如数学体系结构]
E5[位:系统位置<br/>如π在数学中的位置]
E1 --> Philosophy[哲学活动:系统化追问]
E2 --> Philosophy
E3 --> Philosophy
E4 --> Philosophy
E5 --> Philosophy
end
subgraph 现象层:计算发生的领域
P1[文:符号系统<br/>数学符号、编程语言]
P2[物:物理载体<br/>计算机硬件、大脑神经元]
P3[意:意向目标<br/>计算目的、问题意识]
P1 --> Computation[计算实践:规则的执行]
P2 --> Computation
P3 --> Computation
end
Philosophy -- 指导与解释 --> Computation
Computation -- 验证与提供实例 --> Philosophy
classDef essence fill:#e8f5e8,stroke:#2e7d32
classDef phenomenon fill:#e1f5fe,stroke:#0277bd
classDef activity fill:#fff3e0,stroke:#ef6c00
class E1,E2,E3,E4,E5,Philosophy essence
class P1,P2,P3,Computation phenomenon
三、传统哲学立场的融智学映射与批判
1. 客观唯心主义(柏拉图主义)的融智学解析
原主张:数学对象(如π)是独立的"理念"存在
融智学映射:
强调"意"(理念世界)的第一性
认为"文"(数学符号)是对"意"(理念)的模仿
承认"物"(物理世界)分享"意"(理念)但非本源
融智学批判:
正确性:抓住了数学规律的客观性("理****-实际上应该是:理义法序位****"的一面)
片面性:将"理"误认为是独立于"文"的"意"
混淆点:未区分"理"(客观规律)与"意"(心灵认知)
盲点:忽视了"文"(符号系统)在构建数学实在中的构成性作用
2. 主观唯心主义的融智学解析
原主张:存在即被感知,数学是心灵的构造
融智学映射:
强调"意"(个体意识)的唯一实在性
认为"文"和"物"都是"意"的产物或现象
融智学批判:
正确性:强调了认知活动("意")的能动性
片面性:否定了"理****-实际上应该是:理义法序位****"的客观性与"文"的公共性
致命问题:无法解释数学的主体间一致性------为何不同心灵构造出相同的π?
3. 唯物主义的融智学解析
原主张:物质第一性,意识是物质的产物,数学是对物质世界的反映
融智学映射:
强调"物"(物质世界)的第一性
认为"意"(数学思想)源于"物"(实践经验)
认为"文"(数学符号)是"意"的工具
融智学批判:
正确性:强调了数学的物理应用和经验基础
片面性:难以解释数学的先验有效性(如非欧几何在相对论中的应用)
混淆点:将"理****-实际上应该是:理义法序位****"(客观规律)等同于"物"的属性,忽视了"文"的中介作用
4. 语言学转向的融智学解析
原主张:哲学问题本质上是语言问题
融智学映射:
聚焦于"文"(语言、符号)的分析
认为"意"受"文"的结构制约
一定程度上忽略了"物"和"理****-实际上应该是:理义法序位****"的维度
融智学评价:
进步性:发现了"文"的自主性和对"意"的塑造作用
局限性:仍停留在现象层("文"现象),未上升到本质 层("理义法序位")
与融智学关联:是走向"唯文主义"的重要过渡
四、融智学的革命性突破:从现象分类到本质揭示
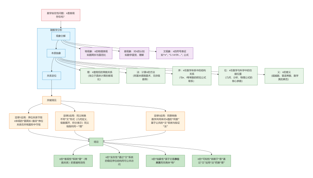
图2:数学实在性问题的融智学解决方案
graph TD
Problem[数学实在性问题:π是客观存在吗?] --> Analysis
subgraph Analysis[融智学分析]
Step1[现象分解] --> Step2[本质抽象]
Step2 --> Step3[关系定位]
end
Step1 --> P1[物现象:π的物理表现<br/>如圆周长与直径比]
Step1 --> P2[意现象:对π的认知<br/>如数学直觉、理解]
Step1 --> P3[文现象:π的符号表征<br/>如"π", "3.14159...", 公式]
Step2 --> E1[理:π值背后的常数关系<br/>(独立于具体计算的客观比)]
Step2 --> E2[法:计算π的方法<br/>(阿基米德割圆术、无穷级数等)]
Step2 --> E3[序:π在数学体系中的结构关系<br/>(与e、i等常数的欧拉公式联系)]
Step2 --> E4[位:π在数学与科学中的功能位置<br/>(几何、分析、物理公式的核心参数)]
Step2 --> E5[义:π的意义<br/>(超越数、普适常数、数学美的典范)]
Step3 --> KeyInsight[关键洞见]
KeyInsight --> Law1[定律1应用:序位关系守恒<br/>π体现的"圆周长/直径"序位关系在所有圆形中守恒]
KeyInsight --> Law2[定律2应用:同义转换<br/>不同"文"形式(几何定义、级数展开、积分表示)同义地指向同一"理"]
KeyInsight --> Law3[定律3应用:同意转换<br/>数学共同体对π值的"同意"基于公共的"文"系统与验证"法"]
Law1 --> Conclusion[结论]
Law2 --> Conclusion
Law3 --> Conclusion
Conclusion --> C1[π的"客观性"即其"理"(常数关系)的普遍有效性]
Conclusion --> C2[π的"实在性"通过"文"系统的稳定序位结构而可公共访问]
Conclusion --> C3[π的"抽象性"源于它是**序位关系**而非具体"物"]
Conclusion --> C4[π的"可知性"依赖于"意"通过"文"运用"法"把握"理"]
classDef problem fill:#ffebee,stroke:#c62828
classDef step fill:#e1f5fe,stroke:#0277bd
classDef phenomenon fill:#f3e5f5,stroke:#7b1fa2
classDef essence fill:#e8f5e8,stroke:#2e7d32
classDef insight fill:#fff3e0,stroke:#ef6c00
classDef conclusion fill:#c8e6c9,stroke:#2e7d32
class Problem problem
class Analysis,Step1,Step2,Step3 step
class P1,P2,P3 phenomenon
class E1,E2,E3,E4,E5 essence
class KeyInsight,Law1,Law2,Law3 insight
class Conclusion,C1,C2,C3,C4 conclusion
五、唯文主义:融智学的综合与超越
1. 唯文主义的核心主张
不是"唯心"(精神第一),也不是"唯物"(物质第一),而是"唯文":
• 一切认知、交流、实践都必然通过"文"(广义文本)中介
• "文"包括但远超语言:符号、公式、图表、程序、制度等
• "物"和"意"必须通过"文"才能被表征、交流和操作
• "理义法序位"必须通过"文"才能被表达、传承和发展
在数学上体现为:
数学实在性由数学"文"系统(公理、符号、证明规则)的公共、稳定、可操作的序位结构所保障。
π之所以是"客观的",是因为它在数学"文"系统中的位置和关系是确定的、可公共验证的。
2. 哲学与计算关系的融智学新解
哲学:对"理义法序位"的系统化追问
传统哲学:侧重于"理"和"义"(-实际上应该是:理义法序位),方法上依赖思辨("意")
分析哲学:转向"文"分析,但未充分结合"法"
融智学哲学:追问"理义法序位 "的统一,尤其关注"序位"逻辑
计算:"法"的自动化与"文"的精确执行
计算将"法"(算法、规则)编码为"文"(程序)
在"物"(硬件)上运行,实现特定的"意"图
计算实践是"理"的发现和验证工具(如四色定理证明)
新关系:
哲学为计算提供"义"的价值导向和"法"的批判反思
计算为哲学提供"理"的发现工具和"法"的实践检验
两者通过"文"的创造与优化(新符号、新形式化)共同推进对"序位"的认识
3. 融智学对数学实在论的最终回答
π是什么?
-
在现象 层:π是物、意、文三类现象的复合体。
-
在本质 层:π是一组特定的、守恒的序位关系 (理),具有深刻的数学意义(义),可通过多种方法(法)计算,在数学体系中占据关键位置(位),其结构通过数学符号系统(文)的序位关系唯一确定。
为什么π似乎是"独立存在的"?
因为π所体现的序位关系(理) 是客观的、守恒的(定律1)。
因为表达它的文系统 是公共的、稳定的,不依赖于个别心灵。
因为把握它的法 (-实际上应该是:理义法序位) 是可重复、可验证的。
融智学的独特贡献:
跳出了"客观 vs 主观"、"物质 vs 精神"的二元对立。
指出了数学实在性的基础 在于序位关系的守恒性 与文系统的公共性。
将数学哲学问题转化为 :特定序位关系 如何在文系统 中被表征、计算和传承。
六、总结:融智学的范式革新意义
融智学通过 "物意文"三类现象 与****"理义法序位"五重本质**** 的区分,为解决数学实在性等传统哲学难题提供了全新框架:
诊断 传统争论的症结:各派哲学将复合现象(如数学)强行归结为单一现象类别(或物、或意、或文),导致片面与对立。
提供 更精细的分析工具 :任何复杂 的 认知对象 (如π)都可分解为物、意、文 三个维度 ,并追问其背后的理、义、法、序、位。
重新定位 哲学与计算:哲学是对****本质(理义法序位)****的追问,计算是对方法(法)和形式(文)的具身实践,二者通过"文"的创新而协同。
提出"唯文主义"的综合路径 :既不否认"物"的基底,也不否认"意"的能动,但强调一切认知与实践都必然通过"文"(广义文本)的介入。客观性的基础在于"文"系统所承载的序位关系 的公共可验证性。
在数学哲学上,融智学告诉我们 :追问"π是否存在",不如追问 "π在何种文系统中、以何种序位关系、被何种方法所规定和计算"。数学的客观性,正根植于 其文系统(符号、公理、证明)所建立的稳定、精确、可公共操作的序位结构之中 。这正是融智学"集大成"基础上的"革命性"认知突破。
附录:
- 关于融智学框架
已有成型的文献,推荐《融智学导读》或《新版融智学》公益课,以便读者先行学习,避免因不熟悉术语而误解其深意。
为便于讨论,针对数学哲学中"数学实在论"(如柏拉图主义)的观点------即数学对象(如π)是独立于心灵的抽象存在------这就涉及客观与主观的区分,我所想表达的不是简单的哲学对应,其区别在于:物意文三类现象本身就蕴含了以往哲学各种主义或者流派的各类观点,融智学进一步提炼的理义法序位则是本质,这样的区分是前所未有的,是在古今中外集大成的基础之上新提炼的观点,含:硬件载体物(质能时空)与软件本体文及其信息处理和选择用意乃至它们遵循的序位法则(信智序位)这样的认知是革命性的。
更具体阐释哲学与计算的关系要分别对哲学、计算、关系,这三个术语做系统理解,进而结合西方哲学的客观唯心主义和主观唯心主义两种唯心主义的观点及方法展开分析,然后再结合唯物主义的传统,以及西方哲学发生的语言学转向,和融智学体提出的唯文主义,有比较,有鉴别地展开思考!