目录
[1 nRF5340芯片介绍](#1 nRF5340芯片介绍)
[1.1 芯片特性](#1.1 芯片特性)
[1.2 应用领域](#1.2 应用领域)
[1.3 主要规格参数](#1.3 主要规格参数)
[2 芯片的架构](#2 芯片的架构)
[2.1 MCU模块结构](#2.1 MCU模块结构)
[2.2 片上RAM和Flash空间](#2.2 片上RAM和Flash空间)
[2.3 电源管理](#2.3 电源管理)
[2.3.1 System ON mode](#2.3.1 System ON mode)
[2.3.2 功率子模式](#2.3.2 功率子模式)
[2.3.3 System OFF mode](#2.3.3 System OFF mode)
[2.3.4 电流消耗列表](#2.3.4 电流消耗列表)
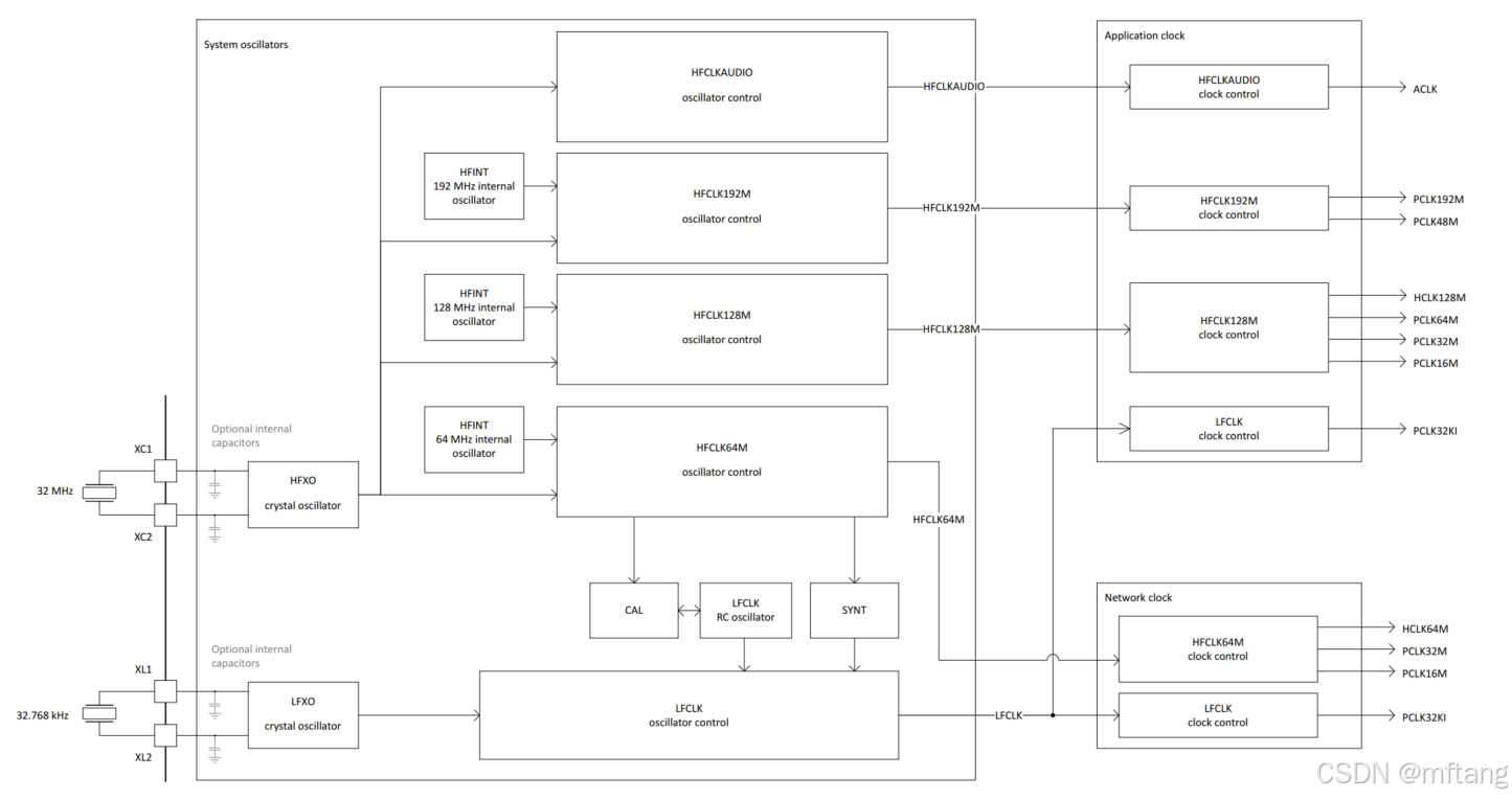
[2.4 系统时钟](#2.4 系统时钟)
概述
本文介绍了Nordic公司的无线SoC芯片:nRF5340采用双Cortex-M33架构,支持蓝牙5.4等协议,具备更高的安全性能该芯片均具备多协议支持、低功耗特性,并针对物联网应用提供不同级别的安全方案,适用于从可穿戴设备到智能家居等多种场景。
1 nRF5340芯片介绍
1.1 芯片特性
1) 芯片主要性能
nRF5340是一款全功能SoC,其具备nRF52®系列最突出的功能。除了具备蓝牙®5.4,高速SPI、QSPI、USB以及高达105°C的工作温度等等优势外,还结合了更高的性能、内存和集成度,同时实现了静态电流的最小化。

2)时钟和资源
本应用处理器针对性能进行了优化,且可以使用电压频率调节功能以128M或64 MHz时钟频率运行。它有1 MB的闪存、512 KB的RAM,一个浮点单元(FPU)、一个8 KB的双向关联高速缓存和DSP指令。网络处理器的主频为64 MHz,并针对低功耗和效率(101 CoreMark/mA)进行了优化。它有256 KB的闪存和64 KB的RAM。

3) 安全性
nRF5340将安全性提升到新的高度。它提供可信执行、信任根和安全密钥存储等安全特性。Arm TrustZone通过区分安全与非安全闪存、RAM、外设和GPIO之间来提供可信的执行。最先进的Arm CryptoCell-312提供硬件加速密码算法,并与密钥管理单元(KMU)外设一起实现了信任根和安全密钥存储。
4) 射频特性
nRF5340 系统级芯片支持各种无线协议。它支持低功耗蓝牙,并且蓝牙测向可实现所有到达角(AoA)和出发角(AoD)的测量功能。此外,它支持低功耗蓝牙音频,2 Mbps高吞吐量、广播扩展和长距离。像蓝牙Mesh、Thread和Zigbee这样的Mesh协议可以与低功耗蓝牙同时运行,从而使智能手机能够配网、入网、配置和控制Mesh节点。还支持NFC、ANT、802.15.4和2.4 GHz专有协议。
1.2 应用领域
nRF5340 是全球首款配备两个 Arm® Cortex-M33® 处理器的无线 SoC。两个灵活的处理器、先进的功能集和高达 105 °C 的工作温度相结合,使其成为 LE 音频、专业照明、高级可穿戴设备和其他复杂物联网应用的理想选择。
1.3 主要规格参数



2 芯片的架构
2.1 MCU模块结构
nRF5340 是一款无线、超低功耗的多核系统级芯片(SoC),集成了两个完全可编程的 Arm Cortex-M33 处理器、先进的安全特性、一系列外设以及一个支持多协议的 2.4GHz 收发器。该收发器支持蓝牙低功耗、ANT™ 以及 802.15.4 协议,包括 Thread 和 Zigbee 协议等,还允许实现专有的 2.4GHz 协议。
两个 Arm Cortex-M33 处理器与 Nordic Semiconductor 的 nRF51、nRF52 和 nRF91 系列 SoC 共享电源、时钟和外设架构,确保了最小的移植工作量。应用核心是一个功能齐全的 Arm Cortex-M33 处理器,包括 DSP 指令和 FPU,运行频率高达 128MHz,具有 1MB 的闪存和 512KB 的 RAM。选择以 64MHz 运行应用处理器可提高 CPU 的能效。网络核心是一个功能集精简的 Arm Cortex-M33 处理器,专为超低功耗运行而设计。它以固定的 64MHz 频率运行,包含 256KB 的闪存和 64KB 的 RAM。
外设集提供了多种模拟和数字功能,支持单芯片实现。具备广泛的应用范围。Arm TrustZone 技术、Arm CryptoCell-312 以及用于系统保护和密钥管理的支持模块被嵌入其中,以满足物联网应用所需的高级安全要求。

2.2 片上RAM和Flash空间
nRF5340 片上系统包含两个处理器内核,每个内核都有闪存和随机存取存储器,可用于代码和数据存储。

所有内存和寄存器都在同一个地址空间中,这包括两块各 256KB 的 RAM,它们在内存映射中作为一个连续的 512KB 的 RAM 块进行访问。第一块 256KB 的 RAM 从 CPU 访问时具有单周期访问时间,而访问另外一块 256KB 的 RAM 时最多会有四个 CPU 周期的额外延迟。

2.3 电源管理
nRF5340 中的电源和时钟管理系统针对超低功耗应用进行了优化,以确保实现最高的能效。
电源和时钟管理系统的核心是如下面图所示的电源管理单元(PMU)。

2.3.1 System ON mode
系统开启是电源复位后默认的运行模式。在系统开启状态下,所有功能模块,如中央处理器和外围设备,可以处于闲置或运行状态,具体取决于软件设置以及正在运行的应用程序的状态。最终的译文:这个网络核心的 CPU 和外围设备可以处于空闲状态、运行状态或强制关机模式(见第 24 页的"强制关机模式")。电源管理单元(PMU)能够根据所需电量的多少来开启或关闭相应的内部电源。外围设备的功耗与其活动水平直接相关,而活动水平会随着特定任务的触发或事件的产生而变化。
电压和频率调整
nRF5340 会自动调整内部电压以优化能效,这是性能与功耗之间的一种权衡。
某些配置选项会导致要求更高的内部电压,这将表现为功耗的增加。这些配置如下:
• 将应用核心时钟的频率设置为 128 MHz。在该模式下,这种增加的功耗在 CPU 进入睡眠状态(即执行 WFI(等待中断)或 WFE(等待事件)指令后)时也会被观察到。
在系统开启后的空闲睡眠状态下,通过在进入 CPU 睡眠模式前将应用核心的时钟频率配置为 64 MHz,可降低功耗。
• 使用时钟频率为 96 MHz 的 QSPI
• 使用 USB 外设
• 在调试时
• 使用 VREQCTRL(电压请求控制)
2.3.2 功率子模式
在系统开启模式下,当 CPU 和所有外设都处于空闲状态时,系统可以处于两种电源子模式中的一个。
电源子模式包括:
• 恒定延迟
• 低功耗
在恒定延迟模式下,CPU 的唤醒延迟和 PPI 任务响应将保持恒定,并保持在最低水平。这是通过一组始终处于启用状态的资源来保障的。与低功耗模式相比,具有恒定且可预测延迟的优势是以更高的功耗为代价的。恒定延迟模式通过触发 CONSTLAT 任务来选择。在低功耗模式下,自动功率管理会选择最节能的供电选项。系统。要实现最低的功耗,就必须牺牲 CPU 引发延迟和 PPI 任务响应的不一致性。低功耗是通过触发 LOWPWR 任务来实现的。当系统进入开机状态时,它默认处于低功耗子模式。
2.3.3 System OFF mode
"系统关机"是系统所能进入的最深度节能模式。在此模式下,系统的核心功能将被关闭,所有正在进行的任务也将被终止。
可以通过"SYSTEMOFF"寄存器将设备置于"系统关机"模式。以下信号/动作可使设备从"系统关机"模式中唤醒:
• 由 GPIO 外围设备生成的 DETECT 信号
• 由 LPCOMP 外围设备生成的 ANADETECT 信号
• 由 NFCT 外围设备生成的用于在现场唤醒的 SENSE 信号
• 检测到 VBUS 引脚上的有效 USB 电压
• 开始调试会话
• 一次引脚复位
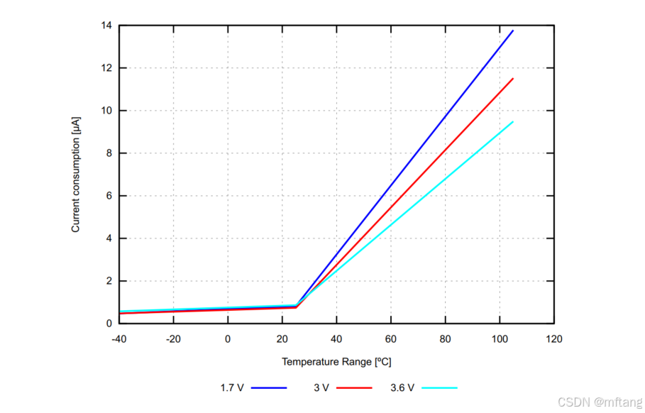
2.3.4 电流消耗列表




2.4 系统时钟
该时钟控制系统能够从一系列内部或外部的高频和低频振荡器中获取系统时钟,并根据各个外设和模块的特定需求将其分配给它们。时钟分配是自动化的,并且按照模块独立地进行分组,以限制时钟树中未使用分支的电流消耗。每个核心子系统都有自己的时钟控制系统,负责向电源和时钟子系统请求资源。

