蜂鸣器
蜂鸣器是⼀种⼀体化结构的电⼦讯响器,采⽤直流电压供电,⼴泛应⽤于计算机、打印机、复印机、报警器、电⼦玩具、汽⻋电⼦设备、
电话机、定时器等电⼦产品中作发声器件。
蜂鸣器主要分为压电式蜂鸣器和电磁式蜂鸣器两种类型。

电路符号

分类
按其驱动⽅式的原理分,可分为:
有源蜂鸣器(内含驱动线路,也叫⾃激式蜂鸣器)
⽆源蜂鸣器(外部驱动,也叫他激式蜂鸣器);
有源蜂鸣器和⽆源蜂鸣器区别
注意:这⾥的"源"不是指电源,⽽是指震荡源。也就是说,有源蜂鸣器内部带震荡源,所以只要⼀通电就会叫;
⽽⽆源内部不带震荡源,所以如果⽤直流信号⽆法令其鸣叫。必须⽤2K-5K的⽅波去驱动它。
有源蜂鸣器往往⽐⽆源的贵,就是因为⾥⾯多个震荡电路。
有源蜂鸣器的优点是:程序控制⽅便。
⽆源蜂鸣器的优点是:便宜,声⾳频率可控,可以做出"多来⽶发索拉西"的效果。
有源蜂鸣器和⽆源蜂鸣器区分

外观上看,两种蜂鸣器好像⼀样,但仔细看,两者的⾼度略有区别。
如果引脚都朝上放置时,有绿⾊电路板的⼀种是⽆源蜂鸣器,⽤⿊㬵封闭的⼀种是有源蜂鸣器。
⼯作原理
⽆源他激型蜂鸣器的⼯作发声原理是:⽅波信号输⼊谐振装置转换为声⾳信号输出。
⽆源他激型蜂鸣器的⼯作发声原理图如图:

有源⾃激型蜂鸣器的⼯作发声原理是:直流电源输⼊经过振荡系统的放⼤取样电路在谐振装置作⽤下产⽣声⾳信号。
有源⾃激型蜂鸣器的⼯作发声原理图如图:

驱动电路
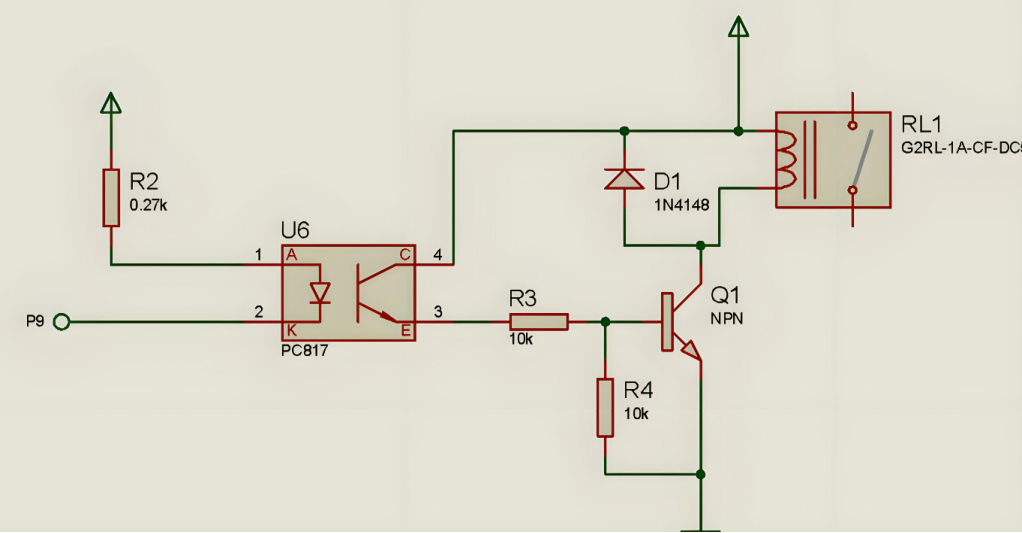
由于蜂鸣器的⼯作电流⽐较⼤,单⽚机的I/O ⼝是⽆法直接驱动的,所以要利⽤放⼤电路来驱动,⼀般使⽤三极管来放⼤电流就可以。
蜂鸣器驱动电路⼀般都包含以下⼏个部分:⼀个三极管、⼀个蜂鸣器、限流电阻。

限流电阻
这⾥的电阻⼀般是1K, 这⾥使⽤10K是想让蜂鸣器声⾳⼩⼀些。
蜂鸣器:
发声元件,在其两端施加直流电压(有源蜂鸣器)或者⽅波(⽆源蜂鸣器)就可以发声。
三极管:
三极管Q1起开关作⽤。
基极⾼电平使三极管饱和导通,使蜂鸣器发声。
基极低电平则使三极管关闭,蜂鸣器停⽌发声。
光耦隔离器
光耦(光电耦合器,光耦合器,或光隔离器)是⼀种⽤于电⽓隔离和信号传输的电⼦元件。它利⽤光信号在输⼊和输出之间进⾏耦合和隔离,从⽽实现电⽓隔离。光耦主要由发光⼆极管(LED)和光电三极管组成

使⽤光耦的主要⽬的是在两个电路之间传递信号,同时避免电流直接流过,有效保护电路中的各个部分。以下是光耦的⼀些主要特点和应
⽤:
特点
-
电⽓隔离:光耦的输⼊和输出之间没有电⽓连接,能够有效地防⽌⾼压和噪声⼲扰。
-
安全性:由于光耦提供了电⽓隔离,可以保护控制端免受被控端的⾼电压冲击。
-
抗⼲扰能⼒强:光信号不易受到电磁⼲扰,使得光耦在复杂的电磁环境中表现优越。
-
响应速度快:光耦可以快速响应输⼊信号,适⽤于⾼速信号传输。
应⽤ -
电源管理:⽤于开关电源中,实现反馈控制和电⽓隔离。
-
通信设备:在串⾏通信接⼝中,提供信号隔离,防⽌⼲扰。
-
⼯业⾃动化:在PLC、数控机床等设备中,⽤于信号传输和隔离。
-
计算机接⼝:在USB、串⼝等接⼝电路中,实现数据传输时的电⽓隔离。
-
家电控制:在智能家电中,⽤于控制信号的隔离和传输。
⼯作原理
当输⼊端的LED导通时,会发出光信号,光信号被光电三极管接收并转换为电信号,从⽽在输出端产⽣相应的电平变化。由于光信号传输
的路径中没有电连接,输⼊端与输出端之间实现了电⽓隔离。
总之,光耦是⼀种重要的电⼦元件,⼴泛应⽤于各种需要电⽓隔离和信号传输的场合。

光耦的使⽤
输⼊信号隔离

输出信号隔离

继电器
继电器概念
继电器是⼀种利⽤电磁原理或其他原理实现⾃动开关控制的电⽓设备。它通常⽤于在⼀个电路中通过较⼩的电流来控制另⼀个电路中的较⼤电流,从⽽实现⾃动控制和保护功能。

继电器的基本结构

继电器通常由以下⼏个部分组成:
-
线圈:当电流通过线圈时,会产⽣磁场。
-
铁⼼:线圈绕在铁⼼上,铁⼼由于磁化作⽤产⽣磁⼒。
-
动触点和静触点:磁⼒使动触点与静触点接触或分离,从⽽实现电路的通断。
-
弹簧:在没有磁场作⽤时,将动触点拉回初始位置。
继电器的分类
根据⼯作原理和⽤途,继电器可以分为多种类型:
-
电磁继电器:利⽤电磁原理进⾏⼯作的最常⻅类型。
-
固态继电器(SSR):采⽤电⼦元件(如晶闸管、三极管等)实现开关控制,没有机械触点,因此具有更⾼的可靠性和更快的响应速
度。
-
时间继电器:根据设定的时间延迟进⾏动作,可⽤于定时控制。
-
热继电器:利⽤双⾦属⽚受热弯曲原理实现电路保护,常⽤于电动机过载保护。
-
功率继电器:适⽤于⼤电流、⼤电压的⼯作环境,如⼯业电⼒系统。
⼯作原理
以电磁继电器为例,其⼯作原理如下:
-
当控制电路中的电流通过继电器的线圈时,线圈产⽣磁场。
-
磁场吸引铁⼼,使铁⼼带动动触点移动,与静触点接触或分离。
-
这样就实现了被控电路的导通或断开。
-
当控制电路断电时,磁场消失,弹簧将动触点拉回初始位置,被控电路恢复到原来的状态。
电路应⽤

晶振

晶振的概念
晶振,也称为晶体振荡器(Crystal Oscillator),是⼀种能够产⽣稳定频率信号的电⼦元件。
它利⽤⽯英晶体的机械振动特性来提供精确的时钟信号,⼴泛应⽤于各种电⼦设备和系统中。
晶振的结构
晶振通常由以下⼏个部分组成:
-
⽯英晶体:⽯英晶体是晶振的关键组件,它负责振荡并提供稳定的频率。⽯英晶体通常是由两块⽯英⽚组成的,之间夹着⾦属电极。
-
电路:晶振通常包括⼀个振荡电路,⽤于激励和放⼤⽯英晶体的振荡信号。
-
封装:晶振通常被封装在⾦属外壳中,以提供保护和机械⽀撑。

晶振的基本原理
晶振的基本原理是利⽤⽯英晶体的压电效应和共振效应。⽯英晶体在施加电场或受到机械应⼒时会发⽣压电效应,产⽣电荷。
当⽯英晶体处于其共振频率附近时,由于机械振动的反馈作⽤,晶体会以较⼤的振幅振动。
这种振动以⼀定的频率产⽣,从⽽提供了稳定的时钟信号。
晶振的⼯作频率
晶振的⼯作频率取决于⽯英晶体的形状和⼤⼩。
⽯英晶体的共振频率可以通过制造时的切割和加⼯来调节,通常可以实现⾮常⾼的频率稳定性。
常⻅的晶振⼯作频率包括:
32.768 kHz:⽤于实时时钟(RTC)和低功耗应⽤。
4 MHz、8 MHz、16 MHz:⽤于微控制器和数字电路等。
更⾼频率:如100 MHz、200 MHz等,适⽤于⾼速通讯、计算机处理器等。
晶振分类
晶振可以根据其⼯作原理划分为有源晶振和⽆源晶振两种类型。
- 有源晶振(Active Crystal Oscillator):
有源晶振是指在晶体振荡器电路中使⽤了放⼤器(通常是运放)来提供正反馈放⼤,以维持振荡的稳定。它需要外部电源供电以提供
放⼤器所需的能量。
由于有放⼤器的存在,有源晶振具有较⾼的输出功率和较低的输出阻抗,能够驱动负载。
- ⽆源晶振(Passive Crystal Oscillator):
⽆源晶振是指在晶体振荡器电路中没有使⽤放⼤器,仅依靠晶体的压电效应来产⽣振荡信号。它不需要外部电源供电,因为没有放⼤
器需要能量。
⽆源晶振的输出功率较低,输出阻抗较⾼,⼀般需要经过进⼀步的放⼤才能驱动负载。
有源晶振通常具有更⾼的输出功率和较低的输出阻抗,适⽤于需要驱动较重负载或信号传输距离较⻓的场合。
⽆源晶振则更加简单、节省能源,适⽤于⼀些低功耗、简单的电路设计。
⽆源晶振电路设计

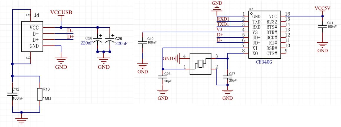
USB转串⼝芯⽚
USB转串⼝芯⽚

USB转串⼝芯⽚(USB to Serial Chip)是⼀种集成电路,⽤于在USB接⼝和串⾏通信接⼝(如RS232、RS485、TTL等)之间进⾏数据转
换和通信。
这些芯⽚通常⽤于连接传统的串⼝设备(如调制解调器、串⾏打印机、嵌⼊式系统等)到现代的计算机设备,因为⼤多数现代计算机通常
不再配备标准的串⼝接⼝。
以下是⼀些常⻅的USB转串⼝芯⽚及其特点:
- FTDI FT232RL:
FTDI(Future Technology Devices International Ltd.)⽣产的⼀款常⽤的USB转串⼝芯⽚。
⽀持USB 2.0,具有⾼度集成的USB和串⾏引擎。
提供虚拟COM端⼝功能,易于在各种操作系统中实现驱动程序兼容性。
- PL2303:
由Prolific Technology Inc. ⽣产的另⼀款常⻅的USB转串⼝芯⽚。
⽀持多种串⼝标准,包括RS232、RS485等。
适⽤于低成本应⽤和⼀些特定的嵌⼊式系统需求。
- CP2102:
由Silicon Labs(原Cygnal Integrated Products)⽣产的USB转串⼝芯⽚。
内置USB 2.0接⼝,提供串⾏通信功能。
适合低功耗设计和嵌⼊式系统应⽤。
- CH340:
由江苏沁恒股份有限公司(QinHeng Electronics)⽣产。
内置USB 2.0接⼝,提供串⾏通信功能。
适合低功耗设计和嵌⼊式系统应⽤。
这些芯⽚通常都提供易于集成的硬件接⼝和相应的驱动程序⽀持,使得开发者可以快速实现USB到串⼝的转换功能,适⽤于各种电⼦设备
和应⽤场合。
USB转串⼝模块
基于CH340芯⽚的模块

基于CP2102的串⼝模块

USB转串⼝电路

电源芯⽚(LDO)
- LDO(低压差线性稳压器)
LDO是低压差稳压器(Low Dropout Regulator)的缩写,是⼀种常⻅的线性稳压器。与传统的线性稳压器相⽐,LDO在输⼊电压和输出
电压之间的压差(dropout voltage)较低,因此适⽤于需要在输⼊和输出电压之间保持较⼩差值的应⽤场合。
以下是关于LDO的⼀些关键信息:
⼯作原理

LDO通过调节内部功率晶体管的导通状态,使得输出电压能够稳定在设定值。当输⼊电压⾼于输出电压时,LDO将控制功率晶体管的导
通,以维持输出电压稳定。
特点
低压降:LDO的主要特点是具有较低的压降,通常在⼏百毫伏⾄⼏伏之间。
稳定性:LDO能够提供稳定的输出电压,对载波变化的响应速度较快。
简单设计:相对于开关稳压器,LDO的设计较为简单,通常不需要外部电感等元件。
低噪声:LDO通常具有较低的输出噪声⽔平。
常⻅的LDO芯⽚
常⻅的LDO(低压差稳压器)芯⽚有很多,以下是⼀些在电⼦设计中⼴泛使⽤的LDO芯⽚:
LM7805⼚家:多家⼚家⽣产,如Texas Instruments、ON Semiconductor等。
特点:经典的线性稳压器系列,输出电压为5V,输⼊电压范围宽⼴,易于使⽤,适合各种通⽤稳压应⽤。
输出电压:固定输出电压为5V。
最⼤输出电流:最⼤输出电流为1A。在某些情况下,它可以提供更⾼的电流,但通常需要考虑散热问题。
输⼊电压范围:典型输⼊电压范围为7V到35V。这是指输⼊电压的范围,超出此范围可能导致芯⽚⼯作不稳定或损坏。
压差电压:在标准⼯作条件下,压差电压(输⼊电压与输出电压之间的差值)约为2V左右。
静态电流:典型静态电流(在⽆负载情况下)约为5-10mA。这个电流主要⽤于维持稳定的⼯作状态。
热关断保护:LM7805通常具有内置的热关断保护功能,以防⽌芯⽚过热时损坏。
封装:常⻅的封装包括TO-220、TO-263等,这些封装类型提供了不同的散热能⼒和机械强度。
AMS1117⼚家:Advanced Monolithic Systems
输出电压选项:
AMS1117-1.2: 输出电压 1.2V
AMS1117-1.5: 输出电压 1.5V
AMS1117-1.8: 输出电压 1.8V
AMS1117-2.5: 输出电压 2.5V
AMS1117-3.3: 输出电压 3.3V
AMS1117-5.0: 输出电压 5.0V
最⼤输出电流:1A
输⼊电压范围:典型值为 6.5V 到 12V,具体取决于具体型号和⼯作条件。
静态电流:典型静态电流为 5-10mA。
压差电压:
在额定输出电流下,压差电压通常为 1V 到 1.3V 左右,具体取决于输⼊电压和输出电流。
热关断保护:
内置热关断保护功能,可以在温度过⾼时保护芯⽚。
封装:
常⻅的封装类型包括 SOT-223 和 TO-252 等,这些封装类型在散热和空间需求上有所差异。
应⽤
移动设备:如智能⼿机、平板电脑中,⽤于提供稳定的芯⽚电源。
传感器:对于对电源⼲扰敏感的传感器,LDO是⼀个不错的选择。
精密仪器:在需要⾼精度、低噪声的电源环境下使⽤。
电池供电设备:由于LDO的低压降,适⽤于延⻓电池寿命的应⽤。
电源芯⽚(DCDC)
DC-DC转换器(Direct Current to Direct Current Converter,简称DC-DC)是⼀种电⼦装置,⽤于将⼀种形式的直流电压转换为另⼀种
不同的直流电压。它们⼴泛应⽤于各种电⼦设备和系统中,以提供所需的电源电压。

类型
降压转换器(Buck Converter):
将⾼电压转换为低电压。
常⻅于电池供电设备中,例如笔记本电脑、⼿机等。
升压转换器(Boost Converter):
将低电压提升为⾼电压。
常⽤于需要⽐电源电压更⾼的电路,如LED驱动器。
降压-升压转换器(Buck-Boost Converter):
可以在电压⾼于或低于输⼊电压时进⾏调节。
适⽤于输⼊电压范围变化较⼤的场合。
反向转换器(Inverting Converter):
将输⼊电压的极性进⾏反转,并提供负电压输出。
应⽤
移动设备:如智能⼿机和平板电脑,内部多个电路需要不同的⼯作电压。
计算机和服务器:主板、电源模块和图形卡中的电压调节。
⼯业控制:⽤于电源管理和电压调节。
汽⻋电⼦:提供稳定的电压给各种传感器、控制单元和娱乐系统。
常⽤芯⽚
LM2596 :LM2596是⼀款⾮常流⾏的开关稳压器芯⽚,以下是其主要参数:
输⼊电压范围:4.5V到40V之间。
输出电压范围:可调整输出电压范围为1.23V到37V。此范围内的输出电压可以通过外部电阻分压来调节。
最⼤输出电流:LM2596能够提供最⼤3A的稳定输出电流。
效率:LM2596通常具有很⾼的转换效率,可达到90%以上,这意味着它在降压转换时能够最⼤限度地减少能量损耗。
开关频率:典型的开关频率为150kHz,但也可以通过外部元件调整。
过载保护:LM2596通常内置了过载保护功能,以保护芯⽚和外部电路不受损害。
热关断保护:类似于其他稳压器,LM2596也通常具有内置的热关断保护功能,以防⽌芯⽚过热。
封装:LM2596有多种封装类型可供选择,包括TO-220、TO-263等,这些封装类型在散热和安装上有所差异。
TPS5430 :TPS5430是⼀款⾮常流⾏的开关稳压器芯⽚,以下是其主要参数:
输⼊电压范围:5.5V~36V。
输出电压范围:1.23V~31V。
最⼤输出电流:能够提供最⼤3A的稳定输出电流。
效率:通常具有很⾼的转换效率,可达到90%以上,这意味着它在降压转换时能够最⼤限度地减少能量损耗。
开关频率:典型的开关频率为500kHz。
过载保护:内置了过载保护功能,以保护芯⽚和外部电路不受损害。
热关断保护:类似于其他稳压器,LM2596也通常具有内置的热关断保护功能,以防⽌芯⽚过热。
封装: SOIC-8-EP。