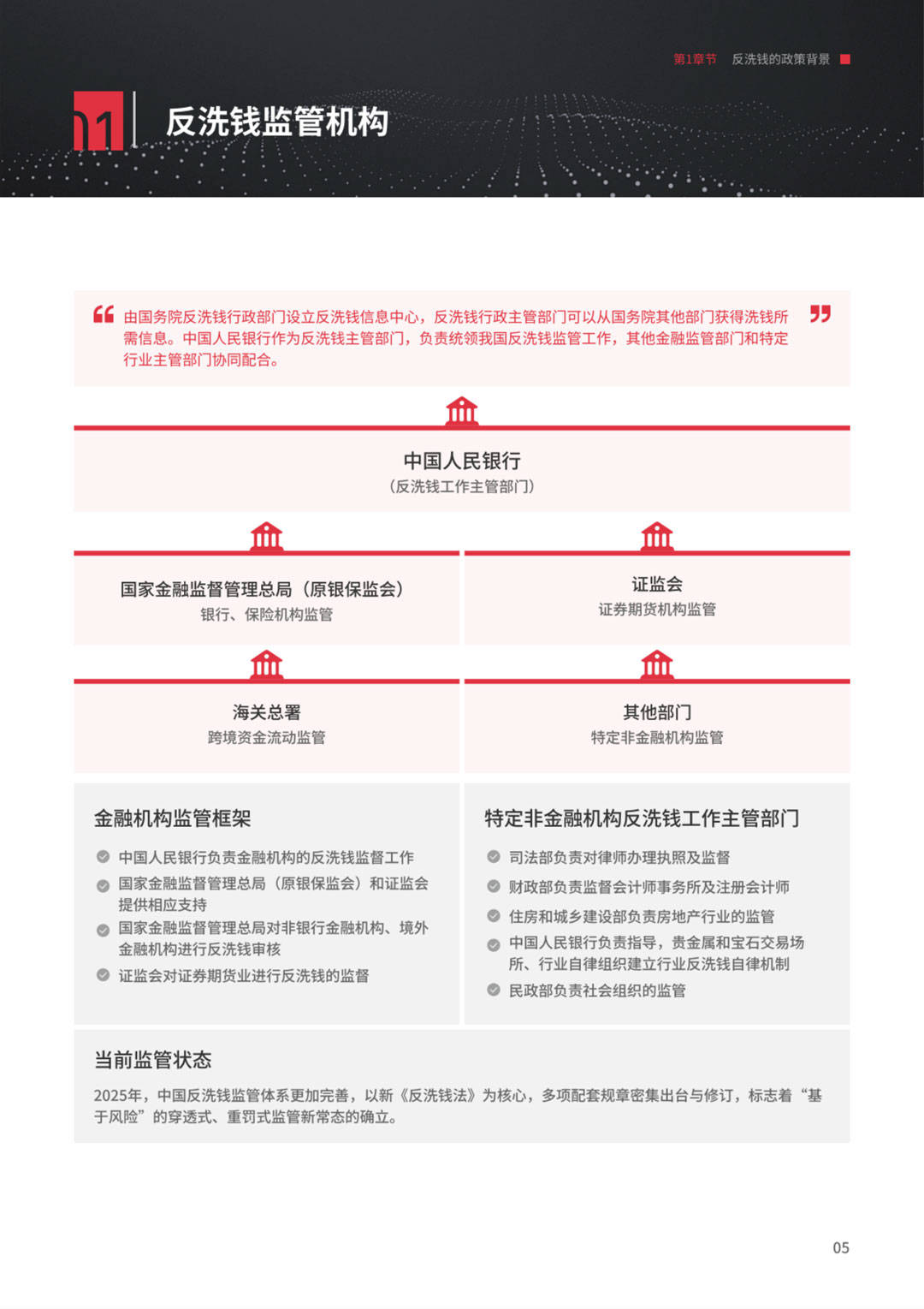
2025年,中国反洗钱监管迎来广泛升级。新《中华人民共和国反洗钱法》正式实施,重点管理办法《金融机构反洗钱和反恐怖融资监督管理办法》《金融机构大额交易和可疑交易报告管理办法》《反洗钱特别预防措施管理办法》等意见征求稿发布,以及《金融机构客户尽职调查和客户身份资料及交易记录保存管理办法》即将于2026年1月1日正式实施。
这些反洗钱法律法规及配套细则的密集出台,预示着一个范围更广、要求更细、责任更重的"风险为本"强监管时代已全面到来。金融机构不仅面临更高的合规成本与更严的处罚风险,更在将合规要求深度嵌入业务流程、实现从"被动满足"到"主动管理"的转型中,遭遇前所未有的反洗钱管理挑战。
在此变革之际,领雁科技基于在反洗钱与金融合规领域近二十年的持续深耕,正式发布《数驭风险 智御新规------领雁科技反洗钱案例白皮书暨人工智能在反洗钱系统中的深度应用》白皮书。我们不仅见证了中国反洗钱体系的每一次演进,更深耕于上百家银行、证券、保险、金融租赁、财务公司等金融机构,为其提供从顶层咨询、管理体系构建、智能系统建设到全流程落地实施的服务,积累了穿越周期的宝贵经验。
本白皮书旨在成为金融机构应对当前复杂局面的决策与实践参考,内容覆盖:
- 监管脉络与核心义务:提炼2025年新规对各类义务机构的强制性要求与风险要点。
- 前沿挑战与真实痛点:结合一线项目实践,揭示机构在客户尽职调查、可疑交易监测、数据治理等环节的共性难题。
- 数智化转型路径与最佳实践:分享反洗钱管理体系如何构建,如何利用人工智能等领先技术,构建"精准、高效、协同"的智能风控,将合规从成本中心转化为价值创造能力。
- 行业案例深度剖析:呈现不同金融机构的合规转型真实案例,提供可借鉴的解决方案。
面对确定性增强的监管与不确定性的市场,主动驾驭规则者方能行稳致远。












立即联系领雁科技,获取完整版白皮书。