引言
在医疗人工智能领域,构建一个能够真正理解患者病情、提供可靠诊断建议的智能体,其核心挑战并非对话生成本身,而是上下文的深度掌控与精准管理。患者的历史就诊记录、当前的身体状况、多轮对话中逐渐浮现的症状细节,这些信息构成了极其复杂的上下文环境。如何让智能体在有限的上下文窗口内,既不遗漏关键的历史信息,又不被无关细节淹没,是每一个医疗AI开发者必须深思的问题。
本文将深度剖析一个医疗问诊智能体演示系统,该系统基于LangGraph 和LangChain构建,完整实现了长短期记忆管理、多轮对话控制和结构化问诊流程。通过这个项目的学习,读者将掌握在大模型应用中组织和管理多层次上下文信息的核心方法,理解如何利用状态机原理约束智能体的推理路径,以及如何设计能够深度融入业务逻辑的专业工具集。
这个项目的技术价值不仅局限于医疗场景,其架构设计理念对于法律咨询、金融理财、复杂售后服务等任何需要严谨流程约束和长周期上下文管理的业务领域,都具有极强的通用借鉴意义。
郑重声明:本系统只是以医学疾病诊断场景为例来演示相关技术,相关数据都是模拟数据,并不能实际进行医疗诊断,不能直接作为医疗系统使用!如有使用责任自负!
完整问诊流程示例
为了更好地理解整个系统的工作流程,让我们通过一个完整的问诊示例来演示各个环节的交互。

系统界面展示





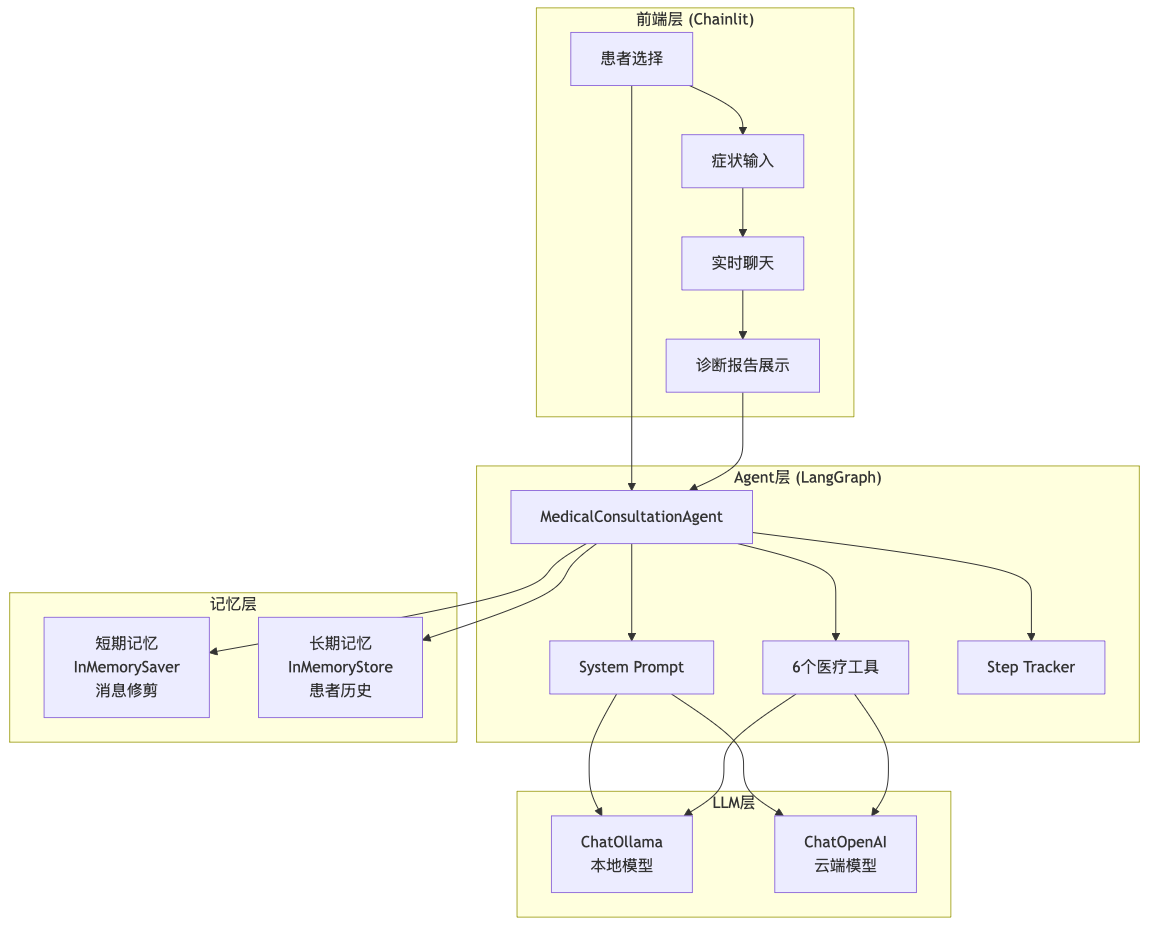
一、系统架构设计:从线性对话到有状态的工作流
1.1 传统应用的局限与架构革新
传统的LLM应用往往是线性的:用户输入一句话,模型生成一句话,然后等待下一句输入。这种模式在简单的对话场景中或许足够,但面对医疗问诊这样的复杂任务时,会暴露出严重的局限性。医生在诊断过程中需要遵循严谨的临床路径,必须在获取足够病史信息后才能开始症状分析,在确认关键体征后才能给出初步诊断。任何跳步或不完整的问诊都可能导致误诊或漏诊。
本项目采用分层解耦架构 ,将前端交互、智能体推理、工具调用和记忆管理四大模块完全分离。这种设计带来的核心优势是:当开发者需要从本地Ollama切换到GPT-4时,只需修改配置文件中的一行代码,而无需重写任何业务逻辑。架构的模块化使得各组件可以独立演进和测试,大大降低了系统的维护成本和出错概率。
从宏观视角来看,整个系统形成了一个完整的反馈回路。患者通过前端界面输入症状信息,信息传递到智能体层后,智能体根据当前问诊阶段选择合适的工具,工具执行过程中可能需要查询长期记忆或短期会话记录,处理结果经过智能体整合后返回给用户,同时更新相关的记忆状态。这个循环会持续多轮,直到完成整个问诊流程。
整个系统采用分层架构设计,将前端交互、Agent推理、工具调用和记忆管理清晰分离:

1.2 核心组件职责与协作关系
系统的核心组件各司其职,共同支撑起完整的问诊能力。Chainlit前端层负责提供实时聊天的用户界面,支持患者选择、历史消息展示和诊断报告呈现等功能。它通过用户会话(Session)机制维护每次对话的上下文,将患者ID、线程ID等关键信息在消息传递过程中持续传递。
LangGraph智能体层 是整个系统的神经中枢。与简单的工具串联不同,LangGraph在这里扮演着状态机管理者的角色。它不仅决定下一步应该执行哪个工具,更重要的是确保智能体在进入特定阶段之前必须完成前置步骤。例如,智能体在生成诊断报告之前,必须已经完成了病史获取和症状核实两个阶段。这种强制性的阶段约束是医疗场景下保障诊断质量的关键机制。
记忆管理层 采用双层架构设计,这是本项目最具技术含量的部分。短期记忆管理器使用InMemorySaver作为检查点保存器,负责维护当前对话的上下文状态,同时通过消息修剪机制防止Token溢出。长期记忆管理器使用InMemoryStore单例实例,存储患者的历史就诊记录,并通过命名空间隔离策略确保不同患者的数据完全独立。这种双层设计既保证了对话的连贯性,又能够跨越会话边界利用历史信息提升诊断质量。
LLM适配层提供了统一的大模型接口抽象,向上层组件屏蔽了底层模型的具体实现差异。系统支持ChatOllama(本地模型部署)和ChatOpenAI(云端API)两种模式,开发者可以根据性能和成本需求灵活切换,而无需修改上层业务代码。
1.3 技术栈选型与版本考量
在技术栈的选择上,本项目有几个值得特别说明的考量点。LangGraph 1.0+ 相比早期版本带来了更加稳定的状态图管理机制和更完善的生产级特性支持。其检查点保存器(Checkpoint Saver)接口的标准化,使得切换不同的持久化后端变得非常简单。LangChain 0.3+ 则提供了更加严格的类型提示和更清晰的工具定义范式,显著提升了代码的可维护性。
选择InMemoryStore和InMemorySaver作为默认的存储后端,是出于开发调试阶段的便利性考虑。这种内存存储方案无需任何外部依赖,开发者克隆项目后可以立即运行和体验。然而,在生产环境中,这些组件需要替换为支持持久化的后端,如PostgreSQL或Redis。LangGraph 1.0对这些后端提供了原生支持,迁移成本非常低。

二、双层记忆架构:解决智能体的"健忘"与"冗余"困境
2.1 记忆管理的核心挑战
大语言模型的上下文窗口是昂贵且有限的资源。在医疗场景下,患者的病史记录可能跨越数年,包含数十次就诊信息,每次就诊又可能涉及多条症状描述、检查结果和医嘱建议。如果将这些信息不加筛选地全部塞进Prompt,不仅会导致API调用成本急剧上升,还会让模型迷失在信息海洋中,反而降低了诊断的准确性和一致性。
传统解决方案往往采用简单的截断策略:只保留最近N轮对话或总Token数不超过M。这种"一刀切"的做法存在明显问题:可能会删除关键的历史过敏信息或重要既往病史,同时又保留了大量无关紧要的闲聊内容。因此,我们需要一套更加智能的记忆管理系统,能够区分信息的时效性和重要性,实施差异化的保留策略。
本项目提出的双层记忆架构正是为了解决这一挑战。短期记忆处理当前会话的上下文,采用滑动窗口机制动态管理消息总量;长期记忆存储跨会话的历史数据,采用命名空间隔离确保数据独立性和检索效率。两层记忆相互配合,既保证了对话的连贯性,又能够利用丰富的历史信息提升诊断质量。
这是本项目最核心的技术亮点。系统采用双层记忆架构,分别处理不同类型的信息:

2.2 短期记忆:滑动窗口与Token压缩策略
短期记忆的核心职责是管理当前会话的上下文,防止Token溢出。它需要解决两个关键问题:如何在有限的上下文窗口内最大化有效信息量,以及如何在修剪过程中不破坏对话的完整性。
系统采用trim_messages策略实现消息修剪,本质上是一个滑动窗口机制 。与简单的尾部截断不同,这个策略会从消息列表的末尾开始保留最近的消息,同时确保从"用户消息"开始、以"用户或AI消息"结束,保持对话流的逻辑完整性。配置中的start_on="human"参数确保修剪后的对话从用户的问题开始,而不是从AI的回答开始,这对于保持问诊逻辑的连贯性至关重要。
**为什么必须保留系统消息?**这是一个在实践中容易被忽视但极其重要的问题。系统消息包含了智能体的"行医准则"和身份定义,如果在修剪过程中将其丢弃,智能体会立即失去其身份约束,可能说出与医疗专业身份不符的话语。本项目在代码中通过显式的条件判断if isinstance(messages[0], SystemMessage)强制保留系统消息,确保它始终位于消息序列的最顶端。
从配置参数的角度来看,短期记忆设置了两个阈值:最大消息数20条和最大Token数4000。这两个阈值共同起作用------当任一条件被触发时,就会执行消息修剪。消息数的限制主要是为了在界面上保持合理的滚动长度,而Token数的限制则是为了确保API调用的经济性和响应时间的稳定性。
python
class ShortTermMemoryManager:
"""短期记忆管理器 - 负责当前对话上下文的存储与修剪"""
def __init__(self):
# 检查点保存器,用于LangGraph的对话状态管理
self.checkpointer = InMemorySaver()
# 会话消息存储:thread_id -> 消息列表
self.session_messages: dict[str, List[BaseMessage]] = {}
def trim_messages(self, thread_id: str) -> List[BaseMessage]:
"""
修剪消息 - 防止Token超限
策略:保留最新的消息,删除最旧的消息
直到总Token数低于MAX_SHORT_TERM_TOKENS
"""
messages = self.session_messages.get(thread_id, [])
# 计算当前Token数
current_tokens = sum(
count_tokens_approximately(msg.content)
for msg in messages
)
# 如果超过限制,执行修剪
if current_tokens > memory_config.MAX_SHORT_TERM_TOKENS:
trimmed = trim_messages(
messages,
strategy=memory_config.TRIM_STRATEGY, # 'last' 策略
token_counter=count_tokens_approximately,
max_tokens=memory_config.MAX_SHORT_TERM_TOKENS,
start_on="human",
end_on=["human", "ai"],
)
# 保留系统消息(始终在开头)
if messages and isinstance(messages[0], SystemMessage):
if not trimmed or not isinstance(trimmed[0], SystemMessage):
trimmed = [messages[0]] + trimmed
self.session_messages[thread_id] = trimmed
return trimmed
return messages
2.3 长期记忆:命名空间隔离与患者数据管理
长期记忆存储的是患者跨越数月甚至数年的就诊记录,这些信息对于慢性病管理和复诊场景具有不可替代的价值。与短期记忆的滑动窗口策略不同,长期记忆追求的是完整性和持久性。
命名空间隔离是长期记忆设计的核心概念。通过(patients, patient_id)的元组结构,系统为每个患者创建了独立的数据空间。当智能体需要查询P001患者的病史时,底层的InMemoryStore只会检索该命名空间下的数据,完全不会触及P002或其他患者的信息。这种设计有两重重要价值:其一,提高了检索效率,因为不需要扫描无关数据;其二,更重要的是实现了数据隐私隔离,防止模型在推理过程中产生跨患者的"幻觉叠加",这是医疗数据处理中必须严格遵守的合规要求。
从数据模型的角度看,就诊记录(VisitRecord)采用了结构化的定义方式,包含了症状列表(Symptom)、病史列表、诊断结果和治疗方案等字段。这种结构化存储不仅便于程序处理和检索,也为后续的数据分析和质量审计提供了基础。当医生需要回顾某位患者的就诊历史时,可以快速定位到特定时间段的记录,而不必阅读所有无关信息。
单例模式的应用在长期记忆管理层有着特殊意义。由于智能体实例在运行时可能会被多次创建(例如每次新的会话),如果每个实例都创建自己的长期记忆管理器,就会导致数据分散在多个内存空间中,无法实现跨会话的记忆共享。通过模块级的单例设计,确保所有智能体实例共享同一个长期记忆管理器实例,从而保证了记忆的连续性和完整性。

python
# 模块级单例 - 确保所有Agent实例共享同一个记忆管理器
_instance: Optional['LongTermMemoryManager'] = None
def _get_memory_manager() -> 'LongTermMemoryManager':
"""获取单例长期记忆管理器实例"""
global _instance
if _instance is None:
_instance = LongTermMemoryManager()
return _instance
class LongTermMemoryManager:
"""长期记忆管理器 - 管理患者历史就诊记录 (Singleton模式)"""
def __init__(self):
# 使用InMemoryStore存储实际数据
self.store = InMemoryStore()
# 患者索引:patient_id -> [visit_id列表]
self.patient_index: Dict[str, List[str]] = {}
def _get_namespace(self, patient_id: str) -> tuple:
"""获取患者专属命名空间"""
return (memory_config.LONG_TERM_NAMESPACE, patient_id)
# 返回如: ('patients', 'P001')
def save_visit(self, visit_record: VisitRecord) -> str:
"""保存就诊记录到长期记忆"""
namespace = self._get_namespace(visit_record.patient_id)
visit_id = visit_record.visit_id or str(uuid.uuid4())
# 转换为字典并存储
visit_data = visit_record.dict()
self.store.put(namespace, visit_id, visit_data)
# 更新患者索引
if visit_record.patient_id not in self.patient_index:
self.patient_index[visit_record.patient_id] = []
self.patient_index[visit_record.patient_id].append(visit_id)
return visit_id
2.4 双层记忆的协同工作机制
短期记忆和长期记忆并非孤立运作,而是紧密协作共同支撑问诊流程。在每次对话开始时,智能体会首先从长期记忆中获取患者的历史摘要和最近就诊记录,将这些关键信息注入到短期记忆中作为对话的背景上下文。随着对话的进行,短期记忆不断累积新的消息,同时通过修剪机制控制总量。当一次问诊完成后,产生的诊断记录会被写入长期记忆,成为未来问诊时可用的历史数据。
这种协同机制的设计灵感来源于人类医生的记忆工作方式。医生在诊治病人的时候,脑中会同时持有两类信息:短期记忆中是当前对话的内容和刚刚获取的检查结果,长期记忆中是这位病人的既往病史和之前的诊疗方案。医生不会把所有历史记录都放在嘴边(那会信息过载),但需要时能够快速查阅(通过病历系统)。
2.5 患者数据模型定义
为了更好地理解数据的存储结构,我们需要查看核心数据模型的定义。这些模型使用Pydantic进行定义,提供了强类型约束和自动验证功能。
python
# src/models/patient.py
from pydantic import BaseModel
from typing import List, Optional
from datetime import datetime
class Symptom(BaseModel):
"""症状模型 - 描述单个症状的详细信息"""
name: str # 症状名称:如"头痛"、"咳嗽"
duration: str # 持续时间:如"1周"、"3天"
severity: int # 严重程度 1-10:10为最严重
description: str # 详细描述:患者的主观感受
class VisitRecord(BaseModel):
"""就诊记录模型 - 完整记录一次问诊的信息"""
visit_id: str # 就诊唯一ID (UUID)
patient_id: str # 患者ID (如 P001)
visit_date: datetime # 就诊日期时间
chief_complaint: str # 主诉:患者来看病的主要原因
symptoms: List[Symptom] # 症状列表:本次就诊涉及的所有症状
medical_history: List[str] # 病史:患者之前已有的慢性病或过往疾病
diagnosis: Optional[str] # 诊断结果:AI给出的诊断建议
treatment_plan: Optional[str] = None # 治疗方案:建议的处理方式
notes: str = "" # 备注:其他需要记录的信息
三、结构化问诊流程:如何防止智能体"跳步"
3.1 状态机设计的基本原理
医疗诊断必须遵循严谨的临床路径。如果智能体在还没问清楚症状时就直接给出诊断结论,或者在缺乏足够信息时就开具治疗建议,是极其危险的操作。在传统的大模型应用中,由于缺乏有效的流程约束,模型可能会基于不完整的信息做出错误的判断,甚至生成有害的内容。
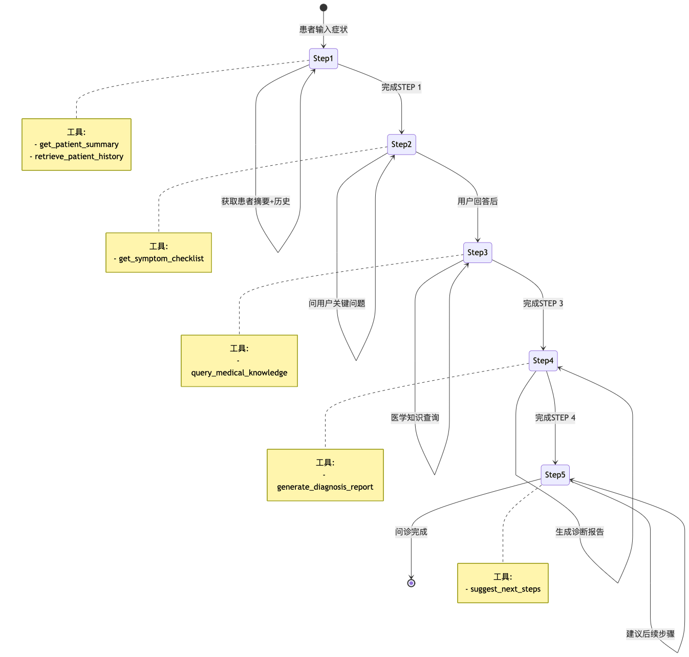
本项目引入**步骤追踪器(Step Tracker)**机制,结合 动态提示注入(Just-in-Time Prompting) 技术,强行将智能体的推理逻辑拆分为五个严格有序的阶段。每个阶段都有明确的前置条件和必须完成的任务,只有当当前阶段的任务全部完成后,智能体才能进入下一阶段。这种设计将原本不可控的"自由推理"转变为可预期的"受控流程"。
状态机的概念在这里得到了很好的体现。系统定义了五种状态:STEP_1(获取患者信息)、STEP_2(症状检查与问诊)、STEP_3(医学知识查询)、STEP_4(生成诊断报告)、STEP_5(建议后续步骤)。状态之间的转移是单向的,只能从低编号状态转移到高编号状态,最终在STEP_5结束整个问诊流程。这种设计不仅保证了问诊的完整性,也为调试和审计提供了清晰的轨迹。

3.2 动态提示注入的工作原理
即时指令注入 是本项目在提示工程方面的一个重要创新。传统做法是给大模型一个包含所有规则的"全量说明书",但这会导致提示冗长、模型难以精确遵循、且无法在不同阶段提供针对性指导。本项目采用的做法是:根据current_step的当前状态,每次只向模型注入当前阶段需要的指令。
具体实现中,系统维护了一个step_instructions字典,定义了每个步骤专属的系统提示片段。当智能体处理用户消息时,首先根据线程ID查询当前步骤编号,然后从字典中取出对应的指令片段,拼接在基础系统提示之后,形成完整的动态提示。例如,当智能体处于STEP_2时,动态提示会明确告知它"只能调用get_symptom_checklist工具",其他工具(如generate_diagnosis_report)虽然仍然在智能体的工具箱中,但被指令明确禁止调用。
这种设计带来了显著的优势。从模型行为控制的角度来看,指令的粒度更细、约束更明确,模型违反规则的几率大大降低。从开发调试的角度来看,每个步骤的行为是独立定义的,出现问题时更容易定位。从功能扩展的角度来看,如果需要添加新的问诊阶段或调整现有阶段的顺序,只需要修改step_instructions字典和状态转移逻辑,而不需要改动核心代码。

3.3 五步问诊流程的详细拆解
STEP 1 的核心任务是建立患者画像。 智能体首先调用get_patient_summary获取患者的基本统计信息(如总就诊次数、累计诊断数量),然后调用retrieve_patient_history获取最近的历史就诊记录。这些信息构成了问诊的背景知识,让智能体能够了解患者是否有慢性病、是否对某些药物过敏、之前得过什么疾病等关键背景。完成这两个工具调用后,智能体向用户确认已获取信息,并准备进入症状问诊阶段。
STEP 2 聚焦于症状的精确采集。 智能体调用get_symptom_checklist获取针对用户所报告症状的系统化检查清单。基于这份清单,智能体需要判断在众多可能的症状细节中,哪一个是最关键、最能区分不同病因的问题,然后向用户提问。例如,对于"头痛"这个主诉,可能的检查维度包括时间特征(首次出现时间、持续时长)、严重程度、伴随症状等,智能体需要选择最具诊断价值的问题优先询问。
STEP 3 进入医学知识查询阶段。 在收集了足够的症状信息后,智能体需要调用query_medical_knowledge工具,查询与当前症状相关的医学知识库。这个工具目前使用的是内置的模拟医学知识库,返回给定症状可能的常见病因、需要立即就医的危险信号(red flags)等信息。在生产环境中,这个模块应该对接真实的医学数据库或通过RAG技术从权威医学文献中检索相关信息。
STEP 4 的任务是基于前面收集的所有信息生成诊断报告。 智能体综合患者的病史背景、当前症状、医学知识库中的相关信息,生成一份结构化的诊断建议。这份报告不是简单的聊天回复,而是符合医疗标准的结构化文档,包含主诉描述、诊断依据、建议处理方案等标准化字段。格式化的输出既便于人类医生审阅和接管,也为后续的数据分析和质量评估提供了结构化输入。
STEP 5 作为问诊流程的终点,提供后续行动建议。 根据诊断结论的紧迫程度,智能体会生成分级的后续建议。紧急程度为"high"的情况可能包括"立即拨打急救电话"或"尽快到急诊就医";一般情况则可能包括预约门诊、记录症状进展、按处方用药等常规建议。无论何种情况,智能体都会包含必要的免责声明,明确指出AI诊断仅供参考,具体治疗方案应咨询人类医生。

3.4 步骤追踪器核心实现
步骤追踪器是实现状态机控制的关键组件,它维护着每个对话线程的当前步骤状态,并根据对话进展推进到下一阶段。
python
class MedicalConsultationAgent:
"""医疗问诊 Agent - 使用LangGraph编排"""
def __init__(self):
self.short_term_memory = ShortTermMemoryManager()
self.long_term_memory = _get_memory_manager()
# 步骤追踪:thread_id -> current_step
self.step_tracker: dict[str, int] = {}
# 步骤指令配置
self.step_instructions = {
1: """【当前任务】STEP 1: 获取患者信息
只能调用以下工具(按顺序):
1. get_patient_summary
2. retrieve_patient_history
完成这两个工具调用后,用中文回复用户,准备进入问诊。""",
2: """【当前任务】STEP 2: 症状检查 + 问诊
只能调用以下工具:
1. get_symptom_checklist
完成工具调用后,向用户问一个最关键的问题,然后停止。""",
3: """【当前任务】STEP 3: 医学知识查询
只能调用以下工具:
1. query_medical_knowledge
完成工具调用后,用中文回复用户。""",
4: """【当前任务】STEP 4: 生成诊断报告
只能调用以下工具:
1. generate_diagnosis_report
完成工具调用后,用中文回复用户。""",
5: """【当前任务】STEP 5: 建议后续步骤
只能调用以下工具:
1. suggest_next_steps
这是最终回答!""",
}
async def process_consultation(
self,
patient_id: str,
thread_id: str,
user_message: str
) -> dict:
"""
处理咨询请求
核心流程:
1. 获取当前步骤
2. 根据步骤生成对应的指令
3. 调用Agent执行
4. 推进到下一步
"""
# 获取当前步骤(默认从第1步开始)
current_step = self.step_tracker.get(thread_id, 1)
# 构建动态系统提示
dynamic_prompt = f"""{self.system_prompt}
【当前咨询信息】
当前患者ID: {patient_id}
当前步骤: {current_step}
{self.step_instructions[current_step]}
⚠️ 重要:只执行当前任务中指定的工具!
"""
# 获取修剪后的消息
trimmed_messages = self.short_term_memory.trim_messages(thread_id)
# 调用Agent执行
result = await self.agent.ainvoke(
{"messages": [SystemMessage(content=dynamic_prompt)] + trimmed_messages},
config=config
)
# 推进到下一步(最多到第5步)
next_step = min(current_step + 1, 5)
self.step_tracker[thread_id] = next_step
return result
3.5 流程控制中的边界条件处理
在实现五步流程时,需要特别注意几个边界条件。首先是首次会话的步骤初始化 :当用户开始新的问诊会话时,步骤追踪器中还没有该线程的记录,此时应默认从STEP_1开始。其次是步骤推进的上限 :即使当前步骤已经是STEP_5,继续推进也不应导致步骤编号溢出,系统应保持在STEP_5状态。最后是用户中断流程的处理:如果用户在智能体完成STEP_2后直接要求查看诊断报告,系统应该如何响应?
对于最后一个问题,本项目采用的处理方式是:强制执行完整流程。如果用户在STEP_2就要求看诊断,智能体会礼貌地解释诊断需要完成所有信息收集步骤,并引导用户先回答当前步骤的问题。这种设计虽然可能在某些情况下降低交互的灵活性,但确保了诊断结论建立在足够信息基础之上,是对患者安全负责的必要约束。

四、工具集成设计:智能体的"感官"与"手脚"
4.1 工具定义的设计原则
在本项目中,工具不再是简单的函数调用,而是带有上下文感知能力的专业服务。每个工具都有明确的输入参数定义、详细的文档说明和规范的返回值格式。这些元信息不仅服务于人类开发者,更是写给大模型看的"工具说明书"------大模型通过阅读这些描述来决定何时以及如何调用工具。
以retrieve_patient_history工具为例,它的参数定义中明确指定了patient_id的格式要求为"P001"这样的模式。这种显式的格式约束能够显著降低模型生成错误参数格式的几率。在实际测试中,如果没有这个格式说明,模型有时会生成中文的患者ID或错误的编号格式,导致工具调用失败。而加上格式说明后,模型的参数生成准确率明显提升。
工具的返回值也经过了精心设计。对于retrieve_patient_history工具,返回值不是原始的数据结构,而是经过格式化处理的易读文本。工具会自动添加emoji图标、段落分隔和字段标签,将结构化的JSON数据转换为自然语言描述。这种设计的原因在于:返回给智能体的信息最终要进入Prompt,而自然语言形式的信息更容易被大模型理解和综合。相比让模型自己去解析JSON结构并生成描述,由工具层直接提供格式化输出是更经济、更可靠的选择。
python
from langchain.tools import tool, ToolRuntime
@tool
async def retrieve_patient_history(
patient_id: str,
limit: int = 5,
runtime: ToolRuntime = None
) -> str:
"""
检索患者的历史就诊记录,用于诊断参考。
Args:
patient_id: 患者唯一标识 (格式: P001, P002, P003)
limit: 返回最多的历史记录数,默认5条
Returns:
格式化的患者历史记录文本,包含就诊日期、主诉、诊断等信息
"""
logger.info(f"工具调用: 检索患者历史 - 患者ID: {patient_id}")
try:
memory_manager = get_memory_manager()
history = await memory_manager.get_patient_history(patient_id, limit)
if not history:
return f"患者 {patient_id} 暂无就诊历史记录。"
# 格式化历史记录为易读文本
history_text = f"📋 患者 {patient_id} 的就诊历史记录 (共 {len(history)} 条):\n\n"
for i, visit in enumerate(history, 1):
visit_date = visit.get('visit_date', 'N/A')
chief_complaint = visit.get('chief_complaint', 'N/A')
diagnosis = visit.get('diagnosis', '待诊断')
history_text += f"就诊 #{i}\n"
history_text += f" 📅 日期: {visit_date}\n"
history_text += f" 🗣️ 主诉: {chief_complaint}\n"
history_text += f" 🩺 诊断: {diagnosis}\n\n"
return history_text
except Exception as e:
logger.error(f"检索患者历史失败: {str(e)}")
return f"检索患者历史失败: {str(e)}"
4.2 六类医疗工具的功能定位
病史检索工具 (retrieve_patient_history、get_patient_summary)负责从长期记忆中提取患者的结构化信息。这类工具的输入通常是患者ID,输出是经过自然语言格式化的病史摘要。它们解决的核心问题是:如何让智能体在不了解数据库细节的情况下,也能方便地获取和使用患者的历史就诊信息。通过命名空间隔离机制,这类工具能够精确地只检索特定患者的数据,不会有信息泄露的风险。
知识检索工具 (query_medical_knowledge)为智能体提供权威的医学背景知识。在当前实现中,它使用内置的模拟医学知识库作为知识来源,返回给定症状的常见病因、建议的检查项目和需要警惕的危险信号。这类工具解决的核心问题是:如何弥合大模型的知识边界与医疗专业需求之间的差距。即使是最新的大模型,其医学知识也可能存在过时或不准确的情况,通过对接专业医学知识库可以提供更可靠的信息基础。
诊断生成工具 (generate_diagnosis_report)将智能体的诊断推理结果结构化输出。这个工具接收症状信息、病史背景和医学知识查询结果作为输入,生成符合医疗标准的结构化诊断报告。工具内部会按照预定义的模板格式化输出,确保报告中包含所有必要字段,避免遗漏关键信息。
行动建议工具 (suggest_next_steps)根据诊断结论生成后续行动建议。这个工具不仅输出建议内容,还附带紧急程度评级,帮助智能体判断何时需要建议患者立即就医、何时可以安排常规复诊。

4.3 工具调用的错误处理与容错机制
在实际运行中,工具调用可能因为各种原因失败:网络问题、参数错误、资源不足等。本项目在工具实现中加入了完善的错误处理机制。当工具调用发生异常时,工具不会直接抛出异常导致整个流程中断,而是捕获异常、记录日志、返回用户友好的错误消息,并让智能体有机会进行重试或提供替代方案。
以retrieve_patient_history工具为例,其实现中包含了try-except结构,当从存储中获取数据失败时,会返回格式化的错误消息"检索患者历史失败:{具体错误信息}",而不是让异常传播到上层。这种设计确保了单个工具的失败不会导致整个问诊流程崩溃,智能体可以向用户说明情况并尝试其他方式获取信息。
此外,工具设计还考虑了空数据边界的情况。当患者是新患者、尚无就诊历史时,工具应能够正确处理这种空数据场景,返回"患者P001暂无就诊历史记录"这样的提示,而不是返回错误。这种对边界情况的处理能力,是生产级系统与原型系统的关键区别之一。

五、生产环境实践指南与性能优化
5.1 内存存储的局限性分析
本项目当前使用的InMemoryStore和InMemorySaver是开发调试阶段的便捷选择,但存在明显的生产环境局限性。首先是数据持久性问题 :内存存储的数据完全存活在Python进程的生命周期内,一旦进程重启或服务器故障,所有历史数据都会丢失。其次是扩展性问题 :内存存储无法跨多个服务实例共享,在分布式部署场景下会丢失状态一致性。第三是数据管理问题:内存中的数据无法进行常规的备份、迁移或清理操作,长期运行可能导致内存膨胀。
具体来说,以下场景会导致数据丢失:点击"创建新对话"按钮通常不会丢失数据,因为Python进程没有重启;但刷新浏览器页面(F5)会触发页面重新加载,如果同时导致Python模块重新加载,历史记录就会丢失。在开发调试阶段,这种情况或许可以接受,但在生产环境中,患者的历史就诊记录是极其珍贵的医疗数据,任何丢失都是不可接受的。
5.2 生产级持久化方案
LangGraph 1.0为生产环境提供了完善的持久化解决方案。PostgreSQL持久化是官方推荐的生产级方案,它不仅支持断点续传(当服务中断后重启,可以从上次的状态继续,而不是从头开始),还支持多实例共享状态,适合大规模部署场景。迁移到PostgreSQL只需要更改几行配置代码。
Redis持久化是另一个可选方案,它的优势在于极高的读写性能,适合对响应延迟有严格要求的场景。Redis还支持设置TTL(生存时间),可以用于实现会话过期自动清理等实用功能。
选择哪种持久化方案,需要根据具体的业务需求和基础设施条件来决定。PostgreSQL适合需要强一致性和复杂查询能力的场景,Redis适合需要极致性能和简单键值存储的场景。无论选择哪种方案,迁移成本都是可控的,因为LangGraph提供了统一的抽象接口。

5.3 幻觉控制与安全护栏
尽管有步骤约束和工具调用的限制,大模型仍然可能在某些环节产生幻觉(Hallucination),即生成看似合理但实际上不正确或不安全的内容。在医疗场景下,幻觉的风险尤其需要警惕。例如,智能体可能在"建议后续步骤"时给出过于具体的用药建议,或者在没有足够依据的情况下给出确定性的诊断结论。
**安全护栏(Guardrails)**是控制幻觉风险的重要手段。在系统提示中,应明确包含以下约束性指令:禁止给出具体的处方药剂量、必须包含"此建议仅供参考,请咨询线下医生"的免责声明、不应在缺乏充分依据的情况下给出确定性的诊断结论等。这些护栏指令需要被放在系统提示的显眼位置,并在动态提示注入时持续保留。
另一个重要的护栏策略是输出格式强制化。通过在工具定义中明确指定返回值的结构要求,可以限制模型自由发挥的空间。例如,诊断报告工具可以定义严格的JSON Schema,模型生成的报告必须符合这个Schema才能被系统接受和展示。这种格式化的输出虽然牺牲了一定的灵活性,但换取了更高的可靠性和一致性。
5.4 知识库升级路径
当前query_medical_knowledge工具使用的是内置的模拟知识库,这在开发阶段足以演示系统功能,但无法满足实际医疗应用的需求。生产环境中,应考虑以下几种知识库升级路径。
RAG(检索增强生成)架构是最灵活的方案。通过将医学文献、临床指南、药品说明书等文档向量化存储,当智能体需要查询特定症状的相关知识时,系统首先从向量数据库中检索最相关的文档片段,然后将这些片段作为上下文提供给大模型生成答案。这种方案的优势在于知识库可以持续更新,不需要重新训练模型;缺点是增加了系统复杂度和运维成本。
专业医学API对接是另一个可行的方向。目前市场上已有多个提供医学知识API的服务商,它们维护着经过专家审核的医学知识库,并提供标准化的查询接口。通过对接这些专业服务,可以获得更高质量、更可靠的医学知识支持。这种方案的缺点是需要额外的服务费用和对外部供应商的依赖。
混合方案往往是最务实的选择。在核心诊断逻辑上使用经过严格审核的权威知识源(如临床指南、药品说明书),在辅助信息展示上使用RAG从更广泛的医学文献中检索相关内容。这种分层设计既保证了关键信息的可靠性,又提供了足够的信息丰富度。
六、核心技术要点总结与扩展思考
6.1 架构设计的核心经验
通过这个医疗问诊智能体项目,我们可以提炼出几个具有广泛适用性的架构设计经验。
第一,记忆不再是简单的字符串拼接,而是有多层组织、有策略修剪、有隔离机制的系统。 传统的对话机器人往往把所有历史消息当作一个长字符串塞进上下文,这种做法在对话较短时尚可接受,一旦对话变长或需要利用历史信息时就捉襟见肘。本项目展示的双层记忆架构,区分了短期会话记忆和长期患者档案,采用了滑动窗口修剪和命名空间隔离等策略,为记忆管理提供了更系统化的思路。
第二,流程不再是模型的自由发挥,而是基于状态机的受控推理。 大模型的一个固有特性是倾向于"话越多越好",但在专业场景中,简洁、精确、有边界才是美德。本项目通过步骤追踪器和动态提示注入,强制模型按照预定义的流程执行,每一步都有明确的目标和约束,既提高了输出的可靠性,也便于审计和调试。
第三,工具不再是独立的插件,而是深度融入业务逻辑的技能模块。 本项目中的工具不仅提供功能接口,还包含完整的上下文处理、错误管理和格式转换逻辑。这种设计使得工具可以被智能体自然地调用,同时保持了业务逻辑的清晰性。

6.2 适用场景的延伸思考
这套架构设计不仅适用于医疗问诊,对于以下场景同样具有很强的参考价值。法律咨询场景 需要遵循严格的法律程序,不能在还没了解案件背景时就给出法律建议,与本项目的步骤约束机制有异曲同工之处。金融理财场景 需要考虑客户的风险承受能力、投资期限、资产状况等多维度信息,与本项目的双层记忆架构相契合。复杂售后服务场景需要按照标准流程排查问题、记录工单、处理升级,与本项目的状态机设计理念一致。
这些场景的共同特点是:流程严谨性要求高、上下文信息量大、错误成本高。对于这些场景,本项目展示的架构模式可以直接复用,只需要更换具体的业务知识库和工具实现即可。

源代码
完整的项目代码和更详细的实现,请访问我的知识星球( https://t.zsxq.com/CCi0k ),获取完整系统项目源代码。