这份解决方案PPT详细介绍了某制造集团的灯塔工厂解决方案,涵盖了灯塔工厂的建设背景、规划、实践案例以及方法总结。展示了集团如何通过数字化转型应对行业挑战,实现智能制造,以及如何通过工业互联网、自动化、智能化等技术提升生产效率和质量,降低成本和能耗。










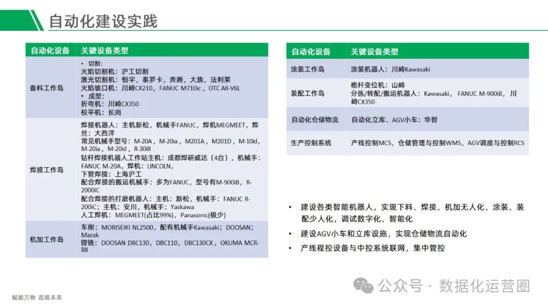
还介绍了集团在建设灯塔工厂过程中的关键特征、设计原则、目标成效,以及具体的技术实施细节,包括自动化、网络化、数字化和智能化的建设实践。最终,这些努力旨在提升集团的市场竞争力,实现制造先进性,传承顺畅,并提高企业的整体估值。





















这份解决方案PPT详细介绍了某制造集团的灯塔工厂解决方案,涵盖了灯塔工厂的建设背景、规划、实践案例以及方法总结。展示了集团如何通过数字化转型应对行业挑战,实现智能制造,以及如何通过工业互联网、自动化、智能化等技术提升生产效率和质量,降低成本和能耗。










还介绍了集团在建设灯塔工厂过程中的关键特征、设计原则、目标成效,以及具体的技术实施细节,包括自动化、网络化、数字化和智能化的建设实践。最终,这些努力旨在提升集团的市场竞争力,实现制造先进性,传承顺畅,并提高企业的整体估值。




















