格雷马斯语义方阵作为结构语义学的重要工具,为人工智能自然语言处理(NLP)的深层语义分析提供了理论框架与方法论指导 。这一源自法国结构主义语言学的符号学模型,通过构建四基本项与六连接关系的十元素格局,不仅揭示了语言意义的深层结构,还为现代NLP技术的改进与创新提供了关键思路。在大型语言模型普遍面临"幻觉"和事实性错误的背景下,格雷马斯矩阵的显式、结构化知识表示方法,以及其蕴含的对立、矛盾和蕴含关系,为NLP系统注入了符号学的深层逻辑约束,显著提升了语义推理的准确性和可解释性。将格雷马斯矩阵的符号学理论与知识图谱、图神经网络(GNN)等现代技术结合,有望构建更鲁棒、更符合人类逻辑的NLP系统 ,解决当前深度学习模型在处理复杂语义关系时的局限性。

一、格雷马斯语义方阵的理论基础与结构特点
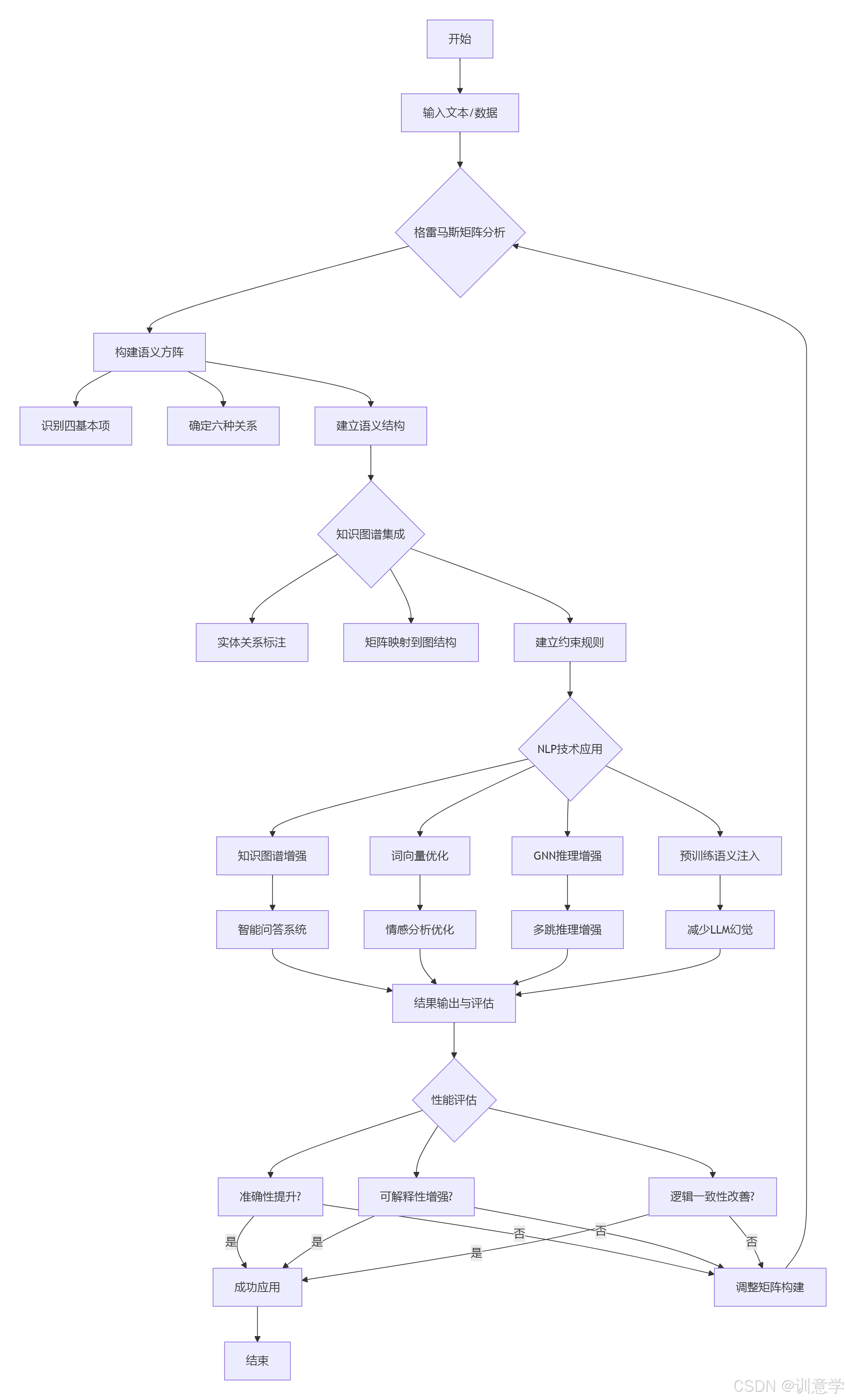
格雷马斯语义方阵是法国结构主义语言学家阿尔吉达斯·于连·格雷马斯(Algirdas Julien Greimas)在《结构语义学》和《论意义》等著作中提出的重要理论模型。它源自亚里士多德逻辑学中的矛盾命题和对立命题理论,结合了索绪尔的语言二元对立概念和列维-斯特劳斯的结构人类学分析方法 。格雷马斯矩阵的核心思想是,意义产生于语义素之间的对立关系 ,通过建立一个结构化的符号框架来揭示文本深层的语义结构。
矩阵的构建逻辑始于二项对立原则。格雷马斯从音位学出发,认为"一个词重要的地方不是语音本身,而是语音的差异,是差异使一个词与其他所有的词区分开来,因为语音差异正是意义的载体" 。他将这种对立区分扩展到语言的各个层面,形成了矩阵的四基本项:X(正项)、反X(负项)、非X(与X矛盾但非直接对立)、非反X(与反X矛盾但非直接对立) 。在矩阵中,存在三种关系:反义对立关系(X↔反X,非X↔非反X)、矛盾关系(X↔非X,反X↔非反X)和蕴含关系(X↔非反X,反X↔非X) 。
格雷马斯矩阵的结构特点在于其动态性与多维性 。虽然矩阵本身是静态的,但通过蕴含关系的转换,可以推导出意义的演变路径 [3] 。例如,在《琅琊榜》的分析中,梅长苏(S1)与谢玉(S2)的对立关系推动故事发展,而萧景睿(-S2)与莅阳长公主(-S1)的矛盾关系则不断引发新的叙事张力 。这种动态关系网络与知识图谱的多跳推理和GNN的消息传递机制存在深刻的逻辑相似性。
格雷马斯矩阵的理论渊源包括对R. Blanche逻辑六边形的改造和数学中Klein四元群的对称性应用 。他将逻辑六边形的六顶点简化为四顶点,聚焦核心对立关系;同时借鉴Klein群的对称性,构建了矩阵的动态转换关系 [12] 。这种改造使矩阵既保持了逻辑严谨性,又具备了更广泛的应用可能性,为NLP的深层语义分析提供了理论基础。
二、格雷马斯矩阵与现代NLP技术的理论联系
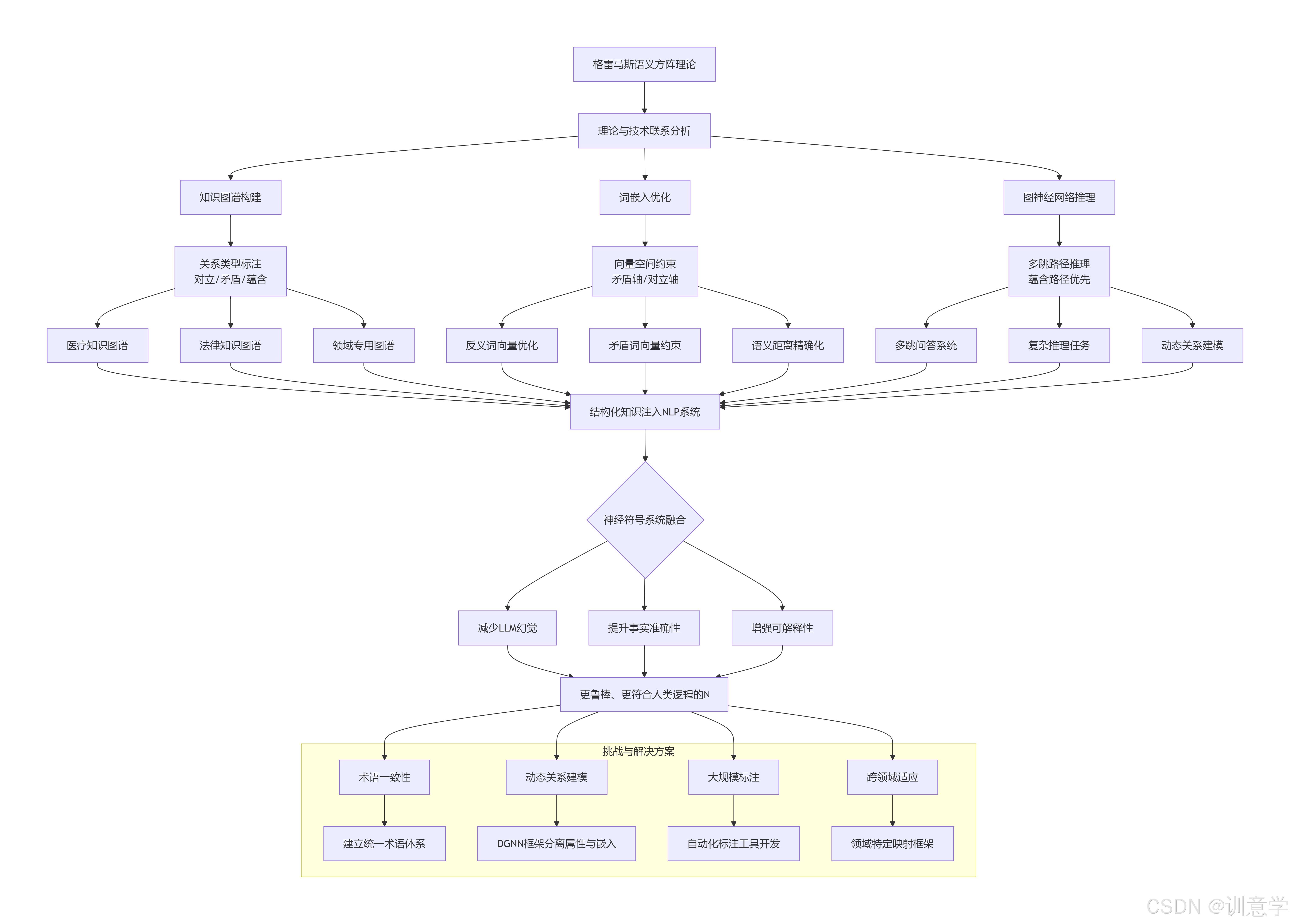
格雷马斯语义方阵与现代NLP技术存在三方面的理论联系 ,这些联系为解决当前NLP模型的局限性提供了关键思路。
首先,矩阵的显式、结构化知识表示与知识图谱的思想高度契合 [2] 。知识图谱以三元组(头实体、关系、尾实体)形式存储知识,而格雷马斯矩阵则通过四基本项与六连接关系构建语义网络 [5] 。两者均强调关系的重要性 ,认为意义通过实体间的关联而非孤立存在。在知识图谱中,实体间的关系可以对应矩阵的对立、矛盾或蕴含关系,例如"疾病与治疗"可视为对立关系,"症状与非症状"可视为矛盾关系。这种映射使知识图谱能够更系统地表达语义逻辑,提升语义推理的准确性 [9] 。
其次,矩阵的蕴含关系与词嵌入的向量运算存在数学上的对应 。词嵌入通过向量空间隐式构建语义网络,如"国王-男人+女人≈女王"的类比推理 [2] 。格雷马斯矩阵的蕴含关系(X↔非反X)可视为对词向量中"语义距离"的符号学解释,将隐式的向量运算转化为显式的逻辑关系。材料[47]的MSWE算法已通过反义词词典强制反义词向量距离远,对应矩阵的对立关系(X↔反X),但尚未扩展到矛盾关系(X↔非X)的向量约束 。未来研究可将矩阵的矛盾轴(X↔非X)作为词向量训练的先验约束,强制矛盾词的向量方向垂直,提升语义推理的准确性。
第三,矩阵的动态蕴含路径与GNN的多跳推理机制存在方法论上的共通性 [14] 。GNN通过消息传递机制聚合邻域信息,天然适合处理图结构数据 。格雷马斯矩阵的蕴含路径(如X→非反X)可启发设计基于矩阵的推理策略,例如在知识图谱中优先遍历蕴含路径以生成答案。材料[87]的GNN-RAG模型通过路径搜索辅助LLM推理,与矩阵的路径遍历逻辑一致,但尚未明确应用矩阵关系类型 [18] 。将矩阵的六连接关系作为边的语义特征,可增强GNN推理的符号学一致性。
下表展示了格雷马斯矩阵与现代NLP技术的对应关系:
|-------------------|---------------|------------------|
| 格雷马斯矩阵要素 | 现代NLP技术对应 | 潜在应用价值 |
| 四基本项(X、反X、非X、非反X) | 知识图谱实体类型 | 结构化知识表示,减少事实性错误 |
| 反义对立关系 | 知识图谱对立关系标注 | 显式表达核心对立,提升推理准确性 |
| 矛盾关系 | 知识图谱矛盾关系约束 | 强制互斥关系,避免逻辑冲突 |
| 蕴含关系 | 词向量组合运算/GNN路径 | 隐含意义推导,增强可解释性 |
三、格雷马斯矩阵在NLP深层语义分析中的应用案例
尽管直接结合格雷马斯矩阵与NLP技术的应用案例尚不丰富,但已有研究展示了其潜在价值。以下通过三个领域分析其应用可能性:
在知识图谱构建领域,格雷马斯矩阵可作为关系类型标注框架 ,提升图谱的语义表达能力。例如,在医疗知识图谱中,可将"症状"与"非症状"标注为矛盾关系,"疾病"与"治疗"标注为对立关系,"疾病"与"病因"标注为蕴含关系。这种标注使图谱能够更系统地表达语义逻辑,支持更复杂的推理任务。材料[72]的医患报道分析案例显示,通过矩阵将事件参与者映射到四基本项并标注关系类型,可清晰揭示事件背后的深层矛盾。类似方法可应用于知识图谱的构建,通过自动化工具实现关系类型的精准标注。
在词嵌入优化领域,格雷马斯矩阵的矛盾轴(X↔非X)可作为向量空间约束 ,减少反义词向量距离的错误。材料[47]的MSWE算法已通过反义词词典强制反义词向量距离远,对应矩阵的对立关系,但尚未扩展到矛盾关系。未来研究可将矩阵的矛盾关系(如"确定"与"非确定")作为约束条件,强制矛盾词的向量分布满足特定数学条件(如点积为零),提升语义推理的准确性。这种约束可与神经符号系统结合,如材料[81]的AlphaGeometry模型将符号推理与神经网络结合,其"约束嵌入"思路可启发将矩阵的矛盾/蕴含关系作为知识图谱的约束规则 [19] 。
在动态推理与多跳问答领域,格雷马斯矩阵的蕴含路径(如X→非反X)可指导GNN设计,增强推理的符号学一致性 [3] 。材料[87]的GNN-RAG模型通过路径搜索辅助LLM推理,与矩阵的路径遍历逻辑一致,但尚未明确应用矩阵关系类型 [18] 。将矩阵的六连接关系作为边的语义特征,可设计基于矩阵路径的推理策略,例如在问答系统中优先遍历蕴含路径(X→非反X→新目标)以生成答案。材料[74]的《全网公敌》分析案例显示,角色关系的动态转换(如政府与加内特从对立到"同盟")与知识图谱的多跳推理路径逻辑一致,可启发设计更灵活的推理机制。
在情感分析领域,格雷马斯矩阵的对立关系可作为情感极性标注框架 ,提升模型的情感理解能力。例如,将"积极"与"消极"标注为对立关系,"积极"与"非积极"标注为矛盾关系,通过矩阵的结构化约束减少情感分类的错误。材料[50]的情感分类研究虽未直接应用矩阵,但其词嵌入层和BiGRU层的设计可与矩阵的语义轴约束结合,通过矛盾关系优化情感向量空间分布 。
四、格雷马斯矩阵对NLP技术发展的启示与未来方向
格雷马斯语义方阵对NLP技术发展提供了四大核心启示 ,这些启示为解决当前NLP模型的局限性指明了方向。
结构化知识注入 是格雷马斯矩阵对NLP系统的首要启示。矩阵的显式关系类型可弥补深度学习模型的非结构化知识缺陷,提升事实准确性。材料[1][2][5]指出,深度学习模型在处理精确事实、常识和逻辑推理任务时常犯"幻觉"错误,而结构化知识表示可有效解决这一问题。未来研究可开发基于矩阵的关系类型标注工具,将对立、矛盾、蕴含关系作为知识图谱的先验约束,提升语义推理的准确性。
矛盾关系约束 是矩阵对NLP系统的第二启示。矩阵的矛盾轴(X↔非X)可作为知识图谱的关系互斥规则 ,减少逻辑冲突。材料[83][86]强调知识图谱的一致性对语义分析的重要性,而矩阵的矛盾关系可设计为路径有效性规则(如X→非反X必须存在)。在实体消歧任务中,强制矛盾关系节点的特征向量分布互斥,可提升消歧的准确性。例如,在医疗领域,将"症状"与"非症状"标注为矛盾关系,可避免模型将非症状描述错误归类为症状。
动态路径推理增强 是矩阵对NLP系统的第三启示。矩阵的蕴含关系路径(如X→非反X)可指导GNN设计,优化多跳推理的可解释性。材料[79][87]指出,GNN在关系提取和多跳推理中具有优势,与矩阵的路径遍历逻辑一致。未来研究可设计基于矩阵蕴含路径的推理算法,例如在问答系统中优先遍历蕴含路径以生成答案,提升推理的逻辑性和可解释性。材料[91]的DGNN通过分离属性与图嵌入,可结合矩阵矛盾关系强制约束节点特征,提升语义推理的符号学一致性。
符号学与神经模型协同 是矩阵对NLP系统的第四启示。将矩阵的对立关系嵌入预训练模型,形成神经符号系统,平衡统计学习与逻辑推理。材料[81]的神经符号系统综述指出,知识图谱推理可通过逻辑规则与神经网络结合,而矩阵的对立/矛盾关系可作为逻辑规则的先验约束 [19] 。材料[92]的LLM植入策略需要内容结构化,格雷马斯矩阵的路径逻辑可设计为外部知识约束,减少幻觉。例如,在预训练阶段引入矩阵蕴含路径作为外部知识规则,通过微调或检索增强(RAG)减少幻觉。
基于上述启示,未来研究方向可聚焦以下四个领域:
知识图谱的矩阵化构建工具 开发是首要方向。研究者可开发自动化系统,基于格雷马斯矩阵的四基本项与六连接关系,标注实体间的对立/矛盾/蕴含类型 。例如,在医疗领域,系统可自动识别"症状"与"非症状"的矛盾关系,"疾病"与"治疗"的对立关系,构建更结构化的知识图谱。这种工具可提升知识图谱的语义表达能力,支持更复杂的推理任务。
矛盾关系驱动的图嵌入模型 设计是第二方向。研究者可设计GNN消息传递机制,强制矛盾关系节点的特征向量满足数学约束(如点积为零),提升语义推理的符号学一致性 [33] 。例如,在医疗知识图谱中,强制"症状"与"非症状"节点的特征向量垂直分布,避免模型错误关联。这种约束可与材料[91]的DGNN框架结合,分离属性与图嵌入,提升模型的表达能力。
矩阵路径注入的预训练策略 是第三方向。研究者可在LLM预训练中引入矩阵蕴含路径作为外部知识规则,通过微调或检索增强(RAG)减少幻觉 [34] 。例如,在问答系统中,模型可优先遍历蕴含路径(X→非反X→新目标)生成答案,提升推理的逻辑性和可解释性。这种策略可与材料[87]的GNN-RAG模型结合,利用GNN的路径搜索能力辅助LLM推理,增强答案的准确性。
跨模态符号矩阵应用 是第四方向。研究者可将矩阵逻辑扩展至多模态任务(如图像-文本联合推理),统一视觉符号(如颜色对立)与语言符号的语义轴建模 。例如,在图像描述生成任务中,模型可识别图像中的对立元素(如"明亮"与"黑暗"),并通过矩阵的蕴含关系生成更丰富的描述。这种统一建模可提升跨模态NLP系统的语义一致性。
五、格雷马斯矩阵在NLP技术中的实施挑战与解决方案
将格雷马斯语义方阵应用于NLP技术面临四大挑战 ,需通过创新方法解决。
术语一致性与翻译准确性 是首要挑战。格雷马斯矩阵的中文术语存在不一致问题,如"非X"与"非反X"的位置颠倒,导致理解偏差 [13] 。材料[73]指出,国内对矩阵的表述存在"相矛盾的对立"与"对立矛盾"的混淆,需建立统一的术语体系。解决方案是参考格雷马斯原著和权威翻译,明确四基本项与六连接关系的定义,避免误读。同时,可借鉴材料[73]的矛盾关系数学描述,将术语转化为数学约束,减少理解偏差。
动态关系建模与静态矩阵的矛盾 是第二挑战。格雷马斯矩阵本身是静态的,而NLP任务(如问答、对话)需要动态建模 。材料[74]的《全网公敌》分析案例显示,角色关系的动态转换(如政府与加内特从对立到"同盟")与知识图谱的多跳推理路径逻辑一致,但矩阵的静态结构如何与动态推理结合仍需探索。解决方案是借鉴材料[91]的DGNN框架,分离属性与图嵌入,动态更新矩阵关系。例如,在对话系统中,可根据上下文动态调整矩阵的四基本项,支持话题的转换与深化。
大规模数据集与矩阵标注的效率问题 是第三挑战。格雷马斯矩阵的标注需要人工参与,难以适应大规模NLP应用 。材料[76][79]的贝叶斯网络与GNN应用案例显示,自动化工具可有效处理大规模数据,但尚未与矩阵结合。解决方案是开发基于深度学习的矩阵关系自动标注工具,结合规则与数据驱动方法。例如,利用预训练模型识别文本中的对立关系(如"喜欢"与"讨厌"),并通过矩阵的逻辑约束生成矛盾关系(如"喜欢"与"非喜欢")的标注,提升标注效率。
跨领域适应性 是第四挑战。格雷马斯矩阵在文学影视分析中应用广泛,但在NLP技术中的跨领域适应性尚未验证 。材料[90]的文学分析框架可扩展为NLP工具,但需验证其在不同领域的有效性。解决方案是建立领域特定的矩阵映射框架,例如在医疗领域,将"疾病"与"治疗"映射为对立关系,"症状"与"非症状"映射为矛盾关系,通过领域知识验证矩阵的合理性。同时,可借鉴材料[76]的贝叶斯网络方法,将矩阵关系作为先验知识,与领域数据结合优化模型。
六、格雷马斯矩阵在NLP技术中的具体应用前景
格雷马斯语义方阵在NLP技术中的应用前景广阔,可显著提升多个核心任务 的性能。
智能问答与对话系统 是最直接的应用场景。材料[5][9]指出,知识图谱增强的问答系统在复杂多跳推理问题上表现突出,而格雷马斯矩阵的蕴含路径可指导多跳推理策略。例如,在医疗问答系统中,用户询问"糖尿病如何治疗",模型可基于矩阵的对立关系("疾病"与"治疗")和蕴含关系("治疗"与"非反治疗")构建推理路径,生成更准确的答案。同时,矩阵的矛盾关系约束可减少答案中的逻辑冲突,提升事实准确性。
情感分析与观点挖掘 是第二应用场景。格雷马斯矩阵的对立关系可作为情感极性标注框架,矛盾关系可约束情感分类的边界 。例如,在社交媒体情感分析中,将"积极"与"消极"标注为对立关系,"积极"与"中性"标注为矛盾关系,通过矩阵的结构化约束减少情感分类的错误。材料[50]的词嵌入层和BiGRU层设计可与矩阵的语义轴约束结合,通过矛盾关系优化情感向量空间分布。
文本纠错与事实核查 是第三应用场景。格雷马斯矩阵的矛盾关系约束可识别文本中的逻辑冲突,提升事实核查的准确性 [4] 。例如,在新闻事实核查中,系统可识别文本中的矛盾关系(如"政府支持环保"与"政府批准污染项目"),并通过矩阵的逻辑约束判断是否存在事实错误。材料[4]的文本纠错任务包含错误识别和错误修正两个子任务,矩阵的矛盾关系约束可增强错误识别的准确性,特别是在处理常识性错误时。
多模态语义分析 是第四应用场景。格雷马斯矩阵的对立关系可统一视觉符号(如颜色对立)与语言符号的语义轴建模 。例如,在图像描述生成任务中,模型可识别图像中的对立元素(如"明亮"与"黑暗"),并通过矩阵的蕴含关系生成更丰富的描述。材料[93]的教科书叙事分析案例显示,矩阵可有效分析文本深层结构,这种能力可扩展至多模态任务,提升语义一致性。
语义注入与知识增强 是第五应用场景。格雷马斯矩阵的显式关系类型可作为知识注入的框架,提升预训练模型的语义理解能力 [1] 。例如,在LLM预训练中引入矩阵蕴含路径作为外部知识规则,通过微调或检索增强(RAG)减少幻觉。材料[92]的LLM植入策略需要内容结构化,矩阵的路径逻辑可设计为外部知识约束,增强模型的可解释性。
七、格雷马斯矩阵与神经符号系统的融合趋势
格雷马斯语义方阵与神经符号系统的融合是当前NLP技术发展的前沿趋势 。这种融合可平衡统计学习与逻辑推理,解决深度学习模型的"幻觉"问题。
神经符号系统结合了神经网络的表征能力和符号系统的推理能力,材料[81]的AlphaGeometry模型展示了这一融合的优势 [19] 。格雷马斯矩阵的对立/矛盾/蕴含关系可作为符号系统的先验约束,指导神经网络的推理过程。例如,在医疗问答系统中,矩阵的矛盾关系约束可强制"症状"与"非症状"节点的特征向量互斥,避免模型错误关联。
材料[91]的DGNN框架通过分离属性与图嵌入,为矩阵与神经网络的融合提供了技术基础 [33] 。研究者可设计基于矩阵矛盾关系的图嵌入机制,强制矛盾关系节点的特征向量满足数学约束(如点积为零),提升语义推理的符号学一致性。
材料[92]的LLM植入策略需要内容结构化,格雷马斯矩阵的路径逻辑可设计为外部知识约束,减少幻觉 [34] 。例如,在预训练阶段引入矩阵蕴含路径作为外部知识规则,通过微调或检索增强(RAG)优化模型性能。
材料[96]的"意义契约"矩阵展示了矩阵在传播分析中的应用,这一思路可扩展至NLP任务,通过动态更新矩阵关系增强语义一致性 。例如,在对话系统中,可根据上下文动态调整矩阵的四基本项,支持话题的转换与深化。
八、格雷马斯矩阵对NLP技术发展的影响总结
格雷马斯语义方阵对人工智能自然语言处理的深层语义分析产生了深远影响 ,主要体现在四个方面:
首先,矩阵的显式、结构化知识表示为NLP系统提供了语义约束框架 ,显著提升了语义推理的准确性。材料[1][2][5]指出,深度学习模型在处理精确事实、常识和逻辑推理任务时常犯"幻觉"错误,而结构化知识表示可有效解决这一问题。格雷马斯矩阵的对立/矛盾/蕴含关系可作为知识图谱的先验约束,减少事实性错误,提升推理的逻辑性和可解释性。
其次,矩阵的动态蕴含路径为GNN的多跳推理提供了方法论指导 ,优化了推理的符号学一致性。材料[3][5][87]指出,知识图谱的多跳推理是NLP技术的核心挑战,而格雷马斯矩阵的蕴含路径可设计为推理规则,指导GNN的消息传递机制。这种融合可提升推理的准确性,特别是在处理复杂语义关系时。
第三,矩阵的矛盾关系约束为知识图谱的一致性维护提供了理论支持 ,减少了逻辑冲突。材料[83][86]强调知识图谱的一致性对语义分析的重要性,而格雷马斯矩阵的矛盾关系可设计为路径有效性规则(如X→非反X必须存在)。这种约束可增强知识图谱的语义表达能力,支持更复杂的推理任务。
最后,矩阵的符号学理论为神经符号系统的融合提供了哲学基础 ,平衡了统计学习与逻辑推理。材料[81][92]指出,神经符号系统是NLP技术的未来方向,而格雷马斯矩阵的对立/矛盾/蕴含关系可作为符号系统的先验约束,指导神经网络的推理过程。这种融合可提升模型的可解释性,特别是在处理复杂语义关系时。
九、格雷马斯矩阵在NLP技术中的未来研究方向
基于格雷马斯语义方阵的NLP技术研究具有重要学术价值和应用潜力 ,未来研究方向应聚焦以下四个领域:
知识图谱的矩阵化构建工具 开发是首要方向。研究者应开发自动化系统,基于格雷马斯矩阵的四基本项与六连接关系,标注实体间的对立/矛盾/蕴含类型 。例如,在医疗领域,系统可自动识别"症状"与"非症状"的矛盾关系,"疾病"与"治疗"的对立关系,构建更结构化的知识图谱。这种工具可提升知识图谱的语义表达能力,支持更复杂的推理任务,特别是在医疗、法律等专业领域。
矛盾关系驱动的图嵌入模型 设计是第二方向。研究者应设计GNN消息传递机制,强制矛盾关系节点的特征向量满足数学约束(如点积为零),提升语义推理的符号学一致性 [33] 。例如,在医疗知识图谱中,强制"症状"与"非症状"节点的特征向量垂直分布,避免模型错误关联。这种约束可与材料[91]的DGNN框架结合,分离属性与图嵌入,提升模型的表达能力,为专业领域的语义分析提供支持。
矩阵路径注入的预训练策略 是第三方向。研究者应在LLM预训练中引入矩阵蕴含路径作为外部知识规则,通过微调或检索增强(RAG)减少幻觉 [34] 。例如,在问答系统中,模型可优先遍历蕴含路径(X→非反X→新目标)生成答案,提升推理的逻辑性和可解释性。这种策略可与材料[87]的GNN-RAG模型结合,利用GNN的路径搜索能力辅助LLM推理,增强答案的准确性,特别是在处理复杂多跳问题时。
跨模态符号矩阵应用 是第四方向。研究者应将矩阵逻辑扩展至多模态任务(如图像-文本联合推理),统一视觉符号(如颜色对立)与语言符号的语义轴建模 。例如,在图像描述生成任务中,模型可识别图像中的对立元素(如"明亮"与"黑暗"),并通过矩阵的蕴含关系生成更丰富的描述。这种统一建模可提升跨模态NLP系统的语义一致性,为多模态语义分析提供新思路,特别是在教育、医疗等需要多模态信息整合的领域。
十、结论与展望
格雷马斯语义方阵作为结构语义学的重要工具,为人工智能自然语言处理的深层语义分析提供了理论框架与方法论指导 。通过构建四基本项与六连接关系的十元素格局,矩阵揭示了语言意义的深层结构,为知识图谱、词嵌入和GNN等现代技术提供了理论支持。
矩阵的显式、结构化知识表示与知识图谱的思想高度契合 ,可作为关系类型标注框架,提升图谱的语义表达能力 [2] 。矩阵的矛盾关系约束可减少知识图谱中的逻辑冲突,增强推理的准确性 [30] 。矩阵的蕴含路径可指导GNN设计,优化多跳推理的符号学一致性,为复杂语义分析提供新思路。
未来研究应聚焦知识图谱的矩阵化构建工具、矛盾关系驱动的图嵌入模型、矩阵路径注入的预训练策略和跨模态符号矩阵应用四个方向,探索格雷马斯矩阵与现代NLP技术的深度融合。这种融合不仅可提升NLP系统的性能,还可增强模型的可解释性,为构建更符合人类逻辑的AI系统提供理论基础。
随着神经符号系统的快速发展,格雷马斯矩阵的符号学理论与深度学习技术的结合将更加紧密 [29] 。这种结合可平衡统计学习与逻辑推理,解决深度学习模型的"幻觉"问题,为NLP技术的未来发展指明方向。在这一过程中,研究者需要深入理解矩阵的理论基础,探索其在不同NLP任务中的应用可能性,推动NLP技术向更深层次、更符合人类逻辑的方向发展。
总之,格雷马斯语义方阵为人工智能自然语言处理的深层语义分析提供了不可或缺的理论指导和工具支持 [2] 。通过将矩阵的显式、结构化知识表示与现代NLP技术结合,研究者可构建更鲁棒、更准确、更可解释的NLP系统,推动NLP技术向更高水平发展。

参考来源:
1. 语义网络(Semantic Net)对人工智能中自然语言处理的深层语义分析的影响与启示-CSDN博客
2. 详细介绍:语义网络(Semantic Net)对人工智能中自然语言处理的深层语义分析的影响与启示-yxysuanfa-博客园
4. 详解自然语言处理5大语义分析技术及14类应用,零基础入门到精通,看这篇就够了!(建议收藏)自然语言处理技术包括哪些-CSDN博客
5. 知识图谱对人工智能中自然语言处理的深层语义分析的影响与启示-CSDN博客
9. 知识图谱赋能自然语言处理的深层语义分析:技术、影响与前沿趋势_知识图谱和语言处理-CSDN博客
14. 图神经网络(GNN)在动态知识图谱推理中的挑战与机遇_从rtl到gnn时序推理-CSDN博客
18. GNN-RAG: Graph Neural Retrieval for Large Language Model Reasoning
19. 《AI×SCIENCE十大前沿观察》3:融入先验知识的AI模型|神经...
20. GNN训练:配送最短路径推荐方案模型训练数据准备详解_gnn路径-CSDN博客
23. 多跳推理和Cot链式推理的区别和优劣是什么-CSDN博客
27. 知识图谱的核心技术:图结构与图算法1.背景介绍知识图谱(Knowledge Graph)是一种表示实体、属性和关系的数-掘金
28. 生成模型在知识图谱构建中的应用:如何提高知识抽取和整合能力1.背景介绍知识图谱(Knowledge Graph,KG-掘金
29. A Survey on Neural-symbolic Learning Systems
30. A Survey on State-of-the-art Technologies for Knowledge Graphs Construction and Challenges Ahead
32. GNN-RAG: Graph Neural Retrieval for Large Language Model Reasoning
34. 2025年AI圈的黑话:"LLM植入"到底是什么?这篇让你看懂驱动AI可见度的终极策略!CSDN博客
