2025年12月26日至27日,第五届智能制造创新大赛"AI+制造"解决方案赛道总决赛在浙江省衢州市成功举办。来自全国各地的27支参赛队伍围绕工业大模型、机器视觉、知识图谱、云边协同、智能体等前沿领域同场竞技,奉献出一场精彩的AI盛宴。



26日下午,大赛在衢州市柯城区正式开幕。衢州市柯城区经济和信息化局局长吴振祖、杭州市余杭区经济和信息化局局长徐春分别代表两地致辞,进行了产业政策宣贯,介绍了余杭与柯城在智能制造领域的政策支撑体系和产业发展环境。评审专家和主办单位代表共同出席总决赛启动仪式。



26日下午至27日上午,各队伍代表围绕项目背景、技术方案、应用推广情况等进行现场路演,并与评审专家互动交流。

12月27日下午,决赛闭幕式隆重举行。中国电子技术标准化研究院副院长于秀明,浙江省经济和信息化厅产业数字化推进处处长张君,浙江省技术创新服务中心主任张梁,杭州市经济和信息化局副局长林昀,衢州市经济和信息化局副局长姜冬冬,杭州市余杭区人民政府副区长洪建良,衢州市柯城区人民政府副区长郑航,杭州市余杭区经济和信息化局局长徐春,衢州市柯城区经济和信息化局局长吴振祖等领导,以及评审专家、参赛代表、解决方案供应商、人工智能企业等约150人参加活动,会议由中国电子技术标准化研究院物联网研究中心主任卓兰主持。

柯城区郑航副区长在致辞中表示,人工智能正重塑制造业版图,柯城区坚定实施"工业强区"战略,将光电产业与高端智能制造作为核心赛道,数字经济发展综合指数持续领跑全省山区县。柯城将以大赛为契机,为优秀项目提供政策支持、场景对接、金融助力,打造"AI+制造"融合创新高地。

余杭区洪建良副区长指出,自余杭与柯城2023年结对协作以来,聚焦制造业高质量发展,共建产业园区、共推数字转型,服务柯城企业超百家次,助力柯城荣获"天工鼎"金鼎。余杭将持续发挥数字经济创新高地优势,聚焦具身智能等重点领域,推动两地协作迈向更高水平。

浙江省经信厅张君处长在致辞中表示,2025年浙江人工智能核心产业营收突破5000亿元,累计建成未来工厂93家、国家级卓越级智能工厂38家,形成了技术领先、生态完善的"AI+制造"发展格局。希望各方以赛为媒深化合作,充分发挥联盟的纽带作用,挖掘潜在应用场景,激发人工智能赋能百业的无限创意,将大赛打造为行业转型的"风向标"和创新人才的"孵化器"。

于秀明副院长强调,人工智能正深刻重塑制造业形态,本届"AI+制造"赛道中,来自全国各地的百余支队伍围绕工业真实场景,融合大模型、机器视觉、知识图谱等前沿技术,涌现出一批创新性、实效性解决方案,为智能制造的创新发展注入了强劲动能。期待这些优秀成果能够率先在浙江这片创新沃土上转化应用,共同打造"AI+制造"示范高地,为制造业高质量发展贡献智慧和力量。



闭幕式上,余杭区与柯城区签署制造业高质量发展结对促共富合作协议,省经信厅、省技创中心、余杭区和柯城区两地经信局以及衢州电信领导共同启动"未来工厂推广中心---衢州分中心"建设,省技创中心、浙江电信、浪潮云洲共同启动"AI+制造---未来智造实验室"建设,构建了智能制造服务省地联动的创新模式。




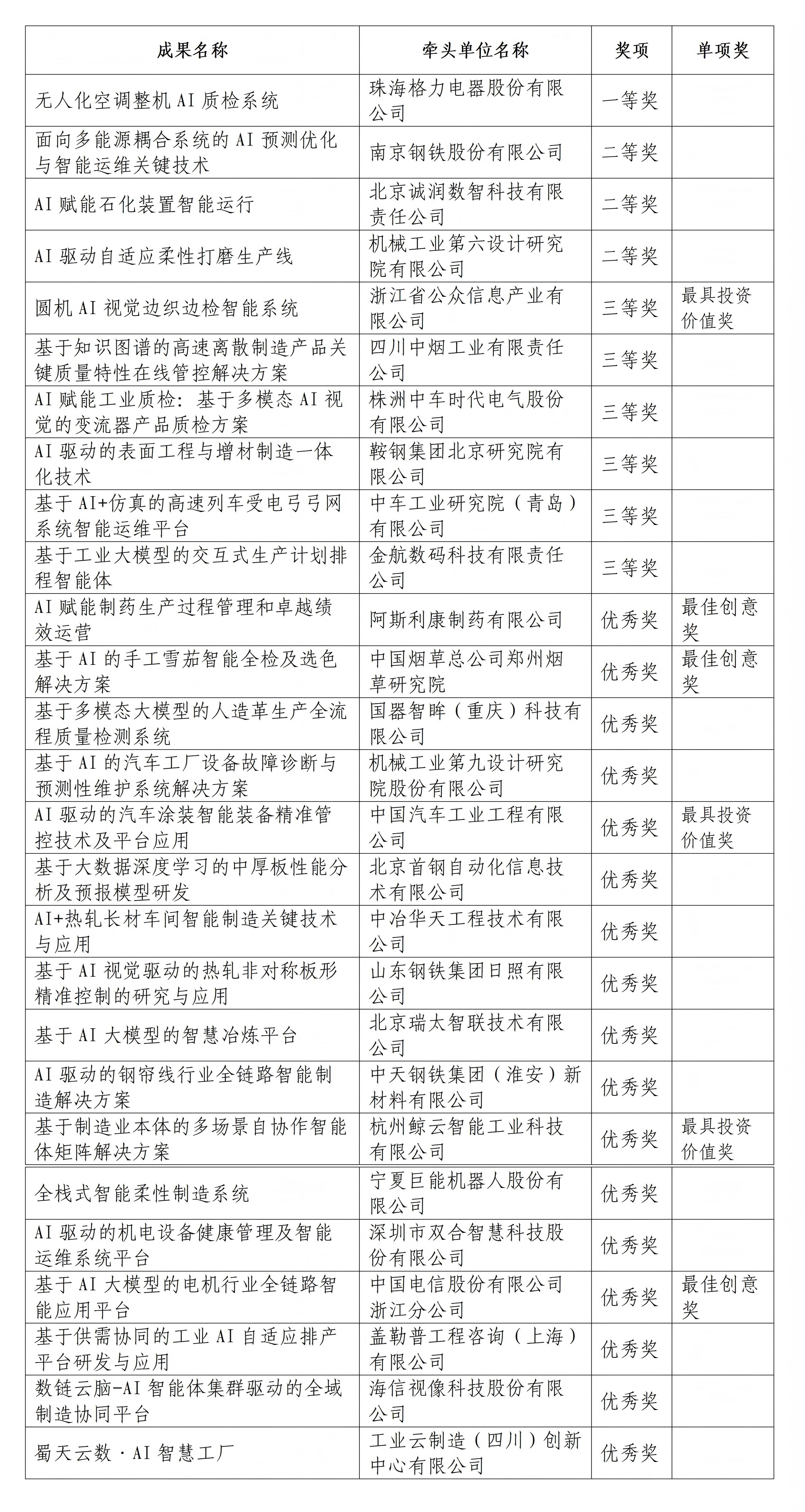
本届"AI+制造"赛道经过线上申报、形式审查、路演答辩等环节,最终评选出一等奖1名、二等奖3名、三等奖6名、优秀奖17名,最佳创意奖3名,最具投资价值奖3名。

国家智能制造专家委员会专家蒋白桦作为评审专家代表发言,他表示,智能制造创新大赛已连续举办五届,累计形成了近4000个优秀解决方案,成为国内智能制造领域专业性最强、覆盖范围最广、影响力最大的权威赛事之一。
本届大赛由国家智能制造专家委员会指导,杭州市余杭区人民政府、衢州市柯城区人民政府、浙江省技术创新服务中心、杭州市经济和信息化局、衢州市经济和信息化局、中国电子技术标准化研究院、智能制造系统解决方案供应商联盟等联合主办,搭建出一个竞赛比拼、成果展示、技术交流、供需对接、区域协作为一体的高端平台,推动创新链、产业链、资金链、人才链深度融合,赋能制造业数智转型,助力区域协同发展与共同富裕。
本届大赛为AI赋能制造业搭建了全国性高水平竞技平台,是探索区域协同赋能产业升级的生动实践。下一步,联盟将持续推动优秀解决方案在全国范围转化推广,深化产学研用融合,为制造强国和新型工业化建设贡献智慧与方案。
附件:"AI+制造"解决方案赛道获奖企业名单
