redis锁
锁场景
单个服务
- 早年系统使用范围小,用户量少,单个服务足够支持业务
- 此时,JVM实例并发场景中,使用对象锁实现逻辑有序性
- 如今单体服务肉眼可见的消失殆尽,早已进入多节点负载时代
- 此时,每个JVM实例中的对象锁只能控制自己内部多线程的逻辑顺序
- 多个JVM中各拿各的锁,等于没有控制
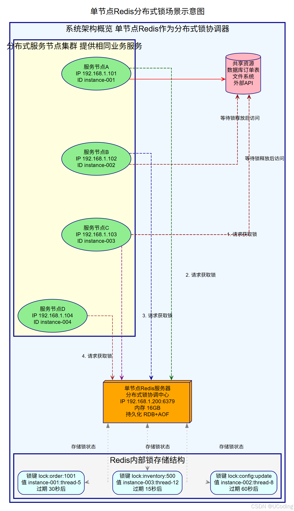
单节点Redis
- 不管是多个线程,还是多个服务节点的线程,问题是只能有一把锁
- 正好项目中使用了redis,正好可以让redis管理这把锁
- 在理想环境下,多线程的逻辑有序性再次得到了保证,业务又可以快乐的玩耍了
- 在不理想环境下,单redis节点故障,拿不到锁,业务 Game Over

多节点Redis
- 买车都还给个备胎,谁还没个备胎呢

- 多节点Redis也便是情理之中
- 节点A故障,节点B继续提供锁服务
- 慢着,一种不妙的感觉出现了
- 本来是想着一把锁,这下可不是每个Redis节点可以创建锁了
- 并发的业务服务向着不同Redis节点发起锁请求,这下都能拿到锁了
- 这玩着玩着,又Game Over了
发展过程
Redis分布式锁的实现并非一蹴而就,它经历了几个关键的技术迭代,每个迭代都旨在解决前一个方案暴露出的缺陷。
基础版
- 利用SETNX的互斥性(仅当键不存在时设置成功)来实现锁的互斥获取
- 使用DEL命令删除该键以释放锁
- 防止客户端崩溃导致死锁,会配合EXPIRE命令为锁设置一个过期时间(TTL)
- SETNX和EXPIRE是两条独立的Redis命令,执行不是原子的
原子操作版
- Redis 2.6.12版本后
- SET命令支持了NX(仅当不存在时设置)、PX(毫秒级过期)和EX(秒级过期)选项
- 单命令SET with NX & PX/EX
- 加锁和设置过期时间能在一个原子操作中完成
- SET lock_key unique_value NX PX 30000
- unique_value唯一标识符,可使用UUID或客户端ID,用于在释放锁时验证锁的持有者,防止误删
- 但是...
- 这世上的事,就怕个"但是"
- 服务A持有锁Q,业务执行完了,执行GET,获取值uuid进行检查,是否自己的锁
- 锁Q超期,系统自动释放锁Q
- 服务B执行Set ,获取了锁Q
- 服务A执行Del,删除了锁Q
安全释放版
-
为了解决非原子性释放的问题,引入了Lua脚本
-
Redis保证Lua脚本的执行是原子性的,不会被其他命令插入
if redis.call("get", KEYS[1](@ref) == ARGV[1] then return redis.call("del", KEYS[1](@ref) else return 0 end -
将"比较锁持有者标识"和"删除锁"这两个操作封装在一个Lua脚本中
-
解决了上述"但是"的问题
自动续期与可重入版
- 如何合理设置锁的过期时间
- 设置太短,业务未完成锁就过期
- 设置太长,客户端崩溃后锁释放慢,影响系统可用性
- Redisson等成熟客户端引入了看门狗线程
- 启动一个后台守护线程,定期(默认在锁过期时间的1/3处)检查业务是否还在执行
- 如果是,则自动调用PEXPIRE命令为锁续期
高可用版
- 以上所有方案都基于单个Redis实例(或主从架构)
- 为了应对单点故障,Redis作者提出了RedLock算法
- 客户端向N个(通常为5个)完全独立、无主从关系的Redis主节点依次请求加锁
- 只有当客户端在超过半数(N/2 + 1) 的节点上加锁成功,且总耗时小于锁的有效时间,才认为加锁成功
- 核心思想是多数派(Quorum)投票
- 借鉴了分布式共识中"只要多数节点同意,系统就能做出决定并容忍少数节点故障"的思想
- 本身不是一个完整的共识算法(如Paxos、Raft),因为它不解决日志复制和状态机一致性问题
