目的与范围
本文档提供了VTJ.PRO平台的高级介绍,这是一个基于Vue3和TypeScript构建的AI驱动的低代码开发系统。它涵盖了整体系统架构、关键组件和平台能力。有关特定子系统的详细信息,请参考以下页面:
- 前端应用结构和路由:前端架构
- 后端模块组织和NestJS模式:后端模块系统
- 用户认证和权限系统:认证与授权
- AI模型配置和集成:LLM模型管理
- 低代码应用生命周期:低代码应用系统
- AI驱动的代码生成:AI代理系统
什么是VTJ.PRO
VTJ.PRO是一个AI驱动的低代码开发平台,使用户能够通过可视化设计工具和AI辅助创建、部署和管理跨多个平台(Web、H5、UniApp)的应用程序。系统包括:
- 管理界面: 系统配置、用户管理、LLM模型设置和数据监控
- 工作台界面: 用户工作空间,用于创建和管理个人应用程序和模板
- 开发环境: 可视化设计器,用于构建具有实时预览的应用程序和模板
- 平台运行时: 从DSL(领域特定语言)定义渲染应用程序的部署目标
- AI代理系统: 用于代码生成和开发辅助的对话式AI
- 后端服务: 基于NestJS的API服务器,提供认证、数据持久化和业务逻辑

系统架构概述
该平台遵循前端应用和后端服务之间的清晰分离,具有多个服务于不同目的的部署上下文。
高级组件架构

前端入口点和上下文
前端架构被组织成五个不同的HTML入口点,每个入口点都有其自己的包和初始化逻辑,服务于特定目的。
入口点映射
| 入口点 | 用途 | 主脚本 | 路由上下文 |
|---|---|---|---|
index.html |
管理 + 工作台 + 认证 | /src/main.ts |
/admin/*, /workbench/*, /login, /register |
web/index.html |
Web平台运行时 | /src/platform/web/main.ts |
/#/page/:fileId (动态) |
h5/index.html |
H5平台运行时 | /src/platform/h5/main.ts |
/#/page/:fileId (动态) |
dev/index.html |
开发环境 | /src/platform/dev/main.ts |
/#/app/:code, /#/template/:id |
auth.html |
独立认证UI | /src/auth.ts |
/login, /register, /password |
前端初始化流程

后端模块架构
后端使用NestJS的模块系统,具有一个集中式的AppModule,协调所有核心和业务模块。全局认证通过注册为APP_GUARD的UsersGuard强制执行。
模块依赖图

数据库和ORM配置
后端使用TypeORM与MySQL,通过TypeOrmModule.forRootAsync()配置。autoLoadEntities: true设置自动发现并注册来自导入模块的所有实体。
ts
// 来自 app.module.ts:39-50 的配置
TypeOrmModule.forRootAsync({
imports: [ConfigModule],
inject: [ConfigService],
useFactory: async (configService: ConfigService) => {
const database = configService.get<Database>('database');
return {
type: 'mysql',
autoLoadEntities: true,
charset: 'utf8mb4',
...database
};
}
});
核心渲染系统
该平台使用@vtj/renderer包作为其核心渲染引擎,它解释DSL定义以创建Vue应用程序。不同的上下文使用不同的模式和配置。
渲染器上下文模式
| 上下文 | 模式 | NodeEnv | 用途 |
|---|---|---|---|
| 主应用 | N/A | N/A | 直接使用Vue Router,无渲染器 |
| Web运行时 | ContextMode.Runtime |
生产/开发 | 从DSL渲染已部署的应用 |
| H5运行时 | ContextMode.Runtime |
生产/开发 | 从DSL渲染移动应用 |
| UniApp运行时 | ContextMode.Runtime |
生产/开发 | 从DSL渲染UniApp应用 |
| 开发环境 | 设计器模式 | 开发 | 提供可视化编辑界面 |
| 项目模板 | ContextMode.Raw |
生产/开发 | 具有嵌入式DSL的独立项目 |
提供者创建模式

多平台支持
VTJ.PRO支持三种平台类型,每种都有专用的运行时环境和项目模板。
平台类型枚举
AppPlatform枚举定义了支持的平台:
- AppPlatform.Web - 具有桌面优先UI的标准Web应用程序
- AppPlatform.H5 - 具有触摸交互的移动优化H5应用程序
- AppPlatform.UniApp - 使用uni-app框架的跨平台应用程序
这些在创建提供者时用于指定特定平台的渲染行为:
ts
// Web平台:frontend/src/platform/web/main.ts:36-39
project: {
id: code,
platform: AppPlatform.Web
}
// H5平台:frontend/src/platform/h5/main.ts:36-39
project: {
id: code,
platform: AppPlatform.H5
}
// UniApp平台:frontend/src/platform/uniapp/main.ts:85-88
project: {
id: code,
platform: AppPlatform.UniApp
}
平台特定项目模板
每个平台在templates/目录中都有相应的项目模板:
| 模板目录 | 入口点 | 平台 | 关键依赖 |
|---|---|---|---|
templates/web/ |
src/main.ts |
Web | @vtj/web, Vue Router, Pinia |
templates/h5/ |
src/main.ts |
H5 | @vtj/h5, Vue Router, Pinia |
templates/uniapp/ |
src/main.ts |
UniApp | @vtj/uni-app, uni-app框架 |
这些模板提供了可以独立导出和运行的独立项目结构,具有嵌入式DSL定义和VTJ渲染器。
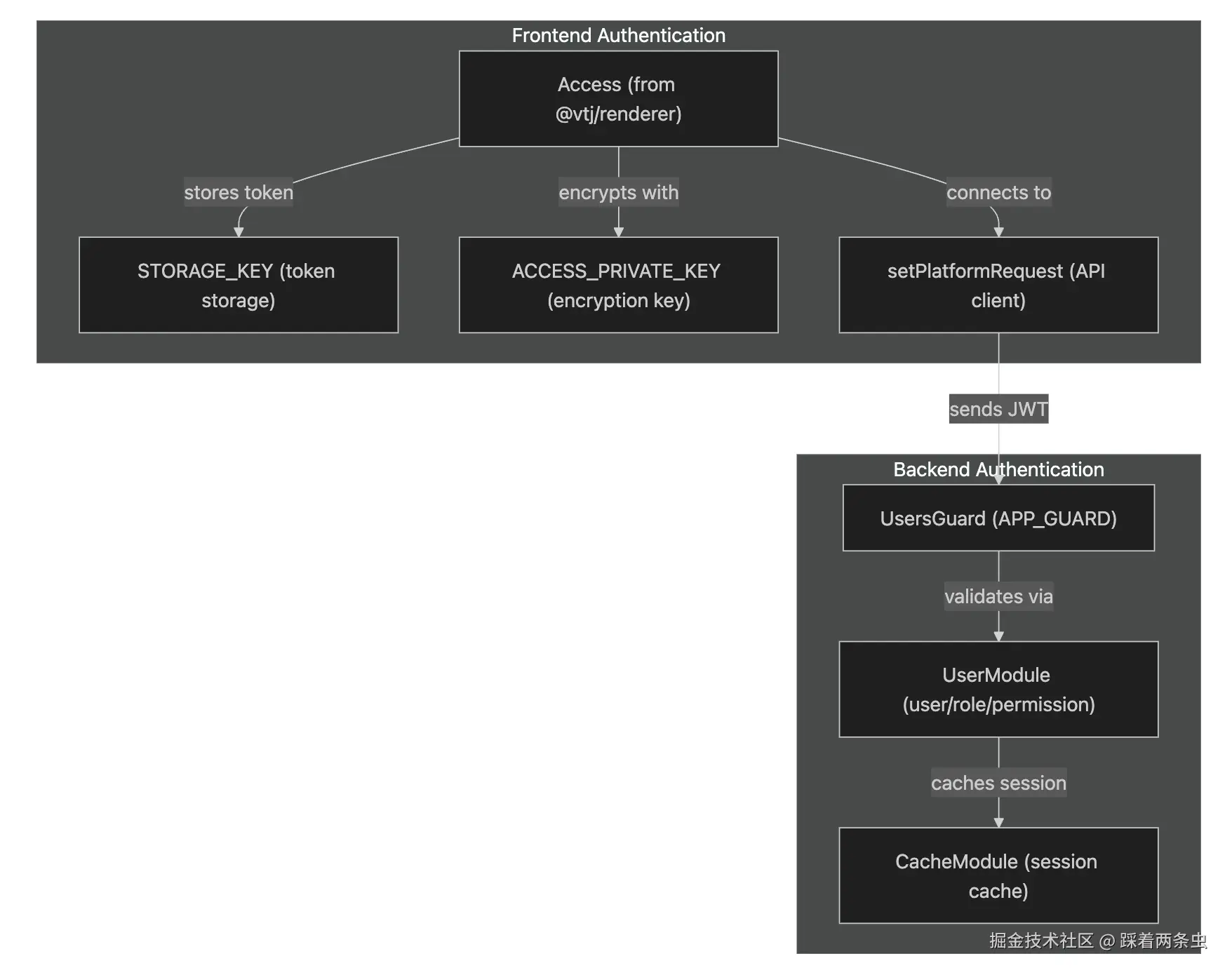
认证和访问控制
系统实现了双层认证系统:通过UsersGuard的后端路由保护和通过Access类的前端访问控制。
认证架构

所有前端入口点都使用一致的配置初始化Access系统:
ts
// 来自 frontend/src/main.ts:10-21 的模式
const access = new Access({
alert,
storageKey: STORAGE_KEY,
privateKey: ACCESS_PRIVATE_KEY,
whiteList: (to) =>
['/login', '/unauthorized', '/register', '/password'].includes(to.path)
});
access.connect({ request, router });
UsersGuard在AppModule中全局注册并保护所有后端路由:
ts
// backend/src/app.module.ts:73-77
providers: [
{
provide: APP_GUARD,
useClass: UsersGuard
}
];
平台能力总结
该平台提供以下关键能力:
对于系统管理员
- 通过管理界面进行用户、角色和权限管理
- 用于AI功能的LLM模型配置(OpenAI、DeepSeek、Google、Anthropic等)
- 通过报告和日常统计进行系统监控
- 应用程序和模板审批工作流
- 用于系统范围下拉选项的字典管理

对于应用开发者
- 用于创建应用程序(
/#/app/:code)和模板(/#/template/:id)的可视化设计器 - 具有平台特定预览的多平台支持(Web、H5、UniApp)
- 具有回滚能力的版本管理
- 团队开发的协作功能
- 通过代理主题的AI驱动代码生成
详见低代码应用系统和开发环境。

对于最终用户
- 通过平台运行时访问已部署的应用程序(
/web/:code,/h5/:code) - 用于管理拥有应用程序的个人工作空间
- 用于启动新项目的模板市场
- 用于开发问题和代码生成的AI助手
详见工作台界面。
