学习DPHY规格书的过程笔记。
DPHY概述
a)D-PHY描述了一种源同步、高速、低功耗、低成本的物理层,特别适用于移动应用。本D-PHY规范主要针对摄像头和显示应用与主机处理器之间的连接而编写。尽管如此,它同样适用于其他众多应用场景。设想同类PHY也能以双单工配置应用于更通用通信网络的互连。
b)由于链路两端存在主从关系,链路的操作和可用数据速率是非对称的。这种非对称设计显著降低了链路的复杂度。诸如双向半双工操作等功能是可选的。对于数据流量需求非对称、且独立返回通道成本过高的应用,利用此功能颇具吸引力。尽管此功能为可选,但它避免了为那些无需返回流量或希望使用物理上独立的返回通信通道的应用带来强制性开销。
DPHY功能概述
a)D-PHY在主设备和从设备之间提供同步连接。一个实际的PHY配置由一个时钟信号和一个或多个数据信号组成。时钟信号是单向的,源自主设备,终止于从设备。根据所选配置,数据信号可以是单向的,也可以是双向的。对于半双工操作,反向带宽是正向带宽的四分之一。使用令牌传递机制来控制链路的通信方向。
b)链路包含一种用于快速数据业务的高速信令模式,以及一种用于控制目的的低功耗信令模式。可选地,可以使用一种低功耗逃逸模式进行低速异步数据通信。高速数据通信以包含任意数量有效数据字节的突发形式进行。可选的交替低功耗信令模式允许使用与高速数据通信相同的机制来完成所有控制模式和逃逸模式的信令。PHY实现应支持低功耗信令模式,并可支持交替低功耗模式。交替低功耗模式适用于具有长通道的物联网应用,可用于替代低功耗模式。PHY实现还可额外支持在交替低功耗模式和低功耗模式之间动态切换;此能力将在本规范的未来版本中进一步定义。
c)每个数据通道,PHY使用两条线,时钟通道另使用两条线。这使得最小PHY配置需要四条线。在高速模式下,每个通道在两端均被端接,并由一个低摆幅差分信号驱动。在低功耗模式下,所有线均以单端、非端接方式工作。出于电磁干扰原因,此模式的驱动器必须具有压摆率控制并限流。在交替低功耗模式下,通信主要使用与高速模式相同的低摆幅差分信令完成,两端同样端接。一些特殊事件发生在接收器未端接、甚至通道两条线被驱动至相同电平的情况下。
d)高速模式下实际可达到的最大比特率取决于发射器、接收器、互连实现的性能。因此,本文档未规定最大比特率。然而,本规范主要旨在定义一种解决方案,其每通道数据速率范围为:无需去偏斜校准时为80至1500 Mbps,支持去偏斜校准时可达2500 Mbps,支持均衡时可达4500 Mbps。此外,如果实现了反向高速数据通信,由于D-PHY流量的非对称性,其速率可以远低于正向通信。本规范未对这些速率设置上限,但此类信息应在产品数据手册中注明。
e)当实现ALP模式时,正向最低数据速率为4 Mbps,反向为1 Mbps。当实现支持的数据速率大于1500 Mbps时,它也应支持去偏斜能力。当PHY实现支持的数据速率大于2500 Mbps时,它也应支持均衡,并且应提供扩频时钟。
f)尽管PHY配置不限于此范围,但实际约束使其成为目标应用最合适的范围。对于固定时钟频率,可以通过使用更多数据通道来增加PHY配置的可用数据容量。通过采用突发模式通信可以降低有效数据吞吐量。
g)低功耗模式下的最大数据速率为10 Mbps。交替低功耗模式下的数据速率上限与为高速模式设定的限制一致。
h)
1)主模式:高速模式和低功耗模式是基础,分别负责数据传输和指令传输;
2)扩展模式:逃逸模式是低功耗模式下的一个子菜单,用于极低速的数据通信;
3)高级模式:交替低功耗模式是一个重要的可选方案。它创新性地重用高速硬件来完成控制和低速通信任务,特别适合对通道损耗更敏感的长距离应用(如物联网)。未来规范还可能允许在传统低功耗模式和此新模式间动态切换,以实现更精细的功耗与性能管理。PHY实现必须支持基本的低功耗模式,并可以选择支持交替低功耗模式。
架构
a)本章描述PHY的内部结构,包括其在行为层面的功能。此外,还给出了几种可能的PHY配置。每种配置均可被视为由一组基本模块构成的合适组合。
通道模块
a)一个PHY配置包含一个时钟通道模块和一个或多个数据通道模块。每个这样的PHY通道模块通过两条线路,与通道互连另一端的互补部分进行通信。
b)

1)每个通道模块包含:一个或多个差分高速功能(同时使用两条互连线路)、一个或多个单端低功耗功能(在每条互连线路上独立操作)、控制与接口逻辑;
2)通道模块中可选地包含一个低功耗、低速的ALP退出检测器(ALP-ED);
3)高速信号具有低电压摆幅(例如200 mV)、低功耗信号具有大电压摆幅(例如1.2V)。通过Dp和Dn两条物理线路与对端连接,所有高速和低速的电气信号都由此进出。
4)高速功能用于高速数据传输和ALP通信,低功耗功能主要用于控制,但也可能有其他可选的用例。HS-TX和HS-RX构成差分对,用于高速数据传输,它们通过终端电阻R_T连接到线路。LP-TX和LP-RX是单端驱动器/接收器,分别独立控制Dp和Dn线,用于低速控制和通信。LP-CD用于检测线路冲突。ALP-ED是一个专用的低功耗差分比较器,用于在ALP模式下检测唤醒事件。
5)通过PPI与上层的协议逻辑(如处理器或图像传感器控制器)连接,接收发送数据和指令,并上报状态。
c)高速功能
1)包括一个差分发射器(HS-TX)和一个差分接收器(HS-RX);
2)一个通道模块可以包含一个HS-TX、一个HS-RX,或两者都包含。在正常操作期间,同一通道模块内的HS-TX和HS-RX绝不会同时启用。如果通道模块中的某个高速功能未启用,则该功能应置于高阻态。
d)低功耗功能
1)包括单端发射器(LP-TX)、接收器(LP-RX)、低功耗冲突检测器(LP-CD)。低功耗功能总是成对出现,因为它们是分别在两条互连线路上独立操作的单端功能;
2)LP-TX可以支持一个可选的低电压低功耗(LVLP)操作,在此模式下,其最大电压相比常规低功耗模式受到限制。
e)交替低功耗功能
1)包括一个发射器(也能将两条线路驱动至相同的接地电平)、一个ALP退出检测器(ALP-ED)、一个接收器;
2)交替低功耗模式和高速模式共用HS-TX和HS-RX功能。一个额外的ALP-ED用于ALP退出检测。如果支持ALP模式,则此ALP-ED必须存在于所有数据和时钟通道中,以检测ALP退出。
f)功能共存与约束
1)高速功能和低功耗功能的存在是相关的。即,如果一个通道模块包含HS-TX,则它必须也包含LP-TX。类似的约束适用于HS-RX和LP-RX,如果支持ALP模式,则还需加上ALP-ED。
①HS-TX与LP-TX必须共存:这是模式切换的基础。当从LP模式(Dp/Dn为1.2V电平)切换到HS模式(~200mV差分)时,需要LP-TX先将线路驱动到正确的中间电平(如Bridge状态LP-00),然后HS-TX才能平稳接管。没有LP-TX,无法启动HS传输;
②HS-RX与LP-RX必须共存:原因同上,为了反向的模式切换。同时,LP-RX需要持续监听线路状态,以检测对方发起的任何LP模式请求(如Turnaround或Escape模式入口)。在ALP模式下,此约束扩展为HS-RX + ALP-ED;
③TX与RX在模块内不共用:在LP模式下的双向模块中,一个模块可能既是发送方也是接收方。当它作为发送方(LP-TX驱动)时,如果对方也在驱动,就会发生总线冲突。LP-CD的作用就是在LP-TX输出新电平之前,先检查一下线路电平是否与自己想驱动的电平冲突,从而避免损坏驱动器或产生不确定状态;
④动互斥:LP-TX、HS-TX、HS-RX在同一时刻只能有一个活跃。这是为了防止信号相互干扰。例如,HS-TX工作时,LP-TX必须关闭并呈高阻态,否则会严重干扰差分信号。它们之间的短暂重叠是状态切换时严格控制的过渡期。
2)如果一个包含LP-RX的通道模块已上电,则该LP-RX应始终保持激活状态并持续监测线路电平,除非该通道被配置为ALP模式工作。当通道模块配置为ALP模式时,LP-RX应被禁用,而由ALP-ED监测线路电平以检测ALP退出。LP-TX应仅在驱动低功耗状态时启用;
3)LP-CD功能仅为支持低功耗模式下双向操作的通道模块所需。如果存在,则在LP-TX驱动低功耗状态期间,会启用LP-CD功能来检测冲突情况。LP-CD会在驱动新的线路状态之前检查冲突(在ULPS状态下除外);
4)在同一通道模块内,LP-TX、HS-TX和HS-RX的活动是互斥的,仅允许存在一些短暂的交叠时期。
g)互连两端的匹配要求
1)为了正常工作,通道互连两端的通道模块中的功能集必须匹配。这意味着对于通道互连一侧的每个HS和LP发射或接收功能,另一侧必须存在一个互补的HS或LP接收或发射功能;
2)此外,任何同时结合了TX和RX功能且支持LP模式的通道模块都需要一个冲突检测器。支持ALP模式的RX通道模块则需要一个ALP接收功能。
h)ALP和LP的区别
1)LP:单端、大摆幅 (如 0V/1.2V)。每条线独立驱动。有独立的LP-TX和LP-RX电路。电路相对简单,但电平摆幅大,切换速度慢(≤10 Mbps)。用于传统的短距板内连接。
2)ALP:复用高速差分硬件。使用与HS模式相同的低摆幅差分信号(如200mV)来完成控制功能。没有独立的LP电路。控制命令被编码成特殊的HS控制突发,由HS-TX发送,HS-RX接收。利用现成的HS电路,速度可以很高(与HS速率相关)。在长距离传输时,差分信号抗干扰能力更强,能耗可能更低。用于长通道应用,如通过较长线缆连接的IoT设备。
3)ALP_ED(Alternate Low-Power Exit Detector):当链路处于ALP超低功耗状态时,HS-RX和LP-RX都被关闭以省电。此时,只有ALP-ED这个极低功耗的差分比较器仍在工作。它持续监测Dp和Dn之间的微小电压差。当主设备要发起通信时,会发送一个特定的ALP唤醒脉冲(例如,将Dn拉高、Dp保持低的差分状态)。一旦ALP-ED检测到这个脉冲的电压差超过其检测阈值,它就触发一个中断,通知控制系统:"有唤醒事件!",然后系统再开启HS-RX等完整接收电路来接收后续的真正数据或控制突发。它使得ALP模式下的待机功耗可以做到极低,因为不需要开启复杂的接收器电路。
i)LP_CD(Low-Power Contention Detector)的作用原理:在低功耗模式下,防止两个设备同时向同一条线路驱动相反的电平而导致的总线冲突:
1)当本地的LP-TX准备驱动线路到一个新电平(比如想驱动成高电平1)之前,LP-CD会先测量当前线路上的实际电压;
2)如果检测到线路已经被对端驱动到一个相反的稳定电平(例如,对方正驱动着低电平0),这就意味着即将发生冲突;
3)LP-CD会立即向控制逻辑报告冲突检测到,而不会让本地的LP-TX强行输出。控制逻辑随后可以通过PPI向上层协议报告错误;
4)LP-CD的检测阈值通常设置在VIL和VIH之间。如果线路电平因冲突而卡在中间无效区域,或者对方正以HS模式驱动一个低电平(也会被LP-RX视为低),LP-CD都能有效识别。在没有LP-CD的情况下,两个推挽驱动器直接对抗可能导致大电流、芯片损坏或逻辑状态不确定。LP-CD提供了硬件级的保护机制。
主设备与从设备
a)每条链路都有一个主设备端和一个从设备端
1)主设备向时钟通道提供高速DDR时钟信号,并且是主要的数据源。从设备在时钟通道接收时钟信号,并且是主要的数据接收器。
b)从数据源到数据接收器的主要通信方向,称为正向。相反方向的通信称为反向传输。只有双向数据通道才能在反方向传输数据。在任何情况下,时钟通道始终保持正向传输,但双向数据通道可以进行转向,改由从设备端提供数据。
1)正向和反向通信不能同时进行,需要进行通道转向;
2)D-PHY的这种主控式半双工设计,是针对移动设备(摄像头到处理器,处理器到显示屏)流量高度不对称的典型场景而优化的。其最大优势是无需为返回通道提供独立的时钟和完整的双向物理链路。时钟通道是单向且共享的,所有数据通道(无论单向还是双向)都使用同一个时钟进行同步。这极大地简化了系统设计,减少了引脚数量和布线复杂度,降低了芯片封装和PCB成本。
高频时钟生成
a)在许多情况下,主设备端需要锁相环时钟倍频器来生成高频时钟。D-PHY规范采用一种架构模型:一个独立于PHY之外的时钟乘法器单元为PHY生成所需的高频时钟信号。至于这个时钟乘法器单元在实际中是否集成在PHY内部,则由实现者自行决定。
时钟通道、数据通道、PHY-协议接口
a)一条完整的链路除了通道模块外,还包含一个PHY适配层,它将所有通道、时钟乘法器单元和PHY协议接口连接在一起。
b)每个独立通道的逻辑PHY-协议接口都包含一组信号,以实现该通道的全部功能。时钟信号可以被所有通道共享。时钟乘法器单元的参考时钟和控制信号不在本规范的范围之内。

1)PHY Adapter Layer:它不是一个物理通道,而是一个逻辑层。其功能包括:
①通道聚合:将多个数据通道的PPI信号聚合/分发给上层协议;
②时钟分发:将从Clock Multiplier Unit得到的高速时钟,分发给所有通道模块(Clock Lane和Data Lanes);
③协议适配:将上层协议的通用数据/指令,翻译成各个通道PPI能理解的特定信号,并协调多通道的同步操作(如同时开始一个数据包)。
2)Clock Multiplier Unit:专用时钟发生器。它是一个独立的模块(可能是PLL),接收一个低频的参考时钟,生成PHY工作所需的高频、低抖动的DDR时钟。规范明确将其划在PHY之外,意味着芯片设计者可以自由选择是集成一个专用PLL,还是复用系统中已有的时钟源。
3)PPI (PHY-Protocol Interface):内部分工界面。这是PHY Adapter Layer与每个Lane Module之间的内部接口。它定义了控制信号、数据总线和状态反馈的电气和时序要求。这个接口对芯片设计者至关重要,但在系统级(如板级连接)不可见。
可选的通道配置
a)一个PHY配置包含一个时钟通道和一个或多个数据通道。所有数据通道都应支持正向的高速传输和逃逸模式。所有通道皆可选择支持ALP模式。
b)数据通道主要有两种类型:双向通道(支持转向和某些反向通信功能)、单向通道(不支持转向或任何类型的反向通信)。
c)双向数据通道应包含以下一种或两种反向通信选项:高速反向通信、低功耗反向逃逸模式(可选择包含或不包含LPDT)。
1)所有通道都应包含逃逸模式支持,并可选择包含ALP模式支持,以用于正向的超低功耗状态和触发功能。其他逃逸模式和ALP模式功能是可选的;
2)应用应定义需要哪些额外的逃逸模式或ALP模式功能,并且对于双向通道,应为每个方向单独选择逃逸模式和/或ALP模式功能;
3)规范将反向逃逸模式的功能拆分为可选包:最低配置可以只支持Trigger和ULPS(用于事件通知和节能);完整配置在支持Trigger和ULPS的基础上,额外支持LPDT(用于反向传输数据包)。
d)由此产生了众多完整的PHY配置可能性。其自由度体现在:
1)单个或多个数据通道;
2)双向和/或单向数据通道(按通道选择);
3)支持的反向通信类型(按通道选择);
4)逃逸模式支持的功能(按通道的每个方向选择);
5)ALP模式支持的功能(按通道的每个方向选择);
6)数据传输可使用8位原始数据(默认)或使用8b9b编码符号。
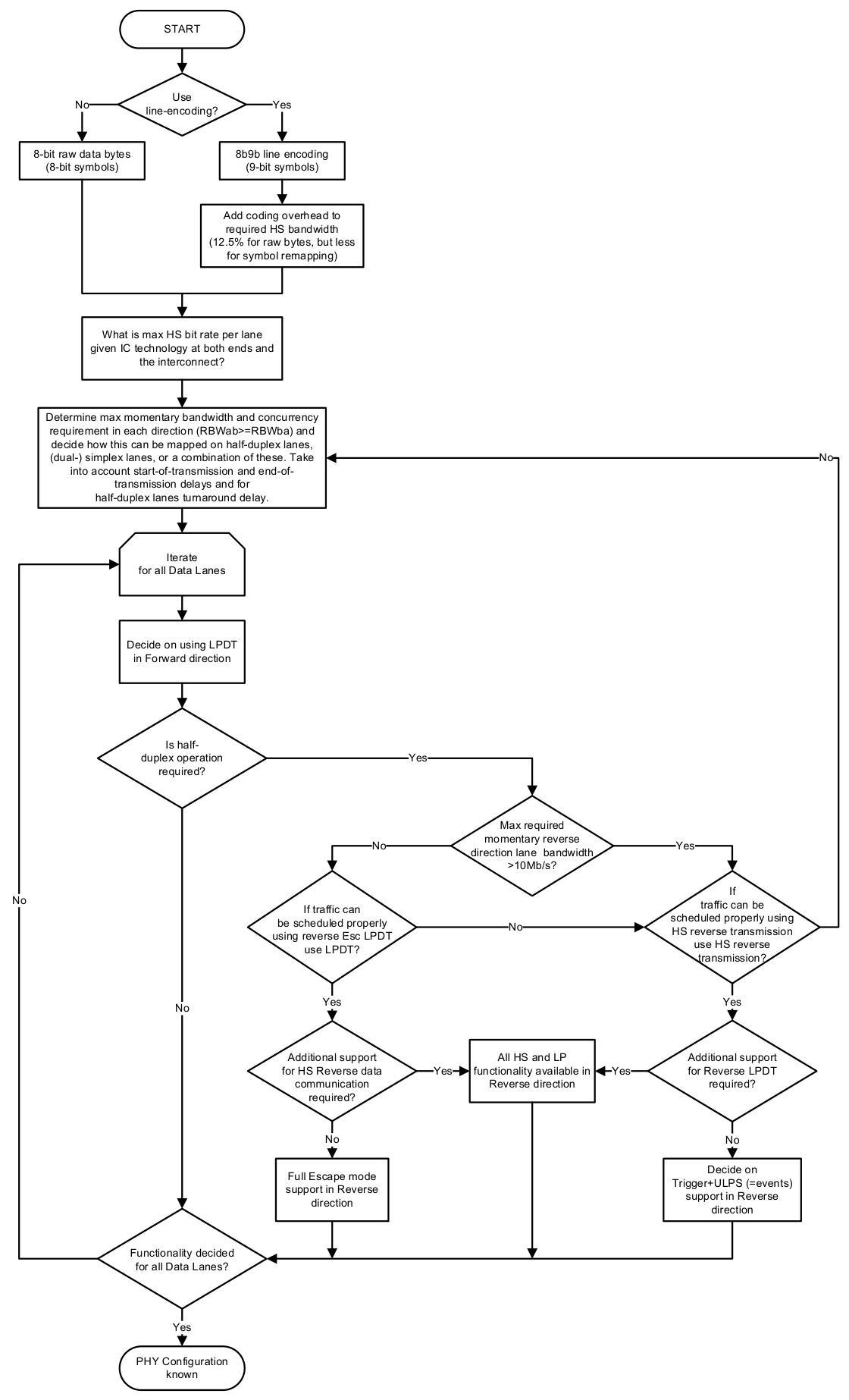
→配置决策树:指导系统架构师或芯片设计者,如何根据最终的产品应用需求,倒推出需要实现的PHY功能组合。

①起点:从是否需要线路编码(8b9b)开始。这是一个影响PHY内部数据路径设计的架构性选择;
②评估IC工艺和电路板走线能支持的最高数据速率。这是所有后续选择的基础。
③全双工覆盖? 如果需要两个方向都有持续、独立的高带宽,最佳方案是使用两组独立的单向PHY(即双单工)。一旦选择此项,流程图右半部分关于反向通信选项的所有决策都不需要了,因为反向流量有自己独立的物理通道和时钟。
④使用LPDT? 如果反向只需要低速、可容忍延迟的数据,则可以选择在反向逃逸模式中启用LPDT功能。
⑤需要HS反向? 如果反向需要较高速度(但仍低于正向),则必须选择支持双向数据通道带HS反向通信的模块类型。
⑥功能裁剪:根据反向流量的具体类型(只需触发信号,还是需要数据传输),决定反向逃逸模式的功能子集。
⑦终点:最终确定一个具体的PHY配置描述,例如:一个支持ALP模式的PHY,包含1个时钟通道和2个双向数据通道,其中数据通道在正向支持全部逃逸功能,在反向仅支持触发和ULPS。
e)LP模式是一个大类,是区别于HS模式的两种基础通信模式之一。在LP模式下,线路使用单端、大摆幅信号。逃逸模式是LP模式内部的一个特殊子模式或功能包。逃逸模式需在LP模式下执行一串特定的密码序列才能进入。
f)每个数据通道的模式(HS/LP/ALP/逃逸)、方向(正向/反向)都可以被独立配置和控制。时钟通道的模式(HS/LP/ALP)通常跟随整个链路的状态,因为它需要为所有活跃的数据通道提供时钟。但具体到功能(如是否支持ALP-ED),也是针对该时钟通道本身而言的。如在一个双向链路上,可以同时存在:通道0正向高速传输数据,通道1反向低速传输状态信息(使用LPDT)。
通道模块类型(单向数据通道、双向数据通道、时钟通道)
a)通道模块所需的功能取决于通道类型及其在通道互连中所处的位置。主要的通道类型有三种:时钟通道、单向数据通道和双向数据通道。
b)

1)左侧 - 协议侧:这是与上层数字逻辑(如图像处理器或协议控制器)交互的边界,数据、时钟和控制信号通过PPI进出。侧 - 线路侧:这是与物理线路连接的边界,Dp和Dn引脚在此连接,通过HS/LP驱动器和接收器与外部通信。
2)控制与接口逻辑
①状态机:根据协议命令和线路检测结果,控制模块在HS、LP、ALP、逃逸等模式间切换;
②错误检测:监测通信过程中的序列错误;
③数据采样器:在接收路径上确定最佳采样点;
④编码/解码器:i)Esc Encoder/Ctrl Decoder负责逃逸模式下LPDT数据的并串/串并转换和Spaced-One-Hot编码/解码;ii)Esc Decoder解析接收到的逃逸模式入口命令;
⑤串行/解串器与去偏斜:i)HS-Serialize/HS-Deskew在发送路径将并行数据转换为高速串行比特流;在接收路径将串行数据恢复为并行数据,并进行多通道间的时钟-数据去偏斜;
⑥序列发生器:产生标准的同步头、前导码等固定序列;
⑦控制接口逻辑:作为PPI信号的具体实现,与外部协议层对接。
3)数据与控制流
①发送路径(TX):协议侧数据 → HS-Serialize → HS-TX 驱动到线路。对于LP数据,则通过Esc Encoder → TX Ctrl Logic → LP-TX;
②接收路径(RX):线路信号由HS-RX接收 → HS-Deskew → 数据送至协议侧。对于LP信号,由 LP-RX 接收 → Esc Decoder解析;
③模式控制:CIL根据命令和状态,控制TX Ctrl Logic和RX Ctrl Logic,从而启用正确的物理驱动器/接收器(HS-TX, LP-TX, HS-RX, LP-RX, ALP-ED),并管理它们之间的切换。
4)在实际芯片中,不需要为每个通道类型都实现如此完整的功能。
5)

①前向Escape模式功能:A表示全部功能(包括LPDT低功耗数据传输);E表示仅事件功能(触发器和ULPS);N表示无,X表示不关心;
②反向Escape模式功能(仅对双向通道有意义):A表示全部功能;E表示事件功能;N表示无,Y表示任何,X表示不关心。
c)单向数据通道:对于一个单向数据通道,主端模块至少应包含一个高速发送器(HS-TX)、一个低功耗发送器(LP-TX)、一个CIL-MFXN功能。从端则至少应包含一个高速接收器(HS-RX)、一个低功耗接收器(LP-RX)以及一个CIL-SFXN功能。从端也可选包含一个交替低功耗唤醒检测器(ALP-ED)。
1)HS-TX(高速发送器):核心功能模块,负责执行高速差分信号传输,实现数据通道的主要带宽。单向通道主端作为数据源,必须具备数据发送能力;
2)LP-TX(低功耗发送器):控制信令通道,用于传输HS模式启动/停止请求、通道转向控制、进入逃逸模式等命令。管理链路状态切换,是协调HS模式与低功耗模式间转换的必要接口。采用单端信号,功耗低,适合长期待机和低频控制;
3)CIL-MFXN(控制与接口逻辑):该逻辑单元协调HS-TX与LP-TX的工作时序,解析来自协议层的命令,并生成符合D-PHY规范的线路状态序列。
d)双向数据通道:一个双向数据通道模块包含某种形式的反向通信功能,其形式可以是高速反向通信、反向逃逸模式,或者两者兼具。具体所需的功能取决于该通道模块所包含的反向通信方式。
1)不支持高速反向通信的双向数据通道:不支持高速反向通信的双向数据通道模块应包含反向逃逸模式。主端通道模块包含一个HS-TX、一个LP-TX、一个LP-RX、一个LP-CD、一个CIL-MFXY功能。从端包含一个HS-RX、一个LP-RX、一个LP-TX、一个LP-CD、一个CIL-SFXY功能。两端均可选包含一个ALP-ED;
2)支持高速反向通信的双向数据通道:支持高速反向通信的双向数据通道模块应包含反向逃逸模式。主端通道模块包含一个HS-TX、一个HS-RX、一个LP-TX、一个LP-RX、一个LP-CD以及一个CIL-MRXX功能。从端包含一个HS-RX、一个HS-TX、一个LP-RX、一个LP-TX、一个LP-CD以及一个CIL-SRXX功能。两端均可选包含一个ALP-ED。
3)尽管此类通道模块似乎既适用于主端也适用于从端,但由于链路的不对称性,必须将其中一侧配置为主端,另一侧配置为从端。
e)时钟通道
1)对于时钟通道,仅使用有限的线路状态。然而,对于时钟传输和低功耗模式,其所需的发送和接收功能与单向数据通道相同。因此,主端的时钟通道模块包含一个HS-TX、一个LP-TX以及一个CIL-MCNN功能;而从端的时钟通道模块则包含一个HS-RX、一个LP-RX以及一个CIL-SCNN功能。两端均可选包含一个ALP-ED。
2)需要注意的是,时钟通道所需的功能与单向数据通道相似,但并不完全相同。高速DDR时钟的传输相位与数据信号呈正交关系,而非同相。此外,时钟通道进入逃逸模式的方式与数据通道不同。并且,由于时钟通道仅支持超低功耗状态,因此不需要逃逸模式进入码。
f)数据通道和时钟通道状态总结
1)数据通道状态
①控制模式状态:LP-11(停止)、LP-01(高速请求)、LP-10(低功耗请求)、LP-00(桥接/空闲)。这些是用于链路控制的单端信号状态。
②高速传输状态:HS-0(差分0)、HS-1(差分1)。用于实际数据传输的差分信号状态。
③逃逸模式状态:在LP-00(空闲)和 LP-01/LP-10(标记0/1)之间切换,用于低功耗数据传输、触发器等。
④超低功耗状态:LP-00,但处于一种特殊的深度睡眠模式。
⑤交替低功耗模式状态:ALP-00(停止/ULPS)、ALP-01(唤醒)、ALP-10(突发结束)。使用HS电平但具有特殊含义。
2)时钟通道状态
①控制模式状态:与数据通道类似,主要是LP-11(停止)、LP-01(时钟启动请求)、LP-00(桥接)。
②高速传输状态:HS-0和HS-1在固定频率下交替切换,产生DDR时钟信号。
③超低功耗状态:LP-00。
④交替低功耗模式状态:ALP-00(停止/ULPS)、ALP-01(唤醒)。时钟通道不传输数据,因此没有ALP-10状态。
⑤关键区别:时钟通道没有完整的逃逸模式(Escape Mode),它仅支持通过特定序列进入/退出的ULPS状态。
g)LP mode是一种使用单端、大摆幅、非终止信号的通信方式。它是所有低速、控制类通信的物理基础。其定义了两个基础的子状态:
1)Control Mode(控制模式):用于发送最基本的链路控制命令,如请求启动高速传输(LP-01)或请求进入逃逸模式(LP-10)。这是LP mode的默认状态。
2)Escape Mode(逃逸模式):在收到LP-10请求并完成特定序列后进入。它是一个建立在LP mode物理层之上的、功能更丰富的协议层。
h)Escape Mode(逃逸模式):一套在LP mode物理通道上运行的、用于执行特定高级操作的命令集和状态机。它提供了三种主要的高级功能,其中之一就是 LPDT。
1)进入Ultra-Low Power State:让通道进入比普通LP Stop状态功耗更低的深度睡眠。
2)发送Remote Triggers:向对端协议层发送事件通知。
3)进行Low-Power Data Transmission:这就是 LPDT。
i)LPDT(低功耗数据传输):Escape Mode功能集中的一个特定应用。一种利用Escape Mode的规则和LP mode的物理通道,以较低速率(如≤10 Mbps)异步传输数据载荷的机制。当需要传输的数据量很小,或者对延迟不敏感,但希望避免高速模式巨大的启动功耗和开销时使用。例如,传输传感器读数、配置寄存器等小数据包。
配置方案(单向配置、双向半双工配置、混合数据通道配置)
a)


b)所有单向配置均由一个时钟通道和一个或多个单向数据通道构成。可区分为两种基本配置:单数据通道配置和多数据通道配置。在物理层层面,双工配置与两个独立的单向配置并无区别。
1)单数据通道的物理层配置:此配置包含一个时钟通道和一个从主端到从端的单向数据通道。因此,通信仅在前向进行。

2)多数据通道的物理层配置:此配置包含一个时钟通道和多个从主端到从端的单向数据通道。带宽得以扩展,但通信仍仅能在前向进行。物理层规范并不要求所有数据通道同时激活。实际上,协议层独立控制每个数据通道。

3) 双工配置(使用单向通道的双向通信):此情况等同于两个独立(双)的单向(工)链路:每个方向各一个。每个方向拥有自己的时钟通道,并可包含单个或多个数据通道。请注意,两个不同方向的主端和从端是相反的。每个方向的物理层配置均须符合D-PHY规范。由于两个方向在概念上是独立的,其比特率不必匹配。然而,在实际实现中,只要两个链路在外部均满足所有规范,让速率匹配并共享部分内部信号是有益的。

c)双向半双工配置
1)双向配置由一个时钟通道和一个或多个双向数据通道组成。半双工操作使得共享的互连线能够承载双向数据流量。与双工配置相比,这种配置节省了线材。但是,链路时间需要在前向、反向流量、链路转向之间共享。根据定义,反向方向的高速比特率是前向比特率的四分之一。LPDT在正向和反向方向则可以具有相似的速率。这种配置特别适用于数据流量不对称的应用场景。
2)单数据通道的物理层配置:此配置包含一个时钟通道和一个任意类型的双向数据通道。这允许在正反两个方向进行时分复用的数据传输。

全局操作
传输数据结构
a)在高速或低功耗传输期间,链路将协议层提供的有效载荷数据传输到链路的另一端。本节规定了发送和接收的有效载荷数据的限制。
b)最小的有效载荷数据单位应为一个字节。提供给任何通道发送端的数据以及从接收端取出的数据,都应是整数字节。此限制适用于任何方向的高速和低功耗数据传输。
c)对于串行传输,数据应在发送端的PHY中进行串行化,并在接收端的PHY中进行解串行化。PHY对输入和输出数据的特定含义、值或顺序不作任何假设。
d)本规范不要求必须进行线路编码。但是,如果使用线路编码,则应根据附录C实现。
e)数据传输在协议请求下进行。通信一旦开始,只要发送端的协议层未停止其传输请求,就必须持续提供有效数据。对于使用线路编码的通道,控制符号也可以插入到传输中。接收端的协议应在接收PHY交付数据后立即取走数据。该信令方案(以及由此产生的PHY协议握手)不支持数据节流。任何用于此目的的数据缓冲都应在协议层内部实现。
通道状态与线路电平
a)发送器功能通过驱动特定线路电平来确定通道状态。链路可在两种可能的传输方案下运行,具体由所使用的线路电平定义。主要的传输方案结合了高速差分信令和低功耗模式单端信令。一个可选的、次要的传输方案结合了高速差分信令和交替低功耗模式,后者包含一个特殊的附加通道状态,即两条线路同时被拉至地电平。
b)高速模式与低功耗模式的通道状态和线路电平
1)在正常工作期间,通道由高速发送器或低功耗发送器驱动。高速发送器始终以差分方式驱动通道。两个低功耗发送器各自独立地、以单端方式驱动通道的两条线路。这产生了两种可能的高速通道状态和四种可能的低功耗通道状态。高速通道状态为差分-0和差分-1。低功耗通道状态的解释取决于操作模式。低功耗接收器应始终将两种高速差分状态解释为LP-00。

①整个HS信号的摆动范围(从HS Low到HS High)必须完全落在LP接收器识别为逻辑0的电压区间内(即低于VIL(MAX))。当链路工作在HS模式时,LP接收器始终看到的是00状态,不会误触发。当需要从HS切换回LP模式时,发送方只需将电平从HS范围拉高到LP的高电平区,LP接收器就能明确识别出状态变化(从0变1)。
2)停止状态具有非常特殊和核心的功能。如果线路电平显示为停止状态并持续所需的最短时间,则无论先前状态如何,物理层状态机都应返回到停止状态。这可能是接收或发送模式,取决于最近的操作方向。

①在低功耗控制模式下:
LP-11 = Stop(停止):待机状态,一切操作的起点和终点;
LP-01 = HS-Rqst(高速请求):请求进入HS模式;
LP-10 = LP-Rqst(低功耗请求):请求进入逃脱模式或通道转向;
LP-00 = Bridge(桥):一个过渡状态。
②在低功耗逃脱模式下:
LP-00 = Space(空格):数据位之间的间隔;
LP-01 = Mark-0(标记0):代表数据比特0;
LP-10 = Mark-1(标记1):代表数据比特1。
③同一种电平组合(如LP-00)在不同模式下有不同含义(Bridge / Space)。接收方根据当前所处的模式(控制模式or逃脱模式)来解读它。
④LP-11(Stop)具有最高优先级。无论在何种模式下,只要检测到足够时长的LP-11,链路都必须强制回到控制模式的Stop状态。
c)所有低功耗状态的持续时间应至少为 Tlpx。状态转换应平滑,并排除毛刺效应。通过对Dp和Dn线路进行异或操作,可以重建时钟信号。理想情况下,重建时钟的持续时间至少为2 * Tlpx,但由于信号斜率和触发电平效应,其占空比可能不是50%。
①在LP模式下,无论是LP-00、LP-01、LP-10、LP-11状态,每一个状态的持续时间都必须至少为TLPX。
②LP接收器是单端的,需要足够的时间来稳定识别一个新的电平状态。TLPX(最小50ns)保证了信号有足够的建立时间,防止因边沿过慢或噪声导致误判。
③从Stop到HS-Request的转换:LP-11 -> (等待TLPX) -> LP-01。
④逃脱模式入口序列:LP-11 (TLPX) -> LP-10 (TLPX) -> LP-00 (TLPX) -> LP-01 (TLPX) -> LP-00。
⑤规范中还有一个重要参数:TLPX的比值(TLPX(MASTER) / TLPX(SLAVE))必须在2/3到3/2之间。这意味着主设备和从设备内部用于产生TLPX的时钟或计时器不需要精确同步,但频率不能相差太远。这个约束保证了即使双方时钟略有差异,一方发出的、以自身TLPX计时的状态序列,也能被对方以其自身的TLPX为基准正确接收,从而确保双向通信的可靠性。
d)高速模式与交替低功耗模式的通道状态与线路电平
1)

①在高速(HS)模式与交替低功耗(ALP)模式下,ALP模式使用与HS模式相同的低电压电平来替代低功耗(LP)模式的电平。同时,ALP模式引入了一种新的待机状态,即通道中两根线路同时被拉至地电平。此状态称为ALP-00,在逻辑上可进一步区分为ALP停止(ALP Stop) 或ALP超低功耗状态(ALP ULPS)。ALP停止与ALP超低功耗状态由以下线路电平关系定义:VDP = VDN ≈ 0 V,且 VOD ≈ 0 V。
②ALP-00:对应Stop(停止) 或ULPS(超低功耗状态)。这是ALP模式的基准和待机状态。
③ALP-01:对应Wake(唤醒)。用于从ALP-00状态唤醒链路,启动一个HS突发或ALP控制突发。
④ALP-10:对应End of Burst(突发结束)。在控制或校准突发后使用,作为返回ALP-00状态的信号。
⑤注意:HS-0状态在ALP-ED看来,与ALP-01状态响应相同。这意味着,当接收器处于ALP休眠状态(仅ALP-ED在工作)时,一个HS-0信号(即一个HS突发的开始)同样可以将其唤醒。这实现了HS数据传输和ALP控制唤醒机制的无缝衔接。
⑥注意:HS-1状态在ALP-ED看来,与ALP-00状态响应相同。这解释了为什么HS突发结束时,一个较长的HS-1尾部 (HS-Trail) 可以被接收器解读为链路即将进入ALP-00状态的信号。
2)

操作模式:控制、高速、逃逸模式
a)低功耗与高速操作模式
1)在高速(HS)和低功耗(LP)模式下正常运行期间,数据通道将处于控制模式或高速模式。高速数据传输以突发形式进行,起始于并终止于停止状态(LP-11),该状态按定义属于控制模式。通道仅在数据突发期间处于高速模式。
2)进入高速模式的序列为:LP-11 -> LP-01 -> LP-00,此后数据通道保持高速模式,直至接收到LP-11信号。
3)逃脱模式只能通过控制模式内的请求进入。在检测到停止状态后,数据通道应退出逃脱模式并返回控制模式。如果未处于高速模式或逃脱模式,数据通道应保持在控制模式。
4)对于数据通道和时钟通道,停止状态作为一个通用的待机状态,可以持续任意时长(> THS-EXIT 或 > TLP-EXIT)。从停止状态可能发起的事件包括:高速数据传输请求(LP-11 -> LP-01 -> LP-00)、逃脱模式请求(LP-11 -> LP-10 -> LP-00 -> LP-01 -> LP-00)、通道转向请求(LP-11 -> LP-10 -> LP-00 -> LP-10 -> LP-00)。
b)交替低功耗与高速操作模式
1)在高速和交替低功耗ALP模式下运行期间,数据通道将处于ALP停止状态(ALP-00)、ALP超低功耗状态(ALP-00)、ALP唤醒状态(ALP-01) 、高速模式。ALP停止状态与ALP超低功耗状态在物理层上的唯一区别在于,接收器从ALP超低功耗状态唤醒时,发射器会生成一个持续时间更长的TALP-WAKED脉冲,为接收器提供更长的唤醒时间。
2)高速传输始于ALP停止状态,并结束于ALP停止状态或ALP超低功耗状态。通道仅在数据突发和ALP控制突发期间处于高速模式。为进入ALP控制突发的高速模式,其序列为:ALP-01和HS-0,后跟一个与频率相关的前导码和扩展同步码,最后是一个8位控制同步码。在控制同步码之后发送的控制码字定义了该控制突发的目的。使用高速功能发送特殊格式的控制突发,其作用等同于传输低功耗控制和逃脱模式信息。
3)通道应始终通过返回到ALP停止状态(或在先前发送了ULPS控制突发的则返回ALP超低功耗状态)来退出高速模式,此前会有一个较长的HS-Trail周期(后文描述)。如果未处于高速模式,通道应保持在某个ALP-00状态,这些状态作为待机状态,持续时间可以超过TALPX。必须通过ALP退出检测器(ALP-ED)检测到ALP唤醒脉冲,才能从ALP超低功耗状态转换到ALP停止状态。此后,可以开始任何高速数据或控制突发。
4)时钟通道也在高速和ALP模式下运行。它在ALP停止(或ALP超低功耗)状态与高速模式之间转换,在高速模式下传输时钟信号。与数据通道类似,ALP停止和ALP超低功耗状态通过接收足够时长的ALP唤醒脉冲退出。当时钟信号停止后,时钟通道转换到ALP停止状态。
高速数据传输
a)高速数据传输以突发形式进行。为协助接收端同步,数据突发在发送端需增加前导序列和后导序列,并在接收端予以剔除。因此,这些前导和后导序列仅能在传输线上观测到。传输起始于一个停止状态,也终止于一个停止状态。在两次突发之间的间隔期,数据通道应保持在停止状态,除非该通道上出现转向或退出模式请求。在一次高速数据突发期间,时钟通道应处于高速模式,向从设备提供双倍数据速率时钟。
b)一次突发的有效载荷数据应始终代表整数个有效载荷数据字节,且最小长度为一个字节。请注意,对于短时突发,启动和结束的开销时间远超过实际传输有效载荷数据的时间。物理层并未规定字节数的上限。然而,物理层在高速数据突发期间无法自主进行错误恢复,且实际误码率不为零。因此,为每个具体协议考虑最佳的最大突发长度至关重要。
c)在传输请求之后,数据通道通过启动传输程序离开停止状态,并准备进入高速模式。

1)启动传输序列
①请求与准备(LP信号阶段):接收端侦测到LP-01时,知道请求来了;侦测到LP-00时,知道对方进入准备状态,自己也开始行动,启动Td-term-en定时器,准备打开终端电阻。
②模式切换与稳定建立 (HS模式初始化):这是最关键阶段,接收端需要做三件事:i)启用终端,确保在发送端HS驱动生效前,线路阻抗匹配(100Ω差分)已就绪;ii)启用HS_RX,启动高速差分接收器电路;iii)启动稳定等待Ths_settle,在电路刚上电、线路状态切换的瞬间,信号是混乱的(有毛刺、振铃、共模扰动)。接收器必须忽略这段时间的变化。
③在发送端发送完HS_0后,开始发送同步序列。
2)TX时序参数
①Tlpx(LP状态持续时间):任何低功耗状态必须保持的最短时间。例如,LP-01、LP-10、LP-00等状态,都必须至少持续Tlpx时长。LP接收器的响应速度有限,Tlpx确保了状态脉冲足够宽,能被对方准确识别,避免因边沿抖动或电路延迟而误判。在Escape Mode(如LPDT)下,通过异或Dp和Dn可以恢复出一个低频时钟,Tlpx决定了这个时钟的周期。最小值50ns。这是一个下限,发送端驱动的任何LP状态都不能短于这个时间。如果Tlpx太短,系统可能来不及准备,导致后续的HS序列识别失败。Tlpx的结束是唤醒过程的开始,它直接关系到从休眠到激活的延迟时间。
②Ths_prepare(高速准备时间):HS准备时间。指信号线从LP电平开始,经过HS-0状态,直到差分电压达到一个足够大的、用于标志HS传输开始的阈值(通常为正负145mV)所经历的总时间。这个时间有一个最小值和最大值的范围。这是发送端驱动电路将差分信号从LP电平拉起到有效HS差分电平所需的时间。它包含了驱动器导通、信号摆率等因素。其紧接着Tlpx,是HS突发的真正起始阶段,结束于HS同步头(Ths-zero)的开始。Ths_prepare必须落在[T_hs-prepare_min, T_hs-prepare_max]这个时间窗口内。这是接收端检测HS传输是否开始的关键判断依据。
③Ths_zero(高速零状态时间):HS零时间。指在HS传输开始后,差分电压保持在0附近(绝对值小于某个小阈值,如±40mV)的最短时间。这实际上是HS同步头(HS-Sync) 的持续时间。接收端的时钟数据恢复电路需要这段时间来锁定发送端的比特率。这是一个明确的同步阶段,告诉接收器:接下来是真正的数据,请准备好你的时钟。其在Ths_prepare之后,在Ths_settle之前。是HS同步头的一部分。必须满足最小值。如果Ths_zero太短,接收端的CDR可能无法成功锁定频率和相位,导致后续所有数据比特采样错误。在Ths_zero期间,信号应尽可能接近理想的0差分电压。过大的噪声或振铃会影响同步质量。
④Td_term_en:在HS模式下,传输线需要被端接以匹配阻抗(通常是100欧姆差分),防止信号反射。Td_term_en规定了何时进行这个切换。它通常被定义为终端电阻应在信号差分电压超过某个阈值(如-40mV)之前使能。这是所有参数中最关键、最难控制的之一。如果终端电阻使能过早,可能会干扰LP状态;如果使能过晚,信号在初始阶段将遇到阻抗失配,产生严重的反射,破坏Ths_prepare、Ths_zero阶段的波形,直接影响同步成功率和Ths_settle时间。这个参数的实现质量是发送端PHY芯片设计好坏的重要标志。
⑤Ths_settle(HS Settle Time):这是接收端为自己争取的设计裕量。发送端设计时,必须确保在Ths_settle时间结束时,信号已经完全稳定。Ths_settle所需的时间很大程度上取决于传输线的阻抗匹配质量(反射)、损耗和串扰。一个设计糟糕的走线会导致更长的稳定时间,可能吃掉宝贵的时序预算。
d)在数据突发传输结束时,数据通道将退出高速传输模式,并通过传输结束流程进入停止状态。

1)发送端发送完有效数据后,并不立即断电,而是先发送一个明确的反向电平保持信号THS-TRAIL。接收端检测到这个信号后,知道数据流已停止,开始启动内部收尾逻辑。发送端利用THS-TRAIL的缓冲时间安全地切换驱动器,然后主动驱动一个明确的停止命令,稳定的LP-11状态(THS-EXIT)。接收端检测到这个状态后,确认发送端已完全退出高速模式,于是安全地关闭自身的线路端接(以节省功耗),并正式确认传输结束。在切换过程中,接收端主动忽略线路上的电气不稳定阶段THS-SKIP,确保最终提交给上层协议的数据纯净、字节边界准确。至此,整个通道已完全、同步地返回到空闲的停止状态,准备下一次通信。
2)THS-TRAIL:这是发送端在传输完最后一个有效数据比特后,主动保持最后一个比特的相反电平状态的最小时间。它为接收端提供一个明确、可检测的传输结束信号。接收端通过检测到一段持续时间足够长的、稳定的差分状态(与最后一个数据比特相反),来判定有效数据已经结束。在这段时间内,发送端准备关闭高速驱动器并开启低功耗驱动器。THS-TRAIL确保了在驱动电路切换期间,线路电平不会因瞬间的驱动真空或冲突而产生不可预测的波动,从而被接收端误判为新数据。
3)THS-EXIT:这是发送端在关闭高速驱动器、启用低功耗驱动器后,驱动停止状态(LP-11)的最小时间。确保线路上的LP-11电平有足够的时间建立并稳定下来,达到逻辑高电平的识别范围。这是整个链路返回控制模式的稳态标志。这个稳定的LP-11状态是所有接收端状态机的复位信号。一旦接收端持续检测到LP-11超过其内部判定时间,就会无条件地回到RX-Stop状态,准备响应下一次传输请求(HS、 Escape、Turnaround)。
4)THS-SKIP:这是接收端从检测到线路离开LP-00状态(即进入EoT转换过程)开始,需要忽略的线路变化时间。它是一个接收端容忍窗口(最大/最小值约束)。在发送端从HS-TRAIL切换到LP-11的过程中,驱动器切换、线路寄生参数等会导致一个短暂的不稳定期,可能产生非逻辑的电压毛刺。THS-SKIP要求接收端在这段时间内闭上眼睛,不将这些毛刺采样为有效数据。接收端需要利用这个窗口来回看并精确定位最后一个稳定有效数据比特的位置。通过忽略转换期的无效跳变,接收端可以正确地对齐字节边界,将THS-TRAIL开始前的数据正确组装为最后一个字节,从而避免数据错位(EoT Sync Error)。
e)

1)TLPX:定义任何低功耗状态(LP-01, LP-00, LP-10, LP-11)的最小持续时间。它约束了HS-Request (LP-01)状态和Bridge (LP-00)状态的最短保持时间。确保接收端的低功耗接收器有足够的时间来稳定地检测和响应这些状态变化。
2)THS_PREPARE:发送端在切换至高速模式前,驱动Bridge状态(LP-00)的持续时间。这是一个发送端参数。这个时间段为接收端提供了关键的准备窗口。接收端在此期间需要完成启用线路差分端接(通过TD-TERM-EN实现),为接收高速差分信号做好准备。
3)THS_ZERO:发送端在发送同步序列前,持续驱动HS-0状态的时间。这是一个发送端参数。这个时间段有两个目的:让刚启用的高速接收器(HS-RX)电路和端接网络达到稳定的工作点;为接收端提供一个明确的、固定的起始状态(HS-0),作为其开始搜索同步头的时间参考点。
4)TD-TERM-EN:接收端从检测到LP-00开始,到成功启用差分端接的最大允许时间。必须短于THS_PREPARE。
5)THS_SETTLE:接收端在THS_PREPARE期间应忽略线路瞬变的窗口。防止驱动器切换时的毛刺被误判。
//
1)THS-TRAIL:发送端在最后一个有效数据比特之后,驱动相反电平状态(结尾序列)的最小时间。如果最后一个数据比特是HS-0,则结尾驱动HS-1;反之亦然。这个明确的反转并保持,是发送端通知接收端有效数据传输已结束的物理层标志。
2)TEOT(传输结束转换时间):从THS-TRAIL(或时钟通道的TCLK-TRAIL)开始,到紧随其后的LP-11(停止)状态开始的总时间间隔。这是一个发送端参数。它涵盖了从高速模式到低功耗模式切换的整个转换过程,包括了驱动器切换、电平稳定所需的时间,确保整个过程在可控的时间内完成。
3)THS-EXIT (高速退出时间):发送端在高速突发后,驱动停止状态(LP-11)的最小时间。这是通道返回稳定空闲状态的标志。足够长的LP-11驱动时间,确保接收端能可靠地检测到停止状态,并据此安全地禁用线路端接,完成状态机的复位。
4)THS-SKIP (高速结尾忽略时间): 接收端在EoT转换期间(检测到线路离开LP-00到进入LP-11),应忽略线路变化的时间窗口。用于屏蔽模式切换产生的电气噪声,并精确定位最后一个有效数据比特。

1)发送端(TX)状态切换流程:
①TX-Stop → TX-HS-Rqst:协议层请求开始高速传输,开始驱动LP-01;
②TX-HS-Rqst → TX-HS-Prpr:LP-01状态持续时间达到 TLPX,开始驱动LP-00;
③TX-HS-Prpr → TX-HS-Go:LP-00状态持续时间达到 THS-PREPARE,同时禁用LP-TX,启用HS-TX,并开始驱动HS-0;
④TX-HS-Go → TX-HS-Sync:HS-0状态持续时间达到 THS-ZERO,开始发送同步序列比特流;
⑤TX-HS-Sync → TX-HS-0 或 TX-HS-1:同步序列发送完毕,根据第一个有效数据比特的值(0或1)进入对应的数据发送状态;
⑥TX-HS-0 / TX-HS-1 → Trail-HS-1 / Trail-HS-0:进入的Trail状态是最后一个比特的反相(最后是0则进入Trail-HS-1);
⑦Trail-HS-0 / Trail-HS-1 → TX-Stop:Trail状态(HS-1或HS-0)持续时间达到 THS-TRAIL。同时禁用HS-TX,启用LP-TX,并开始驱动LP-11。
2)接收端(RX)状态切换流程:
①RX-Stop → RX-HS-Rqst:检测到线路从LP-11跳变到LP-01,识别到高速传输请求;
②RX-HS-Rqst → RX-HS-Prpr:检测到线路从LP-01跳变到LP-00;
③RX-HS-Prpr → RX-HS-Term:进入LP-00状态后,经过时间 T_D-TERM-EN,启用差分端接;
④RX-HS-Term → RX-HS-Sync:从检测到LP-00开始,总时间达到 T_HS-SETTLE,启用HS-RX,开始采样线路并搜索同步序列;
⑤RX-HS-Sync → RX-HS-0 或 RX-HS-1:在高速比特流中成功识别出同步序列,根据同步序列后的第一个采样比特值进入对应状态;
⑥RX-HS-0 / RX-HS-1 → RX-Stop:检测到线路跳变到LP-11(停止状态),禁用HS-RX和端接,完成接收。

f)交替低功耗(ALP)模式与高速传输突发
1)

①时钟通道和数据通道均起始于ALP停止状态。若通道处于ALP ULPS状态,则必须先转换至ALP停止状态,方可尝试进行其他通信。ALP停止状态与ALP ULPS状态分别类似于LP模式中的停止状态与ULPS状态。发射器会驱动一个持续时间较长的ALP唤醒脉冲以唤醒接收器。该状态类似于高速突发起始时的HS-Zero状态,其持续时间应为 T_ALP-HS-ZERO。ALP退出检测器(ALP-ED)检测到ALP唤醒脉冲后,便会启用差分终端。
②唤醒完成后,发射器会根据数据速率发送相应的序列:
对于数据突发:发送 1010... 前导码,随后是扩展同步信号和HS同步信号;
对于控制突发:发送控制同步信号和控制码。
③在任何突发的结束时,发射器会发送一个长的HS-Trail序列,然后切换至默认的ALP停止状态;若为ULPS进入控制突发,则切换至ALP ULPS状态。在控制突发的HS-Trail期间,接收器识别到突发结束(EOB),并禁用差分终端。
④ALP退出检测器是一种具有偏移输入阈值电压的差分接收器,用于检测ALP-00状态与任何ALP唤醒状态之间的差分电平差异。通过设置更长的唤醒时间,接收器在ALP ULPS状态下可实现比ALP停止状态更低的功耗。电路设计者可选择采用具有可配置偏置的低功耗差分接收器架构来实现ALP退出检测器,从而在功耗与检测时间之间进行权衡优化。
2)时序解释
①起始与休眠状态:通信始终始于ALP停止状态,此时两条数据线(Dp和Dn)都被驱动到低电平(ALP-00),差分终端断开,功耗极低。
②唤醒状态:
i)数据通道:主设备发送一个ALP唤醒脉冲,即ALP-01状态(Dp低,Dn高)。接收端的ALP退出检测器(ALP-ED) 检测到这个差分电压变化。
ii)时钟通道:主设备发送一个HS-0电平,其作用与数据通道的唤醒脉冲类似。
③连接与准备:
i)ALP-ED检测成功后,接收端启用差分终端,将通道切换到适合高速信号传输的状态。
ii)在终端稳定后,发射端开始发送前导码(Preamble)、同步序列(Sync) 以及有效载荷(数据或控制码)。
④结束与返回休眠:
i)有效传输结束后,发射端发送一个长的HS-Trail序列(对于时钟通道是HS-1/ALP-10,对于数据通道也是HS-1/ALP-10)。
ii)接收端识别到HS-Trail后,断开差分终端。
iii)通道最终回到ALP-00状态,完成一次突发通信。
3)时序参数
①T_ALP-ED-WAKE:ALP-ED的唤醒检测时间。从Dn-Dp电压差超过阈值(V_IDTH_ALP)开始,到接收端必须启用终端为止的最大允许时间。规定了接收端从检测到唤醒信号到做好接收准备的最慢反应速度。
②T_ALP-HS-ZERO:发射端驱动ALP唤醒脉冲(HS-0)的最小时间。确保唤醒脉冲足够长,能被对端的ALP-ED可靠检测到。
③T_ALP-HS-SETTLE:接收端的忽略或稳定时间。从唤醒脉冲开始,接收端应忽略线上瞬变的时段。避免在通道终端刚连接、电平未稳定时,接收器误判初始信号。
④T_ALP-CLK-PRE: 时钟先行时间。在首个数据通道开始发送唤醒脉冲之前,时钟通道必须已恢复并提供稳定时钟的时长。确保当数据到达时,接收端的时钟已经稳定,可以正确采样数据。
⑤T_ALP-HS-TRAIL:发射端在有效载荷后驱动HS-Trail(HS-1)的最小时间。确保接收端有足够的时间来检测突发的结束(End-of-Burst)。
⑥T_ALP-TRAIL-DET:接收端识别HS-Trail所需的时间。接收端检测到持续的HS-1状态达到此时长后,才判断为突发结束。防止将数据流中偶然出现的长串1误判为传输结束。
4)

①带前导码和扩展同步的高速数据突发:通用流程的"Preamble, Sync..."阶段,它包含了较长的1010...前导码(>32 UI)用于接收端时钟数据恢复电路的快速锁定,然后是扩展同步(8 UI)和HS同步序列(8 UI),最后才是真正的高速数据负载。以HS-Trail结束,并返回ALP Stop。
②ALP控制突发(例如:触发命令):没有长的前导码和数据负载。在唤醒后,直接发送一个特定的控制同步码(8 UI)和16位的控制码(如11011001 00100110代表"触发")。接收端解析控制码即可知道命令内容。同样以HS-Trail结束,返回ALP Stop。
③ALP控制突发(ULPS进入):格式与控制突发相同,但使用不同的控制码。其关键区别在于结束状态:它最终进入的是ALP ULPS状态,而不是ALP Stop。在此状态下,接收端可以关闭更多电路,功耗比ALP Stop状态更低。
④ALP偏斜校准突发:在高速率(>1.5Gbps)下,校准多条数据通道与时钟通道之间的时序偏差。使用一个特殊的同步序列(16'hFFFF),后跟固定的时钟模式(0101...)。接收端利用这个已知的、与时钟同相的简单模式,来测量并补偿各通道间的延迟差。以HS-Trail结束。
⑤ALP交替校准突发:在更高速率(>2.5Gbps)下,用于补偿信道损耗和码间干扰。使用另一个特定的同步序列,后跟一个伪随机二进制序列(PRBS9)。这种复杂信号可以帮助接收端训练其均衡器,以优化信号质量。
5)接收器应支持两种不同的机制来检测突发结束:基于HS-Trail的检测(用于控制与校准突发)、控制器辅助的检测(用于高速数据突发)。
①对于基于HS-Trail的检测机制,接收器应将持续时间超过 T_ALP-TRAIL-DET 的 HS‑1 序列识别为 HS‑Trail,并视作当前突发结束。该事件触发接收器禁用高速终端和高速接收电路,并启用ALP退出检测器(ALP‑ED),为检测下一个突发开始做好准备。此基于HS‑Trail的检测机制应应用于以下场景:任何ALP控制突发(包括但不限于触发命令、ALP ULPS进入以及快速总线转向)、偏斜校准序列、交替校准序列。
②由于在普通高速数据突发的有效载荷中,可能偶然出现与HS‑Trail相似的序列,因此针对高速数据突发的结束检测,定义了控制器辅助的检测机制。该机制依赖接收器控制器通过PHY协议接口输入信号 RxDetectEobHS 向物理层指示:高速数据突发的结束已被检测到。控制器具备解析传入数据包、识别其边界以及判断突发结束所需的全部信息。此控制器辅助的检测机制应应用于以下场景:任何高速数据突发。为确保行为确定性,并保持两种检测机制之间的一致性,控制器应在 HS‑Trail 期间 断言突发结束的PPI信号。PPI信号 RxDetectEobHS 应尽可能在HS‑Trail时段早期被置起,以便接收器快速转换至ALP停止状态。然而,由于HS‑Trail没有最大时间限制,可根据需要延长,以容纳控制器识别并向物理层发送突发结束事件所需的额外延迟。
双向数据通道转向
a)双向数据通道的传输方向可以通过链路转向过程进行交换。此过程使得信息能够沿当前方向的相反方向传输。无论方向是从正向切换到反向,还是从反向切换到正向,该过程都是相同的。请注意,转向不会改变主设备和从设备的角色。
b)转向过程可以通过两种方式实现:
1)控制模式通道转向:使用LP模式信令。
2)快速通道转向:使用HS模式信令并结合ALP模式。
c)对控制模式转向和快速模式转向的支持要求如下:
1)如果在双向通道模块中实现了ALP模式,则应支持快速通道转向。
2)如果在双向通道模块中实现了LP模式,则应支持控制模式通道转向。
d)控制模式通道转向序列
1)转向不是一个单方面宣布的行为,而是一个包含请求(Request)→ 等待/获取(Wait/Get)→ 确认(Acknowledge) 的完整握手协议。

①前半程(释放控制权):原发送方(左列)通过发送特定的LP序列(LP-11 -> LP-10 -> LP-00 -> LP-10 -> LP-00)来请求转向并准备释放线路。
②转折点:当原发送方进入最后的 LP-00 状态并保持 T_TA-GO 时间后,它会主动停止驱动线路,转为监听模式。这是一个关键的释放动作。
③后半程(接管控制权):原接收方(右列)在正确识别了整个请求序列并等待了一个安全时间 T_TA-SURE 后,知道对方已释放线路,于是开始驱动线路(先 LP-00,再 LP-10)来宣告接管。
④完成确认:原发送方看到对方发出的 LP-10,视为确认接管。最后,新发送方驱动 LP-11(停止状态),双方都看到此状态后,整个转向完成,新发送方可以开始发送HS数据或LP命令。
2)

①T_TA-GO:这是原发送方在释放线路前,最后驱动 LP-00 状态的时间。在此时间段末尾,原发送方停止驱动。
②T_TA-SURE:这是原接收方在确认可以接管前,必须等待的安全间隔。它从看到最后一个 LP-10 结束开始计时,确保原发送方确实已经进入释放状态。
③T_TA-GET:这是新发送方(原接收方)在宣告接管时,首先驱动 LP-00 状态的时间,作为它开始控制线路的第一个动作。
④T_LP-EXIT:这是停止状态 LP-11 的最小保持时间,用于完成转向并进入一个稳定的停止状态。
⑤在 T_TA-GET 和 T_TA-GO 结束处,有一段双方都可能微弱驱动线路的短暂"重叠"期。这是由线路传播延迟和切换时间造成的,但规范通过设计确保此期间线路电平仍处于有效逻辑范围内,不会引起误判。
3)


e)快速通道转向
1)快速通道转向可由支持ALP模式的链路实现。该功能可减少双向通道在高速度作时改变传输方向的延迟。快速通道转向通过发送一个包含专用16位快速通道转向序列控制码的ALP控制突发来启动。该控制码通知接收端:在当前ALP控制突发的HS尾部结束后,通道的传输方向即将改变。通道方向将在随后的ALP停止状态中反转。在此状态下,通道两端会短暂同时驱动线路,随后发起端停止驱动,转由通道的另一端驱动线路。
2)

①传统的控制模式通道转向使用LP单端信号进行握手,耗时较长。快速通道转向利用已建立的HS链路,在ALP模式下通过发送一个特殊的控制突发来协商方向切换,将转向过程压缩在极短的时间内完成,显著提升了双向通信的效率,尤其适用于高速、非对称数据流场景。
②图中显示了两次方向反转序列。第一次反转将通道控制权从初始发送方转移给初始接收方。第二次反转将控制权交还,恢复到初始方向。
③流程
i)ALP控制突发:转向的触发器。它以一个ALP唤醒脉冲(ALP-01/HS-0)开始,唤醒接收端的ALP-ED(退出检测器),然后发送特定的控制同步码(Ctrl-Sync)和16位快速转向控制码,明确告知接收端即将转向;
ii)HS-Trail(HS-1/ALP-10):控制突发结束后,发送端会驱动一个较长的HS-1尾部。这个尾部信号有两个作用:作为当前突发的结束标志;其持续时间(T_ALP-HS-TRAIL)为接收端预留了识别和准备转向的时间窗口;
iii)ALP停止状态(ALP-00)的重叠驱动期:这是转向的核心阶段。HS-Trail结束后,双方同时进入ALP-00状态并短暂地共同驱动线路为低电平。这是通过精密计时实现的:初始发送方驱动T_ALP-TA-GO时长后释放;新发送方(原接收方)在等待T_ALP-TA-SURE时长后,开始驱动T_ALP-TA-GET时长的ALP-00;
iv)重叠期 (T_ALP-TA-GET与T_ALP-TA-GO的尾部重叠):这个设计是防冲突的关键。双方都驱动相同的ALP-00电平,避免了总线竞争。原发送方先释放,原接收方通过计时感知对方释放后,便确立了自己新的发送者身份。
3)

①T_ALP-TRAIL-DET:接收方用此参数可靠地检测HS-Trail的开始,这是一个关键的事件锚点。
②T_ALP-TA-SURE:接收方在检测到Trail后,必须等待此段时间。这是一个安全间隔,确保发送方已进入ALP-00状态,且线路上的瞬态过程已平息,为接下来的驱动创造稳定环境。
③T_ALP-TA-GET与T_ALP-TA-GO的设定是防冲突算法的精髓。它创造了一个双方都驱动ALP-00的重叠窗口。原发送方的T_ALP-TA-GO计时器到期后,它转换为监听模式(启用ALP-ED)。原接收方在T_ALP-TA-SURE到期后开始驱动,并在T_ALP-TA-GET期间内感知到对方释放(因为线路仍为ALP-00),从而确认自己成功接管。
④HS-Trail本身并未规定最大时间限制,但在快速通道转向的上下文中,存在一个间接限制:T_ALP-HS-TRAIL < T_ALP-TRAIL-DET + T_ALP-TA-SURE。该约束确保初始发送端在T_ALP-TA-GET开始之前已驱动ALP-00状态,从而避免总线竞争情况的发生。
逃逸模式
a)
1)逃逸模式是一种针对数据通道的特殊操作模式,使用低功耗状态实现。在此模式下,可实现一些附加功能。逃逸模式操作应在正向方向得到支持,在反向方向为可选。即使支持该模式,也无需包含所有可用功能。
2)数据通道应通过逃逸模式入口过程进入逃逸模式,该过程状态序列为 LP-11、LP-10、LP-00、LP-01、LP-00。一旦在线路上检测到最终的桥接状态,通道即进入逃逸模式,并处于空位状态。若在最终桥接状态出现之前的任何时刻检测到 LP-11,则逃逸模式入口过程应被中止,接收端应等待或返回到停止状态。
3)对于数据通道,一旦进入逃逸模式,发送端应发送一个8位入口命令 以指明请求执行的操作。
4)停止状态应用于退出逃逸模式。由于采用了间隔单热编码,停止状态不会出现在逃逸模式的操作过程中。一旦出现停止状态,通道将立即返回控制模式。如果接收到的入口命令与任何受支持的命令不匹配,则应忽略该特定逃逸模式操作,接收端将等待发送端返回停止状态。停止状态的持续时间应至少为T_LP-EXIT,MIN。
5)在逃逸模式下,物理层应使用间隔单热编码进行异步通信。因此,数据通道在此模式下的操作不依赖于时钟通道。
b)

1)逃逸模式的核心是完全独立于Clock Lane。如图底部所示,通过LP CLK = EXOR(Dp, Dn),从数据线本身的状态切换中本地重建出一个时钟信号。这使得逃逸模式可以在极低功耗、无需高频时钟的情况下进行通信,适用于低频控制、状态报告和触发。
2)每个传输的比特由两个连续的LP状态组成:一个Mark状态(承载信息),紧跟一个Space状态(LP-00,作为分隔符)。每个比特都有强制性的状态切换(从Space到Mark),便于接收端提取时钟边沿。
3)在通过停止状态退出逃逸模式之前,最后一个相位应是一个Mark-1 状态,此状态不属于通信的有效比特,因为它后面没有跟随空位状态。
c)

1)Low-Power Data Transmission: 命令码 11100001。发送此命令后,通道将保持在逃逸模式,但后续在线路上传输的是使用同一种编码的用户数据字节,而不再是命令。这使得在极低功耗下进行低速数据传输成为可能。
2)Ultra-Low Power State: 命令码 00011110。发送此命令后,通道将进入ULPS。此时线路保持LP-00(Space)状态,两端PHY的绝大部分电路可以关闭,达到最低功耗。这是一个稳定的电源状态,需要特定的唤醒序列才能退出。
3)Undefined-1 与 Undefined-2: 码字 10011111 和 11011110。这些是已预留但功能未标准化的模式命令。它们可能被未来的MIPI规范、或特定厂商/应用用于实现自定义的低功耗功能。
4)Reset-Trigger: 命令码 01100010。这是一个通用的远程触发信号。协议层可以用它来通知对端执行任何重置相关的操作,具体语义由上层协议定义。
5)HS Test Mode: 命令码 01011101。这是一个特殊的触发,用于请求接收端进入高速测试模式,通常用于生产测试或链路诊断。
6)Unknown-4 与 Unknown-5: 码字 00100001 和 10100000。这些是已预留但功能未标准化的触发命令,用于未来扩展。
7)PHY层只负责可靠地传输和识别这些8位代码。至于Reset-Trigger具体触发什么操作,或者LPDT传输的数据格式是什么,完全由上层的协议(如CSI-2或DSI) 来定义。PHY层只提供一个可靠的低速信令通道。
d)远程触发
1)触发信令是一种应发送端协议层的请求,向接收端协议层发送标志的机制。根据操作方向和可用的逃逸模式功能,该机制可在正向或反向进行。触发信令要求接口两端均支持逃逸模式功能,并且至少配备一组相匹配的触发类逃逸入口命令。
2)复位触发操作示例:通道通过逃逸模式入口过程进入逃逸模式。如果入口命令模式与复位触发命令相匹配,则会通过逻辑PPI向接收端的协议层发出触发标志。在触发命令之后、线路进入停止状态之前接收到的任何比特均应被忽略。因此,可以附加填充字节,以便为接收端提供时钟信息。
3)请注意,包括复位触在内的触发信令是一个通用的消息传递系统。触发命令本身不影响PHY的行为。因此,协议层可以将触发用于任何目的。
e)低功耗数据传输
1)如果逃逸模式入口过程后跟随的是低功耗数据传输入口命令,则协议层可以在通道保持低功耗模式的情况下,以低速进行数据通信。
2)数据应使用与入口命令相同的间隔单热编码在线路上进行编码。数据通过所应用的比特编码实现自时钟,不依赖于时钟通道。在使用LPDT时,通道可以通过在线路上保持空位状态来暂停传输。线路上的停止状态将终止LPDT,退出逃逸模式,并将通道切换回控制模式。进入停止状态前的最后一个相位应是一个mark-1 状态,该状态不代表数据比特。
3)

①由于通信是异步且自时钟的,发送端可以随时通过维持Space状态来暂停传输。接收端在检测到持续的Space时,会等待而不超时。实现了简单的流量控制,这是HS突发模式所不具备的灵活性。
②在使用低功耗数据传输时,发送端会利用一个低功耗比特时钟信号来传输数据。数据接收则通过比特编码实现自定时。因此,可以允许可变的时钟速率。
③发送LPDT命令码后,通道就处于数据就绪状态。接收端识别此命令后,会将其接收逻辑从命令解码器切换到数据解码器。与所有逃逸模式操作一样,只有Stop状态能强制退出。在LPDT中,数据流本身不会产生LP-11。因此,发送端在发送完所有数据后,必须主动插入一个终止序列:即一个Mark-1后不跟Space,而是直接跳至LP-11。接收端检测到这个违反比特格式的Mark-1 -> LP-11序列,便知道数据传输结束,应退出逃逸模式。
f)ULPS
1)若在逃逸模式入口命令后发送了超低功耗状态入口命令,通道即进入超低功耗状态。此命令应被标记并通知接收端的协议层。在此状态下,线路处于空位状态。超低功耗状态通过发送一个持续时间为T_WAKEUP的Mark-1状态,后紧跟停止状态来退出。
g)逃逸模式状态机
1)

①在入口序列完成后,状态机根据接收到的8位入口命令,分叉到三个不同的子状态机:
i)TX-Triggers / RX-Wait:用于处理瞬时触发命令。发送端在TX-Triggers可以保持(发送可选的空字节以提供时钟),而接收端在RX-Wait中静默等待。触发信号本身是通过PPI向上层报告的事件,状态机不执行其他动作,直到协议层请求退出;
ii)TX-ULPS / RX-ULPS:用于进入和维持超低功耗状态。双方在线路上保持静态LP-00,物理层电路可以进入极低功耗模式。这是一个稳态,直到外部事件(如定时器或中断)触发退出流程;
iii)TX-LPDT / RX-LPDT:用于低功耗数据传输。
②图中的一个核心安全机制是:在任何RX状态(除Stop外),一旦检测到线路进入LP-11,必须立即跳回RX-Stop。这为协议层提供了一种在任何时刻强制中止异常或未定义操作的紧急制动手段。
2)

h)ALP模式下的逃逸模式等效功能
1)ALP控制码支持与LP模式下的逃逸模式相同的功能。仅LPDT功能在ALP模式下没有等效实现。
2)

①在数据通道开始HS-Zero之前,时钟通道已经启动并稳定运行了T_ALP-CLK-PRE时间。
②在数据通道的HS-Trail结束后,时钟通道还会继续运行 T_ALP-CLK-POST 时间,然后才发出自己的CLK-Trail并停止。
3)所有的控制突发都起始并终止于ALP停止状态,但Data ULPS控制突发除外。在该突发结束后,通道应进入ALP超低功耗状态。在此状态下,线路处于ALP-00状态。退出ALP超低功耗状态 的方法是:发送一个持续时间为T_ALP-WAKEUP的ALP-01线路状态,随后跳转至ALP停止状态。
4)要将时钟通道从ALP超低功耗状态唤醒,发送端应发送一个持续时间为T_ALP-WAKEUP的ALP唤醒脉冲,后跟一个ALP停止状态。时钟通道的ALP退出检测器应检测到此序列并视作ALP ULPS退出,随后应转换至ALP停止状态。在整个序列期间,差分终端应保持禁用状态。
高速时钟传输
a)
1)在高速模式下,时钟通道为主设备至从设备提供低摆幅、差分双倍数据速率时钟信号,用于高速数据传输。该时钟信号相对于正向数据通道上的切换比特序列应具有正交相位,且其上升沿应位于突发第一个传输比特的中心位置。
2)时钟通道与单向数据通道类似,但存在一些时序差异,且时钟通道传输的是高速DDR时钟信号而非数据比特。此外,针对时钟通道定义的低功耗模式和替代低功耗模式功能与数据通道不同。时钟通道应为单向,且不包含常规逃逸模式功能。仅能通过LP模式下使用LP-Rqst状态的特殊入口序列,或ALP模式下的HS-Zero/HS-Trail序列进入ULPS状态。高速时钟传输应分别起始并终止于LP模式下的停止状态或ALP模式下的ALP停止状态。
3)时钟通道模块由协议层通过时钟通道PPI进行控制。仅当所有数据通道均无活跃高速传输时,协议层方可停止时钟通道。
4)若时钟通道处于低功耗模式,数据通道的高速数据传输启动时间将被延长。此时,时钟通道须首先返回高速运行状态,方可处理传输请求。
b)低功耗模式
1)高速时钟信号应在最后一个数据通道切换到低功耗模式后继续运行T_CLK-POST时长,并以HS-0状态结束。需注意,时钟突发始终以HS-0状态开始和结束,因此包含偶数次跳变。这意味着时钟提供的跳变可用于采样任何关联数据通道上的偶数个比特。时钟周期应稳定可靠,并符合高速时序规范。
2)

①停止过程
i)触发条件:最后一个数据通道完成其HS-Trail并切换到LP-11(停止状态);
ii)延续期:时钟通道不会立即停止,而是继续运行T_CLK-POST时长。这为所有数据通道的接收端提供了充足的后时钟,以完成其接收管道的数据处理,确保所有数据比特都被可靠采样(每个突发包含偶数个比特);
iii)时钟尾部:T_CLK-POST结束后,时钟信号停止在HS-0状态,并保持T_CLK-TRAIL时长。这个稳定的HS-0为接收端检测时钟消失提供了明确的参考;
iv)切换到LP模式:发送端在T_CLK-TRAIL结束后,同时禁用HS-TX、启用LP-TX,并驱动LP-11状态,持续T_HS-EXIT时长,正式进入低功耗停止状态;
v)接收端动作:接收端的HS-RX在T_CLK-MISS超时期间未检测到时钟跳变,则判断时钟已停止。随后,在检测到线路进入LP-11后,断开差分终端,完全进入接收端的停止状态。
②启动过程
i)请求与准备:发送端依次驱动LP-01 (T_LPX)、LP-00 (T_CLK-PREPARE)。接收端在检测到LP-00后,在T_CLK-TERM-EN时间内使能终端;
ii)零位与建立:发送端切换到HS模式,驱动HS-0,持续 T_CLK-ZERO。接收端在此期间 (T_CLK-SETTLE) 忽略任何瞬态,等待信号稳定;
iii)时钟预运行:在发送第一个数据比特之前,时钟必须先稳定运行T_CLK-PRE时长。这确保了所有数据通道的接收端在开始接收数据前,其时钟恢复电路已锁定且稳定;
iv)数据传输就绪:稳定的DDR时钟持续运行,数据通道可以开始其启动序列并传输数据。
3)

4)


c)ALP模式
1)在ALP模式下,高速时钟信号应在最后一个数据通道切换至ALP停止状态后,继续运行 T_ALP-CLK-POST 时长。然而,在ALP模式下,时钟通道在转换至ALP停止状态前,应以HS-1尾部期结束。若要恢复通信,时钟通道须作为首个唤醒的通道,并且在数据通道被允许退出ALP停止状态之前,必须先提供一段持续时间为 T_ALP-CLK-PRE 的稳定高速时钟。
2)

①触发与延续期:所有数据通道完成其HS-Trail并进入ALP-00(ALP停止状态)。时钟通道不会立即停止。它会继续运行T_ALP-CLK-POST 时长。这与LP模式下的T_CLK-POST目的一致:为所有数据通道的接收端逻辑提供充足的后时钟,确保管道中的数据被完全处理。
②在LP模式中,尾部是HS-0。而在ALP模式下,选择HS-1尾部很可能与ALP退出检测器的触发阈值 有关。ALP-ED通过检测Dn-Dp的差分电压来工作。一个稳定的HS-1(Dp高,Dn低)产生的差分电压,与用于唤醒的ALP-01(Dp低,Dn高)状态相反,这为检测器提供了一个明确且稳定的非唤醒参考状态,有助于避免误触发。
③T_ALP-CLK-TRAIL结束后,时钟驱动器将线路驱动至ALP-00(Dp和Dn均为低电平),系统进入稳定的ALP停止状态。此时,接收端的差分终端被断开。
时钟通道超低功耗状态
a)
1)尽管时钟通道不包含常规的逃逸模式,但时钟通道必须支持超低功耗状态。
2)时钟通道应通过时钟通道超低功耗状态入口过程进入ULPS。在此过程中,从停止状态开始,发送端应驱动TX-ULPS-Rqst状态,然后驱动TX-ULPS状态。此后,时钟通道即进入超低功耗状态。若发生错误,且在TX-ULPS-Rqst状态后立即检测到LP-01或LP-11,则超低功耗状态入口过程应被中止,接收端应分别等待或返回到停止状态。
3)接收端PHY应将ULPS状态的出现标记给其协议层。在此状态下,线路处于ULP状态。超低功耗状态通过一个持续时间为 T_WAKEUP 的Mark-1 TX-ULPS-Exit状态,后跟一个停止状态来退出。
4)

①入口序列 (TX/RX-ULPS-Rqst -> TX/RX-ULPS):这是一个两步握手。由LP-10(Mark-1)后紧跟LP-00(Space)构成。这个独特的序列是进入ULPS的唯一钥匙,它不同于逃逸模式入口序列,也不同于转向请求序列,从而避免了误触发。
②稳态 (TX/RX-ULPS):在此状态下,线路被稳定地驱动/保持在LP-00。这是一个允许PHY关闭绝大多数电路(包括HS和大部分LP电路)的深度休眠状态。协议层会收到进入此状态的通知。
③退出序列 (TX/RX-ULPS-Exit -> TX/RX-Stop):退出由一个长LP-10脉冲(T_WAKEUP,通常≥1ms)后紧跟LP-11构成。长脉冲为深度休眠电路的唤醒提供了充足时间。
b)

全局操作时序参数
a)


1)与启动相关的参数
①T_HS-PREPARE (40 ns + 4UI 至 85 ns + 6 UI): 数据通道HS驱动前的LP准备时间。4UI 的加入意味着数据率越高,准备时间需要相对延长,以应对更快的HS信号边沿。
②T_HS-PREPARE + T_HS-ZERO (≥ 145 ns + 10 UI): 从开始准备到发送同步头之前的总最小时间。这保证了接收端有绝对充足的时间使能终端并稳定其HS接收电路。
③T_D-TERM-EN (≤ 35 ns + 4UI): 接收端使能终端的最大时间。这是一个关键性能指标,限制了接收端从检测到LP-00到准备好接收HS信号的最慢速度。
④T_HS-SETTLE (85 ns + 6 UI 至 145 ns + 10UI): 接收端应忽略线路瞬变的窗口。最小值后必须响应,最大值前必须忽略,这为发送端驱动器的稳定和线路振铃的衰减定义了明确的安全区间。
2)与停止相关的参数
①T_HS-TRAIL (≥ max( n 8UI, 60 ns + n 4UI)): HS尾部驱动时间。公式体现了双重约束:UI数约束 (n 8UI) 确保在协议层面,无论数据率多低,尾部都覆盖足够多的时钟沿供接收端处理;绝对时间约束 (60 ns + n 4UI) 确保在电路层面,有足够的绝对时间用于检测。n在正向为1,反向为4,反映了反向低速时钟的需求。
②T_HS-SKIP (40 ns 至 55 ns + 4 UI): 接收端应回退并忽略的尾部时间。用于隐藏HS到LP转换期间不可靠的信号位,保证上层协议接收数据的洁净。
③T_CLK-POST (≥ 60 ns + 52UI): 最后数据通道停止后,时钟的延续时间。52 UI是一个非常大的值,其核心目的是确保所有数据通道的接收逻辑、FIFO、协议处理器都有充足的时间在时钟停之前完成对最后一个数据包的处理,防止数据截断。
3)与控制/通信相关
①T_LPX (≥ 50 ns): 任何LP状态的最小脉宽。这是LP通信的心跳周期。其大小决定了LP模式下控制信号的最大速率(约20MHz)。
②T_TA-GO, T_TA-SURE, T_TA-GET:总线转向时间参数。它们以T_LPX的倍数定义(如4T_LPX, 1T_LPX, 5T_LPX),构成了一套基于LP时钟节拍的握手协议。T_TA-SURE的窗口(T_LPX 至 2 T_LPX)允许两端T_LPX存在差异(见比率限制2/3至3/2)时仍能可靠工作。
③T_WAKEUP (≥ 1 ms): 从ULPS唤醒的Mark-1脉冲宽度。这是一个极长的时间,专为从深度睡眠(可能关闭了电源域和时钟)中恢复电路而设计,是可靠性关键。
b)


1)核心检测参数:
①T_ALP-ED-WAKE (≤ 50 ns): ALP-ED检测唤醒脉冲的最大时间。这是一个非常严苛的指标,要求ALP-ED电路必须极其敏捷,以实现快速唤醒。这印证了ALP模式追求低功耗但不迟钝的目标。
②T_ALP-TRAIL-DET (n12 UI 至 max(...)): 接收端识别一个HS-1序列为HS-Trail的时间窗口。n12 UI 是最小检测时间,确保了识别的可靠性(避免将数据流中的长连'1'误判为尾部)。这是ALP模式下事件驱动的关键参数。
2)与快速通道转向 (Fast BTA) 相关的参数:
①T_ALP-TA-GO, T_ALP-TA-SURE, T_ALP-TA-GET: 这些参数不再基于固定的T_LPX,而是基于max( 某值, 固定时间),例如max(16UI, 50ns)。16UI 确保在高数据率(UI小)时,有足够的UI数来完成状态机同步;50ns 确保在极低数据率(UI很大)时,也有一个合理的绝对最小时间来防止流程过长。这展现了ALP模式对宽数据率范围的适应性优化。
系统电源状态
a)
1)在一个PHY配置中,每个已上电且使能的通道可能存在三种不同的功耗级别:高速传输模式、低功耗模式、超低功耗状态。
2)如果一个通道支持ALP模式,其功耗级别也可在高速传输模式、ALP停止状态、ALP超低功耗状态之间有所不同。
初始化
a)初始化
1)所有PHY都支持LP模式。如果同时还支持ALP模式,则由系统实施者决定链路是使用LP初始化还是ALP初始化。选择的初始化方式取决于目标低功耗模式,即LP模式或ALP模式。
b)LP初始化
1)上电后,当主设备PHY驱动停止状态持续超过T_INIT时长时,从设备侧PHY应被初始化。第一个超过指定T_INIT的停止状态称为初始化周期。主设备PHY本身应由系统或协议输入信号通过PPI初始化。主设备侧应确保在其自身初始化完成之前,线路上不会出现持续时间超过T_INIT的停止状态。从设备侧在初始化周期开始前的一段未指定长度的时间间隔内,应忽略所有线路状态。在多通道配置中,所有通道应同时初始化。
2)请注意,T_INIT 是一个与协议相关的参数,因此对于T_INIT,MASTER和T_INIT,SLAVE(分别为发送端和接收端的初始化停止状态长度)的具体要求由协议层规范定义,不在本文档范围内。然而,D-PHY规范确实对 T_INIT,MASTER 和 T_INIT,SLAVE 的长度设定了最小界限,即各自均不应小于100 µs。使用D-PHY规范的协议层规范可以指定任何大于此限制的值,例如,T_INIT,MASTER ≥ 1 ms 且 T_INIT,SLAVE = 500 至 800 µs。
3)

c)ALP初始化
1)上电后,当主设备PHY发送一个持续时间超过 T_INIT 的 ALP 唤醒脉冲 时,从设备侧PHY应被初始化。发送此脉冲后随即跳转至 ALP 停止状态 的序列称为初始化周期。链路的配置应确保从设备PHY在主设备PHY发送初始化序列之前已完成上电并准备就绪。主设备PHY本身应由系统或协议层输入信号通过PPI进行初始化。主设备PHY应确保在其自身初始化完成之前,通道上不会出现持续时间超过 T_INIT 的 ALP-01 通道状态。从设备PHY在初始化周期开始前的一段未指定长度的时间间隔内,应忽略所有通道状态。在多通道配置中,所有通道应同时初始化。
2)当从设备PHY先于主设备PHY进入初始化状态时,Dp和Dn线路尚未被主设备PHY驱动。从设备PHY应保持其差分终端 Z_ID 使能,直至检测到一个ALP唤醒脉冲,以防止其接收器输入引脚上出现不受控的电压差,从而导致ALP-ED误触发。当主设备PHY的电源上电时,其发射器可能会在线路上暂时产生差分电压毛刺。此类电压毛刺应限制在 ALP-ED 阈值 V_IDTH_ALP 以下,以免导致ALP-ED误触发。主设备PHY在初始化状态下不得使用半摆幅模式。在主设备PHY电源下电之前,系统集成商应确保从设备PHY处于初始化状态或已经下电,以避免ALP-ED误触发。
3)请注意,T_INIT 是一个与协议相关的参数,因此对于 T_INIT,MASTER 和 T_INIT,SLAVE(分别为发送端和接收端的初始化持续时间)的具体要求由协议层规范定义,不在本文档范围内。然而,D-PHY规范确实对 T_INIT,MASTER 和 T_INIT,SLAVE 的长度设定了最小界限,即各自均不应小于100 µs。使用D-PHY规范的协议层规范可以指定任何大于此限制的值,例如,T_INIT,MASTER ≥ 1 ms 且 T_INIT,SLAVE = 500 至 800 µs。从设备PHY应在其分配的 T_INIT,SLAVE 周期内禁用其终端。
4)

偏斜校准
a)
1)对于支持 > 1.5 Gbps 的受测设备,应由发送端发起接收端偏移校准。发送端应发送一个特殊的偏移校准突发。当工作于 高于 1.5 Gbps 或切换到任何高于 1.5 Gbps 的速率时,在正常操作的高速数据传输之前应传输初始偏移校准序列。当工作于 1.5 Gbps 或以下 时,初始偏移校准序列的传输是可选的。无论数据速率如何,周期性偏移校准均是可选的。当状态改变时,例如从 ULPS 切换到 HS,任何偏移校准序列的传输都是可选的,前提是 HS 操作恢复到的速率之前已经传输过初始偏移校准序列。
2)在数据速率超过1.5 Gbps时,PCB走线长度差异、驱动器/接收器电路的不匹配以及温度电压变化所引入的通道间偏移(Inter-Lane Skew) 会变得不容忽视。这个偏移如果超过一个单位间隔的一小部分,就会导致接收端在采样多个数据通道时发生错位,引发严重误码。偏移校准的目的,就是在高速数据传输开始前,测量并补偿这种偏移,确保所有数据通道的比特在接收端被同步采样。偏移校准突发以一个独特的同步头开始,后跟一个特定的校准模式。正常高速数据突发以标准的同步头开始,后跟实际载荷数据。
b)
1)A段 (同步序列):这是一个长度为16 UI、内容全为1的独特同步头,其唯一目的是向接收端宣告校准阶段的开始。接收端检测到此模式会触发内部校准逻辑。
2)B段 (校准模式):在同步头之后,发送端在所有数据通道上发送一个与时钟通道信号完全相同的、周期性的0101...码型。接收端通过比较每个数据通道的01跳变沿与时钟通道的跳变沿,来精确测量并补偿通道间的传播延迟差异。
3)C段 (同步序列):标准数据突发的同步头。
4)D段 (载荷数据)。
c)

1)所有活动都发生在 ALP Stop 状态之间,而非LP-11之间。
2)启动和退出使用ALP-01/HS-0和HS-Trail序列,信号电平为HS/ALP电平,而非LP电平。
d)

1)全1同步头是识别校准阶段的唯一关键特征。
e)

1)T_SKEWCAL-SYNC: 校准同步期,固定为16 UI。这是发送全1同步码的时间。
2)在T_SKEWCAL期间,数据通道的波形与时钟通道的波形完全相同。这点明了校准的工作原理:接收端以时钟通道的01跳变为绝对时间基准,测量每个数据通道01跳变的相对延迟。
f)

g)

1)T_SKEWCAL_SYNC (同步期时长):发送端持续发送16位全1同步码 (11111111_11111111 或 FFFFh) 的持续时间。接收端通过检测到持续16个UI的全'1'状态(这与任何数据同步头00011101或控制同步头10010010都不同)来无歧义地触发其内部校准状态机。使用UI(单位间隔)而非绝对时间,意味着此阶段时长随数据率变化。在更高数据率(UI更小)时,此同步期在绝对时间上更短,这符合高速系统对效率的追求,同时保证了足够的比特数供接收端可靠识别。
2)T_SKEWCAL (校准模式期时长) - 初始校准:在链路首次建立或切换到>1.5Gbps速率后,发送端驱动0101...校准模式的持续时间。100 µs的最大值是一个系统级的性能约束。它防止了因在极低数据率下(此时UI很大)发送UI可能导致校准过程耗时过长(例如,在80Mbps时,UI=12.5ns,(2^{15}) UI ≈ 409.6µs,这超过了100µs限制,因此以100µs为上限),从而影响系统启动时间或响应速度。
3)T_SKEWCAL (校准模式期时长) - 周期性校准:周期性校准的目的是对已建立的偏移量进行微调。由于初始校准已经完成了粗对齐,漂移量通常很小。因此,大幅缩短校准时间可以最小化对正常数据传输的中断,提高链路整体吞吐量。
交替校准序列
a)替代校准序列旨在补偿码间干扰。它与初始偏移校准结合使用。当工作速率高于2.5 Gbps,或切换到任何高于2.5 Gbps的数据率时,应在任何初始偏移校准之后传输一个由前置HS0模式、校准同步头和校准模式组成的替代校准序列。此校準在链路上电时和/或链路重新初始化时必须进行。对于工作于2.5 Gbps或以下的发送端,传输替代校准序列是可选的。如果接收端不需要或不支持此功能,系统集成商可以禁用替代校准序列。
b)

1)在高速(>2.5 Gbps)操作下,完整的校准过程包含两个连续且不同的突发:初始偏移校准突发使用01010101... 模式,用于校准通道间偏移;替代校准突发使用PRBS9伪随机序列,用于校准码间干扰。 两个突发之间由 LP-11 状态分隔,但共同构成一个完整的校准会话。这强调了替代校准是对初始偏移校准的补充,而非替代。
c)



前导序列
a)
1)前导码序列长度较短,插入在每个高速有效载荷的开头,目的是微调因温度和电压变化引起的时钟与数据之间的偏移。该前导码序列用于数据速率高于2.5 Gbps的情况。
2)前导码序列由一段时长可编程的前导码模式(持续时间 T_PREAMBLE) 和一段固定时长的扩展同步码模式(持续时间 T_EXTSYNC) 组成。提供扩展同步码模式是为了防止前导码模式因特定的2比特错误而被误检测为领导者序列。
3)对于运行在2.5 Gbps以上的发射器和接收器,必须支持前导码序列。在这种情况下,一旦启用,前导码序列应插入每一个高速突发中。
4)运行在2.5 Gbps以上的接收器必须能够检测扩展同步码模式和领导者序列。
5)发射器应允许前导码模式的时长在 T_PREAMBLE 范围内以32个UI为单位进行编程。
6)所有前导码模式之后、发送领导者序列之前,都必须紧跟扩展同步码模式。前导码模式应由一段持续时间为 T_PREAMBLE 的 101010 模式构成,且应默认为典型值。
7)发射器前导码模式的长度应由系统集成商配置,包括可选择禁用前导码和扩展同步码、仅传输高速突发的选项。扩展同步码模式应由持续时间为 T_EXTSYNC 的 HS-1 状态构成。
8)无论前导码长度取何值,发射器都必须发送扩展同步码模式。
b)

1)展示了在LP(低功耗)模式下,一个完整、基础的高速数据传输流程。它适用于数据速率 ≤ 2.5 Gbps 的场景。
2)没有前导码。接收端依靠领导者序列本身进行字节对齐,时钟相位锁定依赖于系统初始校准和相对稳定的环境。
c)

1)LP模式下带前导码序列的高速突发。在HS-0和领导者序列之间,插入了一个完整的前导码序列。这是数据速率 > 2.5 Gbps时必须或推荐启用的模式。
2)前导码模式 (101010...): 提供丰富的跳变边沿,让接收端的时钟数据恢复电路在每次传输前都能动态地、精确地将采样时钟相位锁定到数据眼图中心,以补偿温度、电压变化带来的时序漂移。
3)扩展同步码 (11111111): 作为一个独特的保护带,防止前导码的1010模式因信道噪声而被误判为领导者序列,确保了同步起点的唯一性和正确性。
d)

e)

f)

HS-Idle 状态
a)对于工作在LP模式-HS模式操作周期内的PHY,支持HS-空闲态是可选的。在使用ALP模式时,不支持HS-空闲态。HS-空闲态可用于两个高速数据突发之间,同时保持高速信令状态。当使用HS-空闲态时,两个高速数据突发之间无需转换到LP信令。根据数据速率和HS-空闲态时序,使用HS-空闲态可以降低两个高速数据突发之间的延迟。
b)HS-空闲态包含HS-空闲后态(HS-Idle-Post)、HS-空闲时钟HS0态(HS-Idle-ClkHS0)和HS-空闲前态(HS-Idle-Pre) 这三个子状态。一个PHY可以为其所有数据通道选择进入HS-空闲态,或进入LP停止态。
c)在HS-空闲态下,当时钟通道在所有数据通道完成其数据突发并转换到HS-0状态后,应停止在HS-0状态。时钟通道和数据通道在HS-空闲态下的HS-0状态应由PHY生成。有效载荷数据传输完毕后,所有数据通道无论最后一个有效载荷比特的极性如何,都应发出HS-0信号。如果时钟通道接收器在 T_CLK-MISS 时间段内未检测到时钟活动,且所有数据通道都处于HS-0状态,则接收器(RX)状态机应转换到HS-空闲态。当所有数据通道都处于LP-11状态时,接收器状态机应转换到停止态。
d)

1)在所有通道上的高速数据突发完成后,时钟通道应继续发送信号,持续 T_HS-IDLE-POST 时间,以便为清空接收器流水线提供足够时间。
2)时钟通道上的HS-0状态应驱动 T_HS-IDLE-CLKHS0 的时长。在下一个高速数据突发开始前,时钟通道应激活 T_HS-IDLE-PRE 的时长。
同步模式
a)

全局操作流程图
a)

1)起点是 INIT(初始化)状态。完成初始化后,进入低功耗待机状态。对于LP模式,待机状态是 LP-11(停止态)。对于ALP模式,待机状态是 ALP-00(交替停止态)。