
摘要 :本文深度解读一份真实的《某大型医院十五五互联互通五级乙等测评与智慧管理系统建设方案》,系统性地剖析了当前大型三甲医院在迈向高级别智慧医院过程中所面临的数据孤岛、标准缺失、架构陈旧 三大核心痛点。文章不仅揭示了国家"三位一体"智慧医院评价体系的硬性要求,更以实战视角,详细拆解了从主数据治理(MDM) 、统一术语服务 、CDA文档改造 到微服务化集成平台(ESB/IEP) 的一整套技术解决方案。无论你是医疗信息化从业者、医院信息科管理者,还是对智慧医疗感兴趣的开发者,这都是一份不可多得的"通关秘籍"。
0. 前言:站在"十五五"的十字路口,医院信息化何去何从?
当前,我国公立医院正处于从"信息化"向"数字化、智能化"转型的关键历史时期。如果说过去的二十年是医院业务系统的"建设期",那么未来的五年(即"十五五"期间)将是数据价值释放与业务深度融合的"决胜期"。
国家卫健委早已为这场转型划定了清晰的路线图------"三位一体"智慧医院建设评价体系:
- 智慧医疗(面向医务人员):以电子病历为核心,目标是5级及以上。
- 智慧服务(面向患者):优化全流程就医体验,目标是3级及以上。
- 智慧管理(面向管理者):实现人财物技的精细化运营。
而这一切的基石,正是医院信息互联互通标准化成熟度测评。对于一家志在卓越的大型三甲医院而言,"四级甲等"只是起点,"五级乙等"才是真正的战场。因为五级乙等不仅是技术能力的体现,更是医院管理水平、数据治理能力和未来竞争力的综合证明。
然而,理想很丰满,现实却很骨感。许多医院在冲击五级乙等的路上,屡屡碰壁。问题究竟出在哪里?又该如何破局?今天,我们就借由这份详实的建设方案,来一场庖丁解牛式的深度分析。
1. 痛点诊断:为什么你的医院卡在了"四级"?
要解决问题,首先要看清问题。该方案开篇就毫不留情地指出了当前医院信息平台存在的"三大鸿沟",这几乎是所有冲击五级乙等失败案例的共性原因。
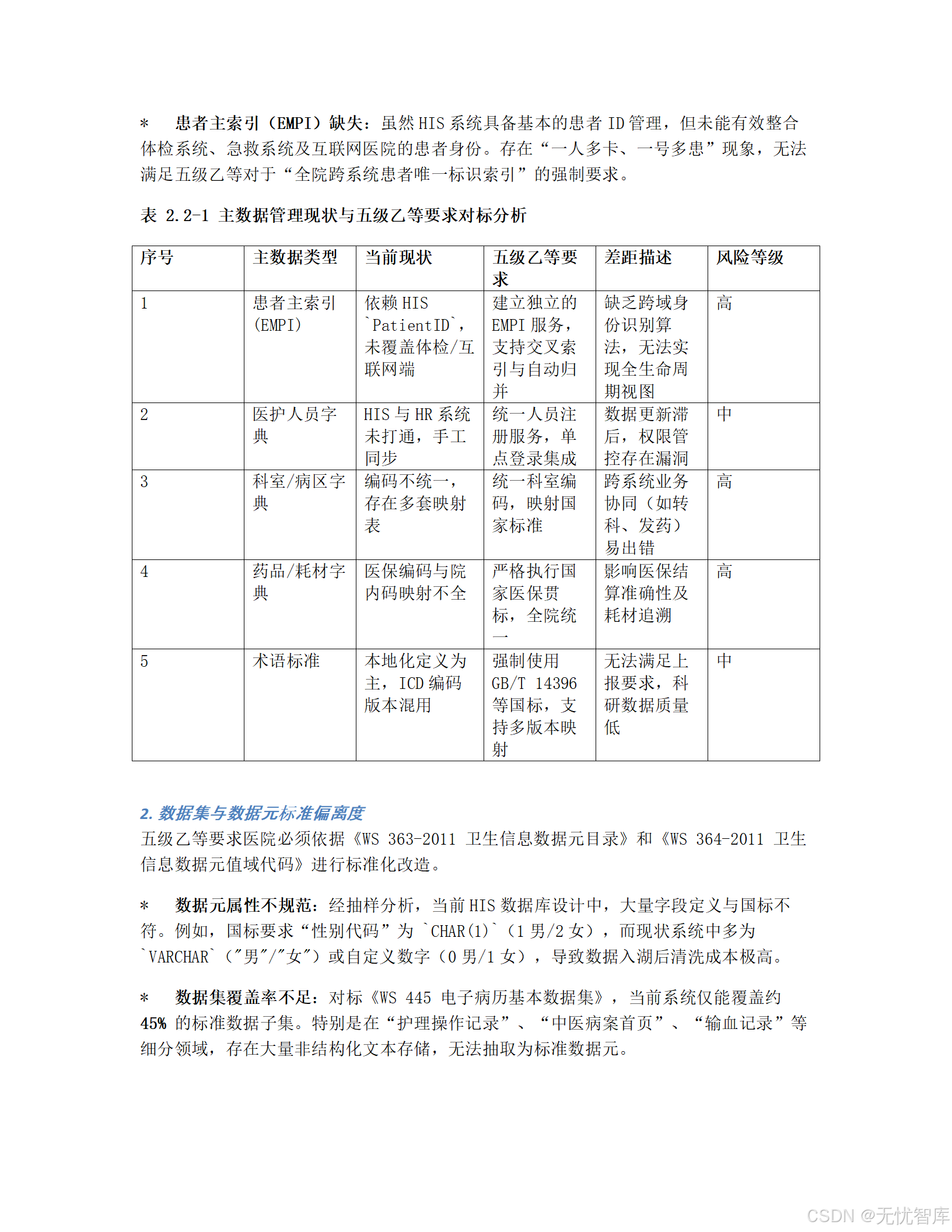
1.1 数据层面:有数据,无治理 ------ "同名不同义"的灾难
这是最根本、也最容易被忽视的问题。医院里各个系统(HIS、LIS、EMR、PACS等)如同一个个独立王国,各自为政,维护着自己的"方言"。
- 编码混乱 :HIS里的药品编码、LIS里的检验项目编码、EMR里的诊断编码,版本不一,更新不同步。医生开的"阿司匹林",药房可能叫"乙酰水杨酸",医保报销时又变成了另一个代码。这种"同名不同义"或"同义不同名"的现象,直接导致临床决策支持系统 (CDSS),而这恰恰是五级乙等的核心否决项!
- 数据元不规范 :国标(如WS 363)明确规定"性别代码"应为
CHAR(1)(1男/2女),但很多老系统里却是VARCHAR("男"/"女")甚至是自定义的0/1。这种底层设计的偏差,让后续的数据清洗和入湖成本极高。 - 数据集覆盖率低:对标《WS 445 电子病历基本数据集》,很多医院仅能覆盖约45%。像"护理操作记录"、"输血记录"这类关键数据,往往以非结构化的文本形式躺在数据库里,无法被机器识别和利用。
一句话总结:数据是新时代的石油,但如果你的油井里抽出来的是泥浆,那再好的炼油厂也无能为力。
1.2 应用层面:有交互,无标准 ------ "点对点"直连的枷锁
解决了数据问题,还要解决系统之间如何"对话"的问题。目前,绝大多数医院的系统交互模式还停留在"石器时代"。
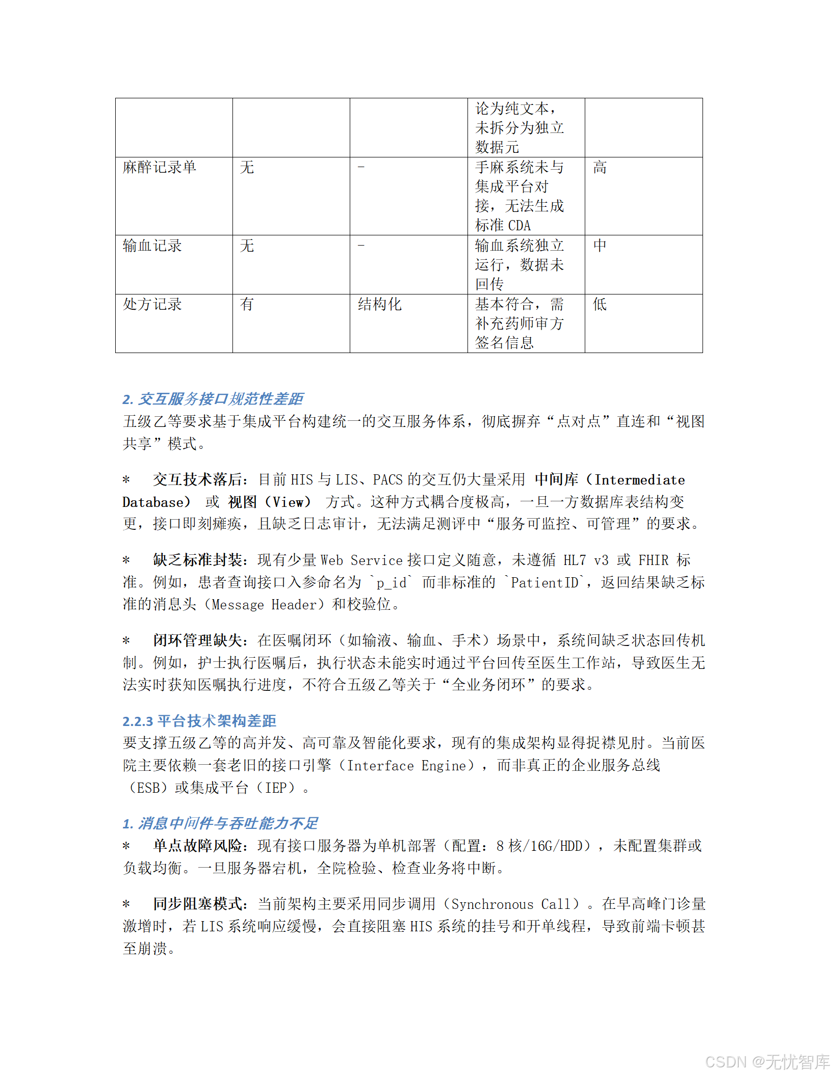
- 技术落后:HIS与LIS、PACS之间的交互,大量采用"中间库"或"数据库视图"方式。这种方式耦合度极高,一旦某个系统的表结构发生变更,所有依赖它的接口都会瞬间瘫痪,且毫无日志可查,排查起来如同大海捞针。
- 缺乏闭环:在医嘱执行、输血、手术等关键业务场景中,系统间缺乏状态回传机制。护士执行完医嘱,医生工作站却不知道,无法形成业务闭环。这不仅影响效率,更存在安全隐患。
- CDA文档形同虚设 :虽然很多医院声称能生成CDA文档,但实际上大多是PDF或简单XML封装(Level 1)。五级乙等要求的是全内容结构化(Level 3),即文档中的每一个医学概念(如诊断、过敏史)都要绑定标准编码(如ICD-10、SNOMED CT)。此外,关键文档如"麻醉记录单"、"输血治疗记录"等大量缺失,覆盖率不足30%。
一句话总结:系统间的"鸡同鸭讲",让宝贵的业务数据变成了无法流动的死水。
1.3 技术层面:有平台,无架构 ------ 单体应用的性能瓶颈
最后,支撑这一切的底层技术架构,往往是最大的短板。
- 单点故障:老旧的接口引擎通常是单机部署,一旦宕机,全院业务中断。
- 同步阻塞:采用同步调用模式,在业务高峰期,一个慢系统(如LIS)会拖垮整个HIS,导致前端卡顿甚至崩溃。
- 缺乏弹性:传统的单体架构(Monolithic)僵化无比,新增一个功能需要重启整个服务。没有微服务、没有容器化(Docker/K8s),使得系统升级维护风险巨大,效率低下。
- 监控黑盒:管理员对消息流转路径一无所知,出现问题只能被动响应,无法做到主动预警和智能运维。
一句话总结:再宏伟的蓝图,也需要坚实的地基。陈旧的技术架构,就是那块摇摇欲坠的基石。
2. 破局之道:构建以"主数据"为核心的智慧医院新底座
面对上述三大痛点,该方案提出了一套系统性的、以数据治理 为先导,技术架构 为支撑的完整解决方案。其核心思想是:先统一语言,再造通天塔。
2.1 核心引擎:建立全院唯一的"数据真理源"------ 主数据管理系统(MDM)
MDM是整个方案的灵魂。它的目标是成为全院所有基础字典数据的唯一权威来源,终结"各自为政"的混乱局面。
2.1.1 四大核心主数据域规划
方案将全院主数据划分为四大域,并明确了各自的权威数据源和治理策略:
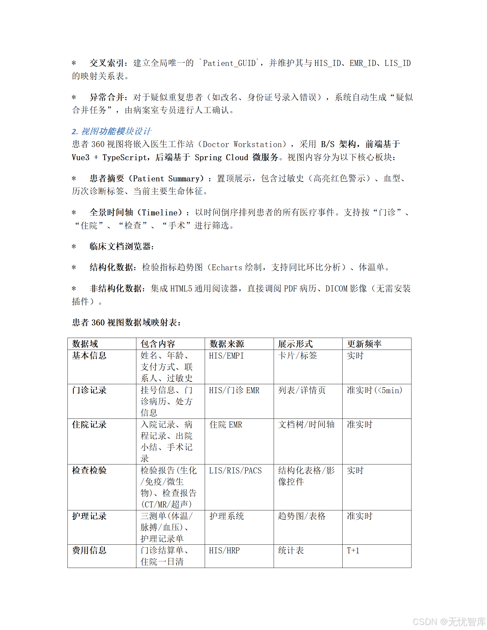
| 主数据域 | 包含内容 | 权威数据源 | 关键标准 |
|---|---|---|---|
| 组织人员域 | 科室、病区、医生、护士 | HRP/人事系统 | GB/T 12402 (科室分类) |
| 患者主索引域(EMPI) | 患者基本信息、身份证号、医保卡号 | EMPI系统 | WS/T 306 (卫生信息数据集) |
| 医疗物区域 | 药品、耗材、试剂、设备 | HRP/物资系统 | 国家医保药品耗材编码 |
| 临床术语域 | 诊断、手术、检查检验项目 | MDM平台 | ICD-10, ICD-9-CM-3, LOINC |
这个规划非常清晰地界定了"谁负责什么",避免了权责不清。特别是患者主索引(EMPI),它能有效解决"一人多卡"的难题,为跨系统、跨机构的患者信息整合打下基础。
2.1.2 "一品三码":破解药品耗材管理的终极难题
药品和耗材的编码是最复杂的。方案创造性地提出了"一品三码"管理机制:
- 国家医保码:对外报销、监管的唯一依据,必须贯标。
- 院内通用码:医生开立医嘱的唯一依据,屏蔽厂家变更的影响。
- 物流批次码:库房管理和追溯的依据,关联具体生产批号。
MDM系统负责动态维护这三者之间的映射关系,完美实现了"医生开通用名,库房发特定批次,医保报国家码"的理想业务流。
2.2 统一术语服务平台:为全院提供毫秒级的"词典"服务
有了MDM作为数据源,还需要一个高性能的服务平台,让所有业务系统能快速、准确地查询和使用这些标准术语。
- 硬件配置:方案给出了具体的服务器配置,包括高主频CPU、大内存和高速NVMe SSD,确保平台能应对五级乙等的高并发要求。
- 软件技术栈 :
- 检索引擎 :采用
Elasticsearch集群,提供毫秒级的模糊匹配和检索能力。这对于处理医生输入的非标准术语(如俗称、缩写)至关重要。 - 缓存服务 :采用
Redis Cluster,缓存高频访问的药品和诊断字典,极大减轻后端数据库压力。 - 主数据引擎 :基于
Spring Cloud微服务架构开发,保证了系统的灵活性和可扩展性。
- 检索引擎 :采用
2.3 术语标准化实施路径:四步走战略
将理想变为现实,需要一套可落地的实施方法论。方案提出了经典的"清洗-映射-发布-订阅"四步法:
- 清洗(Clean):利用算法识别并合并重复项。
- 映射(Map):将院内字典映射到国家标准(如ICD-10),无法映射的建立同义词表。
- 发布(Publish):通过MDM平台发布标准字典V1.0。
- 订阅(Subscribe):改造各业务系统接口,使其能自动从MDM同步数据或实时校验代码合法性。
这是一个持续迭代的过程,V1.0只是开始,后续还需根据国家标准的更新和医院业务的发展不断演进。
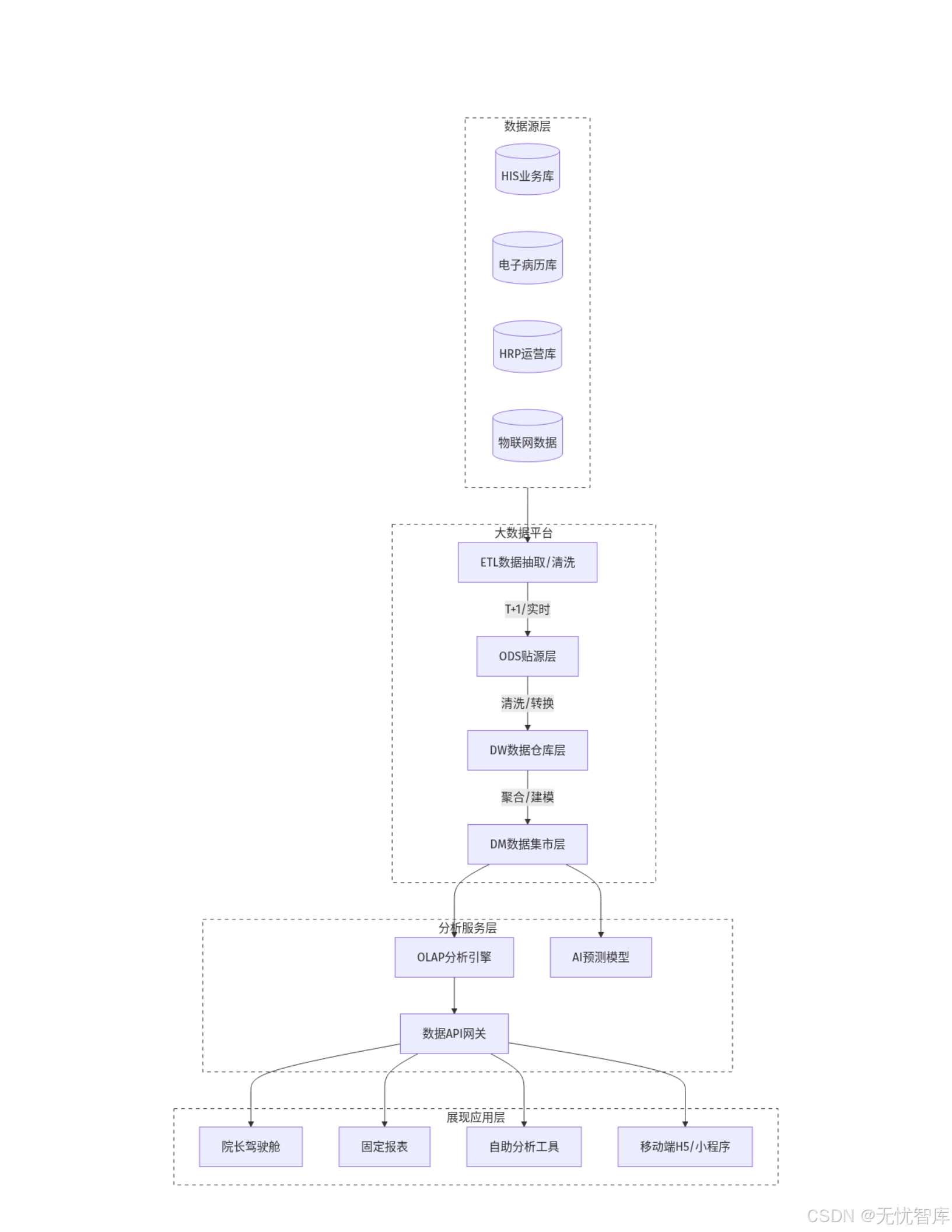
3. 架构重塑:从"网状耦合"到"松耦合总线"的华丽转身
解决了数据源头问题,下一步就是重构系统间的交互方式。方案明确指出,必须摒弃点对点直连,全面转向基于集成平台(ESB/IEP)。
3.1 双轨并行的消息交互格式
为了兼顾历史兼容性和未来先进性,方案定义了两种主要的交互格式:
- HL7 V3 CDA :用于临床文档共享,如病历归档、跨院转诊。它要求文档内容全结构化,并绑定统一术语代码,是五级乙等测评的重点。
- HL7 FHIR (R4):用于轻量级、实时交互,如移动护理、互联网医院、患者360视图。FHIR基于RESTful API和JSON,开发效率高,非常适合现代Web和移动应用。
这种双轨制设计,既满足了严格的测评要求,又为未来的创新应用铺平了道路。
3.2 典型交互流程:以ADT(入出转)为例
方案以患者入院登记(ADT)为例,展示了基于集成平台的标准流程:
- HIS完成入院登记。
- HIS向集成平台发布一条"患者入院"事件消息。
- 集成平台根据预设的订阅规则 ,将该消息路由给EMR、NIS(护理系统)、手麻系统等相关系统。
- 各系统接收到消息后,自动创建或更新本地患者信息。
这种发布/订阅 (Pub/Sub)模式,实现了系统间的完全解耦。任何一个系统宕机或升级,都不会影响其他系统的正常运行。
3.3 目标技术架构:拥抱云原生
为了支撑上述交互模式,方案描绘了一个现代化的、云原生的目标架构:
- 微服务架构:将庞大的单体应用拆分为多个独立的、可独立部署和扩展的微服务。
- 容器化部署:使用Docker和Kubernetes(K8s)进行编排,实现环境一致性、快速交付和弹性伸缩。
- 消息队列(MQ):引入Kafka或RabbitMQ作为消息缓冲,削峰填谷,彻底解决同步阻塞问题。
- 服务治理:通过Nacos/Eureka实现服务注册与发现,通过Sentinel实现熔断降级,保障系统稳定性。
- 智能监控:构建ELK(Elasticsearch, Logstash, Kibana)日志分析栈,实现对消息流转、接口性能的可视化监控和智能预警。
这张蓝图,已经完全跳脱了传统医疗IT的范畴,与互联网大厂的架构理念接轨。
4. 总结与展望:这不仅是一次测评,更是一场深刻的数字化转型
这份《某大型医院十五五互联互通五级乙等测评与智慧管理系统建设方案》,远不止是一份应付测评的"作业"。它是一份医院未来五年数字化发展的战略宣言。
通过构建以MDM为核心的数据治理体系,医院能够真正打通数据孤岛,释放数据价值,为CDSS、科研大数据、精细化管理等高级应用奠定坚实基础。
通过重构为基于ESB/IEP的松耦合架构,医院的信息系统将变得前所未有的灵活、稳定和高效,能够快速响应业务变化和创新需求。
最终,这一切都将回归到"三位一体"的初心:
- 对医务人员:更智能的工具(CDSS),更流畅的流程(闭环管理),让他们能更专注于医疗本身。
- 对患者:更便捷的服务(智慧服务),更连续的照护(区域协同),提升就医获得感。
- 对管理者:更透明的运营(智慧管理),更科学的决策(数据驱动),实现医院的高质量、可持续发展。
因此,冲击互联互通五级乙等,绝非一日之功,也非信息科一个部门之事。它需要全院上下,从业务到技术,从领导到一线,达成共识,协同作战。这份方案,正是这场伟大变革的行动指南。































































