C# File 文件操作全解析:从基础用法到异常处理
一、File 类基础操作:文件管理核心方法

1.1 文件存在性检查与基础操作
在 C# 开发中,File.Exists是判断文件是否存在的核心方法 ,返回布尔值以避免操作不存在的文件。比如在读取配置文件前,就可以先使用这个方法判断文件是否存在,避免程序在读取时抛出异常。示例代码如下:
csharp
string filePath = "config.txt";
if (File.Exists(filePath))
{
// 执行读取文件操作
}
else
{
Console.WriteLine("文件不存在");
}
创建文件可通过File.Create直接生成空文件,或结合File.WriteAllText写入初始内容。File.Create方法会返回一个FileStream对象,可用于进一步操作文件,示例如下:
csharp
string newFilePath = "newFile.txt";
using (FileStream fs = File.Create(newFilePath))
{
// 可在此处写入文件内容,这里先不做写入
}
如果要在创建文件时就写入内容,使用File.WriteAllText会更加方便,示例如下:
csharp
string filePathWithContent = "contentFile.txt";
string content = "这是文件的初始内容";
File.WriteAllText(filePathWithContent, content);
删除文件时,File.Delete会直接移除目标文件,需注意操作不可逆性,建议提前通过File.Exists方法校验。示例代码如下:
csharp
string deleteFilePath = "toBeDeleted.txt";
if (File.Exists(deleteFilePath))
{
File.Delete(deleteFilePath);
Console.WriteLine("文件已删除");
}
else
{
Console.WriteLine("文件不存在,无法删除");
}
1.2 复制、移动与重命名文件
文件复制支持两种模式:File.Copy(source, destination)要求目标文件不存在 ,File.Copy(source, destination, true)允许覆盖已存在文件,后者在批量处理时需谨慎防止数据丢失。例如在备份文件时,就可以根据实际需求选择合适的复制方式。示例如下:
csharp
string sourceFile = "original.txt";
string destinationFile = "backup.txt";
// 不覆盖已存在文件的复制
File.Copy(sourceFile, destinationFile);
// 允许覆盖已存在文件的复制
File.Copy(sourceFile, destinationFile, true);
移动文件使用File.Move,若目标路径与源路径跨磁盘分区,本质是先复制后删除操作。假设要将一个日志文件移动到专门的日志文件夹中,代码示例如下:
csharp
string sourceLogFile = "log.txt";
string destinationLogFolder = "logs";
if (!Directory.Exists(destinationLogFolder))
{
Directory.CreateDirectory(destinationLogFolder);
}
string destinationLogFile = Path.Combine(destinationLogFolder, "log.txt");
File.Move(sourceLogFile, destinationLogFile);
重命名文件可通过File.Move方法实现,需确保新路径与原路径在同一目录下,避免误移动文件位置。比如要将一个临时文件重命名为正式文件名,示例代码如下:
csharp
string oldFileName = "temp.txt";
string newFileName = "正式文件.txt";
File.Move(oldFileName, newFileName);
二、文件读写深度解析:文本与二进制操作
2.1 文本文件快速读写
在 C# 中,处理文本文件的快速读写场景时,File.ReadAllText和File.ReadAllLines是非常实用的方法 。File.ReadAllText会将整个文本文件的内容读取为一个完整的字符串,适用于文件内容较少、需要一次性处理全部内容的情况。例如读取一个简单的配置文件,获取其中的所有配置信息,代码如下:
csharp
string configFilePath = "app.config";
string configContent = File.ReadAllText(configFilePath);
Console.WriteLine(configContent);
File.ReadAllLines则将文件按行读取,返回一个字符串数组,每一个元素对应文件中的一行内容。在处理日志文件,需要逐行分析日志信息时,这个方法就非常方便。示例代码如下:
csharp
string logFilePath = "app.log";
string[] logLines = File.ReadAllLines(logFilePath);
foreach (string line in logLines)
{
// 分析日志行,例如查找特定错误信息
if (line.Contains("Error"))
{
Console.WriteLine(line);
}
}
在写入文本文件时,File.WriteAllText会覆盖原有文件内容,如果文件不存在则创建新文件。当需要更新配置文件内容时,就可以使用这个方法。示例如下:
csharp
string newConfigContent = "新的配置信息";
File.WriteAllText(configFilePath, newConfigContent);
若要在文件末尾追加内容,File.AppendAllText是理想选择,常用于记录日志场景,保证原有日志不丢失的同时添加新的日志记录。示例代码如下:
csharp
string newLogLine = "2024-12-01 12:00:00 INFO 程序正常运行";
File.AppendAllText(logFilePath, newLogLine + Environment.NewLine);
在进行文本文件读写操作时,要特别注意编码格式的选择。默认情况下,这些方法使用 UTF - 8 编码 ,但可以通过重载方法指定其他编码,如Encoding.UTF8、Encoding.GetEncoding("GB2312")等。例如,若要读取一个 GB2312 编码的文本文件,代码如下:
csharp
string gb2312FilePath = "gb2312File.txt";
string gb2312Content = File.ReadAllText(gb2312FilePath, Encoding.GetEncoding("GB2312"));
2.2 二进制与流式操作
当处理图片、音频等二进制文件时,需要确保文件内容的完整性和准确性,File.ReadAllBytes和File.WriteAllBytes直接操作字节数组 ,适合一次性读取或写入整个二进制文件。比如复制一张图片,就可以使用这两个方法,示例代码如下:
csharp
string sourceImagePath = "source.jpg";
string targetImagePath = "target.jpg";
byte[] imageBytes = File.ReadAllBytes(sourceImagePath);
File.WriteAllBytes(targetImagePath, imageBytes);
对于大文件或者需要逐行处理文件内容的场景,推荐使用StreamReader和StreamWriter配合using语句 。using语句能够确保在操作完成后自动释放文件句柄,避免资源泄漏。例如,逐行读取一个大文本文件时,可以使用StreamReader的ReadLine方法,通过while循环进行处理,示例代码如下:
csharp
string largeFilePath = "largeFile.txt";
using (StreamReader reader = new StreamReader(largeFilePath))
{
string line;
while ((line = reader.ReadLine()) != null)
{
// 处理每一行内容,例如统计行数、查找关键词等
Console.WriteLine(line);
}
}
在写入大文件时,使用StreamWriter的WriteLine方法逐行写入,可以有效避免一次性加载整个文件到内存中,提升内存使用效率。示例代码如下:
csharp
string outputFilePath = "output.txt";
string[] linesToWrite = { "第一行内容", "第二行内容", "第三行内容" };
using (StreamWriter writer = new StreamWriter(outputFilePath))
{
foreach (string line in linesToWrite)
{
writer.WriteLine(line);
}
}
在使用流操作时,还可以设置缓冲区大小来优化读写性能,例如在创建StreamReader或StreamWriter时传入缓冲区大小参数,以减少磁盘 I/O 操作次数 ,提高程序执行效率。
三、高级操作与异常处理:打造健壮文件操作代码
3.1 文件属性与安全控制
在 C# 中,深入了解文件属性和安全控制对于开发安全可靠的应用程序至关重要。通过FileInfo类的Attributes属性,我们可以轻松获取文件的只读、隐藏、存档等属性 ,并使用File.SetAttributes方法来设置这些属性。例如,若要设置一个文件为只读和隐藏属性,可以使用以下代码:
csharp
string filePath = "example.txt";
FileInfo fileInfo = new FileInfo(filePath);
fileInfo.Attributes = FileAttributes.ReadOnly | FileAttributes.Hidden;
在这段代码中,我们首先创建了一个FileInfo对象,然后通过Attributes属性使用按位或运算符|组合了FileAttributes.ReadOnly和FileAttributes.Hidden两个属性,从而实现了同时设置文件的只读和隐藏属性。这种方式不仅灵活,还能方便地对文件属性进行组合和管理。
在文件访问控制方面,若遇到UnauthorizedAccessException异常,这通常意味着当前程序对文件的访问权限受到了限制。例如,在访问一些受系统保护的文件或者没有足够权限的文件时,就可能会抛出这个异常。此时,我们需要仔细检查文件的权限设置,确保程序具有足够的访问权限。同时,也要确认程序是否以管理员身份运行 ,特别是在进行一些敏感操作时,如修改系统文件等。如果程序没有以管理员身份运行,可能会导致访问被拒绝。此外,还需要注意操作系统的安全策略,确保我们的文件操作符合系统的安全规范,避免因违反安全策略而导致的异常。
3.2 经典异常场景与解决方案
3.2.1 "文件正在使用中" 异常(IOException)
当使用File.Copy、File.Delete或进行读写操作时,有时会遇到 "文件正在使用中" 的异常(IOException) 。这通常是因为其他进程正在占用该文件,导致当前操作无法进行。为了解决这个问题,我们首先要确保在文件操作完成后,及时关闭相关的FileStream、StreamReader或StreamWriter ,避免资源未释放而导致文件被锁定。例如,在读取文件时,我们可以使用using语句来自动管理资源的释放:
csharp
string filePath = "example.txt";
using (StreamReader reader = new StreamReader(filePath))
{
string content = reader.ReadToEnd();
Console.WriteLine(content);
}
在上述代码中,using语句会在代码块结束时自动调用StreamReader的Dispose方法,关闭文件流,从而避免文件被占用。如果仍然遇到 "文件正在使用中" 的异常,可以考虑实现重试机制。通过设置最大重试次数和延迟时间,在捕获异常后,等待一段时间后再次尝试操作,给其他进程释放文件句柄的时间。示例代码如下:
csharp
string sourceFile = "source.txt";
string destinationFile = "destination.txt";
int retryCount = 5;
int delayMilliseconds = 500;
for (int i = 0; i < retryCount; i++)
{
try
{
File.Copy(sourceFile, destinationFile, true);
break;
}
catch (IOException ex)
{
if (i == retryCount - 1)
{
throw;
}
else
{
Thread.Sleep(delayMilliseconds);
}
}
}
在这个示例中,我们设置了最大重试次数为 5 次,每次重试之间的延迟时间为 500 毫秒。如果在 5 次重试内文件复制成功,就会跳出循环;如果 5 次都失败,则重新抛出异常,以便上层调用者进行处理。对于更复杂的场景,例如在 Windows Forms 或 WPF 应用程序中,我们可以引入MessageBox等用户交互机制,向用户提示错误信息,并提供更多的操作选项,如让用户选择是否等待一段时间后再次尝试,或者直接取消操作等,以提升用户体验。
3.2.2 文件不存在异常(FileNotFoundException)
在执行读取或删除操作前,务必通过File.Exists方法预校验文件是否存在 ,以避免运行时抛出FileNotFoundException异常。例如,在读取一个配置文件前,我们可以先检查文件是否存在:
csharp
string configFilePath = "config.txt";
if (File.Exists(configFilePath))
{
string content = File.ReadAllText(configFilePath);
Console.WriteLine(content);
}
else
{
Console.WriteLine("配置文件不存在");
}
在这段代码中,我们首先使用File.Exists方法检查文件是否存在,如果存在则进行读取操作,否则输出提示信息。如果业务允许文件不存在,我们可以在代码中增加友好提示,如记录日志并跳过操作,以保证程序的正常运行。例如,在一个日志记录程序中,如果日志文件不存在,我们可以记录一条日志信息,然后继续执行其他操作:
csharp
string logFilePath = "app.log";
if (!File.Exists(logFilePath))
{
Console.WriteLine($"日志文件 {logFilePath} 不存在,跳过读取操作");
return;
}
string[] logLines = File.ReadAllLines(logFilePath);
foreach (string line in logLines)
{
// 处理日志行
}
然而,如果文件缺失属于错误场景,我们就需要明确抛出异常并提供清晰的错误信息,便于排查文件路径配置问题。例如,在一个依赖特定配置文件的应用程序中,如果配置文件不存在,就应该抛出异常并提示用户检查配置文件路径:
csharp
string configFilePath = "config.txt";
if (!File.Exists(configFilePath))
{
throw new FileNotFoundException($"配置文件 {configFilePath} 不存在,请检查文件路径", configFilePath);
}
string content = File.ReadAllText(configFilePath);
// 处理配置文件内容
在这个示例中,我们使用FileNotFoundException的构造函数,传入详细的错误信息和文件路径,以便开发人员能够快速定位和解决问题。通过这种方式,我们可以提高代码的健壮性和可维护性,确保在各种异常情况下,程序都能稳定运行,并为开发人员提供有效的调试信息。
四、性能优化与最佳实践:应对复杂文件操作场景
4.1 大文件处理策略
在处理 GB 级别的大文件时,常规的一次性加载方法,如File.ReadAllText、File.ReadAllLines和File.ReadAllBytes等,可能会导致内存溢出问题,因为这些方法会将整个文件内容一次性读入内存。为了避免这种情况,我们可以采用逐行读取或分块读取的方式。
逐行读取大文件时,使用StreamReader配合while循环是一个不错的选择。StreamReader的ReadLine方法会逐行读取文件内容,每次只读取一行到内存中,大大减少了内存占用。示例代码如下:
csharp
string largeFilePath = "bigFile.txt";
using (StreamReader reader = new StreamReader(largeFilePath))
{
string line;
while ((line = reader.ReadLine()) != null)
{
// 处理每一行内容,例如统计行数、查找关键词等
Console.WriteLine(line);
}
}
分块读取则是每次读取固定大小的数据块,比如每次读取 4096 字节(4KB,这是一个常见的磁盘 I/O 块大小,能有效减少磁盘 I/O 次数 )。使用FileStream的Read方法可以实现分块读取,示例代码如下:
csharp
string largeFilePath = "bigFile.txt";
using (FileStream fs = new FileStream(largeFilePath, FileMode.Open, FileAccess.Read))
{
byte[] buffer = new byte[4096];
int bytesRead;
while ((bytesRead = fs.Read(buffer, 0, buffer.Length)) > 0)
{
// 处理读取到的字节块,例如写入另一个文件
// 这里可以将buffer中的数据写入另一个文件或者进行其他处理
}
}
在写入大文件时,为了提升写入效率并避免频繁磁盘操作,我们可以使用BufferedStream配合缓冲区 。BufferedStream会在内存中维护一个缓冲区,数据先写入缓冲区,当缓冲区满或者调用Flush方法时,数据才会真正写入磁盘。示例代码如下:
csharp
string outputFilePath = "largeOutput.txt";
string[] linesToWrite = new string[100000];
// 假设linesToWrite数组已填充大量数据
using (FileStream fs = new FileStream(outputFilePath, FileMode.Create, FileAccess.Write))
using (BufferedStream bs = new BufferedStream(fs))
using (StreamWriter sw = new StreamWriter(bs))
{
foreach (string line in linesToWrite)
{
sw.WriteLine(line);
}
// 这里不需要显式调用Flush,因为using语句会在结束时自动调用
}
4.2 代码健壮性最佳实践
在进行文件操作时,异常处理是保证代码健壮性的关键。始终使用try - catch块包裹文件操作代码,以捕获可能出现的异常。常见的文件操作异常包括IOException(如文件正在使用、路径错误等情况)、UnauthorizedAccessException(权限不足)和FileNotFoundException(文件不存在)等 。例如:
csharp
string filePath = "example.txt";
try
{
string content = File.ReadAllText(filePath);
Console.WriteLine(content);
}
catch (IOException ex)
{
Console.WriteLine($"I/O 错误: {ex.Message}");
// 记录日志,使用例如log4net、NLog等日志库
// 这里假设使用的是Console.WriteLine模拟日志记录
Console.WriteLine($"堆栈跟踪: {ex.StackTrace}");
}
catch (UnauthorizedAccessException ex)
{
Console.WriteLine($"权限不足: {ex.Message}");
Console.WriteLine($"堆栈跟踪: {ex.StackTrace}");
}
catch (FileNotFoundException ex)
{
Console.WriteLine($"文件未找到: {ex.Message}");
Console.WriteLine($"堆栈跟踪: {ex.StackTrace}");
}
在上述代码中,我们使用try - catch块捕获了可能出现的三种异常,并分别进行了处理,同时通过Console.WriteLine输出了异常信息和堆栈跟踪信息,便于后续问题定位。实际应用中,建议使用专业的日志库,如log4net、NLog等,它们可以更方便地管理日志记录,包括日志级别、日志文件大小限制、日志滚动等功能 。
对于跨平台开发,要特别注意Path类的正确使用。在不同操作系统中,路径分隔符是不同的,Windows 使用反斜杠(\),而 Linux 和 macOS 使用正斜杠(/)。使用Path.Combine方法拼接路径可以确保在不同系统下路径格式一致 。例如:
csharp
string folder1 = "MyApp";
string folder2 = "Data";
string fileName = "config.txt";
string filePath = Path.Combine(folder1, folder2, fileName);
// 在Windows上,filePath可能是 "MyApp\Data\config.txt"
// 在Linux或macOS上,filePath可能是 "MyApp/Data/config.txt"
在跨平台开发中,还需要注意文件命名规则的差异。例如,Windows 文件名不区分大小写,而 Linux 文件名区分大小写。在编写跨平台代码时,要确保文件名的处理逻辑能够适应不同系统的规则,避免因文件名大小写问题导致文件操作失败。
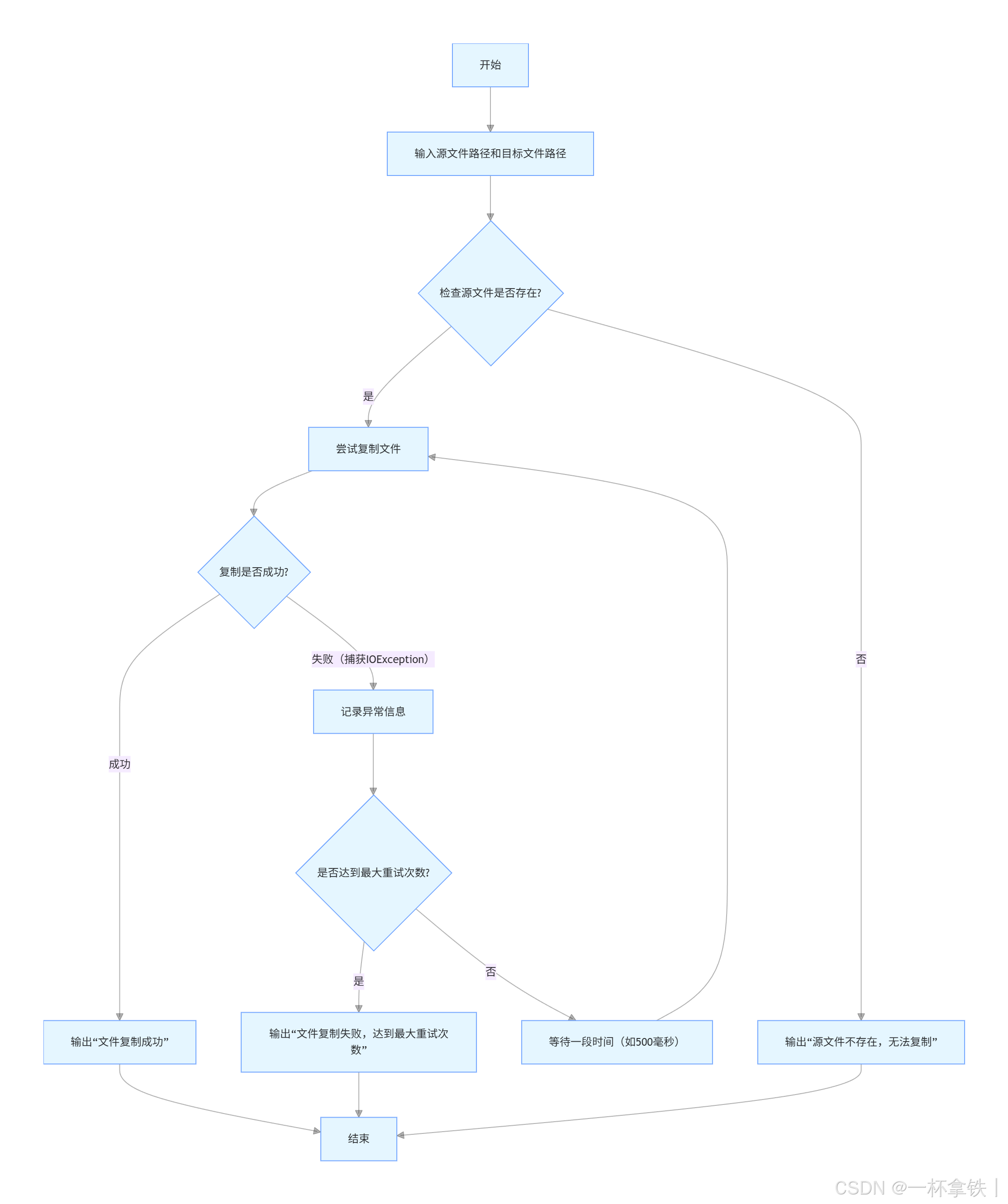
五、流程图:文件操作异常处理核心逻辑
为了更清晰地展示文件操作异常处理的核心逻辑,我们可以通过流程图来直观呈现。下面以文件复制操作为例,展示如何处理可能出现的 "文件正在使用中" 异常以及文件不存在异常,流程图如下:

在这个流程图中,首先检查源文件是否存在,如果不存在则直接输出错误信息并结束流程。若源文件存在,则尝试进行文件复制操作。如果复制成功,输出成功信息并结束;若失败,捕获IOException异常,记录异常信息后检查是否达到最大重试次数。若达到最大重试次数,则输出失败信息并结束;若未达到,则等待一段时间后重试复制操作,直到成功或达到最大重试次数。通过这样的流程设计,可以有效地处理文件复制过程中可能出现的异常情况,提高程序的健壮性和稳定性。
总结:构建可靠的文件操作体系
C# 的File类提供了丰富的文件操作接口,从基础的增删改查,到复杂的异常处理与性能优化,需根据具体场景选择合适方法。核心原则包括:预校验文件状态、合理释放资源、完善异常处理逻辑、针对大文件设计分块策略。通过结合using语句、重试机制和日志记录,可显著提升文件操作代码的健壮性,满足企业级应用的稳定性要求。