
今天继续学习Python的数据类型:列表和元组。两者存储的都能存储一系列数据,但就像变量和常量一样,列表里面的元素可变,而元组里面的元素不可变。
一、列表
列表(list)是一种有序、可变的数据集合,可以存储任意类型的对象(包括数字、字符串、其他列表等)。列表是Python中最常用的数据结构之一,非常灵活和强大。
1.列表的创建
python
# 空列表
empty_list = []
empty_list2 = list()
# 包含元素的列表
numbers = [1, 2, 3, 4, 5]
fruits = ['apple', 'banana', 'cherry']
mixed = [1, 'hello', 3.14, True]
2.获取列表元素
- 可以通过数字索引获取元素,索引从0开始计数,即0代表了第1个元素。
- 可以通过负数从末尾开始访问列表,例如-1代表最后一个元素
- 还可以通过切片元素来访问列表中范围内的元素,使用时要注意,切片的最后1个数字不输出元素,例如my_list[1:4],它获取的范围是列表中第2个元素到第4个元素,首先列表索引从0开始,所以切片中的1代表第2个元素,4索引不输出,只输出3索引代表的元素即第4个元素,所以输出范围为列表的第2-4个元素
python
my_list = ['a', 'b', 'c', 'd', 'e']
# 正向索引(从0开始)
print(my_list[0]) # 'a'
print(my_list[2]) # 'c'
# 负向索引(从-1开始)
print(my_list[-1]) # 'e'
print(my_list[-3]) # 'c'
#打印列表长度
print(len(my_list)) # 5
# 切片操作 [start:end:step]
print(my_list[1:4]) # 切片获取列表第2个到第4个元素['b', 'c', 'd']
print(my_list[:3]) # 切片获取列表第1个到第3个元素['a', 'b', 'c']
print(my_list[2:]) # 切片获取列表第3个到末尾元素['c', 'd', 'e']
print(my_list[::2]) # 切片获取每隔2个列表元素['a', 'c', 'e']
print(my_list[::-1]) # 反转列表['e', 'd', 'c', 'b', 'a']
3.列表元素增删改
python
#定义列表
my_list = ['a', 'b', 'c', 'd', 'e']
#修改元素
my_list[1] = 'B' # ['a', 'B', 'c', 'd', 'e']
#切片修改
my_list[1:3] = ['X', 'Y', 'Z'] # ['a', 'X', 'Y', 'Z', 'd', 'e']
#append() - 在末尾添加单个元素
my_list.append('f') # ['a', 'X', 'Y', 'Z', 'd', 'e','f']
#insert() - 在指定位置插入
my_list.insert(2, 'g') #['a', 'X', 'g', 'Y', 'Z', 'd', 'e', 'f']
#extend() - 添加多个元素(合并列表)
my_list.extend([1,2]) #['a', 'X', 'g', 'Y', 'Z', 'd', 'e', 'f', 1, 2]
# remove() - 根据值删除元素,只删除符合的第一个元素
my_list.remove(2) #['a', 'X', 'g', 'Y', 'Z', 'd', 'e', 'f', 1, 2]
# pop() - 删除并返回指定位置的元素(默认最后一个)
last = my_list.pop() # 列表值['a', 'X', 'g', 'Y', 'Z', 'd', 'e', 'f'],last为1
#del语句 删除元素
del my_list[-1] #['a', 'X', 'g', 'Y', 'Z', 'd', 'e']
del my_list[1:3] # 删除切片 ['a', 'Y', 'Z', 'd', 'e']
print(my_list)
pop()函数:该函数在删除最后都元素后,还能返回删除的元素值。
remove()函数:当你不知道元素在哪个位置的时候,你可以根据值删除元素,但只能删除第一个元素。
思考:如果要删除列表中同一值的元素,要怎么做?
python
my_list = ['a','b','c','d','a']
# 利用while实现,每次都从开头删除第一个
while 'a' in my_list:
my_list.remove('a')
print(my_list) # 输出: [1, 3, 4, 5]
python
my_list = ['a','b','c','d','a']
# 利用for循环迭代实现
# 从后往前遍历,删除时不会影响前面的索引
for i in range(len(my_list)-1, -1, -1):
if my_list[i] == 'a':
my_list.pop(i)
print(my_list) # 输出['b', 'c', 'd']
4.查找和计数
python
nums = [1, 2, 3, 2, 4, 2, 5]
# index() - 返回元素首次出现的索引
print(nums.index(2)) # 1
print(nums.index(2, 2, 5)) # 3 (从索引2到5查找值为2的元素索引)
# count() - 统计元素出现次数
print(nums.count(2)) # 3
# in操作符 - 检查元素是否存在
print(3 in nums) # True
print(10 in nums) # False
5.排序和反转
python
numbers = [3, 1, 4, 1, 5, 9, 2]
# sort() - 原地排序
numbers.sort() # [1, 1, 2, 3, 4, 5, 9]
numbers.sort(reverse=True) # 降序 [9, 5, 4, 3, 2, 1, 1]
# sorted() - 返回新排序列表(不改变原列表)
sorted_nums = sorted(numbers) # 原列表不变
# reverse() - 原地反转
numbers.reverse() # [1, 1, 2, 3, 4, 5, 9] -> [9, 5, 4, 3, 2, 1, 1]
6.遍历列表
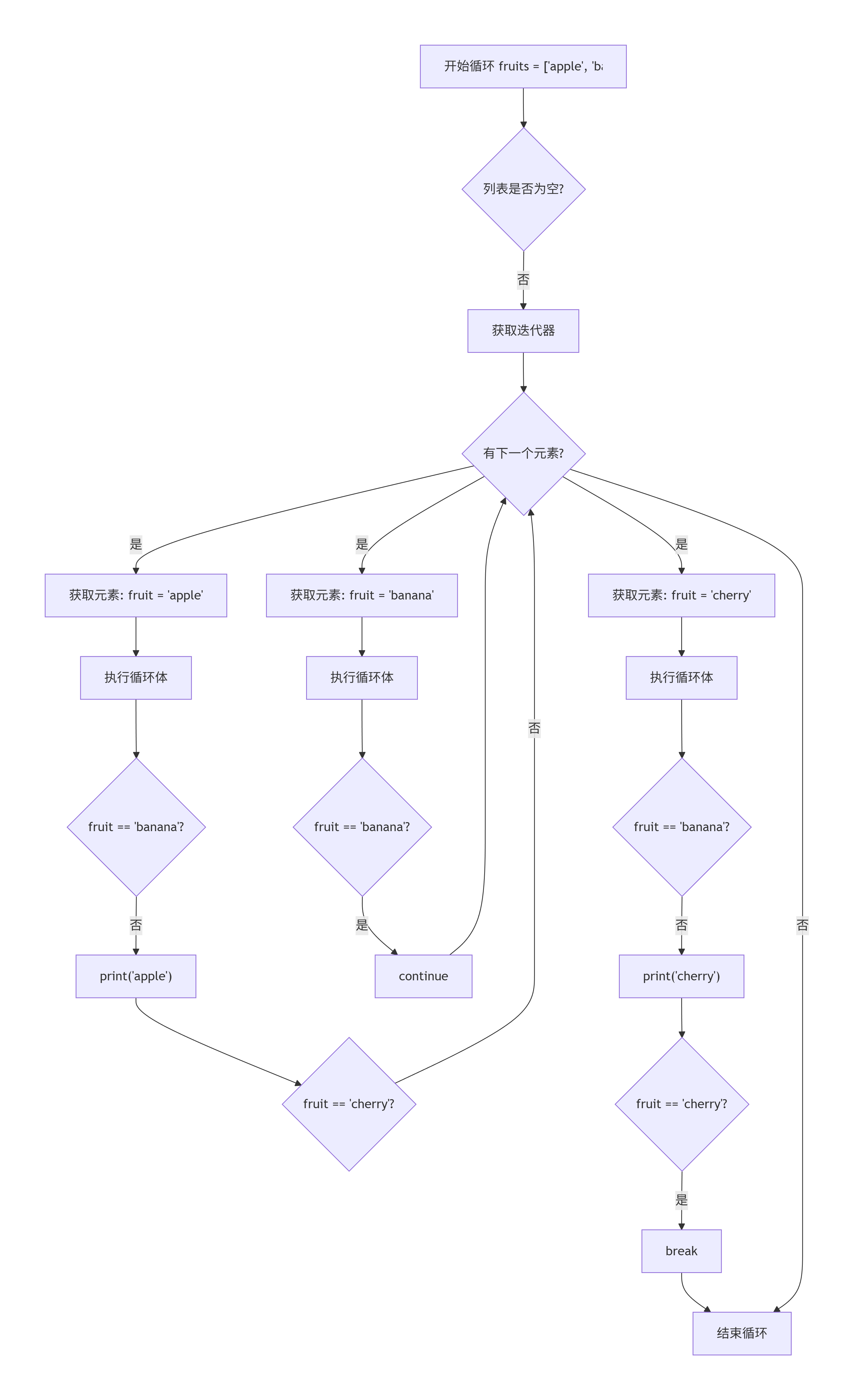
for循环迭代的逻辑是,读取列表fruits中第一个元素,赋值给变量fruit,然后打印,接着执行第二个元素的赋值......如此往复,直至读取完列表中的所有元素。
python
# 直接遍历元素
fruits = ['apple', 'banana', 'cherry']
print("我喜欢的水果有:",end=" ")
for fruit in fruits:
print(fruit,end=' ')
print()
# 遍历索引和元素
for i, fruit in enumerate(fruits):
print(f"{i}: {fruit}")
流程图:

7.列表的复制
python
# 复制列表
original = [1, 2, 3, 4]
shallow_copy = original.copy() # 或 list(original) 或 original[:]
shallow_copy[0] = 10 # 不影响原列表
print(f"老列表值{original}")
print(f"新列表值:{shallow_copy}")
8.多重列表嵌套
多重列表嵌套需要重点注意遍历方法,用多重for循环遍历出多维列表,下面是一个二维列表,后面思考如果1个三维乃至四维列表,要如何设置和遍历?
python
# 二维列表(矩阵)
matrix = [
[1, 2, 3],
[4, 5, 6],
[7, 8, 9]
]
# 访问元素
print(matrix[0][1]) # 2
print(matrix[2][2]) # 9
# 遍历二维列表
for row in matrix:
for element in row:
print(element, end=' ')
print()
9.列表其他操作
python
# 列表拼接
list1 = [1, 2, 3]
list2 = [4, 5, 6]
combined = list1 + list2 # [1, 2, 3, 4, 5, 6]
# 列表重复
repeated = [0] * 5 # [0, 0, 0, 0, 0]
# 列表长度
print(len(combined)) # 6
#range() 自动生成数字列表 range(起始数字,结束数字,步长)
#range函数中结束数字不算在内
list3 = list(range(0, 10, 2))
print(list3)
# 最大值和最小值
print(max([1, 5, 3, 9, 2])) # 9
print(min([1, 5, 3, 9, 2])) # 1
print(sum([1, 2, 3, 4])) # 10
10.列表推导式
列表推导式(List Comprehension)是Python中一种简洁、高效创建列表的方法。它将循环和条件判断集成在一行代码中。
基本语法:[expression for item in iterable]
- expression:一个表达式,用于计算新列表中的元素。
- for item in iterable:循环部分,从可迭代对象中取出每个元素。
- if condition:可选,过滤条件,只有满足条件的元素才会被处理并放入新列表。
python
#列表推导式
#1-10数字平方的列表
squares = [value**2 for value in range(1, 11)]
print(squares) #[1, 4, 9, 16, 25, 36, 49, 64, 81, 100]
#筛选出一个列表中所有的偶数。
num = list(range(1, 11))
os_num = []
ls_num = []
#传统方法 3行代码,但是可读性高
for x in num:
if x % 2 == 0:
os_num.append(x)
print(os_num) #[2, 4, 6, 8, 10]
#列表推导式 1行代码,可读性差
ls_num =[x for x in num if x % 2 == 0]
print(ls_num) #[2, 4, 6, 8, 10]
二、元组
Python将不能修改的值称为不可变的,而不可变的列表称为元组(tuple)。
元组内的元素不可变,但对整个元组可以重新赋值。
python
#定义元组
dimensions = (200, 50)
print(dimensions) #(200, 50)
for dimension in dimensions:
print(dimension,end=' ') #200 50
# dimensions[0] = 100 #给元组元素赋值报错
#给元组赋值不报错
dimensions = (100,50)
print(dimensions)