
在国家"十五五"教育数字化转型战略的宏大背景下,高校信息化建设正从"有没有"向"好不好"、"强不强"的高质量发展阶段迈进。然而,数据孤岛林立、业务流程割裂、决策支持乏力等痛点,如同一道道无形的墙,阻碍着高校治理体系和治理能力现代化的步伐。
本文将深度拆解一份极具前瞻性和实操价值的《某高校"十五五"教育大数据治理中心与智慧校园支撑平台初步设计方案》。这份方案不仅是一份技术蓝图,更是一场深刻的管理变革宣言。它以"1个数据底座 + 1个支撑平台 + N个智慧应用"为核心架构,通过构建全域数据治理体系、打造强大的中台赋能能力,并深度落地教学诊改、科研管理、生活服务等核心业务场景,旨在彻底打通高校数字化转型的"任督二脉"。
我们将从顶层设计到技术细节,从痛点剖析到价值创造,为您全景式呈现这场数智融合的智慧校园新生态是如何被精心规划与构建的。无论您是高校信息化管理者、系统集成商,还是关注教育科技发展的从业者,这篇万字长文都将为您提供一份宝贵的参考。
一、破局之问:为何要建?------项目建设背景与核心痛点
1.1 政策东风:国家战略下的必然选择
当前,我们正处于"十四五"收官与"十五五"启航的关键交汇点。国家层面密集出台政策,强力推动教育数字化转型。教育部《关于加强新时代教育管理信息化工作的通知》明确要求,教育管理必须从"被动服务"转向"主动治理",并强调了"一数一源"的数据治理原则,这为高校信息化建设指明了方向。
本项目正是对这一国家战略的积极响应。它不仅仅是技术的升级,更是管理模式的重塑。通过构建统一的数字化平台,学校能够提前布局未来五年教育数字化的核心引擎,将政策优势转化为提升办学水平和核心竞争力的实际效能。
1.2 现状之痛:高校信息化的"数字鸿沟"与"治理瓶颈"
尽管许多高校在前期信息化建设中投入巨大,初步实现了业务线上化,但对照"数字化转型"的高阶要求,依然存在显著的短板:
- "数据烟囱"林立,师生画像模糊:教务、学工、人事、科研等系统由不同厂商在不同时期建设,技术栈各异(如Vue2/Vue3混用,Java/.NET并存),缺乏统一数据标准,导致严重的"数据孤岛"。同一名教师在不同系统中可能拥有不同的工号,使得精准的"师生画像"无法生成,个性化教学评价与人才分析无从谈起。
- 业务流程断层,跨部门协同效率低下:现有流程多为"部门职能驱动"而非"用户体验驱动"。典型的例子是科研经费报销,科研人员需要在科研系统申请立项,在财务系统录入报销单,并在线下完成跨部门纸质签章,这种"跨部门跑腿"的现状极大地消耗了科研人员的精力。
- 基础设施陈旧,难以支撑高并发需求:早期采购的8核/32G物理服务器集群,在选课高峰、迎新季等高并发场景下,系统响应延迟甚至宕机,单体架构难以满足业务快速迭代的需求。
- 决策支持匮乏,治理手段单一:管理层进行重大决策时,往往依赖各部门提交的离线报表,这些报表时效性差、口径不统一,导致决策过程缺乏实时数据支撑,难以实现精准治理。
- 师生服务体验亟待升级:现有的移动端应用功能单一,缺乏深度业务集成。师生迫切需要一个集教学、科研、生活、办公于一体的移动端入口,实现"一部手机走遍校园"。
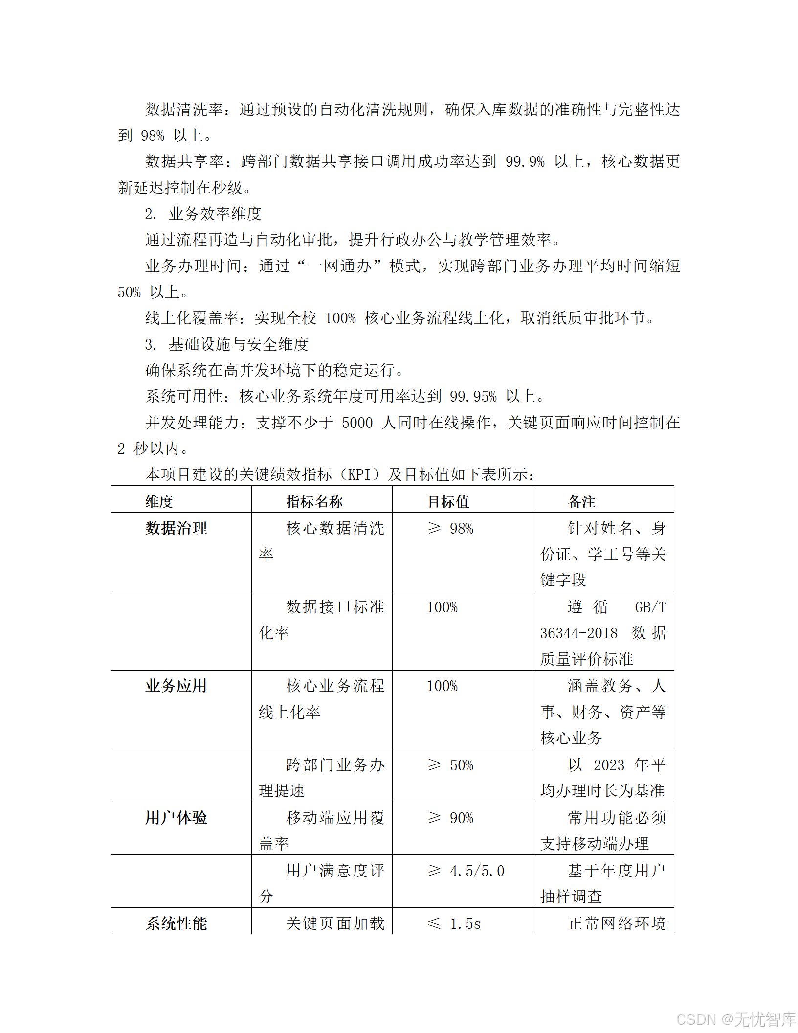
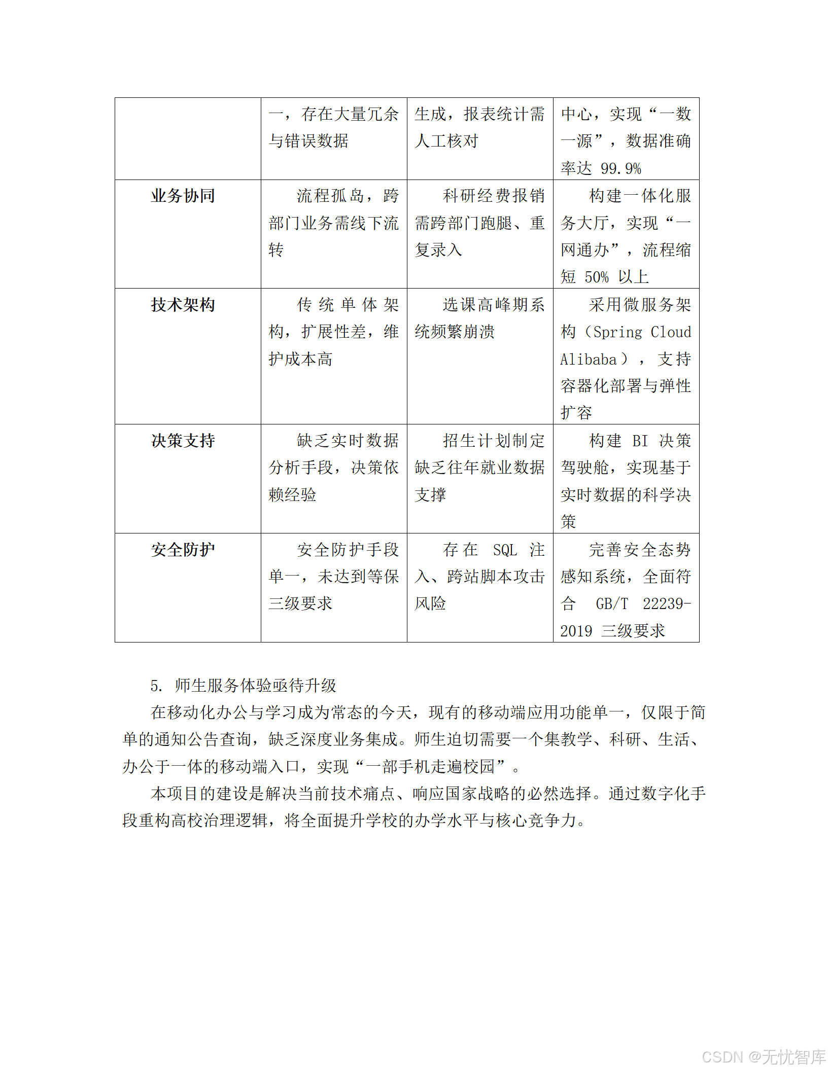
| 维度 | 现状痛点描述 | 典型场景 | 建设目标 |
|---|---|---|---|
| 数据治理 | 数据标准不一,存在大量冗余与错误数据 | 师生画像无法生成,报表统计需人工核对 | 建立全域数据中心,实现"一数一源",数据准确率达99.9% |
| 业务协同 | 流程孤岛,跨部门业务需线下流转 | 科研经费报销需跨部门跑腿、重复录入 | 构建一体化服务大厅,实现"一网通办",流程缩短50%以上 |
| 技术架构 | 传统单体架构,扩展性差,维护成本高 | 选课高峰期系统频繁崩溃 | 采用微服务架构(Spring Cloud Alibaba),支持容器化部署与弹性扩容 |
| 决策支持 | 缺乏实时数据分析手段,决策依赖经验 | 招生计划制定缺乏往年就业数据支撑 | 构建BI决策驾驶舱,实现基于实时数据的科学决策 |
| 安全防护 | 安全防护手段单一,未达到等保三级要求 | 存在SQL注入、跨站脚本攻击风险 | 完善安全态势感知系统,全面符合GB/T 22239-2019三级要求 |
结论:本项目的建设,是解决上述技术痛点、响应国家战略的必然选择。其核心在于通过数字化手段重构高校治理逻辑,全面提升学校的办学水平与核心竞争力。
二、顶层设计:"1+1+N"架构------总体设计与技术路线
2.1 总体架构:五层解耦,数据驱动
本方案严格遵循国家标准《智慧校园总体框架》(GB/T 36342-2018),采用分层解耦的逻辑架构,整体划分为五个层次:
- 基础设施层(IaaS):作为系统的物理基石,通过容器化技术(Docker + Kubernetes)对计算、存储、网络资源进行池化管理,提供高性能、高可用的底层支撑。
- 数据资源层(Data Resource Layer):负责全量数据的持久化存储与缓存。采用混合存储架构(MySQL主从集群、Redis缓存、MinIO对象存储、Kafka消息流),并划分为ODS(贴源层)、DWD(明细层)、DWS(汇总层)、ADS(应用层)四层,确保数据有序流转。
- 平台支撑层(PaaS) :这是系统的核心数字化底座,包含教育大数据治理中心 和智慧校园支撑平台。前者负责数据的采集、清洗、治理;后者提供统一身份认证、流程引擎、消息中心等共性能力组件。
- 业务应用层(SaaS):涵盖智慧教学、智慧科研、智慧管理、智慧生活等N个智慧应用。各模块以微服务形式独立运行,通过标准接口进行业务协同。
- 用户展现层:支持PC端门户、移动端(App、小程序)、智能终端等多种交互媒介,通过统一门户实现单点登录与个性化信息推送。
在整个五层架构中,教育大数据治理中心作为横向贯穿的核心枢纽,确保数据在流动过程中保持高度的一致性、准确性和时效性,为上层应用提供权威、可靠的数据底座。
2.2 技术架构:云原生、微服务、大数据
系统技术架构立足于主流开源生态,强调先进性与可落地性:
- 后端框架 :采用 Spring Cloud Alibaba 微服务体系,利用Nacos实现服务注册与配置管理,Sentinel实现流量控制与熔断降级,Seata解决分布式事务难题。
- 前端框架 :采用 Vue 3.x + Vite + TypeScript 组合,提供极速热更新体验和优秀的代码复用率。
- 容器化编排 :全量业务组件均实现 Docker 镜像化封装,通过 Kubernetes (K8s) 进行统一调度,实现服务的自动扩缩容、滚动升级与故障自愈。
- 大数据处理 :构建 Lambda架构 ,兼顾实时性与准确性。Flink 负责毫秒级的流式计算(如实时监控、秒级预警),Spark 负责大规模的离线批处理(如用户画像、周期报表)。
- 消息中间件 :采用 RocketMQ 或 Kafka,实现业务逻辑的异步解耦和海量消息的可靠传输。
- 数据库 :关系型数据采用 MySQL 8.0 主从集群,高频缓存数据采用 Redis 6.x 集群,非结构化数据采用 MinIO 分布式对象存储。
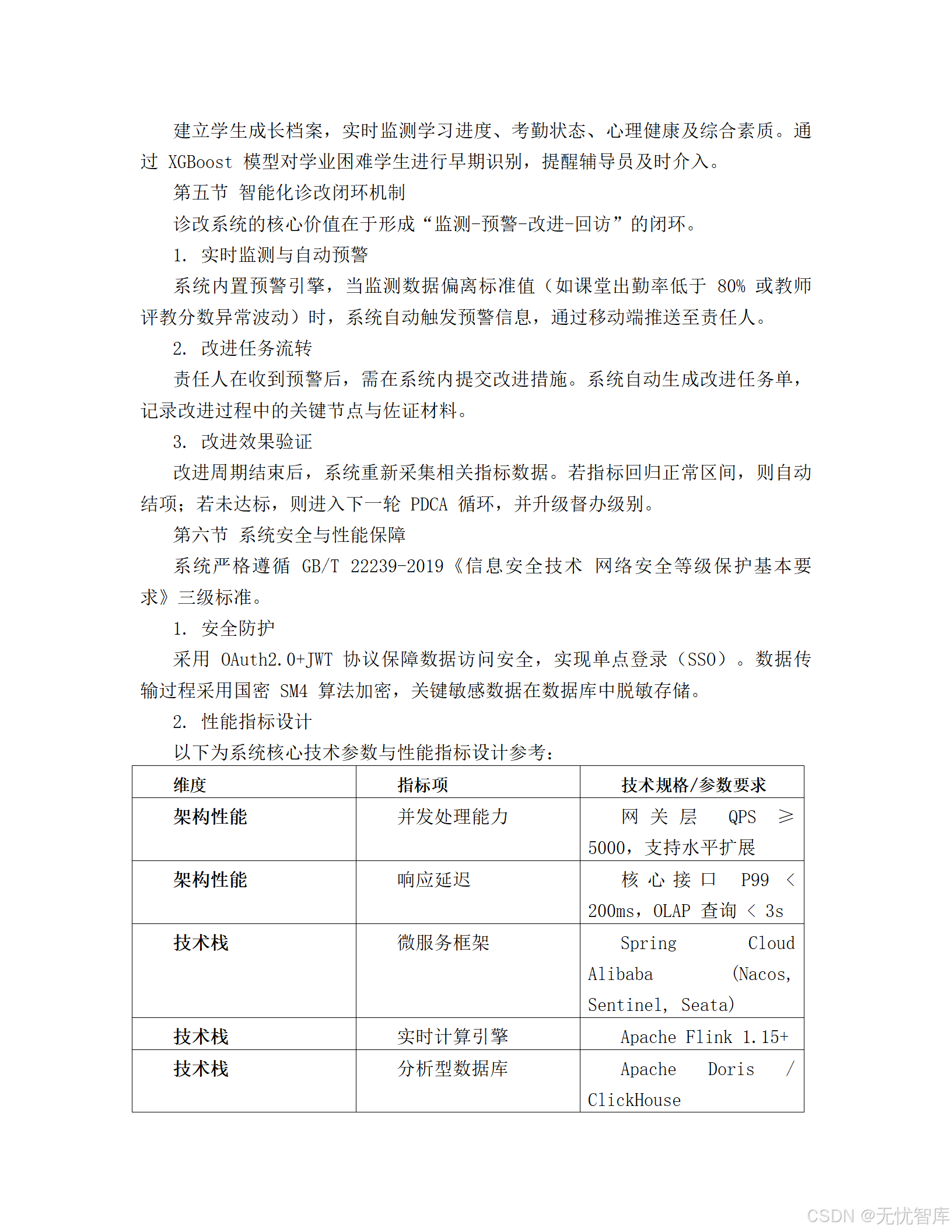
这套技术栈确保了系统具备承载高QPS(>=5000)与低延迟响应(P99 < 200ms)的能力,能够从容应对校园内的各种高并发场景。
2.3 标准规范体系:统一语言,消除壁垒
标准化是打破信息孤岛的前提。本方案建立了完善的校级数据与技术标准:
- 数据标准规范:定义《学校数据元标准》,明确教职工号、学生学号等核心主数据的编码规则及属性定义。例如,学生学号采用12位定长数字编码(入学年份+院系代码+培养层次+顺序号),确保唯一性和全生命周期有效性。
- 接口与集成规范 :制定 RESTful API 接口规范,统一鉴权方式(OAuth2.0/JWT)、报文格式(JSON)及错误码定义。所有服务调用必须经过API网关的统一鉴权与流量控制。
通过建立统一的标准体系,确保全校各业务系统在描述同一对象时具备唯一性,为数据共享与业务协同奠定坚实基础。
三、核心引擎:教育大数据治理中心------数据全生命周期管理
如果说整个平台是一座大厦,那么教育大数据治理中心就是其地基与钢筋骨架。它是项目成败的核心,旨在解决数据"脏、乱、差"的根本问题。
3.1 数据汇聚与采集:打破源头壁垒
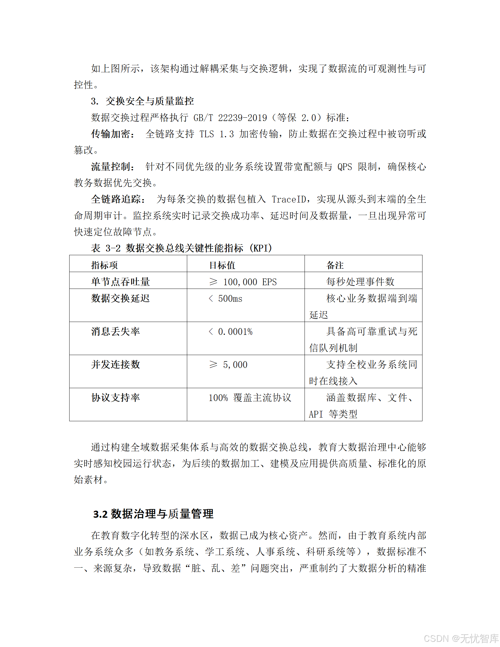
治理的第一步是让数据"流"进来。系统采取"实时增量为主、批量离线为辅"的组合策略,对接各类异构数据源:
- 教务系统(Oracle):采用基于LogMiner的CDC(变更数据捕获)技术,通过解析重做日志获取增量变化,避免对生产库造成压力。
- 一卡通系统(SQL Server):利用SQL Server的CDC代理机制,实时捕获消费、充值等事务变更。
- 上网日志(文本):采用Filebeat或Flume等轻量化采集插件进行流式采集。
- 第三方应用(API):通过定时调度任务抓取外部数据。
所有采集任务遵循国家标准,对原始字段进行初步映射,并在采集侧完成敏感字段的脱敏处理,确保数据安全。
3.2 数据治理与质量管理:从"矿石"到"精钢"
数据清洗是治理的核心环节,通过预定义的逻辑对原始数据进行去噪、纠错、补全和标准化。
- 基础信息校验 :
- 身份证号:校验18位长度、行政区划码、出生日期合法性,并采用ISO 7064:1983.MOD 11-2算法校验最后一位。
- 手机号:采用正则表达式匹配,并定期同步工信部最新号段。
- 性别与民族:依据国标(GB/T 2261.1, GB/T 3304)进行标准化映射。
- 空值与异常值处理 :
- 空值填充:静态填充(如"未知")、动态推导(如通过学号推入学年)、统计插值(如用均值填充成绩)。
- 异常值过滤:逻辑冲突检测(如出生日期晚于参加工作时间)、离群点检测(如用3σ原则识别异常成绩)。
- 重复数据去重 :
- 精确去重:基于主键(如身份证+姓名)进行Hash匹配。
- 模糊匹配:引入Levenshtein Distance算法,处理姓名拼写错误等情况。
3.3 数据仓库与主题库建设:构建数据资产
清洗后的数据按照分层架构进行组织,并围绕核心业务构建四大主题库:
- 分层存储架构 :
- ODS(贴源层):近源存储,保留原始记录。
- DW(数仓层):标准化建模,执行清洗、去重、关联、脱敏。
- DM(数据集市层):面向应用场景,进行多维聚合与汇总。
- 四大核心主题库 :
- 学生主题库:整合学籍、成绩、奖惩、消费、图书借阅、门禁通行等50+维度数据,构建全生命周期的学生数字档案。
- 教师主题库:整合基本信息、教学工作量、科研成果、因公出国、薪资福利等数据,实现"一人一档"的精细化管理。
- 资产主题库:整合房屋、设备、图书等固定资产数据,实现账实相符的数字化监管。
- 教学资源库:整合课程元数据、电子教案、试题库、学习行为数据等,支撑教育教学数字化转型。
通过这一系列严谨的设计,教育数据得以从"原始矿石"精炼为"标准资产",为后续的精准分析与智能应用提供了坚实的数据底座。
四、能力中枢:智慧校园支撑平台------PaaS层赋能
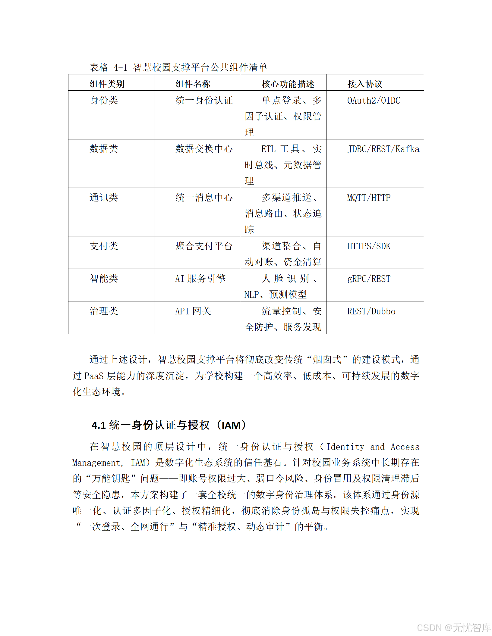
如果说数据治理中心是"血液",那么智慧校园支撑平台就是"心脏",负责将数据能量输送到各个"器官"(业务应用)。它通过提供一系列标准化的公共组件,实现业务敏捷开发与高效协同。
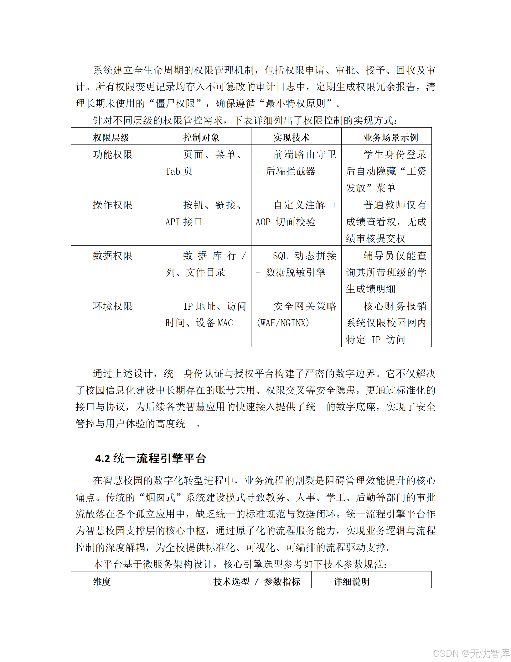
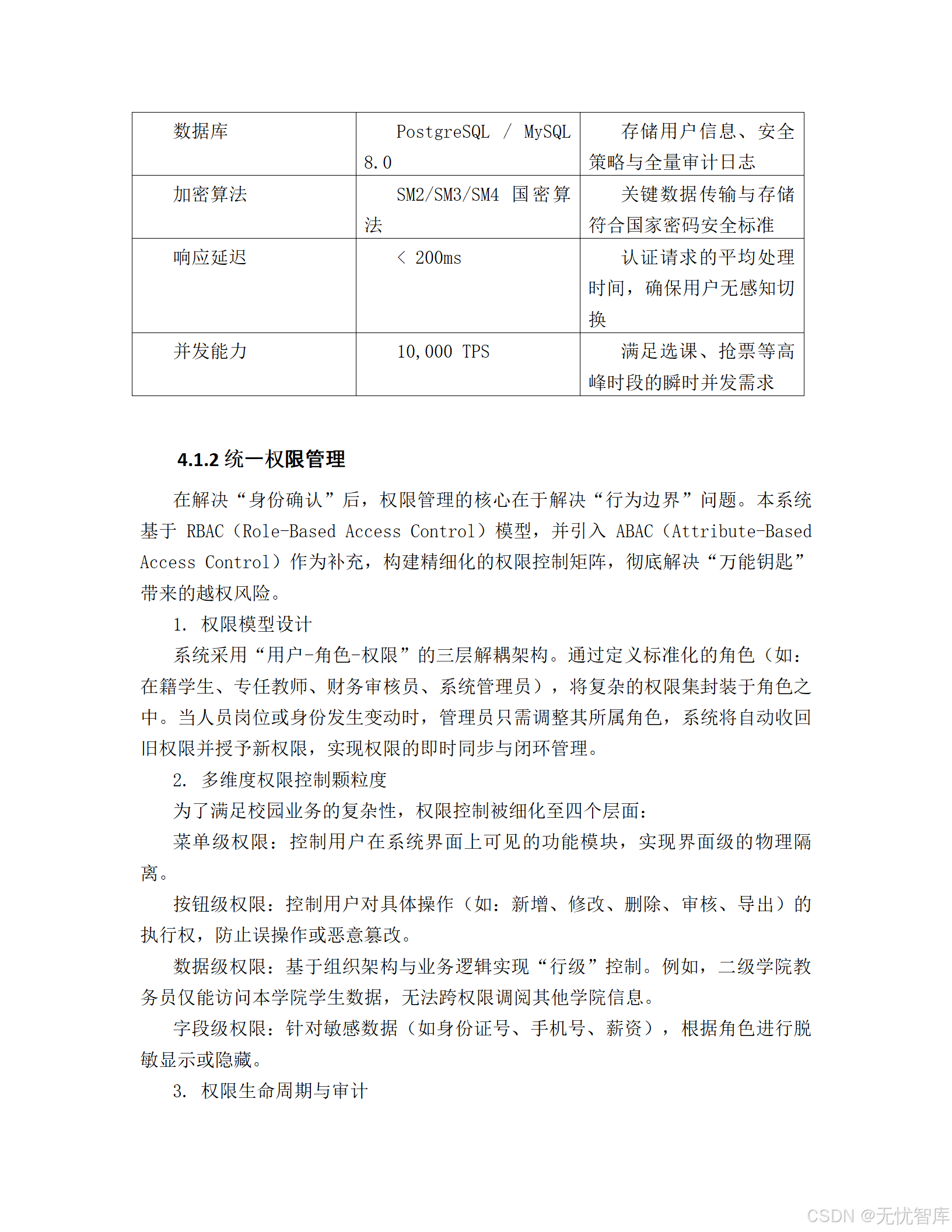
4.1 统一身份认证与授权(IAM):全校"一把钥匙"
针对账号权限过大、弱口令风险等安全隐患,平台构建了全校统一的数字身份治理体系。
- 多因子认证(MFA) :支持账号密码、短信验证码、人脸识别、企业微信扫码等多种认证方式,实现全校系统"单点登录(SSO)"。
- 细粒度权限控制 :基于RBAC模型,实现从菜单级、按钮级到数据级 、字段级的权限控制。例如,辅导员只能查看所带班级的学生数据,且敏感信息(如身份证号)会自动脱敏显示。
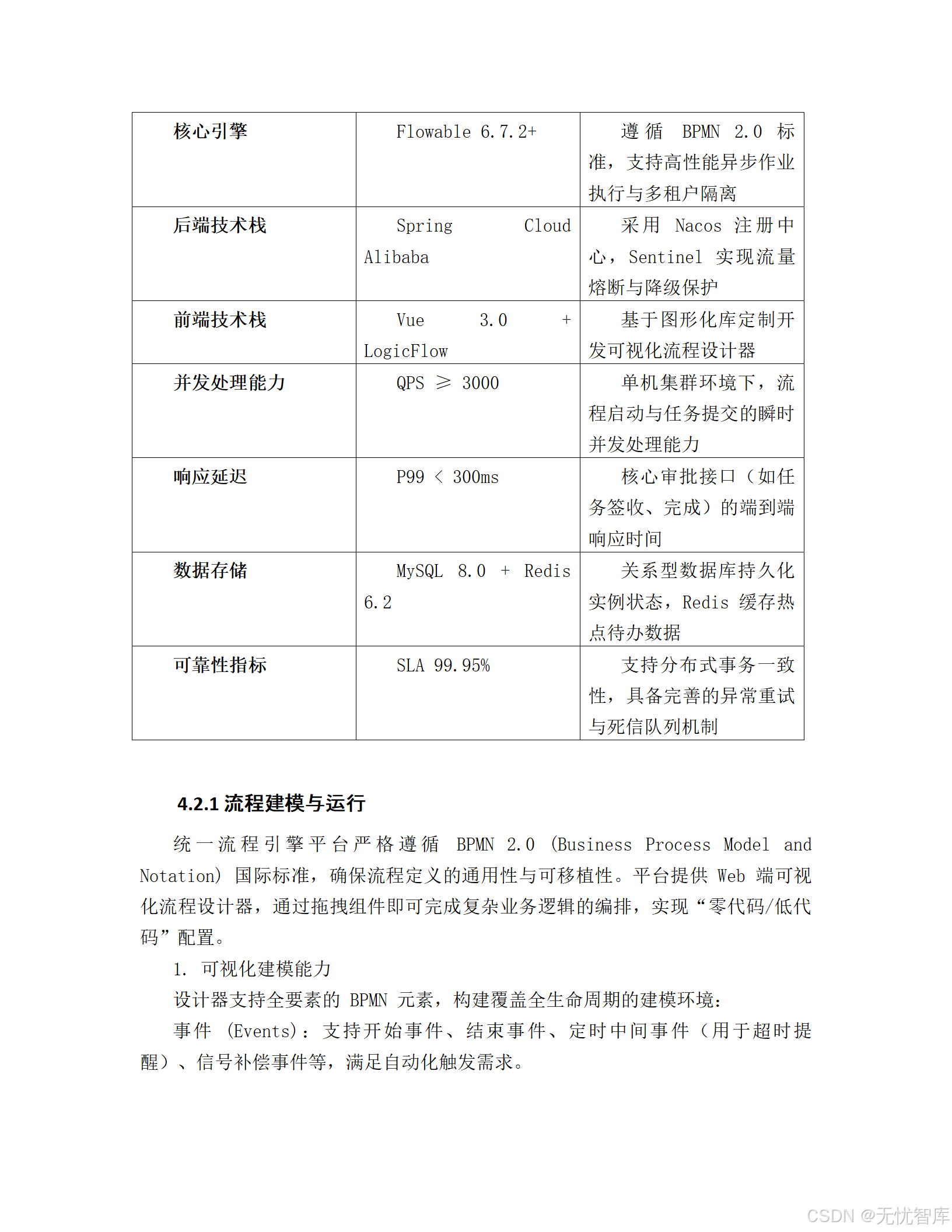
4.2 统一流程引擎平台:业务流程的"操作系统"
针对业务流程割裂的痛点,平台提供了一个全校级的流程引擎。
- BPMN 2.0标准:采用国际标准,确保流程定义的通用性。提供可视化流程设计器,支持拖拽式建模。
- 复杂审批逻辑:支持串行、并行、会签(按比例/人数/全票通过)、驳回(可驳回到任意历史节点)、转办等复杂逻辑。
- 流程监控与分析:实时监控流程实例状态,统计各节点平均办理时长,识别流程阻塞点(瓶颈分析)。例如,若某项科研经费审批在"财务复核"环节平均停留超过48小时,系统将自动识别为瓶颈点。
4.3 统一消息中心:信息触达的"高速公路"
解决通知触达分散、反馈不及时的问题。
- 多渠道整合:整合短信、邮件、微信公众号、APP推送等通道,提供统一的消息发送接口。
- 智能路由:根据消息紧急程度(如台风预警 vs 讲座预告)和用户偏好,自动选择最优触达路径。
- 全链路监控:记录消息从发送到接收的全过程,提供发送成功率、到达率等统计报表。
通过这三大核心能力,支撑平台彻底改变了传统"烟囱式"的建设模式,为上层应用的快速创新提供了强大的"弹药"和"工具箱"。
五、场景落地:N个智慧应用------从理念到实践
有了坚实的数据底座和强大的能力中枢,就可以在各个业务领域开花结果。
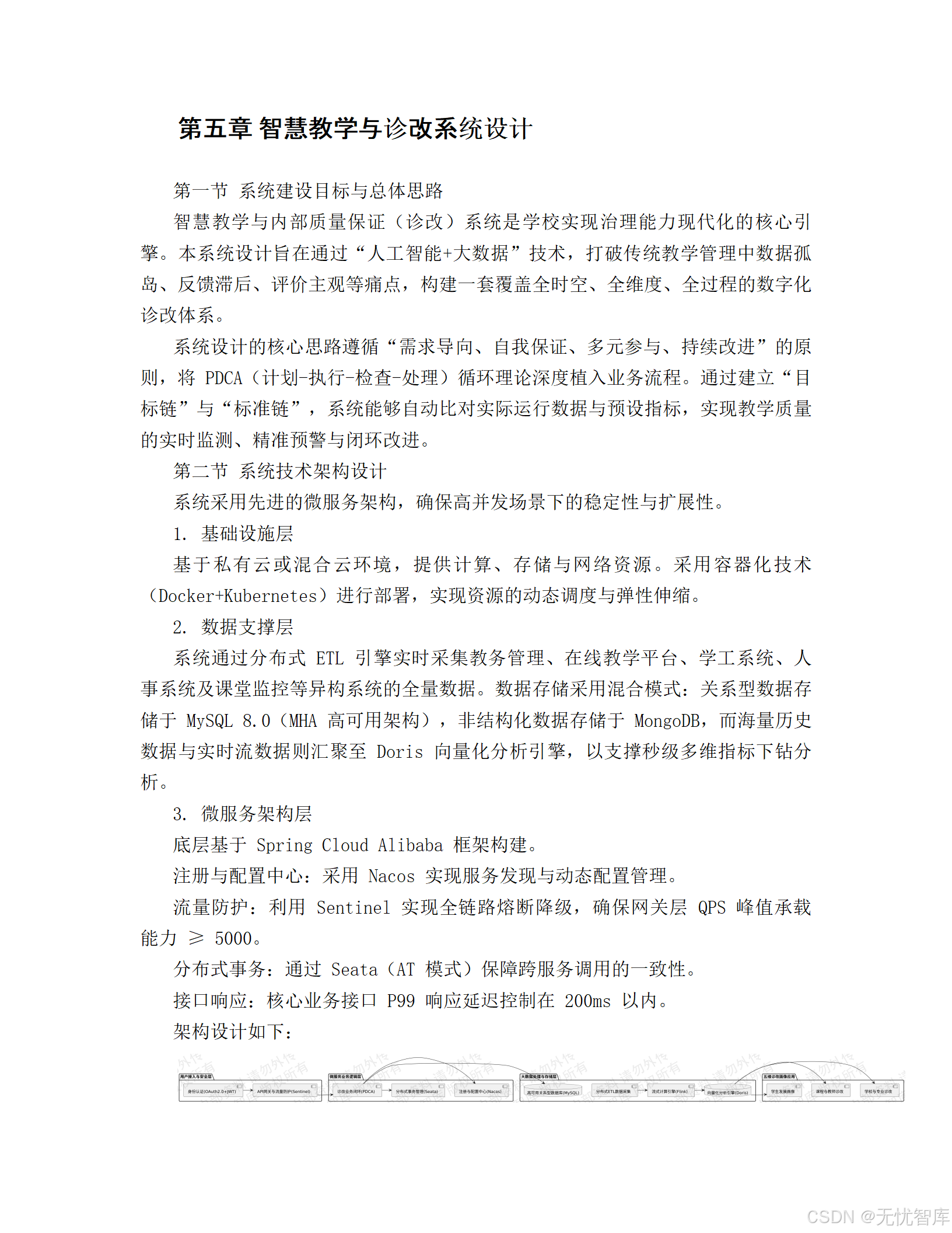
5.1 智慧教学与诊改系统:OBE理念的数字化闭环
系统深度融入成果导向教育(OBE)理念,构建"监测-预警-改进-回访"的PDCA闭环。
- 教学全过程数据监测 :
- 课堂教学:通过物联网设备采集教室环境数据,结合电子班牌采集考勤数据,形成课堂教学态势感知。
- 学习行为 :采集慕课观看时长、作业提交时间、图书馆进出频次等数据,构建学生学习投入度模型。
- 教学质量诊断与改进 :
- 教师画像:自动生成包含评教分、挂科率、调课率等维度的教学质量画像。
- 学生预警:构建包含学分预警、挂科预警的学业预警画像。
- 诊改闭环:系统发现某课程挂科率异常,自动推送消息给课程负责人,要求提交整改方案并跟踪下学期数据,确保问题得到真正解决。
5.2 科研全生命周期管理系统:为科学家减负
优化科研服务流程,让科研人员从繁琐的行政事务中解放出来。
- 项目全流程管理:从申报通知发布、在线填报、院系初审到科研处复审、立项发文,全流程线上化。支持历史申报数据自动复用,减少重复填报。
- 经费智能管控:对接财务系统,实时同步项目到账经费与支出明细。当报销金额超过预算科目额度时,系统自动拦截,实现事中管控。
- 成果认领与绩效:通过爬虫抓取知网、WOS等外部数据库,自动推送疑似本校成果给教师认领,并基于认领结果自动计算科研绩效积分。
5.3 一站式智慧生活服务:提升师生获得感
聚焦师生日常生活中的高频需求,打造便捷、高效的校园生活体验。
- 网上办事大厅:梳理"一张表"清单,涵盖用印申请、场地借用、车辆进出、请假销假等高频事项。师生可在手机端发起报修申请,维修工接单并反馈结果,学生进行评价,形成服务闭环。
- 校园综合态势感知(领导驾驶舱):利用GIS地图,可视化展示校园人流热力图、能耗分布、安防报警点位,支持点击楼宇查看详细信息,为领导决策提供直观依据。
六、安全合规与实施保障:筑牢底线,确保成功
6.1 网络安全体系:等保2.0三级合规
系统严格遵循《信息安全技术 网络安全等级保护基本要求》(GB/T 22239-2019)第三级标准。
- 安全通信网络:核心交换机冗余、通信链路冗余,部署SSL VPN网关保障远程访问安全。
- 安全计算环境:部署Web应用防火墙(WAF)防御SQL注入/XSS攻击,配置数据库审计系统记录所有SQL操作,实施防勒索病毒策略。
- 数据安全与隐私保护:对身份证、手机号等敏感数据实施脱敏显示(如138****1234),并进行数据库加密存储。
6.2 项目实施与运维计划:分步推进,稳扎稳打
- 实施进度:划分为需求调研深化(M1)、平台部署与数据治理(M2-M4)、业务系统开发(M3-M8)、试运行与培训(M9-M10)、验收交付(M11-M12)五个阶段。
- 风险对策 :
- 数据质量风险:制定数据补录方案,通过人工+OCR辅助方式补全关键历史数据。
- 推广阻力风险:建立校级信息化领导小组,推行"一把手"工程,将数据归集情况纳入部门考核。
6.3 投资估算:精细化的成本管控
投资估算细化为软硬件购置费(服务器、存储、安全设备、软件许可)和定制开发与服务费(根据功能点估算人天工作量),确保资金使用的透明与高效。
结语:迈向数智融合的智慧校园新生态
这份《某高校"十五五"教育大数据治理中心与智慧校园支撑平台初步设计方案》,以其严密的逻辑、先进的技术架构和深刻的业务洞察,为我们描绘了一幅清晰的高校数字化转型路线图。
它不仅仅是一个IT项目,更是一场深刻的治理革命。通过构建统一的数据底座,它打破了部门间的信息壁垒;通过打造强大的支撑平台,它赋能了业务的敏捷创新;通过深度落地核心应用场景,它切实提升了师生的获得感和学校的治理效能。
最终,该项目将推动校园治理从"经验驱动 "向"数据驱动 "的跨越,实现决策科学化、管理精细化与服务个性化,为学校的高质量发展提供坚实的信息化支撑。这不仅是技术的胜利,更是理念的胜利,标志着高校正式迈入数智融合的智慧校园新生态。




























































