摘 要
由于国民经济不断进展,人们应当对于各类加热炉、热处置炉、反应炉及锅炉内的炉温实施检测与调控。选用单片机去实施调控,具备便利,简洁等一系列相关优势,还能够大幅提升受控温度在技术方面的相关指标,进而可以极大程度上提升商品的品质与数目。
本文在这个设计中,将以单片机技术为中心,选用新式的调控线路,这种线路将STC8952当作中心,选用热电偶传感设备把炉温转成模拟电量,选用温度变送设备、采样保持设备和A/D转换设备把模拟量转为数字量,并导入至单片机,使用键盘进行温度的设置,并且通过LED展示炉温,如果温度高于体系的危险值,那么声光型的报警装置会发送警报。从而使利用电加热炉时可以精确的满足加热工艺曲线的要求,避免电力资源造成巨大的浪费。
关键词:STC8952单片机;电炉;炉温控制
2 系统总体设计
2.1系统方案选择
2.1.1 主控芯片单片机的选型
创建单片机关于炉温的调控体系,能够选用STC8952当作调控的中心,模数转换装置选用极其广泛的ADC0809这个元件,调控方面会通过对电阻丝上电确保其温度升高。此方案简易可行,器件的价格便宜。单片机种类繁多,经过比较。此次设计方案采用STC8952单片机实现,与MCS-51系列单片机兼容。在单片机的相关课程内,我们已熟知51单片机,使用的时候比较顺手。并且此单片机在软件编程方面具有较大的自由度,能够支撑ISP线上编程,支撑串口的下载,确保编程作业较便利与自主地实施。能使用编程去完成各类调控算法及逻辑方面的调控。实施数据的转化,调控线路选用继电装置进行调控,具有高于89C51的运行频率,进而具有较快的核算速率。此方案电路简单并且可以满足题目中的各项要求的数据。
2.1.2 温度传感器的选择
关于温度传感装置,选用十分广泛的3DG6晶体管,低廉的电压/频率转化装置(V/F)LM331和STC8952模块构成的温度测定仪。但抗干扰性差,数据处理复杂,数据存放空间大,受市场限制。
在策划过程内,普遍选用热电阻传感装置,关于铂电阻的温度传感装置,能够运用其电阻与温度呈现某一函数关联而制作的温度传感装置,因为其测定精确度较高、测定范畴较大等一系列相关特征,被普遍使用在中温(-200℃~+650℃)范畴的温度测定内。然而铂电阻的阻值和温度呈现非线性的关联,因此要求实施非线性的校对。校对划为模拟线路校对与微处理器的数字化校对,对于前者,具有许多现有的线路,其精度偏低,并且极易遭到温漂等要素的干预,对于后者,要求在微处理体系内进行应用,把Pt电阻的阻值与温度进行对照之后贮存至EEPROM内,参照线路内实际测定的AD值通过查表样式核算对应的温度数。
选用DS18B20当作温度监测器件,其为数字可编程温度传感装置。它能够直接读取受测的温度数值。无需把它的导出信号连至A/D转换装置中,降低了体系硬件线路的本钱与全部体系的体积,用于数据的转化,调控线路模块会选用固态继电器实施调控,这个方案线路比较简洁,而且能够符合选题中各类条件的数据。因为选用具备一总线特征的温度传感装置,因此线路以简洁的方式进行连接;并且这个传感装置具有极强的通讯协定,经过数个简洁的操纵能够完成传感装置和单片机之间的互动,涵盖对传感装置实施复位、读写数据及写指令这些操作。软、硬件便于调整试验,制造的本钱偏低。同样导致体系测定成果的精度极大程度上获得提升。这个策划其实是对于电机绕组上绝缘漆的烘干温度实施调控,大概是100°,在其测定范畴中。
联合多个部分进行思考,通过对比各类温度传感装置,这个策划确定选用DS18B20创建温度监测线路。
2.2 系统的组成和工作原理
经常使用PID算法实施温度调控。这个策划从本钱、策划繁杂度、实际应用性和研发时间很多要素方面进行思考,最后选用DDC算法,首要展现在升降温的流程内。体系是经典的闭环反馈型温度调控体系。当中数字调控装置的相关功能通过单片机去完成。
这个体系调控的对象是电炉等要求维持在某一区间恒温的装备,均要求存在升降温的作用,一些在温度高于一定最大值的时候会发出警报。某个时间的真实温度小于客户设置的最小值的时候,体系将处在升温形态,直至真实温度抵达最大值,体系会终止升温。否则,假如真实温度大于客户设置的最小值,那么体系处在降温形态。如果真实温度超出客户设置的最大、最小值,那么体系也将经过语音、警报灯去发出警报信号,与此同时开启对应的降升温举措。

图2.1系统整体设计图
3 硬件系统设计
3.1 单片机的最小应用系统
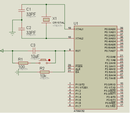
关于单片机的极小体系涵盖晶振线路与复位线路。极小应用体系的策划为单片机应用体系策划的前提。
在STC8952中,复位导入针脚RST用于单片机的初始化操作,能够确保程序从确定位置开始实施,在时钟线路运行之后,如果RST针脚中产生高于2个机器周期的高电平,就能够实时复位操纵,如果RST维持高电平,那么STC8952会实施循环复位,如果RST从高电位转为低电位,那么STC8952方可0000H这一地址起实施程序,这个体系选用上电加上按钮复位的线路。当振荡频率选用12MHZ时,下图3-1中的电解电容C3取10µF,R1取0.1K左右,R2取10K。

图3-1单片机复位与时钟电路
时钟电路是用来产生STC8952单片机工作时所必须的时钟信号,STC8952本身就是一个复杂的同步时序线路,想要确保完成运行样式,在独一的时钟信号调控下,STC8952能够严肃根据次序去执行命令,时钟频率会干扰模块的速率与平稳性。通常时钟由于两种形式:内部时钟和外部时钟。
3.6 系统电源模块
在电源板块,滤波和保护线路具有关键的效用,体系是不是可以安全运用,极大层面上由电源的平稳性来确定。无论是STC8952单片机的工作电源,还是二极管、数码管的驱动,都要用到+5V的直流电源,所以一个稳定的、持续的+5V直流电源对本系统十分重要。
因为缺少直接的+5V电压,至于直流电源,其导入电压是220V的电网电压,在常规状况下,这一电压高出这个策划中需要的电压值很多,故而应当先运用变压器,把这一电压减小之后,实施下个环节的处置。变压器为这个电源线路的开始,把这一电压转成这个策划中需要的较小值,能够实施下个环节的整流。
这个策划使用桥式整流线路,把交流型的电网电压转成需要的直流型电压,给各个线路供应固定的直流+5V电压。从端口J1导入的约220V的交流电压,通过变压装置转成约15V的直流型电压,然后通过全波整流桥BR1实施整流,之后获得一个幅值是0~8V上下的波动直流。它通过C11、C12滤除杂波之后,获得一个相对稳定的直流,之后通过LM7805实施稳压输出+5V电压,C10再次滤波后,得到稳定的+5V直流电流,为系统提供稳定电压,保证电路的稳定性和抗干扰性,如图3-10所示。

图3-10 电源系统电路图
4 软件系统设计
4.1 软件总体设计
软件设计是为了满足系统功能的需要。其总体流程图如图4-1所示。

图4-1 软件总体流程图
4.5 键盘显示函数
第一个键的作用是选择设定时间,可配合使用第三个键(加1)和第四个键(减1)对进行时间设定;第二个键的用于选取设置上、下限的温度值,能够联合加1键与减1键实施最大、最小值的设置。
4.6 时间函数
因为要进行实时采集,用到时钟模块。时钟的基本显示原理:时钟开始显示为0时0分0秒,也就是液晶显示器显示00-00-00,然后每秒秒位加1,到9后,10秒位加1,秒位回0。10秒位显示5之后,也就是59秒的时候 ,分钟加1,10秒位回0。由此进行类推,时钟极大的展示值是23小时59分59秒。此处仅用确认1秒的定时时间,别的位都将此作为标准向上累加。开始程序中界说了秒,十秒,分,十分,小时,十小时,合计6位的寄存器,依次出现在30h,31h,32h,33h,34h,35h单元,方便程序日后的调度与认识。
5 系统的调试与仿真
5.1 软件调试
关于调试,其核心流程涵盖硬件部分与软件部分的调试,当中,软件部分的调试其实就是程序编译和仿真流程,处在此次策划调试流程的中心阶段。两种调试过程并非孤立或者分开的,而是紧密相关。在此我们用到的开发工具是伟福公司生产的Keil UVision2仿真器。
C语言在功能、架构、可读性及可维护性方面具有显著的优点,故而容易学习和使用。Keil C51软件供应了丰饶的库函数与功能极强的集成型研发调试用具,以及完备的Windows页面。Keil C51形成的目标代码具有极高的效力,大部分语句形成的汇编代码十分紧凑,极易认识。在研发规模较大的软件的时候,相对能够展现出高阶语言的优点。当前提倡用C51开发单片机。
Keil UVision2属于一种优质的单片机研发软件,读者能够向Keil企业代理周立功的网站索要并且下载得到,解压后在Windows下运行软件包中的WIN\Setup.exe 安装,在桌面上有KeilUVision2图标。这个集成型的软件研发平台,能够将汇编语言与C语言源代码编辑、编译及仿真功能聚集为一个整体,其人机页面非常友好,操纵便利。
Keil UVision2具体操作步骤如下:
1.先是创建项目文档:点开项目下拉菜单,单击"新建工程",新建立一份项目文档,为其取一个名称,确定选择存放的路径,在建立工程时形成的所有文件全部存放在这个目录下,保存类型选择 Project Files(.uv2)。
2.为工程选择目标器件:选择CPU驱动芯片,如STC8952芯片,然后点确定。
3.工程项目设置软硬件调试环境
4.创建源程序文件并输入程序代码:在确认源程序无误时点保存,这时界面上弹出提示"另存为"菜单,选择好保存路径,也就是刚才保存建立工程项目文件的目录路径,输入文件名(要有后缀,本程序是 .c),然后点击保存。
5.保存创建的源程序项目文件
6.把源程序文件添加到项目中:在左侧Project Windows窗口内右击 Source Group1,在弹出下拉菜单中选种 Add Files to Group'Source Group1'(向工程中添加源文件)命令,在"输出"选项卡中选择创建HEX文件。
源程序编译、连接、运行之后,如图5-1所示。

图5-1 主程序调试结果
运用Proteus和Keil协同仿真,确保Proteus具有编译C语言的实力,软硬件部分协同模拟体系,包含1个硬件协同模拟机体系和1个硬件实施环境,一般情况下,软硬件部分均具有自身的调控页面,Keil和Proteus的重组调试能够完成体系的总调,在这个体系内,keil是软件部分调试的页面,Proteus是硬件部分模拟与调试的页面。温度显示模块的调试图如图5-2所示。

图5-2 硬件仿真图
文章底部可以获取博主的联系方式,获取源码、查看详细的视频演示,或者了解其他版本的信息。
所有项目都经过了严格的测试和完善。对于本系统,我们提供全方位的支持,包括修改时间和标题,以及完整的安装、部署、运行和调试服务,确保系统能在你的电脑上顺利运行。