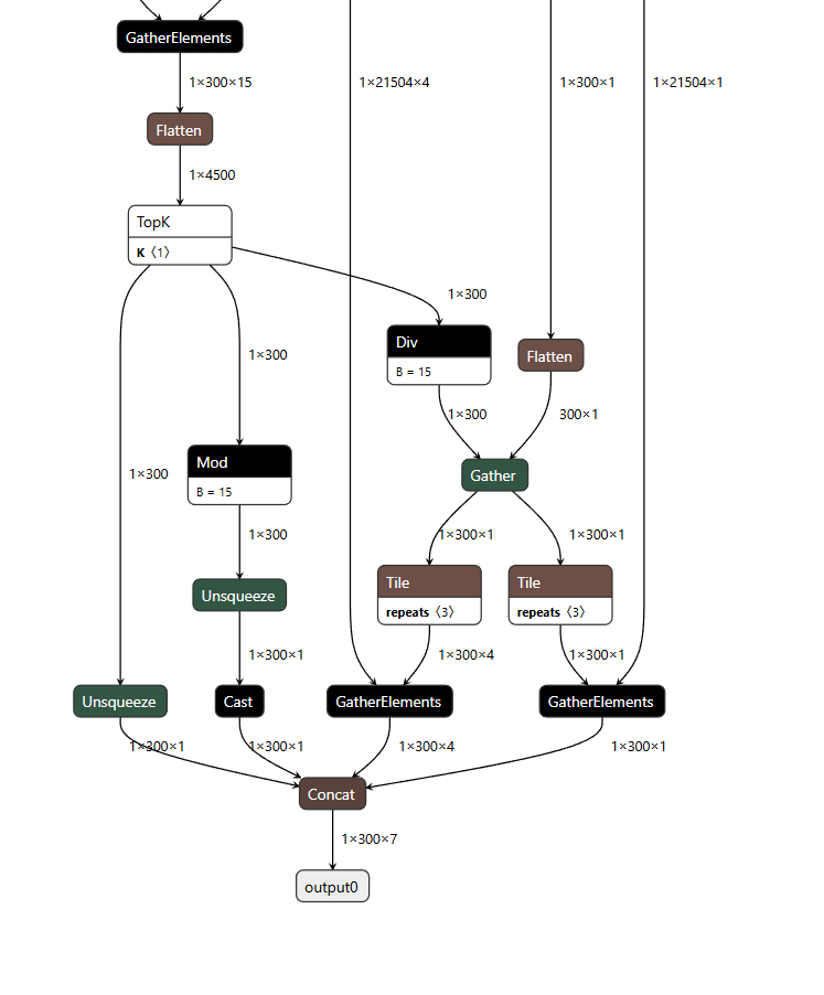
yolo26已经正式发布了,因此使用C#代码实现YOLO26-obb旋转框检测的onnx模型部署,首先看yolo11n-obb网络结构,发现输出shape是1x20x21504

再来看看yolo26n-obb网络结构输出,输出shape是1x300x7

可见yolo11和yolo26输出是不一样的是不能共用代码。
模型使用官方yolo26n-obb.pt转换成的onnx,转换命令
yolo export model=yolo26n-obb.pt format=onnx opset=12
如果你是自己训练的模型可以替换即可,但是需要yolo26-obb框架才行
测试环境:
vs2019
CPU推理,无需安装cuda+cudnn
onnxruntime==1.22.1
opecvsharp==4.11.0
.net framework4.8.0
ultralytics==8.4.0
实现界面代码和调用代码:
using System;
using System.Collections.Generic;
using System.ComponentModel;
using System.Data;
using System.Diagnostics;
using System.Drawing;
using System.Linq;
using System.Text;
using System.Threading.Tasks;
using System.Windows.Forms;
using OpenCvSharp;
namespace FIRC
{
public partial class Form1 : Form
{
OpenCvSharp.Mat src = new OpenCvSharp.Mat();
Yolo26ObbManager ym = new Yolo26ObbManager();
public Form1()
{
InitializeComponent();
}
private void button1_Click(object sender, EventArgs e)
{
OpenFileDialog openFileDialog = new OpenFileDialog();
openFileDialog.Filter = "图文件(*.*)|*.jpg;*.png;*.jpeg;*.bmp";
openFileDialog.RestoreDirectory = true;
openFileDialog.Multiselect = false;
if (openFileDialog.ShowDialog() == DialogResult.OK)
{
src = Cv2.ImRead(openFileDialog.FileName);
pictureBox1.Image = OpenCvSharp.Extensions.BitmapConverter.ToBitmap(src);
}
}
private void button2_Click(object sender, EventArgs e)
{
if(pictureBox1.Image==null)
{
return;
}
Stopwatch sw = new Stopwatch();
sw.Start();
var result = ym.Inference(src);
sw.Stop();
this.Text = "耗时" + sw.Elapsed.TotalSeconds + "秒";
var resultMat = ym.DrawImage(src,result);
pictureBox2.Image= OpenCvSharp.Extensions.BitmapConverter.ToBitmap(resultMat); //Mat转Bitmap
}
private void Form1_Load(object sender, EventArgs e)
{
ym.LoadWeights(Application.StartupPath+ "\\weights\\yolo26n-obb.onnx");
}
private void btn_video_Click(object sender, EventArgs e)
{
var detector = new Yolo26ObbManager();
detector.LoadWeights(Application.StartupPath + "\\weights\\yolo26n-obb.onnx");
VideoCapture capture = new VideoCapture(0);
if (!capture.IsOpened())
{
Console.WriteLine("video not open!");
return;
}
Mat frame = new Mat();
var sw = new Stopwatch();
int fps = 0;
while (true)
{
capture.Read(frame);
if (frame.Empty())
{
Console.WriteLine("data is empty!");
break;
}
sw.Start();
var result = detector.Inference(frame);
var resultImg = detector.DrawImage(frame,result);
sw.Stop();
fps = Convert.ToInt32(1 / sw.Elapsed.TotalSeconds);
sw.Reset();
Cv2.PutText(resultImg, "FPS=" + fps, new OpenCvSharp.Point(30, 30), HersheyFonts.HersheyComplex, 1.0, new Scalar(255, 0, 0), 3);
//显示结果
Cv2.ImShow("Result", resultImg);
int key = Cv2.WaitKey(10);
if (key == 27)
break;
}
capture.Release();
}
}
}
最后测试效果:

源码地址:https://download.csdn.net/download/FL1623863129/92564541