芯片设计是一场精密的舞蹈,而工艺选择则是舞者的舞台。选对了工艺,芯片可能成为市场明星;选错了,则可能导致项目失败。在芯片设计前期,如何进行科学合理的工艺评估与选择,是每个芯片设计团队必须面对的核心问题。
一、PPA:芯片设计的铁三角
PPA,即性能(Performance)、功耗(Power)和面积(Area),是评估芯片设计的黄金指标。这三者构成了一个不可能三角,追求其中一两个指标的优化,往往需要以第三个指标的牺牲为代价。
性能通常指芯片处理信息的速度和效率,主要由时钟速度、延迟和数据吞吐量衡量。功耗分为动态功耗(与信号切换频率和电压有关)和静态功耗(主要由漏电流造成)。 面积则是芯片在硅片上所占的物理空间,直接影响生产成本。
高性能通常需要高功耗和大面积,而低功耗设计可能限制性能并增加面积。面积的增加虽然可以改善性能和降低功耗,但会提高制造成本。如何在三者间找到最佳平衡点,是工艺选择的首要任务。
二、工艺评估的多维考量
1.工艺节点选择:一场经济与技术的双重博弈
工艺制程选择需要考虑多方面因素。首先要根据芯片规格预估满足PPA要求的工艺节点,可以参考类似芯片的工艺进行初步判断。
其次是芯片的产品定位:高端先进、中端主流、低端低成本或是测试芯片。不同定位选择不同的工艺策略:
低成本工艺:在性能和功耗上有劣势,优点是NRE费用和wafer成本低
主流工艺:芯片上市时预估的竞品工艺,从工艺上没有收益也没有劣势
领先工艺:比预计竞品领先一代,依靠工艺优势领先竞品,但NRE费用高
在当前全球环境下,更需要考虑供应链安全因素,评估技术获取风险、代工厂的配合度以及生态系统的成熟度。
2.标准单元库的精挑细选
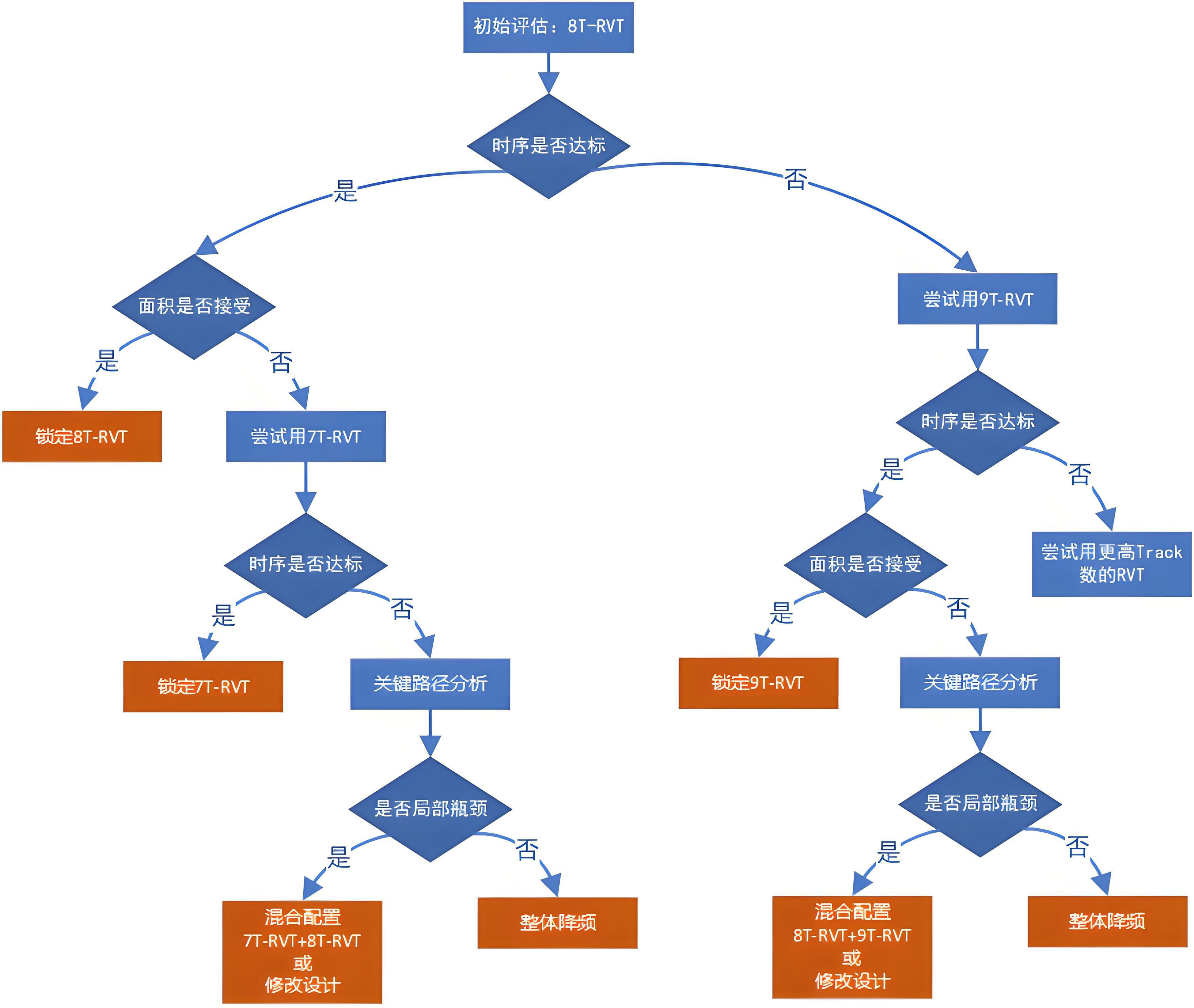
选定工艺节点后,需要进一步选择标准单元库的具体配置,这包括track、VT(阈值电压)和channel length的选择。
Track选择决定了单元的基本高度:7T/9T/12T分别对应超高密度(最低功耗)、高密度(最高密度)和高速(最高性能)。以28nm为例,7T和9T的cell高度分别为0.7um和0.9um。相同数量cell的设计,7Track的面积会更小,但速度比9Track慢。

VT选择关乎性能与功耗的权衡:HVT(高阈值电压)功耗最低但速度慢,适用于非关键路径;LVT(低阈值电压)速度快但漏电高,适用于关键时序路径;SVT/RVT(标准阈值电压)则在两者间折中。
Channel length影响速度与漏电:随着沟道长度的增加,速度降低,漏电减少。同一TRACK下不同沟道长度的cell可以混合使用。

三、成本:不容忽视的第四维度
除了传统的PPA三维度,成本是工艺评估中必须考虑的第四维度,它直接影响产品的商业可行性。
1.金属层数:成本的隐形推手
Metal Stack(金属堆叠)的选择直接影响芯片成本。一般而言,金属层数越多,芯片制造成本越高。这是因为每增加一层金属,就需要增加相应的光罩和工艺步骤。
例如,若RVT的Mask总层数是40层,每多使用其他一种Vt就会增加2层,那么成本就会增加5%。因此,在满足时序要求的前提下,应尽可能减少使用的金属层数。
高层金属通常用于电源规划,因为其厚度较厚,电阻较小,有利于改善IR drop。而底层金属则用于信号布线。合理规划金属资源的使用,对控制成本至关重要。

2.特殊工艺选项的经济账
不同代工厂提供不同的工艺选项,以TSMC 28nm为例,有HP(高性能)、HPM(高性能移动)、HPC(高性能计算)、HPL(高性能低功耗)、LP(低功耗)等多种选项。
选择这些特殊工艺选项时,需要权衡其带来的PPA优势与增加的成本。例如,对于极低功耗要求的物联网设备,ULP(超低功耗)库可能是必要选择,尽管它可能带来一定的面积增加和成本上升。
四、自己K库:竞争优势的来源?
在高端芯片设计中,自己K库(特征化标准单元库)正成为获取竞争优势的重要手段。虽然这会增加前期投入,但带来的好处是显著的:
更准确的时序功耗模型,避免过度设计
定制化的单元设计,更好地满足特定应用需求
避开通用库的局限性,实现更极致的PPA优化
当然,自己K库也需要相应的团队和技术积累,不适合所有公司。对于大多数设计,使用代工厂提供的标准库仍是更经济实用的选择。
五、Memory选择:PPA的关键影响因素
在现代芯片设计中,memory通常占SOC面积的一半以上,对全芯片的功耗和面积有关键性影响。memory的选择和配置策略包括:
memory类型选择:SRAM还是Register File?前者以密度省能耗,后者以面积换速度
memory拆分与合并权衡:单块内存越大时序越差,拆分会增加功耗但可能提高频率
memory编译器选项:不同VT类型的内存库在漏电和性能上差异显著
六、实践中的工艺评估流程
一个完整的工艺评估流程通常包括:
环境构建:准备DC工具、RTL代码、工艺库文件和内存编译器
约束设置:设定目标频率,添加适当时序裕量
综合优化:使用不同的库配置进行综合实验
PPA分析:对比不同配置下的性能、功耗和面积结果
成本评估:计算各选项的总体制造成本
最终决策:基于全面的数据做出工艺选择决策

结语
工艺评估与选择是芯片设计中最具战略性的决策之一,它决定了产品的技术可行性和商业竞争力。成功的工艺选择需要在PPA与成本之间找到最佳平衡点,同时考虑技术趋势、供应链安全和企业自身能力。
在日益复杂的芯片设计环境中,没有一个放之四海而皆准的工艺选择方案。每个项目都需要基于自身需求,进行深入的评估和分析。唯有数据驱动的决策,才能在这个技术快速迭代的行业中立于不败之地。
通过科学的工艺评估,芯片设计团队可以为后续设计工作奠定坚实基础,最终实现技术与商业的双重成功。