前置知识
- 软件测试:验证软件产品特性是否满足用户的需求。
- 软件生命周期:软件有一个孕育、诞生、成长、成熟和衰亡的生存过程。一般有以下几个阶段:
问题定义-可行性研究-需求分析-设计(概要设计-详细设计)-编码-测试-运行和维护
1.软件开发模型
这里主要把握软件开发模型的特点和优缺点
1.1 瀑布模型

- 特点:1)遵循软件生命周期的划分。2)有严格的顺序要求,上一个阶段任务结束才能到下一个阶段任务。3)具有依赖性,前一个阶段正确输出,后一阶段才有正确的结果。
- 优点:文档驱动
- 缺点:交付周期长、测试延后、不能很好应对变化的需求
1.2螺旋模型

- 特点:风险驱动
- 优点:适合复杂的大规模项目,能较好保证软件产品的质量
- 缺点:风险评估好坏依赖风险评估人员的专业能力,成本高
1.3 增量和迭代模型

二者区别:
- 增量模型:把软件产品作为一系列的增量构建来设计、编码、集成和测试。
- 迭代模型:一开始产品较为粗糙,经过逐渐迭代优化后,产品更加完备。
- 优点:交付快、易于应对需求变化。
一般二者结合使用。
1.4 敏捷模型(重点)
- 特点:敏捷模型主要旨在帮助项目快速适应变更请求,主要目的是促进项目的快速完成。轻文档,轻流程,重目标,重产出。
- 优点:快速交付、适应需求变,现在的企业一般都是使用敏捷模型。
《敏捷宣言》中四句话概括敏捷模型的特点:
scrum模型
scrum是敏捷开发中比较流行的一种,scrum 又称为迭代式增量软件开发模型。在scrum模型中,主要有三个角色和五个重要会议。
- 三个角色:product owner(产品经理)、scrum master(项目经理) 、team(研发团队)
- 五个会议:发布计划会议、迭代计划会议、每日例会、演示会议、回顾会议
角色职责
- 产品经理:负责收集用户需求,将需求排序,去掉不合理需求
- 项目经理:把用户需求转化为软件需求,写需求规格说明书,负责资源和人员的协作和调配
- 研发团队:包含开发人员、测试人员、设计人员等负责项目正式实施
关系图(流程图)

2.bug
这里主要把握bug的定义、bug的定级,掌握如何正确详细的描述bug、处理bug的流程
2.1bug定义
当且仅当规格说明(软件需求 / 规格说明书)是存在的并且正确,程序与规格说明之间的不匹配才是错误。
当需求规格说明书没有提到的功能,判断标准以最终用户为准:当程序没有实现其最终用户合理预期的功能要求时,就是软件错误。
2.2bug等级
具体看公司给bug定级的名称。
一般分为:崩溃、严重、一般、次要
- 崩溃:阻碍开发或测试工作的问题。崩溃等级是加班加点也要处理好的。
- 严重:系统主要功能部分丧失、数据库保存调用错误、用户数据丢失,一级功能菜单不能使用但是不影响其他功能的测试。功能设计与需求严重不符,模块无法启动或调用,程序重启、自动退出,关联程序间调用冲突,安全问题、稳定性等。
- 一般:功能没有完全实现但是不影响使用,功能菜单存在缺陷但不会影响系统稳定性
- 次要:界面、性能缺陷,建议类问题,不影响操作功能的执行,可以优化性能的方案等。
2.3bug描述
bug描述主要包含以下几要素:
- 问题出现的环境(版本)
- 问题出现的步骤(分1、2、3...简洁凝练描述清楚)
- 问题结果(预期结果)
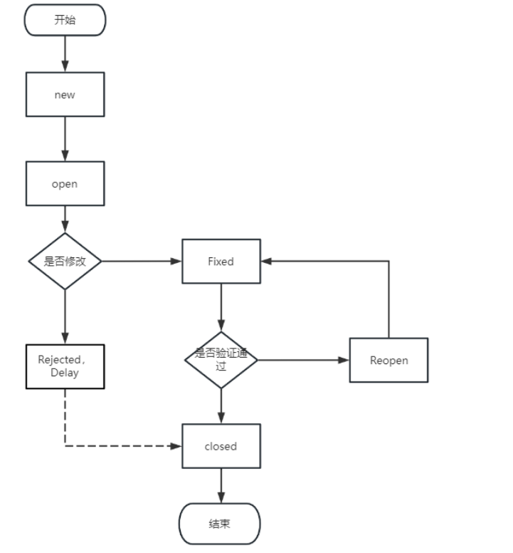
Bug 的处理流程(重点)

推迟修复的bug最后也是一定要修复的

- New:测试人员新发现的 Bug,未经评审决定是否指派给开发人员进行修改。
- Open:确认是否为有效 Bug,并且认为是否需要进行修改,无效的 Bug 则状态流转为 Rejected(拒绝),否则指派给相应的开发人员。
- Fixed:优先级高、时间充裕,开发人员进行修改后标识成修改状态(将 Bug 修复结束了),有待测试人员的回归测试验证。
- Rejected:如果认为不是 Bug,则拒绝修改。
- Delay:如果认为暂时不需要修改或暂时不能修改(优先级低),则延后修改。
- Closed:修改状态的 Bug 经测试人员的回归测试验证通过,确认 Bug 已修复,则关闭 Bug。
- Reopen:如果经验证 Bug 仍然存在,则需要重新打开 Bug(打回),开发人员重新修改。
最后bug处理的更详细的部分,推荐看博客:https://elena.blog.csdn.net/article/details/138033547
