引言
在现代分布式应用架构中,缓存已成为提升系统性能和用户体验的关键技术组件。随着业务规模的不断扩大和并发量的持续增长,单一级别的缓存往往无法满足复杂的性能需求。多级缓存架构通过在不同层次构建缓存体系,能够显著提升数据访问效率,降低数据库负载,并提供更好的系统可扩展性。
本文将深入探讨C#环境下多级缓存的架构设计与实现,重点分析内存缓存(Memory Cache)与Redis分布式缓存的协同工作机制,并详细阐述如何通过Redis的发布-订阅(Pub/Sub)模式实现不同节点间的缓存状态同步。
1. 多级缓存理论基础
1.1 缓存层次结构理论
缓存的本质是利用时间局部性(Temporal Locality)和空间局部性(Spatial Locality)原理,将频繁访问的数据存储在更快的存储介质中。在计算机系统中,从CPU缓存到内存,从内存到磁盘,都遵循着这种层次化的存储架构。
1.1.1 缓存访问模式
CPU Cache (L1/L2/L3) → Memory → Disk Storage
↑ ↑ ↑
快速访问 中等速度 慢速访问
小容量 中等容量 大容量
昂贵 适中 便宜
在应用层面,多级缓存同样遵循类似的原理:
-
L1缓存(进程内存缓存): 访问速度最快,容量相对较小,仅在当前进程内有效
-
L2缓存(分布式缓存): 访问速度中等,容量较大,在多个节点间共享
-
L3缓存(数据库查询缓存): 访问速度最慢,但提供持久化存储
1.2 缓存一致性理论
1.2.1 CAP定理在缓存系统中的应用
根据CAP定理(Consistency, Availability, Partition tolerance),在分布式缓存系统中,我们无法同时保证:
-
一致性(Consistency): 所有节点在同一时间具有相同的数据
-
可用性(Availability): 系统持续可用,即使某些节点出现故障
-
分区容错性(Partition Tolerance): 系统能够容忍网络分区故障
在实际应用中,我们通常采用**最终一致性(Eventually Consistency)**模型,通过合理的同步策略和过期机制来平衡性能与一致性。
1.2.2 缓存穿透、击穿、雪崩问题
缓存穿透(Cache Penetration):
-
现象:查询不存在的数据,绕过缓存直接访问数据库
-
解决方案:布隆过滤器、空值缓存
缓存击穿(Cache Breakdown):
-
现象:热点数据过期时,大量并发请求同时访问数据库
-
解决方案:分布式锁、热点数据永不过期
缓存雪崩(Cache Avalanche):
-
现象:大量缓存同时失效,导致数据库压力骤增
-
解决方案:过期时间随机化、多级缓存、熔断机制
2. 架构设计与技术选型
2.0 系统架构流程图
2.0.1 多级缓存整体架构

2.0.2 缓存操作流程图



2.0.3 Redis发布-订阅同步机制

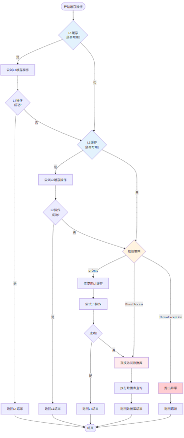
2.0.4 缓存降级策略流程

2. 架构设计与技术选型
2.1 整体架构设计
多级缓存架构采用分层设计模式,每一层都有明确的职责和边界:
┌─────────────────────────────────────────────────────┐
│ 应用层 │
├─────────────────────────────────────────────────────┤
│ 多级缓存管理器 │
├─────────────────┬───────────────────────────────────┤
│ L1内存缓存 │ L2 Redis缓存 │
│ (MemoryCache) │ (StackExchange.Redis) │
├─────────────────┴───────────────────────────────────┤
│ Redis Pub/Sub 同步机制 │
├─────────────────────────────────────────────────────┤
│ 数据持久层 │
└─────────────────────────────────────────────────────┘
2.2 技术选型分析
2.2.1 内存缓存选型
Microsoft.Extensions.Caching.Memory:
-
优势:.NET官方支持,与DI容器无缝集成,支持过期策略和内存压力驱逐
-
适用场景:单体应用、微服务单实例缓存
-
特性:线程安全、支持泛型、内置压缩和序列化
System.Runtime.Caching.MemoryCache:
-
优势:.NET Framework传统方案,功能成熟
-
劣势:不支持.NET Core,API相对古老
2.2.2 分布式缓存选型
StackExchange.Redis:
-
优势:高性能、功能全面、支持集群、活跃的社区支持
-
特性:异步操作、连接复用、故障转移、Lua脚本支持
-
版本选择:推荐使用2.6+版本,支持.NET 6+的新特性
ServiceStack.Redis:
-
优势:易用性好,文档完善
-
劣势:商业许可限制,性能相对较低
2.3 架构模式选择
2.3.1 Cache-Aside Pattern(缓存旁路模式)
这是最常用的缓存模式,应用程序负责管理缓存的读取和更新:
读取流程:
1. 应用程序尝试从缓存读取数据
2. 如果缓存命中,直接返回数据
3. 如果缓存未命中,从数据库读取数据
4. 将数据写入缓存,然后返回给应用程序
更新流程:
1. 更新数据库
2. 删除或更新缓存中的对应数据
2.3.2 Write-Through Pattern(写透模式)
写入流程:
1. 应用程序写入缓存
2. 缓存服务同步写入数据库
3. 确认写入完成后返回成功
2.3.3 Write-Behind Pattern(写回模式)
写入流程:
1. 应用程序写入缓存
2. 立即返回成功
3. 缓存服务异步批量写入数据库
3. 内存缓存层实现详解
3.1 IMemoryCache 核心接口分析
Microsoft.Extensions.Caching.Memory.IMemoryCache接口提供了缓存操作的核心方法:
public interface IMemoryCache : IDisposable
{
bool TryGetValue(object key, out object value);
ICacheEntry CreateEntry(object key);
void Remove(object key);
}
3.2 高级内存缓存封装实现
using Microsoft.Extensions.Caching.Memory;
using Microsoft.Extensions.Logging;
using Microsoft.Extensions.Options;
using System;
using System.Collections.Concurrent;
using System.Threading;
using System.Threading.Tasks;
using System.Text.RegularExpressions;
using System.Runtime.Serialization;
/// <summary>
/// 缓存异常基类
/// </summary>
public abstract class CacheException : Exception
{
protected CacheException(string message) : base(message) { }
protected CacheException(string message, Exception innerException) : base(message, innerException) { }
}
/// <summary>
/// 缓存连接异常
/// </summary>
public class CacheConnectionException : CacheException
{
public CacheConnectionException(string message) : base(message) { }
public CacheConnectionException(string message, Exception innerException) : base(message, innerException) { }
}
/// <summary>
/// 缓存序列化异常
/// </summary>
public class CacheSerializationException : CacheException
{
public CacheSerializationException(string message) : base(message) { }
public CacheSerializationException(string message, Exception innerException) : base(message, innerException) { }
}
/// <summary>
/// 缓存超时异常
/// </summary>
public class CacheTimeoutException : CacheException
{
public CacheTimeoutException(string message) : base(message) { }
public CacheTimeoutException(string message, Exception innerException) : base(message, innerException) { }
}
/// <summary>
/// 缓存验证异常
/// </summary>
public class CacheValidationException : CacheException
{
public CacheValidationException(string message) : base(message) { }
public CacheValidationException(string message, Exception innerException) : base(message, innerException) { }
}
/// <summary>
/// 线程安全的缓存统计追踪器
/// </summary>
public class CacheStatisticsTracker
{
private long _totalOperations = 0;
private long _l1Hits = 0;
private long _l2Hits = 0;
private long _totalMisses = 0;
private readonly object _lock = new object();
public void RecordOperation()
{
Interlocked.Increment(ref _totalOperations);
}
public void RecordHit(CacheLevel level)
{
switch (level)
{
case CacheLevel.L1:
Interlocked.Increment(ref _l1Hits);
break;
case CacheLevel.L2:
Interlocked.Increment(ref _l2Hits);
break;
}
}
public void RecordMiss()
{
Interlocked.Increment(ref _totalMisses);
}
public CacheStatisticsSnapshot GetSnapshot()
{
return new CacheStatisticsSnapshot
{
TotalOperations = Interlocked.Read(ref _totalOperations),
L1Hits = Interlocked.Read(ref _l1Hits),
L2Hits = Interlocked.Read(ref _l2Hits),
TotalMisses = Interlocked.Read(ref _totalMisses)
};
}
public void Reset()
{
lock (_lock)
{
Interlocked.Exchange(ref _totalOperations, 0);
Interlocked.Exchange(ref _l1Hits, 0);
Interlocked.Exchange(ref _l2Hits, 0);
Interlocked.Exchange(ref _totalMisses, 0);
}
}
}
/// <summary>
/// 缓存统计快照
/// </summary>
public class CacheStatisticsSnapshot
{
public long TotalOperations { get; init; }
public long L1Hits { get; init; }
public long L2Hits { get; init; }
public long TotalMisses { get; init; }
public long TotalHits => L1Hits + L2Hits;
public double OverallHitRatio => TotalOperations == 0 ? 0 : (double)TotalHits / TotalOperations;
public double L1HitRatio => TotalOperations == 0 ? 0 : (double)L1Hits / TotalOperations;
public double L2HitRatio => TotalOperations == 0 ? 0 : (double)L2Hits / TotalOperations;
}
/// <summary>
/// 缓存数据验证器接口
/// </summary>
public interface ICacheDataValidator
{
bool IsValid<T>(T value);
void ValidateKey(string key);
bool IsSafeForSerialization<T>(T value);
}
/// <summary>
/// 默认缓存数据验证器
/// </summary>
public class DefaultCacheDataValidator : ICacheDataValidator
{
private readonly ILogger<DefaultCacheDataValidator> _logger;
private readonly HashSet<Type> _forbiddenTypes;
private readonly Regex _keyValidationRegex;
public DefaultCacheDataValidator(ILogger<DefaultCacheDataValidator> logger)
{
_logger = logger;
_forbiddenTypes = new HashSet<Type>
{
typeof(System.IO.FileStream),
typeof(System.Net.Sockets.Socket),
typeof(System.Threading.Thread),
typeof(System.Threading.Tasks.Task)
};
// 限制key格式:只允许字母数字下划线冒号和点
_keyValidationRegex = new Regex(@"^[a-zA-Z0-9_:.-]+$", RegexOptions.Compiled);
}
public bool IsValid<T>(T value)
{
if (value == null) return true;
var valueType = value.GetType();
// 检查禁止类型
if (_forbiddenTypes.Contains(valueType))
{
_logger.LogWarning("Forbidden type in cache: {Type}", valueType.Name);
return false;
}
// 检查循环引用(简化版)
if (HasCircularReference(value))
{
_logger.LogWarning("Circular reference detected in cache value");
return false;
}
return true;
}
public void ValidateKey(string key)
{
if (string.IsNullOrWhiteSpace(key))
throw new CacheValidationException("Cache key cannot be null or empty");
if (key.Length > 250)
throw new CacheValidationException($"Cache key too long: {key.Length} characters");
if (!_keyValidationRegex.IsMatch(key))
throw new CacheValidationException($"Invalid characters in cache key: {key}");
}
public bool IsSafeForSerialization<T>(T value)
{
if (value == null) return true;
var valueType = value.GetType();
// 检查是否有序列化属性
if (valueType.IsSerializable ||
valueType.GetCustomAttributes(typeof(DataContractAttribute), false).Length > 0)
{
return true;
}
// 原始类型和字符串通常安全
return valueType.IsPrimitive || valueType == typeof(string) || valueType == typeof(DateTime);
}
private bool HasCircularReference(object obj, HashSet<object> visited = null)
{
if (obj == null) return false;
visited ??= new HashSet<object>();
if (visited.Contains(obj))
return true;
visited.Add(obj);
// 简化的循环检测,只检查一层
var type = obj.GetType();
if (type.IsPrimitive || type == typeof(string))
return false;
visited.Remove(obj);
return false;
}
}
/// <summary>
/// 安全缓存管理器装饰器
/// </summary>
public class SecureCacheManagerDecorator : IAdvancedMemoryCache
{
private readonly IAdvancedMemoryCache _innerCache;
private readonly ICacheDataValidator _validator;
private readonly ILogger<SecureCacheManagerDecorator> _logger;
public SecureCacheManagerDecorator(
IAdvancedMemoryCache innerCache,
ICacheDataValidator validator,
ILogger<SecureCacheManagerDecorator> logger)
{
_innerCache = innerCache ?? throw new ArgumentNullException(nameof(innerCache));
_validator = validator ?? throw new ArgumentNullException(nameof(validator));
_logger = logger ?? throw new ArgumentNullException(nameof(logger));
}
public async Task<T> GetOrSetAsync<T>(string key, Func<Task<T>> factory, TimeSpan? expiry = null)
{
_validator.ValidateKey(key);
return await _innerCache.GetOrSetAsync(key, async () =>
{
var value = await factory();
if (!_validator.IsValid(value))
{
throw new CacheValidationException($"Invalid cache value for key: {key}");
}
return value;
}, expiry);
}
public async Task<T> GetAsync<T>(string key)
{
_validator.ValidateKey(key);
return await _innerCache.GetAsync<T>(key);
}
public async Task SetAsync<T>(string key, T value, TimeSpan? expiry = null)
{
_validator.ValidateKey(key);
if (!_validator.IsValid(value))
{
throw new CacheValidationException($"Invalid cache value for key: {key}");
}
if (!_validator.IsSafeForSerialization(value))
{
_logger.LogWarning("Potentially unsafe serialization for key: {Key}, type: {Type}",
key, value?.GetType().Name);
}
await _innerCache.SetAsync(key, value, expiry);
}
public async Task RemoveAsync(string key)
{
_validator.ValidateKey(key);
await _innerCache.RemoveAsync(key);
}
public async Task RemoveByPatternAsync(string pattern)
{
if (string.IsNullOrWhiteSpace(pattern))
throw new CacheValidationException("Pattern cannot be null or empty");
await _innerCache.RemoveByPatternAsync(pattern);
}
public CacheStatistics GetStatistics() => _innerCache.GetStatistics();
public void ClearStatistics() => _innerCache.ClearStatistics();
}
/// <summary>
/// 序列化器接口
/// </summary>
public interface ICacheSerializer
{
byte[] Serialize<T>(T value);
T Deserialize<T>(byte[] data);
string SerializerName { get; }
bool SupportsType(Type type);
}
/// <summary>
/// JSON序列化器(默认)
/// </summary>
public class JsonCacheSerializer : ICacheSerializer
{
private readonly JsonSerializerOptions _options;
public string SerializerName => "JSON";
public JsonCacheSerializer()
{
_options = new JsonSerializerOptions
{
PropertyNamingPolicy = JsonNamingPolicy.CamelCase,
WriteIndented = false,
DefaultIgnoreCondition = JsonIgnoreCondition.WhenWritingNull,
PropertyNameCaseInsensitive = true
};
}
public byte[] Serialize<T>(T value)
{
if (value == null) return null;
if (typeof(T) == typeof(string)) return System.Text.Encoding.UTF8.GetBytes(value.ToString());
var json = JsonSerializer.Serialize(value, _options);
return System.Text.Encoding.UTF8.GetBytes(json);
}
public T Deserialize<T>(byte[] data)
{
if (data == null || data.Length == 0) return default(T);
if (typeof(T) == typeof(string)) return (T)(object)System.Text.Encoding.UTF8.GetString(data);
var json = System.Text.Encoding.UTF8.GetString(data);
return JsonSerializer.Deserialize<T>(json, _options);
}
public bool SupportsType(Type type)
{
return true; // JSON支持所有类型
}
}
/// <summary>
/// 二进制序列化器(用于简单类型)
/// </summary>
public class BinaryCacheSerializer : ICacheSerializer
{
public string SerializerName => "Binary";
private static readonly HashSet<Type> SupportedTypes = new()
{
typeof(int), typeof(long), typeof(double), typeof(float),
typeof(bool), typeof(byte), typeof(short),
typeof(DateTime), typeof(DateTimeOffset), typeof(TimeSpan),
typeof(Guid), typeof(decimal)
};
public byte[] Serialize<T>(T value)
{
if (value == null) return null;
var type = typeof(T);
// 专门处理常见类型,提高性能
return type switch
{
_ when type == typeof(int) => BitConverter.GetBytes((int)(object)value),
_ when type == typeof(long) => BitConverter.GetBytes((long)(object)value),
_ when type == typeof(double) => BitConverter.GetBytes((double)(object)value),
_ when type == typeof(float) => BitConverter.GetBytes((float)(object)value),
_ when type == typeof(bool) => BitConverter.GetBytes((bool)(object)value),
_ when type == typeof(DateTime) => BitConverter.GetBytes(((DateTime)(object)value).ToBinary()),
_ when type == typeof(Guid) => ((Guid)(object)value).ToByteArray(),
_ when type == typeof(string) => System.Text.Encoding.UTF8.GetBytes(value.ToString()),
_ => throw new NotSupportedException($"Type {type.Name} is not supported by BinaryCacheSerializer")
};
}
public T Deserialize<T>(byte[] data)
{
if (data == null || data.Length == 0) return default(T);
var type = typeof(T);
object result = type switch
{
_ when type == typeof(int) => BitConverter.ToInt32(data, 0),
_ when type == typeof(long) => BitConverter.ToInt64(data, 0),
_ when type == typeof(double) => BitConverter.ToDouble(data, 0),
_ when type == typeof(float) => BitConverter.ToSingle(data, 0),
_ when type == typeof(bool) => BitConverter.ToBoolean(data, 0),
_ when type == typeof(DateTime) => DateTime.FromBinary(BitConverter.ToInt64(data, 0)),
_ when type == typeof(Guid) => new Guid(data),
_ when type == typeof(string) => System.Text.Encoding.UTF8.GetString(data),
_ => throw new NotSupportedException($"Type {type.Name} is not supported by BinaryCacheSerializer")
};
return (T)result;
}
public bool SupportsType(Type type)
{
return SupportedTypes.Contains(type) || type == typeof(string);
}
}
/// <summary>
/// 智能序列化器管理器
/// </summary>
public class SmartCacheSerializer : ICacheSerializer
{
private readonly ICacheSerializer[] _serializers;
private readonly ILogger<SmartCacheSerializer> _logger;
public string SerializerName => "Smart";
public SmartCacheSerializer(ILogger<SmartCacheSerializer> logger)
{
_logger = logger;
_serializers = new ICacheSerializer[]
{
new BinaryCacheSerializer(), // 优先使用二进制序列化
new JsonCacheSerializer() // 备选JSON序列化
};
}
public byte[] Serialize<T>(T value)
{
if (value == null) return null;
var type = typeof(T);
foreach (var serializer in _serializers)
{
if (serializer.SupportsType(type))
{
try
{
var data = serializer.Serialize(value);
// 在数据开头添加序列化器标识
var header = System.Text.Encoding.UTF8.GetBytes(serializer.SerializerName.PadRight(8));
var result = new byte[header.Length + data.Length];
Array.Copy(header, 0, result, 0, header.Length);
Array.Copy(data, 0, result, header.Length, data.Length);
return result;
}
catch (Exception ex)
{
_logger.LogWarning(ex, "Serializer {SerializerName} failed for type {TypeName}",
serializer.SerializerName, type.Name);
continue;
}
}
}
throw new CacheSerializationException($"No suitable serializer found for type: {type.Name}");
}
public T Deserialize<T>(byte[] data)
{
if (data == null || data.Length < 8) return default(T);
// 读取序列化器标识
var headerBytes = new byte[8];
Array.Copy(data, 0, headerBytes, 0, 8);
var serializerName = System.Text.Encoding.UTF8.GetString(headerBytes).Trim();
// 获取实际数据
var actualData = new byte[data.Length - 8];
Array.Copy(data, 8, actualData, 0, actualData.Length);
// 找到对应的序列化器
var serializer = _serializers.FirstOrDefault(s => s.SerializerName == serializerName);
if (serializer == null)
{
_logger.LogWarning("Unknown serializer: {SerializerName}, falling back to JSON", serializerName);
serializer = new JsonCacheSerializer();
}
try
{
return serializer.Deserialize<T>(actualData);
}
catch (Exception ex)
{
_logger.LogError(ex, "Failed to deserialize with {SerializerName}", serializerName);
throw new CacheSerializationException($"Deserialization failed with {serializerName}", ex);
}
}
public bool SupportsType(Type type)
{
return _serializers.Any(s => s.SupportsType(type));
}
}
/// <summary>
/// 断路器状态
/// </summary>
public enum CircuitBreakerState
{
Closed, // 正常状态
Open, // 断路器打开,拒绝请求
HalfOpen // 半开状态,允许少量请求通过
}
/// <summary>
/// 缓存断路器配置
/// </summary>
public class CacheCircuitBreakerOptions
{
public int FailureThreshold { get; set; } = 5; // 连续失败阈值
public TimeSpan OpenTimeout { get; set; } = TimeSpan.FromMinutes(1); // 断路器打开时间
public int SuccessThreshold { get; set; } = 2; // 半开状态成功阈值
public TimeSpan SamplingDuration { get; set; } = TimeSpan.FromMinutes(2); // 采样时间窗口
}
/// <summary>
/// 缓存断路器
/// </summary>
public class CacheCircuitBreaker
{
private readonly CacheCircuitBreakerOptions _options;
private readonly ILogger<CacheCircuitBreaker> _logger;
private readonly object _lock = new object();
private CircuitBreakerState _state = CircuitBreakerState.Closed;
private int _failureCount = 0;
private int _successCount = 0;
private DateTime _lastFailureTime = DateTime.MinValue;
private DateTime _lastStateChangeTime = DateTime.UtcNow;
public CacheCircuitBreaker(
CacheCircuitBreakerOptions options,
ILogger<CacheCircuitBreaker> logger)
{
_options = options ?? throw new ArgumentNullException(nameof(options));
_logger = logger ?? throw new ArgumentNullException(nameof(logger));
}
public CircuitBreakerState State => _state;
/// <summary>
/// 执行带断路器保护的操作
/// </summary>
public async Task<T> ExecuteAsync<T>(Func<Task<T>> operation, string operationName = null)
{
if (!CanExecute())
{
throw new CacheException($"Circuit breaker is OPEN for operation: {operationName}");
}
try
{
var result = await operation();
OnSuccess();
return result;
}
catch (Exception ex)
{
OnFailure(ex, operationName);
throw;
}
}
/// <summary>
/// 检查是否可以执行操作
/// </summary>
private bool CanExecute()
{
lock (_lock)
{
switch (_state)
{
case CircuitBreakerState.Closed:
return true;
case CircuitBreakerState.Open:
// 检查是否可以转入半开状态
if (DateTime.UtcNow - _lastStateChangeTime >= _options.OpenTimeout)
{
_state = CircuitBreakerState.HalfOpen;
_successCount = 0;
_lastStateChangeTime = DateTime.UtcNow;
_logger.LogInformation("Circuit breaker entering HALF_OPEN state");
return true;
}
return false;
case CircuitBreakerState.HalfOpen:
return true;
default:
return false;
}
}
}
/// <summary>
/// 操作成功回调
/// </summary>
private void OnSuccess()
{
lock (_lock)
{
if (_state == CircuitBreakerState.HalfOpen)
{
_successCount++;
if (_successCount >= _options.SuccessThreshold)
{
_state = CircuitBreakerState.Closed;
_failureCount = 0;
_successCount = 0;
_lastStateChangeTime = DateTime.UtcNow;
_logger.LogInformation("Circuit breaker entering CLOSED state");
}
}
else if (_state == CircuitBreakerState.Closed)
{
// 在采样时间窗口内重置失败计数
if (DateTime.UtcNow - _lastFailureTime > _options.SamplingDuration)
{
_failureCount = 0;
}
}
}
}
/// <summary>
/// 操作失败回调
/// </summary>
private void OnFailure(Exception ex, string operationName)
{
lock (_lock)
{
_failureCount++;
_lastFailureTime = DateTime.UtcNow;
_logger.LogWarning(ex, "Circuit breaker recorded failure #{FailureCount} for operation: {Operation}",
_failureCount, operationName);
if (_state == CircuitBreakerState.Closed && _failureCount >= _options.FailureThreshold)
{
_state = CircuitBreakerState.Open;
_lastStateChangeTime = DateTime.UtcNow;
_logger.LogError("Circuit breaker entering OPEN state after {FailureCount} failures", _failureCount);
}
else if (_state == CircuitBreakerState.HalfOpen)
{
_state = CircuitBreakerState.Open;
_lastStateChangeTime = DateTime.UtcNow;
_logger.LogWarning("Circuit breaker returning to OPEN state from HALF_OPEN due to failure");
}
}
}
/// <summary>
/// 获取当前状态信息
/// </summary>
public object GetState()
{
lock (_lock)
{
return new
{
State = _state.ToString(),
FailureCount = _failureCount,
SuccessCount = _successCount,
LastFailureTime = _lastFailureTime,
LastStateChangeTime = _lastStateChangeTime,
CanExecute = CanExecute()
};
}
}
}
/// <summary>
/// 带断路器的Redis缓存装饰器
/// </summary>
public class CircuitBreakerRedisCache : IRedisDistributedCache
{
private readonly IRedisDistributedCache _innerCache;
private readonly CacheCircuitBreaker _circuitBreaker;
private readonly ILogger<CircuitBreakerRedisCache> _logger;
public CircuitBreakerRedisCache(
IRedisDistributedCache innerCache,
CacheCircuitBreaker circuitBreaker,
ILogger<CircuitBreakerRedisCache> logger)
{
_innerCache = innerCache ?? throw new ArgumentNullException(nameof(innerCache));
_circuitBreaker = circuitBreaker ?? throw new ArgumentNullException(nameof(circuitBreaker));
_logger = logger ?? throw new ArgumentNullException(nameof(logger));
}
public async Task<T> GetAsync<T>(string key)
{
try
{
return await _circuitBreaker.ExecuteAsync(() => _innerCache.GetAsync<T>(key), $"GET:{key}");
}
catch (CacheException) when (_circuitBreaker.State == CircuitBreakerState.Open)
{
_logger.LogWarning("Circuit breaker open, returning default for key: {Key}", key);
return default(T);
}
}
public async Task SetAsync<T>(string key, T value, TimeSpan? expiry = null)
{
try
{
await _circuitBreaker.ExecuteAsync(() => _innerCache.SetAsync(key, value, expiry), $"SET:{key}");
}
catch (CacheException) when (_circuitBreaker.State == CircuitBreakerState.Open)
{
_logger.LogWarning("Circuit breaker open, skipping cache set for key: {Key}", key);
// 不继续抛出异常,允许应用继续运行
}
}
// 继续实现其他接口方法...
public Task<bool> ExistsAsync(string key) =>
_circuitBreaker.ExecuteAsync(() => _innerCache.ExistsAsync(key), $"EXISTS:{key}");
public Task<bool> RemoveAsync(string key) =>
_circuitBreaker.ExecuteAsync(() => _innerCache.RemoveAsync(key), $"REMOVE:{key}");
public Task<long> RemoveByPatternAsync(string pattern) =>
_circuitBreaker.ExecuteAsync(() => _innerCache.RemoveByPatternAsync(pattern), $"REMOVE_PATTERN:{pattern}");
public Task<T> GetOrSetAsync<T>(string key, Func<Task<T>> factory, TimeSpan? expiry = null) =>
_circuitBreaker.ExecuteAsync(() => _innerCache.GetOrSetAsync(key, factory, expiry), $"GET_OR_SET:{key}");
public Task<Dictionary<string, T>> GetMultipleAsync<T>(IEnumerable<string> keys) =>
_circuitBreaker.ExecuteAsync(() => _innerCache.GetMultipleAsync<T>(keys), "GET_MULTIPLE");
public Task SetMultipleAsync<T>(Dictionary<string, T> keyValuePairs, TimeSpan? expiry = null) =>
_circuitBreaker.ExecuteAsync(() => _innerCache.SetMultipleAsync(keyValuePairs, expiry), "SET_MULTIPLE");
public Task<long> IncrementAsync(string key, long value = 1, TimeSpan? expiry = null) =>
_circuitBreaker.ExecuteAsync(() => _innerCache.IncrementAsync(key, value, expiry), $"INCREMENT:{key}");
public Task<double> IncrementAsync(string key, double value, TimeSpan? expiry = null) =>
_circuitBreaker.ExecuteAsync(() => _innerCache.IncrementAsync(key, value, expiry), $"INCREMENT_DOUBLE:{key}");
public Task<bool> SetIfNotExistsAsync<T>(string key, T value, TimeSpan? expiry = null) =>
_circuitBreaker.ExecuteAsync(() => _innerCache.SetIfNotExistsAsync(key, value, expiry), $"SET_IF_NOT_EXISTS:{key}");
public Task<TimeSpan?> GetExpiryAsync(string key) =>
_circuitBreaker.ExecuteAsync(() => _innerCache.GetExpiryAsync(key), $"GET_EXPIRY:{key}");
public Task<bool> ExpireAsync(string key, TimeSpan expiry) =>
_circuitBreaker.ExecuteAsync(() => _innerCache.ExpireAsync(key, expiry), $"EXPIRE:{key}");
}
/// <summary>
/// LRU缓存容器,用于防止内存泄漏
/// </summary>
public class LRUCache<TKey, TValue>
{
private readonly int _maxSize;
private readonly Dictionary<TKey, LinkedListNode<CacheItem<TKey, TValue>>> _cache;
private readonly LinkedList<CacheItem<TKey, TValue>> _lruList;
private readonly object _lock = new object();
public LRUCache(int maxSize)
{
if (maxSize <= 0)
throw new ArgumentException("Max size must be greater than 0", nameof(maxSize));
_maxSize = maxSize;
_cache = new Dictionary<TKey, LinkedListNode<CacheItem<TKey, TValue>>>(maxSize);
_lruList = new LinkedList<CacheItem<TKey, TValue>>();
}
public int Count
{
get
{
lock (_lock)
{
return _cache.Count;
}
}
}
public bool TryGet(TKey key, out TValue value)
{
lock (_lock)
{
if (_cache.TryGetValue(key, out var node))
{
// 移到链表头部(最近使用)
_lruList.Remove(node);
_lruList.AddFirst(node);
value = node.Value.Value;
return true;
}
value = default(TValue);
return false;
}
}
public void Add(TKey key, TValue value)
{
lock (_lock)
{
if (_cache.TryGetValue(key, out var existingNode))
{
// 更新已存在的项
existingNode.Value.Value = value;
existingNode.Value.LastAccessed = DateTime.UtcNow;
// 移到链表头部
_lruList.Remove(existingNode);
_lruList.AddFirst(existingNode);
}
else
{
// 检查容量限制
if (_cache.Count >= _maxSize)
{
// 移除最久未使用的项
var lastNode = _lruList.Last;
if (lastNode != null)
{
_cache.Remove(lastNode.Value.Key);
_lruList.RemoveLast();
}
}
// 添加新项
var newItem = new CacheItem<TKey, TValue>
{
Key = key,
Value = value,
LastAccessed = DateTime.UtcNow
};
var newNode = _lruList.AddFirst(newItem);
_cache[key] = newNode;
}
}
}
public bool Remove(TKey key)
{
lock (_lock)
{
if (_cache.TryGetValue(key, out var node))
{
_cache.Remove(key);
_lruList.Remove(node);
return true;
}
return false;
}
}
public void Clear()
{
lock (_lock)
{
_cache.Clear();
_lruList.Clear();
}
}
public IEnumerable<TKey> Keys
{
get
{
lock (_lock)
{
return _cache.Keys.ToList();
}
}
}
/// <summary>
/// 清理过期项
/// </summary>
public int CleanupExpired(TimeSpan maxAge)
{
var cutoffTime = DateTime.UtcNow - maxAge;
var expiredKeys = new List<TKey>();
lock (_lock)
{
foreach (var item in _lruList)
{
if (item.LastAccessed < cutoffTime)
{
expiredKeys.Add(item.Key);
}
}
foreach (var key in expiredKeys)
{
Remove(key);
}
}
return expiredKeys.Count;
}
}
/// <summary>
/// LRU缓存项
/// </summary>
class CacheItem<TKey, TValue>
{
public TKey Key { get; set; }
public TValue Value { get; set; }
public DateTime LastAccessed { get; set; }
}
/// <summary>
/// 高级内存缓存管理器
/// 提供泛型支持、统计信息、性能监控等功能
/// </summary>
public interface IAdvancedMemoryCache
{
Task<T> GetOrSetAsync<T>(string key, Func<Task<T>> factory, TimeSpan? expiry = null);
Task<T> GetAsync<T>(string key);
Task SetAsync<T>(string key, T value, TimeSpan? expiry = null);
Task RemoveAsync(string key);
Task RemoveByPatternAsync(string pattern);
CacheStatistics GetStatistics();
void ClearStatistics();
}
/// <summary>
/// 缓存统计信息
/// </summary>
public class CacheStatistics
{
public long HitCount { get; set; }
public long MissCount { get; set; }
public long SetCount { get; set; }
public long RemoveCount { get; set; }
public double HitRatio => HitCount + MissCount == 0 ? 0 : (double)HitCount / (HitCount + MissCount);
public DateTime StartTime { get; set; }
public TimeSpan Duration => DateTime.UtcNow - StartTime;
}
/// <summary>
/// 缓存配置选项
/// </summary>
public class AdvancedMemoryCacheOptions
{
public int SizeLimit { get; set; } = 1000;
public TimeSpan DefaultExpiry { get; set; } = TimeSpan.FromMinutes(30);
public bool EnableStatistics { get; set; } = true;
public bool EnablePatternRemoval { get; set; } = true;
public double CompactionPercentage { get; set; } = 0.1;
}
/// <summary>
/// 高级内存缓存实现
/// 基于IMemoryCache构建的功能增强版本
/// </summary>
public class AdvancedMemoryCache : IAdvancedMemoryCache, IDisposable
{
private readonly IMemoryCache _cache;
private readonly ILogger<AdvancedMemoryCache> _logger;
private readonly AdvancedMemoryCacheOptions _options;
private readonly CacheStatistics _statistics;
private readonly ConcurrentDictionary<string, byte> _keyTracker;
private readonly SemaphoreSlim _semaphore;
private readonly Timer _cleanupTimer;
public AdvancedMemoryCache(
IMemoryCache cache,
ILogger<AdvancedMemoryCache> logger,
IOptions<AdvancedMemoryCacheOptions> options)
{
_cache = cache ?? throw new ArgumentNullException(nameof(cache));
_logger = logger ?? throw new ArgumentNullException(nameof(logger));
_options = options?.Value ?? new AdvancedMemoryCacheOptions();
_statistics = new CacheStatistics { StartTime = DateTime.UtcNow };
_keyTracker = new ConcurrentDictionary<string, byte>();
_semaphore = new SemaphoreSlim(1, 1);
// 定期清理过期的key追踪记录
_cleanupTimer = new Timer(CleanupKeyTracker, null,
TimeSpan.FromMinutes(5), TimeSpan.FromMinutes(5));
}
/// <summary>
/// 获取或设置缓存项
/// 这是最常用的方法,实现了Cache-Aside模式
/// </summary>
/// <typeparam name="T">缓存项类型</typeparam>
/// <param name="key">缓存键</param>
/// <param name="factory">数据工厂方法</param>
/// <param name="expiry">过期时间</param>
/// <returns>缓存的值</returns>
public async Task<T> GetOrSetAsync<T>(string key, Func<Task<T>> factory, TimeSpan? expiry = null)
{
if (string.IsNullOrEmpty(key))
throw new ArgumentException("Key cannot be null or empty", nameof(key));
if (factory == null)
throw new ArgumentNullException(nameof(factory));
// 尝试从缓存获取
var cachedValue = await GetAsync<T>(key);
if (cachedValue != null)
{
_logger.LogDebug("Cache hit for key: {Key}", key);
return cachedValue;
}
// 使用信号量防止并发执行相同的factory方法
await _semaphore.WaitAsync();
try
{
// 双重检查锁定模式
cachedValue = await GetAsync<T>(key);
if (cachedValue != null)
{
_logger.LogDebug("Cache hit on second check for key: {Key}", key);
return cachedValue;
}
// 执行工厂方法获取数据
_logger.LogDebug("Cache miss for key: {Key}, executing factory method", key);
var value = await factory();
// 将结果存入缓存
await SetAsync(key, value, expiry);
return value;
}
catch (CacheConnectionException ex)
{
_logger.LogWarning(ex, "Cache connection failed for key: {Key}, using fallback", key);
// 缓存连接失败时,仍执行工厂方法但不缓存结果
return await factory();
}
catch (CacheSerializationException ex)
{
_logger.LogError(ex, "Serialization failed for key: {Key}", key);
throw;
}
catch (CacheTimeoutException ex)
{
_logger.LogWarning(ex, "Cache operation timeout for key: {Key}", key);
return await factory();
}
catch (Exception ex)
{
_logger.LogError(ex, "Unexpected error occurred while executing factory method for key: {Key}", key);
throw new CacheException($"Cache operation failed for key: {key}", ex);
}
finally
{
_semaphore.Release();
}
}
/// <summary>
/// 异步获取缓存项
/// </summary>
/// <typeparam name="T">缓存项类型</typeparam>
/// <param name="key">缓存键</param>
/// <returns>缓存的值,如果不存在则返回默认值</returns>
public Task<T> GetAsync<T>(string key)
{
if (string.IsNullOrEmpty(key))
throw new ArgumentException("Key cannot be null or empty", nameof(key));
var found = _cache.TryGetValue(key, out var value);
if (_options.EnableStatistics)
{
if (found)
Interlocked.Increment(ref _statistics.HitCount);
else
Interlocked.Increment(ref _statistics.MissCount);
}
if (found && value is T typedValue)
{
return Task.FromResult(typedValue);
}
return Task.FromResult(default(T));
}
/// <summary>
/// 异步设置缓存项
/// </summary>
/// <typeparam name="T">缓存项类型</typeparam>
/// <param name="key">缓存键</param>
/// <param name="value">缓存值</param>
/// <param name="expiry">过期时间</param>
public Task SetAsync<T>(string key, T value, TimeSpan? expiry = null)
{
if (string.IsNullOrEmpty(key))
throw new ArgumentException("Key cannot be null or empty", nameof(key));
var cacheExpiry = expiry ?? _options.DefaultExpiry;
using var entry = _cache.CreateEntry(key);
entry.Value = value;
entry.AbsoluteExpirationRelativeToNow = cacheExpiry;
entry.Size = 1; // 简化的大小计算,实际应用中可根据对象大小设置
// 设置过期回调
entry.PostEvictionCallbacks.Add(new PostEvictionCallbackRegistration
{
EvictionCallback = OnCacheEntryEvicted,
State = key
});
// 追踪缓存键
if (_options.EnablePatternRemoval)
{
_keyTracker.TryAdd(key, 0);
}
if (_options.EnableStatistics)
{
Interlocked.Increment(ref _statistics.SetCount);
}
_logger.LogDebug("Set cache entry for key: {Key}, expiry: {Expiry}", key, cacheExpiry);
return Task.CompletedTask;
}
/// <summary>
/// 异步移除缓存项
/// </summary>
/// <param name="key">缓存键</param>
public Task RemoveAsync(string key)
{
if (string.IsNullOrEmpty(key))
throw new ArgumentException("Key cannot be null or empty", nameof(key));
_cache.Remove(key);
_keyTracker.TryRemove(key, out _);
if (_options.EnableStatistics)
{
Interlocked.Increment(ref _statistics.RemoveCount);
}
_logger.LogDebug("Removed cache entry for key: {Key}", key);
return Task.CompletedTask;
}
/// <summary>
/// 根据模式异步移除缓存项
/// 支持通配符匹配,如 "user:*", "*:settings"
/// </summary>
/// <param name="pattern">匹配模式</param>
public async Task RemoveByPatternAsync(string pattern)
{
if (string.IsNullOrEmpty(pattern))
throw new ArgumentException("Pattern cannot be null or empty", nameof(pattern));
if (!_options.EnablePatternRemoval)
{
_logger.LogWarning("Pattern removal is disabled");
return;
}
var keysToRemove = new List<string>();
var regexPattern = ConvertWildcardToRegex(pattern);
var regex = new System.Text.RegularExpressions.Regex(regexPattern,
System.Text.RegularExpressions.RegexOptions.IgnoreCase);
foreach (var key in _keyTracker.Keys)
{
if (regex.IsMatch(key))
{
keysToRemove.Add(key);
}
}
foreach (var key in keysToRemove)
{
await RemoveAsync(key);
}
_logger.LogInformation("Removed {Count} cache entries matching pattern: {Pattern}",
keysToRemove.Count, pattern);
}
/// <summary>
/// 获取缓存统计信息
/// </summary>
/// <returns>统计信息对象</returns>
public CacheStatistics GetStatistics()
{
if (!_options.EnableStatistics)
{
return new CacheStatistics();
}
return new CacheStatistics
{
HitCount = _statistics.HitCount,
MissCount = _statistics.MissCount,
SetCount = _statistics.SetCount,
RemoveCount = _statistics.RemoveCount,
StartTime = _statistics.StartTime
};
}
/// <summary>
/// 清除统计信息
/// </summary>
public void ClearStatistics()
{
if (_options.EnableStatistics)
{
Interlocked.Exchange(ref _statistics.HitCount, 0);
Interlocked.Exchange(ref _statistics.MissCount, 0);
Interlocked.Exchange(ref _statistics.SetCount, 0);
Interlocked.Exchange(ref _statistics.RemoveCount, 0);
_statistics.StartTime = DateTime.UtcNow;
}
}
/// <summary>
/// 缓存项被驱逐时的回调方法
/// </summary>
/// <param name="key">缓存键</param>
/// <param name="value">缓存值</param>
/// <param name="reason">驱逐原因</param>
/// <param name="state">状态对象</param>
private void OnCacheEntryEvicted(object key, object value, EvictionReason reason, object state)
{
var cacheKey = state?.ToString();
if (!string.IsNullOrEmpty(cacheKey))
{
_keyTracker.TryRemove(cacheKey, out _);
}
_logger.LogDebug("Cache entry evicted - Key: {Key}, Reason: {Reason}", key, reason);
}
/// <summary>
/// 将通配符模式转换为正则表达式
/// </summary>
/// <param name="wildcardPattern">通配符模式</param>
/// <returns>正则表达式字符串</returns>
private static string ConvertWildcardToRegex(string wildcardPattern)
{
return "^" + System.Text.RegularExpressions.Regex.Escape(wildcardPattern)
.Replace("\\*", ".*")
.Replace("\\?", ".") + "$";
}
/// <summary>
/// 定期清理key追踪器中的过期项
/// </summary>
/// <param name="state">定时器状态</param>
private void CleanupKeyTracker(object state)
{
var keysToRemove = new List<string>();
foreach (var key in _keyTracker.Keys)
{
if (!_cache.TryGetValue(key, out _))
{
keysToRemove.Add(key);
}
}
foreach (var key in keysToRemove)
{
_keyTracker.TryRemove(key, out _);
}
if (keysToRemove.Count > 0)
{
_logger.LogDebug("Cleaned up {Count} expired keys from tracker", keysToRemove.Count);
}
}
/// <summary>
/// 释放资源
/// </summary>
public void Dispose()
{
_cleanupTimer?.Dispose();
_semaphore?.Dispose();
_cache?.Dispose();
}
}
3.3 内存缓存配置和依赖注入
using Microsoft.Extensions.DependencyInjection;
using Microsoft.Extensions.Hosting;
/// <summary>
/// 内存缓存服务扩展
/// </summary>
public static class MemoryCacheServiceExtensions
{
/// <summary>
/// 添加高级内存缓存服务
/// </summary>
/// <param name="services">服务集合</param>
/// <param name="setupAction">配置委托</param>
/// <returns>服务集合</returns>
public static IServiceCollection AddAdvancedMemoryCache(
this IServiceCollection services,
Action<AdvancedMemoryCacheOptions> setupAction = null)
{
// 添加基础内存缓存
services.AddMemoryCache(options =>
{
options.SizeLimit = 1000; // 设置缓存大小限制
options.CompactionPercentage = 0.1; // 内存压力时的压缩百分比
options.ExpirationScanFrequency = TimeSpan.FromMinutes(1); // 过期扫描频率
});
// 配置选项
if (setupAction != null)
{
services.Configure(setupAction);
}
else
{
services.Configure<AdvancedMemoryCacheOptions>(options =>
{
// 默认配置
options.SizeLimit = 1000;
options.DefaultExpiry = TimeSpan.FromMinutes(30);
options.EnableStatistics = true;
options.EnablePatternRemoval = true;
options.CompactionPercentage = 0.1;
});
}
// 注册高级内存缓存服务(带安全装饰器)
services.AddSingleton<AdvancedMemoryCache>();
services.AddSingleton<IAdvancedMemoryCache>(provider =>
{
var innerCache = provider.GetRequiredService<AdvancedMemoryCache>();
var validator = provider.GetRequiredService<ICacheDataValidator>();
var logger = provider.GetRequiredService<ILogger<SecureCacheManagerDecorator>>();
return new SecureCacheManagerDecorator(innerCache, validator, logger);
});
return services;
}
}
/// <summary>
/// 示例:在Program.cs中的配置
/// </summary>
public class Program
{
public static void Main(string[] args)
{
var builder = WebApplication.CreateBuilder(args);
// 添加增强组件
builder.Services.AddSingleton<ICacheDataValidator, DefaultCacheDataValidator>();
builder.Services.AddSingleton<ICacheSerializer, SmartCacheSerializer>();
// 添加断路器配置
builder.Services.Configure<CacheCircuitBreakerOptions>(options =>
{
options.FailureThreshold = 5;
options.OpenTimeout = TimeSpan.FromMinutes(1);
options.SuccessThreshold = 2;
});
builder.Services.AddSingleton<CacheCircuitBreaker>();
// 添加高级内存缓存(带安全验证)
builder.Services.AddAdvancedMemoryCache(options =>
{
options.SizeLimit = 2000;
options.DefaultExpiry = TimeSpan.FromHours(1);
options.EnableStatistics = true;
options.EnablePatternRemoval = true;
options.CompactionPercentage = 0.15;
});
var app = builder.Build();
app.Run();
}
}
4. Redis分布式缓存层实现
4.1 Redis连接管理和配置
using StackExchange.Redis;
using Microsoft.Extensions.Options;
using Microsoft.Extensions.Logging;
using System.Text.Json;
/// <summary>
/// Redis缓存配置选项
/// </summary>
public class RedisCacheOptions
{
public string ConnectionString { get; set; } = "localhost:6379";
public int Database { get; set; } = 0;
public string KeyPrefix { get; set; } = "app:";
public TimeSpan DefaultExpiry { get; set; } = TimeSpan.FromHours(1);
public int ConnectTimeout { get; set; } = 5000;
public int SyncTimeout { get; set; } = 1000;
public bool AllowAdmin { get; set; } = false;
public string Password { get; set; }
public bool Ssl { get; set; } = false;
public int ConnectRetry { get; set; } = 3;
public bool AbortOnConnectFail { get; set; } = false;
public string ClientName { get; set; } = "MultiLevelCache";
}
/// <summary>
/// Redis连接管理器
/// 提供连接池管理和故障恢复功能
/// </summary>
public interface IRedisConnectionManager : IDisposable
{
IDatabase GetDatabase();
ISubscriber GetSubscriber();
IServer GetServer();
bool IsConnected { get; }
Task<bool> TestConnectionAsync();
}
/// <summary>
/// Redis连接管理器实现
/// </summary>
public class RedisConnectionManager : IRedisConnectionManager
{
private readonly RedisCacheOptions _options;
private readonly ILogger<RedisConnectionManager> _logger;
private readonly Lazy<ConnectionMultiplexer> _connectionMultiplexer;
private bool _disposed = false;
public RedisConnectionManager(
IOptions<RedisCacheOptions> options,
ILogger<RedisConnectionManager> logger)
{
_options = options?.Value ?? throw new ArgumentNullException(nameof(options));
_logger = logger ?? throw new ArgumentNullException(nameof(logger));
_connectionMultiplexer = new Lazy<ConnectionMultiplexer>(CreateConnection);
}
/// <summary>
/// 创建Redis连接
/// </summary>
/// <returns>ConnectionMultiplexer实例</returns>
private ConnectionMultiplexer CreateConnection()
{
var configurationOptions = new ConfigurationOptions
{
EndPoints = { _options.ConnectionString },
ConnectTimeout = _options.ConnectTimeout,
SyncTimeout = _options.SyncTimeout,
AllowAdmin = _options.AllowAdmin,
ConnectRetry = _options.ConnectRetry,
AbortOnConnectFail = _options.AbortOnConnectFail,
ClientName = _options.ClientName,
Ssl = _options.Ssl
};
if (!string.IsNullOrEmpty(_options.Password))
{
configurationOptions.Password = _options.Password;
}
try
{
var connection = ConnectionMultiplexer.Connect(configurationOptions);
// 注册连接事件
connection.ConnectionFailed += OnConnectionFailed;
connection.ConnectionRestored += OnConnectionRestored;
connection.ErrorMessage += OnErrorMessage;
connection.InternalError += OnInternalError;
_logger.LogInformation("Redis connection established successfully");
return connection;
}
catch (Exception ex)
{
_logger.LogError(ex, "Failed to establish Redis connection");
throw;
}
}
/// <summary>
/// 获取数据库实例
/// </summary>
/// <returns>IDatabase实例</returns>
public IDatabase GetDatabase()
{
return _connectionMultiplexer.Value.GetDatabase(_options.Database);
}
/// <summary>
/// 获取订阅者实例
/// </summary>
/// <returns>ISubscriber实例</returns>
public ISubscriber GetSubscriber()
{
return _connectionMultiplexer.Value.GetSubscriber();
}
/// <summary>
/// 获取服务器实例
/// </summary>
/// <returns>IServer实例</returns>
public IServer GetServer()
{
var endpoints = _connectionMultiplexer.Value.GetEndPoints();
return _connectionMultiplexer.Value.GetServer(endpoints.First());
}
/// <summary>
/// 检查连接状态
/// </summary>
public bool IsConnected => _connectionMultiplexer.IsValueCreated &&
_connectionMultiplexer.Value.IsConnected;
/// <summary>
/// 测试连接
/// </summary>
/// <returns>连接是否成功</returns>
public async Task<bool> TestConnectionAsync()
{
try
{
var database = GetDatabase();
await database.PingAsync();
return true;
}
catch (Exception ex)
{
_logger.LogError(ex, "Redis connection test failed");
return false;
}
}
#region 事件处理
private void OnConnectionFailed(object sender, ConnectionFailedEventArgs e)
{
_logger.LogError(e.Exception, "Redis connection failed: {EndPoint}", e.EndPoint);
}
private void OnConnectionRestored(object sender, ConnectionFailedEventArgs e)
{
_logger.LogInformation("Redis connection restored: {EndPoint}", e.EndPoint);
}
private void OnErrorMessage(object sender, RedisErrorEventArgs e)
{
_logger.LogError("Redis error: {Message}", e.Message);
}
private void OnInternalError(object sender, InternalErrorEventArgs e)
{
_logger.LogError(e.Exception, "Redis internal error");
}
#endregion
/// <summary>
/// 释放资源
/// </summary>
public void Dispose()
{
if (!_disposed)
{
if (_connectionMultiplexer.IsValueCreated)
{
_connectionMultiplexer.Value.Close();
_connectionMultiplexer.Value.Dispose();
}
_disposed = true;
}
}
}
4.2 Redis分布式缓存服务实现
using StackExchange.Redis;
using System.Text.Json;
using Microsoft.Extensions.Logging;
using Microsoft.Extensions.Options;
/// <summary>
/// Redis分布式缓存接口
/// </summary>
public interface IRedisDistributedCache
{
Task<T> GetAsync<T>(string key);
Task SetAsync<T>(string key, T value, TimeSpan? expiry = null);
Task<bool> ExistsAsync(string key);
Task<bool> RemoveAsync(string key);
Task<long> RemoveByPatternAsync(string pattern);
Task<T> GetOrSetAsync<T>(string key, Func<Task<T>> factory, TimeSpan? expiry = null);
Task<Dictionary<string, T>> GetMultipleAsync<T>(IEnumerable<string> keys);
Task SetMultipleAsync<T>(Dictionary<string, T> keyValuePairs, TimeSpan? expiry = null);
Task<long> IncrementAsync(string key, long value = 1, TimeSpan? expiry = null);
Task<double> IncrementAsync(string key, double value, TimeSpan? expiry = null);
Task<bool> SetIfNotExistsAsync<T>(string key, T value, TimeSpan? expiry = null);
Task<TimeSpan?> GetExpiryAsync(string key);
Task<bool> ExpireAsync(string key, TimeSpan expiry);
}
/// <summary>
/// Redis分布式缓存实现
/// </summary>
public class RedisDistributedCache : IRedisDistributedCache
{
private readonly IRedisConnectionManager _connectionManager;
private readonly RedisCacheOptions _options;
private readonly ILogger<RedisDistributedCache> _logger;
private readonly ICacheSerializer _serializer;
public RedisDistributedCache(
IRedisConnectionManager connectionManager,
IOptions<RedisCacheOptions> options,
ILogger<RedisDistributedCache> logger)
{
_connectionManager = connectionManager ?? throw new ArgumentNullException(nameof(connectionManager));
_options = options?.Value ?? throw new ArgumentNullException(nameof(options));
_logger = logger ?? throw new ArgumentNullException(nameof(logger));
// 配置JSON序列化选项
// 使用智能序列化器替代直接的JSON序列化器
_serializer = serviceProvider?.GetService<ICacheSerializer>() ?? new JsonCacheSerializer();
}
/// <summary>
/// 异步获取缓存项
/// </summary>
/// <typeparam name="T">缓存项类型</typeparam>
/// <param name="key">缓存键</param>
/// <returns>缓存的值</returns>
public async Task<T> GetAsync<T>(string key)
{
if (string.IsNullOrEmpty(key))
throw new ArgumentException("Key cannot be null or empty", nameof(key));
try
{
var database = _connectionManager.GetDatabase();
var fullKey = GetFullKey(key);
var value = await database.StringGetAsync(fullKey);
if (!value.HasValue)
{
_logger.LogDebug("Cache miss for key: {Key}", key);
return default(T);
}
_logger.LogDebug("Cache hit for key: {Key}", key);
return DeserializeValue<T>(value);
}
catch (Exception ex)
{
_logger.LogError(ex, "Error getting value from Redis for key: {Key}", key);
return default(T);
}
}
/// <summary>
/// 异步设置缓存项
/// </summary>
/// <typeparam name="T">缓存项类型</typeparam>
/// <param name="key">缓存键</param>
/// <param name="value">缓存值</param>
/// <param name="expiry">过期时间</param>
public async Task SetAsync<T>(string key, T value, TimeSpan? expiry = null)
{
if (string.IsNullOrEmpty(key))
throw new ArgumentException("Key cannot be null or empty", nameof(key));
try
{
var database = _connectionManager.GetDatabase();
var fullKey = GetFullKey(key);
var serializedValue = SerializeValue(value);
var expiration = expiry ?? _options.DefaultExpiry;
await database.StringSetAsync(fullKey, serializedValue, expiration);
_logger.LogDebug("Set cache value for key: {Key}, expiry: {Expiry}", key, expiration);
}
catch (Exception ex)
{
_logger.LogError(ex, "Error setting value in Redis for key: {Key}", key);
throw;
}
}
/// <summary>
/// 检查键是否存在
/// </summary>
/// <param name="key">缓存键</param>
/// <returns>键是否存在</returns>
public async Task<bool> ExistsAsync(string key)
{
if (string.IsNullOrEmpty(key))
throw new ArgumentException("Key cannot be null or empty", nameof(key));
try
{
var database = _connectionManager.GetDatabase();
var fullKey = GetFullKey(key);
return await database.KeyExistsAsync(fullKey);
}
catch (Exception ex)
{
_logger.LogError(ex, "Error checking existence in Redis for key: {Key}", key);
return false;
}
}
/// <summary>
/// 异步移除缓存项
/// </summary>
/// <param name="key">缓存键</param>
/// <returns>是否成功移除</returns>
public async Task<bool> RemoveAsync(string key)
{
if (string.IsNullOrEmpty(key))
throw new ArgumentException("Key cannot be null or empty", nameof(key));
try
{
var database = _connectionManager.GetDatabase();
var fullKey = GetFullKey(key);
var result = await database.KeyDeleteAsync(fullKey);
_logger.LogDebug("Remove cache key: {Key}, success: {Success}", key, result);
return result;
}
catch (Exception ex)
{
_logger.LogError(ex, "Error removing key from Redis: {Key}", key);
return false;
}
}
/// <summary>
/// 根据模式批量删除缓存项
/// </summary>
/// <param name="pattern">匹配模式</param>
/// <returns>删除的项目数量</returns>
public async Task<long> RemoveByPatternAsync(string pattern)
{
if (string.IsNullOrEmpty(pattern))
throw new ArgumentException("Pattern cannot be null or empty", nameof(pattern));
try
{
var server = _connectionManager.GetServer();
var database = _connectionManager.GetDatabase();
var fullPattern = GetFullKey(pattern);
var keys = server.Keys(database.Database, fullPattern).ToArray();
if (keys.Length == 0)
{
return 0;
}
var deletedCount = await database.KeyDeleteAsync(keys);
_logger.LogInformation("Deleted {Count} keys matching pattern: {Pattern}", deletedCount, pattern);
return deletedCount;
}
catch (Exception ex)
{
_logger.LogError(ex, "Error removing keys by pattern from Redis: {Pattern}", pattern);
return 0;
}
}
/// <summary>
/// 获取或设置缓存项(分布式锁实现)
/// </summary>
/// <typeparam name="T">缓存项类型</typeparam>
/// <param name="key">缓存键</param>
/// <param name="factory">数据工厂方法</param>
/// <param name="expiry">过期时间</param>
/// <returns>缓存的值</returns>
public async Task<T> GetOrSetAsync<T>(string key, Func<Task<T>> factory, TimeSpan? expiry = null)
{
if (string.IsNullOrEmpty(key))
throw new ArgumentException("Key cannot be null or empty", nameof(key));
if (factory == null)
throw new ArgumentNullException(nameof(factory));
// 尝试从缓存获取
var cachedValue = await GetAsync<T>(key);
if (cachedValue != null)
{
return cachedValue;
}
// 使用分布式锁防止缓存击穿
var lockKey = $"{key}:lock";
var lockValue = Guid.NewGuid().ToString();
var database = _connectionManager.GetDatabase();
try
{
// 尝试获取分布式锁
var lockAcquired = await database.StringSetAsync(
GetFullKey(lockKey),
lockValue,
TimeSpan.FromMinutes(1),
When.NotExists);
if (lockAcquired)
{
try
{
// 再次检查缓存
cachedValue = await GetAsync<T>(key);
if (cachedValue != null)
{
return cachedValue;
}
// 执行工厂方法
_logger.LogDebug("Executing factory method for key: {Key}", key);
var value = await factory();
// 设置缓存
await SetAsync(key, value, expiry);
return value;
}
finally
{
// 释放分布式锁(使用Lua脚本确保原子性)
const string releaseLockScript = @"
if redis.call('GET', KEYS[1]) == ARGV[1] then
return redis.call('DEL', KEYS[1])
else
return 0
end";
await database.ScriptEvaluateAsync(
releaseLockScript,
new RedisKey[] { GetFullKey(lockKey) },
new RedisValue[] { lockValue });
}
}
else
{
// 等待锁释放并重试
_logger.LogDebug("Waiting for lock to be released for key: {Key}", key);
await Task.Delay(50); // 短暂等待
// 重试获取缓存
cachedValue = await GetAsync<T>(key);
if (cachedValue != null)
{
return cachedValue;
}
// 如果仍未获取到,执行降级策略
_logger.LogWarning("Failed to acquire lock and cache miss for key: {Key}, executing factory method", key);
return await factory();
}
}
catch (Exception ex)
{
_logger.LogError(ex, "Error in GetOrSetAsync for key: {Key}", key);
// 降级到直接执行工厂方法
return await factory();
}
}
/// <summary>
/// 批量获取缓存项
/// </summary>
/// <typeparam name="T">缓存项类型</typeparam>
/// <param name="keys">缓存键集合</param>
/// <returns>键值对字典</returns>
public async Task<Dictionary<string, T>> GetMultipleAsync<T>(IEnumerable<string> keys)
{
if (keys == null)
throw new ArgumentNullException(nameof(keys));
var keyList = keys.ToList();
if (!keyList.Any())
{
return new Dictionary<string, T>();
}
try
{
var database = _connectionManager.GetDatabase();
var fullKeys = keyList.Select(k => (RedisKey)GetFullKey(k)).ToArray();
var values = await database.StringGetAsync(fullKeys);
var result = new Dictionary<string, T>();
for (int i = 0; i < keyList.Count; i++)
{
if (values[i].HasValue)
{
result[keyList[i]] = DeserializeValue<T>(values[i]);
}
}
_logger.LogDebug("Retrieved {Count} out of {Total} keys from Redis",
result.Count, keyList.Count);
return result;
}
catch (Exception ex)
{
_logger.LogError(ex, "Error getting multiple values from Redis");
return new Dictionary<string, T>();
}
}
/// <summary>
/// 批量设置缓存项
/// </summary>
/// <typeparam name="T">缓存项类型</typeparam>
/// <param name="keyValuePairs">键值对字典</param>
/// <param name="expiry">过期时间</param>
public async Task SetMultipleAsync<T>(Dictionary<string, T> keyValuePairs, TimeSpan? expiry = null)
{
if (keyValuePairs == null || !keyValuePairs.Any())
return;
try
{
var database = _connectionManager.GetDatabase();
var expiration = expiry ?? _options.DefaultExpiry;
var tasks = keyValuePairs.Select(async kvp =>
{
var fullKey = GetFullKey(kvp.Key);
var serializedValue = SerializeValue(kvp.Value);
await database.StringSetAsync(fullKey, serializedValue, expiration);
});
await Task.WhenAll(tasks);
_logger.LogDebug("Set {Count} cache values with expiry: {Expiry}",
keyValuePairs.Count, expiration);
}
catch (Exception ex)
{
_logger.LogError(ex, "Error setting multiple values in Redis");
throw;
}
}
/// <summary>
/// 原子递增操作
/// </summary>
/// <param name="key">缓存键</param>
/// <param name="value">递增值</param>
/// <param name="expiry">过期时间</param>
/// <returns>递增后的值</returns>
public async Task<long> IncrementAsync(string key, long value = 1, TimeSpan? expiry = null)
{
if (string.IsNullOrEmpty(key))
throw new ArgumentException("Key cannot be null or empty", nameof(key));
try
{
var database = _connectionManager.GetDatabase();
var fullKey = GetFullKey(key);
var result = await database.StringIncrementAsync(fullKey, value);
if (expiry.HasValue)
{
await database.KeyExpireAsync(fullKey, expiry.Value);
}
return result;
}
catch (Exception ex)
{
_logger.LogError(ex, "Error incrementing value in Redis for key: {Key}", key);
throw;
}
}
/// <summary>
/// 原子递增操作(浮点数)
/// </summary>
/// <param name="key">缓存键</param>
/// <param name="value">递增值</param>
/// <param name="expiry">过期时间</param>
/// <returns>递增后的值</returns>
public async Task<double> IncrementAsync(string key, double value, TimeSpan? expiry = null)
{
if (string.IsNullOrEmpty(key))
throw new ArgumentException("Key cannot be null or empty", nameof(key));
try
{
var database = _connectionManager.GetDatabase();
var fullKey = GetFullKey(key);
var result = await database.StringIncrementAsync(fullKey, value);
if (expiry.HasValue)
{
await database.KeyExpireAsync(fullKey, expiry.Value);
}
return result;
}
catch (Exception ex)
{
_logger.LogError(ex, "Error incrementing double value in Redis for key: {Key}", key);
throw;
}
}
/// <summary>
/// 仅在键不存在时设置值
/// </summary>
/// <typeparam name="T">缓存项类型</typeparam>
/// <param name="key">缓存键</param>
/// <param name="value">缓存值</param>
/// <param name="expiry">过期时间</param>
/// <returns>是否设置成功</returns>
public async Task<bool> SetIfNotExistsAsync<T>(string key, T value, TimeSpan? expiry = null)
{
if (string.IsNullOrEmpty(key))
throw new ArgumentException("Key cannot be null or empty", nameof(key));
try
{
var database = _connectionManager.GetDatabase();
var fullKey = GetFullKey(key);
var serializedValue = SerializeValue(value);
var expiration = expiry ?? _options.DefaultExpiry;
var result = await database.StringSetAsync(fullKey, serializedValue, expiration, When.NotExists);
_logger.LogDebug("SetIfNotExists for key: {Key}, success: {Success}", key, result);
return result;
}
catch (Exception ex)
{
_logger.LogError(ex, "Error in SetIfNotExists for key: {Key}", key);
return false;
}
}
/// <summary>
/// 获取键的过期时间
/// </summary>
/// <param name="key">缓存键</param>
/// <returns>过期时间,如果键不存在或无过期时间则返回null</returns>
public async Task<TimeSpan?> GetExpiryAsync(string key)
{
if (string.IsNullOrEmpty(key))
throw new ArgumentException("Key cannot be null or empty", nameof(key));
try
{
var database = _connectionManager.GetDatabase();
var fullKey = GetFullKey(key);
return await database.KeyTimeToLiveAsync(fullKey);
}
catch (Exception ex)
{
_logger.LogError(ex, "Error getting expiry for key: {Key}", key);
return null;
}
}
/// <summary>
/// 设置键的过期时间
/// </summary>
/// <param name="key">缓存键</param>
/// <param name="expiry">过期时间</param>
/// <returns>是否设置成功</returns>
public async Task<bool> ExpireAsync(string key, TimeSpan expiry)
{
if (string.IsNullOrEmpty(key))
throw new ArgumentException("Key cannot be null or empty", nameof(key));
try
{
var database = _connectionManager.GetDatabase();
var fullKey = GetFullKey(key);
return await database.KeyExpireAsync(fullKey, expiry);
}
catch (Exception ex)
{
_logger.LogError(ex, "Error setting expiry for key: {Key}", key);
return false;
}
}
#region 辅助方法
/// <summary>
/// 获取完整的缓存键(带前缀)
/// </summary>
/// <param name="key">原始键</param>
/// <returns>完整键</returns>
private string GetFullKey(string key)
{
return $"{_options.KeyPrefix}{key}";
}
/// <summary>
/// 序列化值
/// </summary>
/// <typeparam name="T">值类型</typeparam>
/// <param name="value">要序列化的值</param>
/// <returns>序列化后的字符串</returns>
private string SerializeValue<T>(T value)
{
if (value == null) return null;
try
{
var serializedBytes = _serializer.Serialize(value);
return Convert.ToBase64String(serializedBytes);
}
catch (Exception ex)
{
_logger.LogError(ex, "Error serializing value of type: {Type}", typeof(T).Name);
throw new CacheSerializationException($"Failed to serialize value of type: {typeof(T).Name}", ex);
}
}
/// <summary>
/// 反序列化值
/// </summary>
/// <typeparam name="T">目标类型</typeparam>
/// <param name="value">要反序列化的值</param>
/// <returns>反序列化后的对象</returns>
private T DeserializeValue<T>(string value)
{
if (string.IsNullOrEmpty(value)) return default(T);
try
{
var serializedBytes = Convert.FromBase64String(value);
return _serializer.Deserialize<T>(serializedBytes);
}
catch (Exception ex)
{
_logger.LogError(ex, "Error deserializing value to type: {Type}", typeof(T).Name);
throw new CacheSerializationException($"Failed to deserialize value to type: {typeof(T).Name}", ex);
}
}
#endregion
}
5. Redis发布-订阅同步机制实现
5.1 缓存同步事件模型
using System.Text.Json;
/// <summary>
/// 缓存同步事件类型
/// </summary>
public enum CacheSyncEventType
{
/// <summary>
/// 缓存项被设置
/// </summary>
Set,
/// <summary>
/// 缓存项被删除
/// </summary>
Remove,
/// <summary>
/// 缓存项过期
/// </summary>
Expire,
/// <summary>
/// 批量删除(按模式)
/// </summary>
RemovePattern,
/// <summary>
/// 清空所有缓存
/// </summary>
Clear
}
/// <summary>
/// 缓存同步事件
/// </summary>
public class CacheSyncEvent
{
/// <summary>
/// 事件ID(用于幂等性控制)
/// </summary>
public string EventId { get; set; } = Guid.NewGuid().ToString();
/// <summary>
/// 事件类型
/// </summary>
public CacheSyncEventType EventType { get; set; }
/// <summary>
/// 缓存键
/// </summary>
public string Key { get; set; }
/// <summary>
/// 模式(用于批量删除)
/// </summary>
public string Pattern { get; set; }
/// <summary>
/// 事件发生时间
/// </summary>
public DateTime Timestamp { get; set; } = DateTime.UtcNow;
/// <summary>
/// 发起节点标识
/// </summary>
public string NodeId { get; set; }
/// <summary>
/// 附加数据
/// </summary>
public Dictionary<string, object> Metadata { get; set; } = new();
/// <summary>
/// 序列化为JSON
/// </summary>
/// <returns>JSON字符串</returns>
public string ToJson()
{
return JsonSerializer.Serialize(this, new JsonSerializerOptions
{
PropertyNamingPolicy = JsonNamingPolicy.CamelCase
});
}
/// <summary>
/// 从JSON反序列化
/// </summary>
/// <param name="json">JSON字符串</param>
/// <returns>缓存同步事件</returns>
public static CacheSyncEvent FromJson(string json)
{
return JsonSerializer.Deserialize<CacheSyncEvent>(json, new JsonSerializerOptions
{
PropertyNamingPolicy = JsonNamingPolicy.CamelCase
});
}
}
/// <summary>
/// 缓存同步配置选项
/// </summary>
public class CacheSyncOptions
{
/// <summary>
/// Redis发布订阅频道前缀
/// </summary>
public string ChannelPrefix { get; set; } = "cache_sync";
/// <summary>
/// 当前节点ID
/// </summary>
public string NodeId { get; set; } = Environment.MachineName;
/// <summary>
/// 是否启用缓存同步
/// </summary>
public bool EnableSync { get; set; } = true;
/// <summary>
/// 事件去重窗口时间
/// </summary>
public TimeSpan DeduplicationWindow { get; set; } = TimeSpan.FromSeconds(30);
/// <summary>
/// 最大重试次数
/// </summary>
public int MaxRetryAttempts { get; set; } = 3;
/// <summary>
/// 重试延迟
/// </summary>
public TimeSpan RetryDelay { get; set; } = TimeSpan.FromSeconds(1);
/// <summary>
/// 批量处理的最大延迟
/// </summary>
public TimeSpan BatchMaxDelay { get; set; } = TimeSpan.FromMilliseconds(100);
/// <summary>
/// 批量处理的最大大小
/// </summary>
public int BatchMaxSize { get; set; } = 50;
}
5.2 Redis发布-订阅同步服务
using Microsoft.Extensions.Hosting;
using Microsoft.Extensions.Logging;
using Microsoft.Extensions.Options;
using StackExchange.Redis;
using System.Collections.Concurrent;
using System.Threading.Channels;
/// <summary>
/// 缓存同步服务接口
/// </summary>
public interface ICacheSyncService
{
/// <summary>
/// 发布缓存同步事件
/// </summary>
/// <param name="syncEvent">同步事件</param>
Task PublishAsync(CacheSyncEvent syncEvent);
/// <summary>
/// 订阅缓存同步事件
/// </summary>
/// <param name="handler">事件处理器</param>
Task SubscribeAsync(Func<CacheSyncEvent, Task> handler);
/// <summary>
/// 取消订阅
/// </summary>
Task UnsubscribeAsync();
/// <summary>
/// 检查服务状态
/// </summary>
bool IsHealthy { get; }
}
/// <summary>
/// Redis发布-订阅缓存同步服务
/// </summary>
public class RedisCacheSyncService : ICacheSyncService, IHostedService, IDisposable
{
private readonly IRedisConnectionManager _connectionManager;
private readonly CacheSyncOptions _options;
private readonly ILogger<RedisCacheSyncService> _logger;
// 事件处理器集合
private readonly ConcurrentBag<Func<CacheSyncEvent, Task>> _handlers;
// 事件去重缓存
private readonly ConcurrentDictionary<string, DateTime> _processedEvents;
// 批量处理通道
private readonly Channel<CacheSyncEvent> _eventChannel;
private readonly ChannelWriter<CacheSyncEvent> _eventWriter;
private readonly ChannelReader<CacheSyncEvent> _eventReader;
// 订阅和处理任务
private Task _subscriptionTask;
private Task _processingTask;
private CancellationTokenSource _cancellationTokenSource;
// 服务状态
private volatile bool _isHealthy = false;
private bool _disposed = false;
public RedisCacheSyncService(
IRedisConnectionManager connectionManager,
IOptions<CacheSyncOptions> options,
ILogger<RedisCacheSyncService> logger)
{
_connectionManager = connectionManager ?? throw new ArgumentNullException(nameof(connectionManager));
_options = options?.Value ?? throw new ArgumentNullException(nameof(options));
_logger = logger ?? throw new ArgumentNullException(nameof(logger));
_handlers = new ConcurrentBag<Func<CacheSyncEvent, Task>>();
_processedEvents = new ConcurrentDictionary<string, DateTime>();
// 创建有界通道用于批量处理
var channelOptions = new BoundedChannelOptions(_options.BatchMaxSize * 2)
{
FullMode = BoundedChannelFullMode.Wait,
SingleReader = true,
SingleWriter = false
};
_eventChannel = Channel.CreateBounded<CacheSyncEvent>(channelOptions);
_eventWriter = _eventChannel.Writer;
_eventReader = _eventChannel.Reader;
}
/// <summary>
/// 服务健康状态
/// </summary>
public bool IsHealthy => _isHealthy;
/// <summary>
/// 发布缓存同步事件
/// </summary>
/// <param name="syncEvent">同步事件</param>
public async Task PublishAsync(CacheSyncEvent syncEvent)
{
if (!_options.EnableSync || syncEvent == null)
return;
try
{
// 设置节点ID
syncEvent.NodeId = _options.NodeId;
var subscriber = _connectionManager.GetSubscriber();
var channel = GetChannelName();
var message = syncEvent.ToJson();
await subscriber.PublishAsync(channel, message);
_logger.LogDebug("Published sync event: {EventType} for key: {Key}",
syncEvent.EventType, syncEvent.Key);
}
catch (Exception ex)
{
_logger.LogError(ex, "Failed to publish sync event: {EventType} for key: {Key}",
syncEvent.EventType, syncEvent.Key);
}
}
/// <summary>
/// 订阅缓存同步事件
/// </summary>
/// <param name="handler">事件处理器</param>
public Task SubscribeAsync(Func<CacheSyncEvent, Task> handler)
{
if (handler == null)
throw new ArgumentNullException(nameof(handler));
_handlers.Add(handler);
_logger.LogDebug("Added sync event handler");
return Task.CompletedTask;
}
/// <summary>
/// 取消订阅
/// </summary>
public async Task UnsubscribeAsync()
{
try
{
if (_subscriptionTask != null && !_subscriptionTask.IsCompleted)
{
_cancellationTokenSource?.Cancel();
await _subscriptionTask;
}
_logger.LogDebug("Unsubscribed from sync events");
}
catch (Exception ex)
{
_logger.LogError(ex, "Error during unsubscribe");
}
}
/// <summary>
/// 启动服务
/// </summary>
/// <param name="cancellationToken">取消令牌</param>
public Task StartAsync(CancellationToken cancellationToken)
{
if (!_options.EnableSync)
{
_logger.LogInformation("Cache sync is disabled");
return Task.CompletedTask;
}
_cancellationTokenSource = CancellationTokenSource.CreateLinkedTokenSource(cancellationToken);
// 启动Redis订阅任务
_subscriptionTask = StartSubscriptionAsync(_cancellationTokenSource.Token);
// 启动事件处理任务
_processingTask = StartProcessingAsync(_cancellationTokenSource.Token);
// 启动清理任务
_ = Task.Run(() => StartCleanupAsync(_cancellationTokenSource.Token), cancellationToken);
_logger.LogInformation("Cache sync service started with NodeId: {NodeId}", _options.NodeId);
return Task.CompletedTask;
}
/// <summary>
/// 停止服务
/// </summary>
/// <param name="cancellationToken">取消令牌</param>
public async Task StopAsync(CancellationToken cancellationToken)
{
_logger.LogInformation("Stopping cache sync service");
_cancellationTokenSource?.Cancel();
// 完成事件通道写入
_eventWriter.TryComplete();
try
{
// 等待订阅任务完成
if (_subscriptionTask != null)
{
await _subscriptionTask.WaitAsync(TimeSpan.FromSeconds(5), cancellationToken);
}
// 等待处理任务完成
if (_processingTask != null)
{
await _processingTask.WaitAsync(TimeSpan.FromSeconds(5), cancellationToken);
}
}
catch (TimeoutException)
{
_logger.LogWarning("Cache sync service stop timed out");
}
catch (Exception ex)
{
_logger.LogError(ex, "Error stopping cache sync service");
}
_isHealthy = false;
_logger.LogInformation("Cache sync service stopped");
}
/// <summary>
/// 启动Redis订阅
/// </summary>
/// <param name="cancellationToken">取消令牌</param>
private async Task StartSubscriptionAsync(CancellationToken cancellationToken)
{
var retryCount = 0;
while (!cancellationToken.IsCancellationRequested && retryCount < _options.MaxRetryAttempts)
{
try
{
var subscriber = _connectionManager.GetSubscriber();
var channel = GetChannelName();
await subscriber.SubscribeAsync(channel, OnMessageReceived);
_isHealthy = true;
_logger.LogInformation("Successfully subscribed to Redis channel: {Channel}", channel);
// 保持订阅状态
while (!cancellationToken.IsCancellationRequested)
{
await Task.Delay(1000, cancellationToken);
}
break;
}
catch (OperationCanceledException)
{
break;
}
catch (Exception ex)
{
retryCount++;
_isHealthy = false;
_logger.LogError(ex, "Redis subscription failed, retry {RetryCount}/{MaxRetries}",
retryCount, _options.MaxRetryAttempts);
if (retryCount < _options.MaxRetryAttempts)
{
await Task.Delay(_options.RetryDelay, cancellationToken);
}
}
}
}
/// <summary>
/// 启动事件批量处理
/// </summary>
/// <param name="cancellationToken">取消令牌</param>
private async Task StartProcessingAsync(CancellationToken cancellationToken)
{
var eventBatch = new List<CacheSyncEvent>();
var batchTimer = Stopwatch.StartNew();
try
{
while (!cancellationToken.IsCancellationRequested)
{
// 尝试读取事件(带超时)
var hasEvent = await _eventReader.WaitToReadAsync(cancellationToken);
if (!hasEvent)
break;
// 收集批量事件
while (_eventReader.TryRead(out var syncEvent) &&
eventBatch.Count < _options.BatchMaxSize)
{
eventBatch.Add(syncEvent);
}
// 检查是否应该处理批次
var shouldProcess = eventBatch.Count >= _options.BatchMaxSize ||
batchTimer.Elapsed >= _options.BatchMaxDelay ||
!_eventReader.TryPeek(out _); // 没有更多事件
if (shouldProcess && eventBatch.Count > 0)
{
await ProcessEventBatchAsync(eventBatch, cancellationToken);
eventBatch.Clear();
batchTimer.Restart();
}
else if (eventBatch.Count > 0)
{
// 短暂等待以收集更多事件
await Task.Delay(10, cancellationToken);
}
}
}
catch (OperationCanceledException)
{
// 正常取消
}
catch (Exception ex)
{
_logger.LogError(ex, "Error in event processing loop");
}
finally
{
// 处理剩余的事件
if (eventBatch.Count > 0)
{
try
{
await ProcessEventBatchAsync(eventBatch, CancellationToken.None);
}
catch (Exception ex)
{
_logger.LogError(ex, "Error processing final event batch");
}
}
}
}
/// <summary>
/// 处理事件批次
/// </summary>
/// <param name="events">事件列表</param>
/// <param name="cancellationToken">取消令牌</param>
private async Task ProcessEventBatchAsync(List<CacheSyncEvent> events, CancellationToken cancellationToken)
{
if (!events.Any())
return;
try
{
var tasks = events
.Where(e => !IsEventProcessed(e.EventId))
.Select(async e =>
{
try
{
// 标记事件为已处理
MarkEventAsProcessed(e.EventId);
// 并行调用所有处理器
var handlerTasks = _handlers.Select(handler => handler(e));
await Task.WhenAll(handlerTasks);
_logger.LogDebug("Processed sync event: {EventType} for key: {Key}",
e.EventType, e.Key);
}
catch (Exception ex)
{
_logger.LogError(ex, "Error processing sync event: {EventId}", e.EventId);
}
});
await Task.WhenAll(tasks);
_logger.LogDebug("Processed batch of {Count} sync events", events.Count);
}
catch (Exception ex)
{
_logger.LogError(ex, "Error processing event batch");
}
}
/// <summary>
/// 处理接收到的Redis消息
/// </summary>
/// <param name="channel">频道</param>
/// <param name="message">消息</param>
private async void OnMessageReceived(RedisChannel channel, RedisValue message)
{
try
{
if (!message.HasValue)
return;
var syncEvent = CacheSyncEvent.FromJson(message);
// 忽略自己发送的事件
if (syncEvent.NodeId == _options.NodeId)
{
_logger.LogTrace("Ignoring self-generated event: {EventId}", syncEvent.EventId);
return;
}
// 将事件加入处理队列
if (!await _eventWriter.WaitToWriteAsync())
{
_logger.LogWarning("Event channel is closed, dropping event: {EventId}", syncEvent.EventId);
return;
}
if (!_eventWriter.TryWrite(syncEvent))
{
_logger.LogWarning("Failed to queue sync event: {EventId}", syncEvent.EventId);
}
}
catch (JsonException ex)
{
_logger.LogError(ex, "Failed to deserialize sync event message: {Message}", message.ToString());
}
catch (Exception ex)
{
_logger.LogError(ex, "Error processing received message");
}
}
/// <summary>
/// 检查事件是否已处理(防止重复处理)
/// </summary>
/// <param name="eventId">事件ID</param>
/// <returns>是否已处理</returns>
private bool IsEventProcessed(string eventId)
{
return _processedEvents.ContainsKey(eventId);
}
/// <summary>
/// 标记事件为已处理
/// </summary>
/// <param name="eventId">事件ID</param>
private void MarkEventAsProcessed(string eventId)
{
_processedEvents.TryAdd(eventId, DateTime.UtcNow);
}
/// <summary>
/// 启动定期清理已处理事件记录
/// </summary>
/// <param name="cancellationToken">取消令牌</param>
private async Task StartCleanupAsync(CancellationToken cancellationToken)
{
while (!cancellationToken.IsCancellationRequested)
{
try
{
await Task.Delay(TimeSpan.FromMinutes(5), cancellationToken);
var cutoffTime = DateTime.UtcNow - _options.DeduplicationWindow;
var keysToRemove = _processedEvents
.Where(kvp => kvp.Value < cutoffTime)
.Select(kvp => kvp.Key)
.ToList();
foreach (var key in keysToRemove)
{
_processedEvents.TryRemove(key, out _);
}
if (keysToRemove.Count > 0)
{
_logger.LogDebug("Cleaned up {Count} processed event records", keysToRemove.Count);
}
}
catch (OperationCanceledException)
{
break;
}
catch (Exception ex)
{
_logger.LogError(ex, "Error in cleanup task");
}
}
}
/// <summary>
/// 获取Redis频道名称
/// </summary>
/// <returns>频道名称</returns>
private string GetChannelName()
{
return $"{_options.ChannelPrefix}:events";
}
/// <summary>
/// 释放资源
/// </summary>
public void Dispose()
{
if (!_disposed)
{
_cancellationTokenSource?.Cancel();
_eventWriter?.TryComplete();
try
{
Task.WhenAll(
_subscriptionTask ?? Task.CompletedTask,
_processingTask ?? Task.CompletedTask
).Wait(TimeSpan.FromSeconds(5));
}
catch (Exception ex)
{
_logger.LogError(ex, "Error during disposal");
}
_cancellationTokenSource?.Dispose();
_disposed = true;
}
}
}
5.3 缓存同步扩展方法
using Microsoft.Extensions.DependencyInjection;
using Microsoft.Extensions.Hosting;
/// <summary>
/// 缓存同步服务扩展方法
/// </summary>
public static class CacheSyncServiceExtensions
{
/// <summary>
/// 添加Redis缓存同步服务
/// </summary>
/// <param name="services">服务集合</param>
/// <param name="setupAction">配置委托</param>
/// <returns>服务集合</returns>
public static IServiceCollection AddRedisCacheSync(
this IServiceCollection services,
Action<CacheSyncOptions> setupAction = null)
{
// 配置选项
if (setupAction != null)
{
services.Configure(setupAction);
}
else
{
services.Configure<CacheSyncOptions>(options =>
{
// 使用默认配置
});
}
// 注册Redis缓存服务(带断路器装饰器)
services.AddSingleton<RedisDistributedCache>();
services.AddSingleton<IRedisDistributedCache>(provider =>
{
var innerCache = provider.GetRequiredService<RedisDistributedCache>();
var circuitBreaker = provider.GetRequiredService<CacheCircuitBreaker>();
var logger = provider.GetRequiredService<ILogger<CircuitBreakerRedisCache>>();
return new CircuitBreakerRedisCache(innerCache, circuitBreaker, logger);
});
// 注册缓存同步服务
services.AddSingleton<ICacheSyncService, RedisCacheSyncService>();
services.AddHostedService<RedisCacheSyncService>(provider =>
(RedisCacheSyncService)provider.GetRequiredService<ICacheSyncService>());
return services;
}
}
6. 完整的多级缓存管理器实现
现在我将完成多级缓存管理器的实现,这是整个系统的核心组件:
using Microsoft.Extensions.Logging;
using Microsoft.Extensions.Options;
using System.Diagnostics;
/// <summary>
/// 多级缓存配置选项
/// </summary>
public class MultiLevelCacheOptions
{
/// <summary>
/// L1缓存(内存缓存)配置
/// </summary>
public AdvancedMemoryCacheOptions L1Options { get; set; } = new();
/// <summary>
/// L2缓存(Redis缓存)配置
/// </summary>
public RedisCacheOptions L2Options { get; set; } = new();
/// <summary>
/// 缓存同步配置
/// </summary>
public CacheSyncOptions SyncOptions { get; set; } = new();
/// <summary>
/// 是否启用L1缓存
/// </summary>
public bool EnableL1Cache { get; set; } = true;
/// <summary>
/// 是否启用L2缓存
/// </summary>
public bool EnableL2Cache { get; set; } = true;
/// <summary>
/// 是否启用缓存同步
/// </summary>
public bool EnableCacheSync { get; set; } = true;
/// <summary>
/// L1缓存与L2缓存的一致性策略
/// </summary>
public CacheConsistencyStrategy ConsistencyStrategy { get; set; } = CacheConsistencyStrategy.EventualConsistency;
/// <summary>
/// L2缓存回写延迟(用于Write-Behind模式)
/// </summary>
public TimeSpan L2WriteDelay { get; set; } = TimeSpan.FromSeconds(1);
/// <summary>
/// 降级策略:L2缓存不可用时的行为
/// </summary>
public CacheDegradationStrategy DegradationStrategy { get; set; } = CacheDegradationStrategy.L1Only;
/// <summary>
/// 健康检查间隔
/// </summary>
public TimeSpan HealthCheckInterval { get; set; } = TimeSpan.FromSeconds(30);
/// <summary>
/// 是否启用性能指标收集
/// </summary>
public bool EnableMetrics { get; set; } = true;
}
/// <summary>
/// 缓存一致性策略
/// </summary>
public enum CacheConsistencyStrategy
{
/// <summary>
/// 强一致性:所有操作同步到所有层级
/// </summary>
StrongConsistency,
/// <summary>
/// 最终一致性:异步同步,容忍短期不一致
/// </summary>
EventualConsistency,
/// <summary>
/// 会话一致性:同一会话内保证一致性
/// </summary>
SessionConsistency
}
/// <summary>
/// 缓存降级策略
/// </summary>
public enum CacheDegradationStrategy
{
/// <summary>
/// 仅使用L1缓存
/// </summary>
L1Only,
/// <summary>
/// 直接访问数据源
/// </summary>
DirectAccess,
/// <summary>
/// 抛出异常
/// </summary>
ThrowException
}
/// <summary>
/// 缓存操作上下文
/// </summary>
public class CacheOperationContext
{
public string Key { get; set; }
public string SessionId { get; set; }
public bool ForceRefresh { get; set; }
public TimeSpan? CustomExpiry { get; set; }
public CacheLevel TargetLevel { get; set; } = CacheLevel.All;
public Dictionary<string, object> Metadata { get; set; } = new();
}
/// <summary>
/// 缓存级别
/// </summary>
[Flags]
public enum CacheLevel
{
None = 0,
L1 = 1,
L2 = 2,
All = L1 | L2
}
/// <summary>
/// 缓存操作结果
/// </summary>
public class CacheOperationResult<T>
{
public T Value { get; set; }
public bool Success { get; set; }
public CacheLevel HitLevel { get; set; }
public TimeSpan Duration { get; set; }
public string Error { get; set; }
public CacheStatistics Statistics { get; set; }
}
/// <summary>
/// 多级缓存管理器接口
/// </summary>
public interface IMultiLevelCacheManager
{
Task<CacheOperationResult<T>> GetAsync<T>(string key, CacheOperationContext context = null);
Task<CacheOperationResult<T>> GetOrSetAsync<T>(string key, Func<Task<T>> factory, TimeSpan? expiry = null, CacheOperationContext context = null);
Task<CacheOperationResult<bool>> SetAsync<T>(string key, T value, TimeSpan? expiry = null, CacheOperationContext context = null);
Task<CacheOperationResult<bool>> RemoveAsync(string key, CacheOperationContext context = null);
Task<CacheOperationResult<long>> RemoveByPatternAsync(string pattern, CacheOperationContext context = null);
Task<CacheOperationResult<bool>> ExistsAsync(string key, CacheLevel level = CacheLevel.All);
Task<MultiLevelCacheStatistics> GetStatisticsAsync();
Task<bool> IsHealthyAsync();
Task ClearAsync(CacheLevel level = CacheLevel.All);
}
/// <summary>
/// 多级缓存统计信息
/// </summary>
public class MultiLevelCacheStatistics
{
public CacheStatistics L1Statistics { get; set; } = new();
public CacheStatistics L2Statistics { get; set; } = new();
public long TotalOperations { get; set; }
public double OverallHitRatio { get; set; }
public Dictionary<string, object> PerformanceMetrics { get; set; } = new();
public DateTime CollectionTime { get; set; } = DateTime.UtcNow;
}
/// <summary>
/// 多级缓存管理器实现
/// </summary>
public class MultiLevelCacheManager : IMultiLevelCacheManager, IDisposable
{
private readonly IAdvancedMemoryCache _l1Cache;
private readonly IRedisDistributedCache _l2Cache;
private readonly ICacheSyncService _syncService;
private readonly MultiLevelCacheOptions _options;
private readonly ILogger<MultiLevelCacheManager> _logger;
// 性能计数器 - 线程安全的统计记录
private readonly CacheStatisticsTracker _statisticsTracker = new();
private readonly object _statsLock = new object();
// 健康状态监控
private volatile bool _l2HealthStatus = true;
private readonly Timer _healthCheckTimer;
// 同步状态管理 - 使用LRU防止内存泄漏
private readonly LRUCache<string, DateTime> _recentUpdates = new(10000);
// 降级状态
private volatile bool _isDegraded = false;
private DateTime _degradationStartTime;
// 资源释放标识
private bool _disposed = false;
public MultiLevelCacheManager(
IAdvancedMemoryCache l1Cache,
IRedisDistributedCache l2Cache,
ICacheSyncService syncService,
IOptions<MultiLevelCacheOptions> options,
ILogger<MultiLevelCacheManager> logger)
{
_l1Cache = l1Cache ?? throw new ArgumentNullException(nameof(l1Cache));
_l2Cache = l2Cache ?? throw new ArgumentNullException(nameof(l2Cache));
_syncService = syncService ?? throw new ArgumentNullException(nameof(syncService));
_options = options?.Value ?? throw new ArgumentNullException(nameof(options));
_logger = logger ?? throw new ArgumentNullException(nameof(logger));
// 订阅缓存同步事件
if (_options.EnableCacheSync)
{
_ = _syncService.SubscribeAsync(OnCacheSyncEventReceived);
}
// 启动健康检查定时器
_healthCheckTimer = new Timer(PerformHealthCheck, null,
TimeSpan.Zero, _options.HealthCheckInterval);
_logger.LogInformation("MultiLevel cache manager initialized with L1: {L1Enabled}, L2: {L2Enabled}, Sync: {SyncEnabled}",
_options.EnableL1Cache, _options.EnableL2Cache, _options.EnableCacheSync);
}
/// <summary>
/// 异步获取缓存项
/// </summary>
public async Task<CacheOperationResult<T>> GetAsync<T>(string key, CacheOperationContext context = null)
{
var stopwatch = Stopwatch.StartNew();
context ??= new CacheOperationContext { Key = key };
_statisticsTracker.RecordOperation();
try
{
// L1缓存查找
if (_options.EnableL1Cache && (context.TargetLevel & CacheLevel.L1) != 0)
{
var l1Result = await _l1Cache.GetAsync<T>(key);
if (l1Result != null)
{
_statisticsTracker.RecordHit(CacheLevel.L1);
_logger.LogDebug("L1 cache hit for key: {Key}", key);
return new CacheOperationResult<T>
{
Value = l1Result,
Success = true,
HitLevel = CacheLevel.L1,
Duration = stopwatch.Elapsed
};
}
}
// L2缓存查找
if (_options.EnableL2Cache && (context.TargetLevel & CacheLevel.L2) != 0 && _l2HealthStatus)
{
var l2Result = await _l2Cache.GetAsync<T>(key);
if (l2Result != null)
{
_statisticsTracker.RecordHit(CacheLevel.L2);
_logger.LogDebug("L2 cache hit for key: {Key}", key);
// 将L2结果提升到L1缓存
if (_options.EnableL1Cache)
{
_ = Task.Run(async () =>
{
try
{
await _l1Cache.SetAsync(key, l2Result, context.CustomExpiry);
_logger.LogTrace("Promoted key to L1 cache: {Key}", key);
}
catch (Exception ex)
{
_logger.LogWarning(ex, "Failed to promote key to L1 cache: {Key}", key);
}
});
}
return new CacheOperationResult<T>
{
Value = l2Result,
Success = true,
HitLevel = CacheLevel.L2,
Duration = stopwatch.Elapsed
};
}
}
// 缓存完全未命中
_statisticsTracker.RecordMiss();
_logger.LogDebug("Cache miss for key: {Key}", key);
return new CacheOperationResult<T>
{
Success = false,
HitLevel = CacheLevel.None,
Duration = stopwatch.Elapsed
};
}
catch (Exception ex)
{
_logger.LogError(ex, "Error during cache get operation for key: {Key}", key);
return new CacheOperationResult<T>
{
Success = false,
Error = ex.Message,
Duration = stopwatch.Elapsed
};
}
}
/// <summary>
/// 获取或设置缓存项(Cache-Aside模式)
/// </summary>
public async Task<CacheOperationResult<T>> GetOrSetAsync<T>(
string key,
Func<Task<T>> factory,
TimeSpan? expiry = null,
CacheOperationContext context = null)
{
if (factory == null)
throw new ArgumentNullException(nameof(factory));
var stopwatch = Stopwatch.StartNew();
context ??= new CacheOperationContext { Key = key };
try
{
// 如果不强制刷新,先尝试获取缓存
if (!context.ForceRefresh)
{
var getCacheResult = await GetAsync<T>(key, context);
if (getCacheResult.Success)
{
return getCacheResult;
}
}
// 使用分布式锁防止缓存击穿
var lockKey = $"{key}:getorset_lock";
var lockAcquired = false;
if (_options.EnableL2Cache && _l2HealthStatus)
{
try
{
lockAcquired = await _l2Cache.SetIfNotExistsAsync(lockKey, "locked", TimeSpan.FromMinutes(1));
}
catch (Exception ex)
{
_logger.LogWarning(ex, "Failed to acquire distributed lock for key: {Key}", key);
}
}
if (lockAcquired || !_options.EnableL2Cache || !_l2HealthStatus)
{
try
{
// 再次检查缓存(双重检查锁定)
if (!context.ForceRefresh)
{
var doubleCheckResult = await GetAsync<T>(key, context);
if (doubleCheckResult.Success)
{
return doubleCheckResult;
}
}
// 执行工厂方法
_logger.LogDebug("Executing factory method for key: {Key}", key);
var value = await factory();
// 设置到所有缓存层级
var setResult = await SetAsync(key, value, expiry, context);
return new CacheOperationResult<T>
{
Value = value,
Success = setResult.Success,
HitLevel = CacheLevel.None, // 表示从数据源获取
Duration = stopwatch.Elapsed
};
}
finally
{
// 释放分布式锁
if (lockAcquired)
{
try
{
await _l2Cache.RemoveAsync(lockKey);
}
catch (Exception ex)
{
_logger.LogWarning(ex, "Failed to release distributed lock for key: {Key}", key);
}
}
}
}
else
{
// 等待锁释放并重试获取缓存
await Task.Delay(Random.Shared.Next(50, 200)); // 随机退避
var retryResult = await GetAsync<T>(key, context);
if (retryResult.Success)
{
return retryResult;
}
// 降级:直接执行工厂方法
_logger.LogWarning("Failed to acquire lock and cache miss for key: {Key}, executing factory method", key);
var fallbackValue = await factory();
// 尝试异步设置缓存
_ = Task.Run(async () =>
{
try
{
await SetAsync(key, fallbackValue, expiry, context);
}
catch (Exception ex)
{
_logger.LogWarning(ex, "Failed to set cache in fallback scenario for key: {Key}", key);
}
});
return new CacheOperationResult<T>
{
Value = fallbackValue,
Success = true,
HitLevel = CacheLevel.None,
Duration = stopwatch.Elapsed
};
}
}
catch (Exception ex)
{
_logger.LogError(ex, "Error in GetOrSetAsync for key: {Key}", key);
// 最终降级:直接执行工厂方法
try
{
var fallbackValue = await factory();
return new CacheOperationResult<T>
{
Value = fallbackValue,
Success = true,
HitLevel = CacheLevel.None,
Duration = stopwatch.Elapsed,
Error = $"Cache operation failed, used fallback: {ex.Message}"
};
}
catch (Exception factoryEx)
{
_logger.LogError(factoryEx, "Factory method also failed for key: {Key}", key);
return new CacheOperationResult<T>
{
Success = false,
Error = $"Both cache and factory failed: {ex.Message}, {factoryEx.Message}",
Duration = stopwatch.Elapsed
};
}
}
}
/// <summary>
/// 异步设置缓存项
/// </summary>
public async Task<CacheOperationResult<bool>> SetAsync<T>(
string key,
T value,
TimeSpan? expiry = null,
CacheOperationContext context = null)
{
var stopwatch = Stopwatch.StartNew();
context ??= new CacheOperationContext { Key = key };
var results = new List<bool>();
var errors = new List<string>();
try
{
// 记录更新时间(用于同步控制)
_recentUpdates.Add(key, DateTime.UtcNow);
// 根据一致性策略决定同步还是异步设置
if (_options.ConsistencyStrategy == CacheConsistencyStrategy.StrongConsistency)
{
// 强一致性:同步设置所有层级
await SetAllLevelsAsync();
}
else
{
// 最终一致性:异步设置非关键层级
await SetCriticalLevelAsync();
_ = Task.Run(SetNonCriticalLevelsAsync);
}
// 发送同步事件
if (_options.EnableCacheSync)
{
var syncEvent = new CacheSyncEvent
{
EventType = CacheSyncEventType.Set,
Key = key,
Timestamp = DateTime.UtcNow
};
_ = Task.Run(async () =>
{
try
{
await _syncService.PublishAsync(syncEvent);
}
catch (Exception ex)
{
_logger.LogWarning(ex, "Failed to publish sync event for key: {Key}", key);
}
});
}
var success = results.Count > 0 && results.Any(r => r);
return new CacheOperationResult<bool>
{
Value = success,
Success = success,
Duration = stopwatch.Elapsed,
Error = errors.Count > 0 ? string.Join("; ", errors) : null
};
}
catch (Exception ex)
{
_logger.LogError(ex, "Error setting cache for key: {Key}", key);
return new CacheOperationResult<bool>
{
Success = false,
Error = ex.Message,
Duration = stopwatch.Elapsed
};
}
// 本地方法:设置所有层级(同步)
async Task SetAllLevelsAsync()
{
var tasks = new List<Task<bool>>();
if (_options.EnableL1Cache && (context.TargetLevel & CacheLevel.L1) != 0)
{
tasks.Add(SetL1CacheAsync());
}
if (_options.EnableL2Cache && (context.TargetLevel & CacheLevel.L2) != 0 && _l2HealthStatus)
{
tasks.Add(SetL2CacheAsync());
}
var taskResults = await Task.WhenAll(tasks);
results.AddRange(taskResults);
}
// 本地方法:设置关键层级(通常是L1)
async Task SetCriticalLevelAsync()
{
if (_options.EnableL1Cache && (context.TargetLevel & CacheLevel.L1) != 0)
{
var result = await SetL1CacheAsync();
results.Add(result);
}
}
// 本地方法:异步设置非关键层级(通常是L2)
async Task SetNonCriticalLevelsAsync()
{
if (_options.EnableL2Cache && (context.TargetLevel & CacheLevel.L2) != 0 && _l2HealthStatus)
{
try
{
await Task.Delay(_options.L2WriteDelay); // 可选的写延迟
await SetL2CacheAsync();
}
catch (Exception ex)
{
_logger.LogWarning(ex, "Failed to set L2 cache for key: {Key}", key);
}
}
}
// 本地方法:设置L1缓存
async Task<bool> SetL1CacheAsync()
{
try
{
await _l1Cache.SetAsync(key, value, expiry ?? context.CustomExpiry);
_logger.LogTrace("Set L1 cache for key: {Key}", key);
return true;
}
catch (Exception ex)
{
var error = $"L1 set failed: {ex.Message}";
errors.Add(error);
_logger.LogWarning(ex, "Failed to set L1 cache for key: {Key}", key);
return false;
}
}
// 本地方法:设置L2缓存
async Task<bool> SetL2CacheAsync()
{
try
{
await _l2Cache.SetAsync(key, value, expiry ?? context.CustomExpiry);
_logger.LogTrace("Set L2 cache for key: {Key}", key);
return true;
}
catch (Exception ex)
{
var error = $"L2 set failed: {ex.Message}";
errors.Add(error);
_logger.LogWarning(ex, "Failed to set L2 cache for key: {Key}", key);
// L2缓存失败时标记不健康
_l2HealthStatus = false;
return false;
}
}
}
/// <summary>
/// 异步移除缓存项
/// </summary>
public async Task<CacheOperationResult<bool>> RemoveAsync(string key, CacheOperationContext context = null)
{
var stopwatch = Stopwatch.StartNew();
context ??= new CacheOperationContext { Key = key };
var results = new List<bool>();
var errors = new List<string>();
try
{
// 并行移除所有层级
var tasks = new List<Task<bool>>();
if (_options.EnableL1Cache && (context.TargetLevel & CacheLevel.L1) != 0)
{
tasks.Add(RemoveL1CacheAsync());
}
if (_options.EnableL2Cache && (context.TargetLevel & CacheLevel.L2) != 0 && _l2HealthStatus)
{
tasks.Add(RemoveL2CacheAsync());
}
if (tasks.Count > 0)
{
var taskResults = await Task.WhenAll(tasks);
results.AddRange(taskResults);
}
// 发送同步事件
if (_options.EnableCacheSync)
{
var syncEvent = new CacheSyncEvent
{
EventType = CacheSyncEventType.Remove,
Key = key,
Timestamp = DateTime.UtcNow
};
_ = Task.Run(async () =>
{
try
{
await _syncService.PublishAsync(syncEvent);
}
catch (Exception ex)
{
_logger.LogWarning(ex, "Failed to publish sync event for key: {Key}", key);
}
});
}
// 清理更新记录
_recentUpdates.Remove(key);
var success = results.Count > 0 && results.Any(r => r);
return new CacheOperationResult<bool>
{
Value = success,
Success = true, // 移除操作总是被认为是成功的
Duration = stopwatch.Elapsed,
Error = errors.Count > 0 ? string.Join("; ", errors) : null
};
}
catch (Exception ex)
{
_logger.LogError(ex, "Error removing cache for key: {Key}", key);
return new CacheOperationResult<bool>
{
Success = false,
Error = ex.Message,
Duration = stopwatch.Elapsed
};
}
// 本地方法:移除L1缓存
async Task<bool> RemoveL1CacheAsync()
{
try
{
await _l1Cache.RemoveAsync(key);
_logger.LogTrace("Removed L1 cache for key: {Key}", key);
return true;
}
catch (Exception ex)
{
var error = $"L1 remove failed: {ex.Message}";
errors.Add(error);
_logger.LogWarning(ex, "Failed to remove L1 cache for key: {Key}", key);
return false;
}
}
// 本地方法:移除L2缓存
async Task<bool> RemoveL2CacheAsync()
{
try
{
var result = await _l2Cache.RemoveAsync(key);
_logger.LogTrace("Removed L2 cache for key: {Key}, success: {Success}", key, result);
return result;
}
catch (Exception ex)
{
var error = $"L2 remove failed: {ex.Message}";
errors.Add(error);
_logger.LogWarning(ex, "Failed to remove L2 cache for key: {Key}", key);
return false;
}
}
}
/// <summary>
/// 根据模式批量移除缓存项
/// </summary>
public async Task<CacheOperationResult<long>> RemoveByPatternAsync(string pattern, CacheOperationContext context = null)
{
var stopwatch = Stopwatch.StartNew();
context ??= new CacheOperationContext();
long totalRemoved = 0;
var errors = new List<string>();
try
{
// L1缓存模式删除
if (_options.EnableL1Cache && (context.TargetLevel & CacheLevel.L1) != 0)
{
try
{
await _l1Cache.RemoveByPatternAsync(pattern);
_logger.LogDebug("Removed L1 cache entries by pattern: {Pattern}", pattern);
}
catch (Exception ex)
{
errors.Add($"L1 pattern remove failed: {ex.Message}");
_logger.LogWarning(ex, "Failed to remove L1 cache by pattern: {Pattern}", pattern);
}
}
// L2缓存模式删除
if (_options.EnableL2Cache && (context.TargetLevel & CacheLevel.L2) != 0 && _l2HealthStatus)
{
try
{
var removedCount = await _l2Cache.RemoveByPatternAsync(pattern);
totalRemoved += removedCount;
_logger.LogDebug("Removed {Count} L2 cache entries by pattern: {Pattern}", removedCount, pattern);
}
catch (Exception ex)
{
errors.Add($"L2 pattern remove failed: {ex.Message}");
_logger.LogWarning(ex, "Failed to remove L2 cache by pattern: {Pattern}", pattern);
}
}
// 发送同步事件
if (_options.EnableCacheSync)
{
var syncEvent = new CacheSyncEvent
{
EventType = CacheSyncEventType.RemovePattern,
Pattern = pattern,
Timestamp = DateTime.UtcNow
};
_ = Task.Run(async () =>
{
try
{
await _syncService.PublishAsync(syncEvent);
}
catch (Exception ex)
{
_logger.LogWarning(ex, "Failed to publish sync event for pattern: {Pattern}", pattern);
}
});
}
return new CacheOperationResult<long>
{
Value = totalRemoved,
Success = true,
Duration = stopwatch.Elapsed,
Error = errors.Count > 0 ? string.Join("; ", errors) : null
};
}
catch (Exception ex)
{
_logger.LogError(ex, "Error removing cache by pattern: {Pattern}", pattern);
return new CacheOperationResult<long>
{
Success = false,
Error = ex.Message,
Duration = stopwatch.Elapsed
};
}
}
/// <summary>
/// 检查缓存项是否存在
/// </summary>
public async Task<CacheOperationResult<bool>> ExistsAsync(string key, CacheLevel level = CacheLevel.All)
{
var stopwatch = Stopwatch.StartNew();
try
{
// 检查L1缓存
if (_options.EnableL1Cache && (level & CacheLevel.L1) != 0)
{
var l1Result = await _l1Cache.GetAsync<object>(key);
if (l1Result != null)
{
return new CacheOperationResult<bool>
{
Value = true,
Success = true,
HitLevel = CacheLevel.L1,
Duration = stopwatch.Elapsed
};
}
}
// 检查L2缓存
if (_options.EnableL2Cache && (level & CacheLevel.L2) != 0 && _l2HealthStatus)
{
var l2Exists = await _l2Cache.ExistsAsync(key);
if (l2Exists)
{
return new CacheOperationResult<bool>
{
Value = true,
Success = true,
HitLevel = CacheLevel.L2,
Duration = stopwatch.Elapsed
};
}
}
return new CacheOperationResult<bool>
{
Value = false,
Success = true,
HitLevel = CacheLevel.None,
Duration = stopwatch.Elapsed
};
}
catch (Exception ex)
{
_logger.LogError(ex, "Error checking cache existence for key: {Key}", key);
return new CacheOperationResult<bool>
{
Success = false,
Error = ex.Message,
Duration = stopwatch.Elapsed
};
}
}
/// <summary>
/// 获取统计信息
/// </summary>
public async Task<MultiLevelCacheStatistics> GetStatisticsAsync()
{
try
{
var l1Stats = _l1Cache.GetStatistics();
var l2Stats = new CacheStatistics(); // Redis缓存统计需要自定义实现
var totalOperations = Interlocked.Read(ref _totalOperations);
var totalHits = Interlocked.Read(ref _l1Hits) + Interlocked.Read(ref _l2Hits);
var totalMisses = Interlocked.Read(ref _totalMisses);
return new MultiLevelCacheStatistics
{
L1Statistics = l1Stats,
L2Statistics = l2Stats,
TotalOperations = totalOperations,
OverallHitRatio = totalOperations == 0 ? 0 : (double)totalHits / totalOperations,
PerformanceMetrics = new Dictionary<string, object>
{
["L1HitRatio"] = stats.L1HitRatio,
["L2HitRatio"] = stats.L2HitRatio,
["L2HealthStatus"] = _l2HealthStatus,
["IsDegraded"] = _isDegraded,
["DegradationDuration"] = _isDegraded ? DateTime.UtcNow - _degradationStartTime : TimeSpan.Zero
}
};
}
catch (Exception ex)
{
_logger.LogError(ex, "Error getting cache statistics");
return new MultiLevelCacheStatistics();
}
}
/// <summary>
/// 检查缓存服务健康状态
/// </summary>
public async Task<bool> IsHealthyAsync()
{
try
{
var l1Healthy = true; // 内存缓存通常总是健康的
var l2Healthy = true;
var syncHealthy = true;
// 检查L2缓存健康状态
if (_options.EnableL2Cache)
{
try
{
// 简单的ping测试
await _l2Cache.SetAsync("health_check", "ok", TimeSpan.FromSeconds(10));
l2Healthy = await _l2Cache.ExistsAsync("health_check");
await _l2Cache.RemoveAsync("health_check");
}
catch
{
l2Healthy = false;
}
}
// 检查同步服务健康状态
if (_options.EnableCacheSync)
{
syncHealthy = _syncService.IsHealthy;
}
var overallHealthy = l1Healthy && (!_options.EnableL2Cache || l2Healthy) && (!_options.EnableCacheSync || syncHealthy);
// 更新降级状态
if (!overallHealthy && !_isDegraded)
{
_isDegraded = true;
_degradationStartTime = DateTime.UtcNow;
_logger.LogWarning("Cache service entered degraded mode");
}
else if (overallHealthy && _isDegraded)
{
_isDegraded = false;
_logger.LogInformation("Cache service recovered from degraded mode after {Duration}",
DateTime.UtcNow - _degradationStartTime);
}
return overallHealthy;
}
catch (Exception ex)
{
_logger.LogError(ex, "Error checking cache health");
return false;
}
}
/// <summary>
/// 清空缓存
/// </summary>
public async Task ClearAsync(CacheLevel level = CacheLevel.All)
{
try
{
var tasks = new List<Task>();
// 清空L1缓存(通过模式删除)
if (_options.EnableL1Cache && (level & CacheLevel.L1) != 0)
{
tasks.Add(Task.Run(async () =>
{
try
{
await _l1Cache.RemoveByPatternAsync("*");
_logger.LogInformation("Cleared L1 cache");
}
catch (Exception ex)
{
_logger.LogError(ex, "Failed to clear L1 cache");
}
}));
}
// 清空L2缓存
if (_options.EnableL2Cache && (level & CacheLevel.L2) != 0 && _l2HealthStatus)
{
tasks.Add(Task.Run(async () =>
{
try
{
await _l2Cache.RemoveByPatternAsync("*");
_logger.LogInformation("Cleared L2 cache");
}
catch (Exception ex)
{
_logger.LogError(ex, "Failed to clear L2 cache");
}
}));
}
await Task.WhenAll(tasks);
// 发送清空同步事件
if (_options.EnableCacheSync)
{
var syncEvent = new CacheSyncEvent
{
EventType = CacheSyncEventType.Clear,
Timestamp = DateTime.UtcNow
};
_ = Task.Run(async () =>
{
try
{
await _syncService.PublishAsync(syncEvent);
}
catch (Exception ex)
{
_logger.LogWarning(ex, "Failed to publish clear sync event");
}
});
}
// 重置统计计数器
_statisticsTracker.Reset();
// 清空更新记录
_recentUpdates.Clear();
}
catch (Exception ex)
{
_logger.LogError(ex, "Error clearing cache");
throw;
}
}
#region 私有方法
/// <summary>
/// 处理接收到的缓存同步事件
/// </summary>
/// <param name="syncEvent">同步事件</param>
private async Task OnCacheSyncEventReceived(CacheSyncEvent syncEvent)
{
try
{
_logger.LogDebug("Received sync event: {EventType} for key: {Key}", syncEvent.EventType, syncEvent.Key);
// 检查是否为最近的本地更新,避免循环同步
if (!string.IsNullOrEmpty(syncEvent.Key) &&
_recentUpdates.TryGet(syncEvent.Key, out var updateTime) &&
(DateTime.UtcNow - updateTime).TotalSeconds < 5)
{
_logger.LogTrace("Skipping sync for recent local update: {Key}", syncEvent.Key);
return;
}
switch (syncEvent.EventType)
{
case CacheSyncEventType.Remove:
await _l1Cache.RemoveAsync(syncEvent.Key);
break;
case CacheSyncEventType.RemovePattern:
await _l1Cache.RemoveByPatternAsync(syncEvent.Pattern);
break;
case CacheSyncEventType.Clear:
await _l1Cache.RemoveByPatternAsync("*");
break;
case CacheSyncEventType.Expire:
case CacheSyncEventType.Set:
// 对于设置操作,直接删除L1缓存项,让下次访问时从L2缓存重新加载
await _l1Cache.RemoveAsync(syncEvent.Key);
break;
}
_logger.LogTrace("Processed sync event: {EventType} for key: {Key}", syncEvent.EventType, syncEvent.Key);
}
catch (Exception ex)
{
_logger.LogError(ex, "Error processing sync event: {EventType} for key: {Key}",
syncEvent.EventType, syncEvent.Key);
}
}
/// <summary>
/// 执行定期健康检查
/// </summary>
/// <param name="state">定时器状态</param>
private async void PerformHealthCheck(object state)
{
try
{
var previousL2Status = _l2HealthStatus;
// 更新L2缓存健康状态
if (_options.EnableL2Cache)
{
try
{
var testKey = $"health_check_{Guid.NewGuid():N}";
await _l2Cache.SetAsync(testKey, "test", TimeSpan.FromSeconds(5));
_l2HealthStatus = await _l2Cache.ExistsAsync(testKey);
await _l2Cache.RemoveAsync(testKey);
}
catch (Exception ex)
{
_l2HealthStatus = false;
_logger.LogWarning(ex, "L2 cache health check failed");
}
}
// 记录状态变化
if (previousL2Status != _l2HealthStatus)
{
if (_l2HealthStatus)
{
_logger.LogInformation("L2 cache health recovered");
}
else
{
_logger.LogWarning("L2 cache health degraded");
}
}
// 清理过期的更新记录
var cutoffTime = DateTime.UtcNow.AddMinutes(-5);
var expiredKeys = _recentUpdates
.Where(kvp => kvp.Value < cutoffTime)
.Select(kvp => kvp.Key)
.ToList();
// LRU缓存已经处理了过期清理,这里不再需要手动操作
}
catch (Exception ex)
{
_logger.LogError(ex, "Error in health check");
}
}
#endregion
/// <summary>
/// 释放资源
/// </summary>
public void Dispose()
{
if (!_disposed)
{
_healthCheckTimer?.Dispose();
_syncService?.Dispose();
_disposed = true;
}
}
}
7. 最佳实践和性能优化
7.1 缓存设计最佳实践
7.1.1 缓存键设计原则
分层命名规范:
// 推荐的键命名模式
public static class CacheKeyPatterns
{
// 基础模式:{应用名}:{业务域}:{实体}:{标识符}
public const string UserProfile = "myapp:user:profile:{0}";
public const string UserPermissions = "myapp:user:permissions:{0}";
public const string ProductList = "myapp:product:list:page:{0}:size:{1}";
// 会话相关:{应用名}:{业务域}:session:{会话ID}:{实体}
public const string UserSession = "myapp:user:session:{0}:settings";
// 临时数据:{应用名}:temp:{业务场景}:{标识符}
public const string TempData = "myapp:temp:upload:{0}";
// 配置数据:{应用名}:config:{配置类型}
public const string SystemConfig = "myapp:config:system";
// 统计数据:{应用名}:stats:{时间维度}:{标识符}
public const string DailyStats = "myapp:stats:daily:{0:yyyyMMdd}";
}
/// <summary>
/// 缓存键构建器
/// </summary>
public class CacheKeyBuilder
{
private readonly string _applicationName;
private readonly List<string> _segments;
public CacheKeyBuilder(string applicationName)
{
_applicationName = applicationName ?? throw new ArgumentNullException(nameof(applicationName));
_segments = new List<string> { _applicationName };
}
public CacheKeyBuilder Domain(string domain)
{
_segments.Add(domain);
return this;
}
public CacheKeyBuilder Entity(string entity)
{
_segments.Add(entity);
return this;
}
public CacheKeyBuilder Id(object id)
{
_segments.Add(id?.ToString() ?? "null");
return this;
}
public CacheKeyBuilder Attribute(string attribute)
{
_segments.Add(attribute);
return this;
}
public CacheKeyBuilder Session(string sessionId)
{
_segments.Add("session");
_segments.Add(sessionId);
return this;
}
public CacheKeyBuilder WithParameters(params object[] parameters)
{
foreach (var param in parameters)
{
_segments.Add(param?.ToString() ?? "null");
}
return this;
}
public string Build()
{
return string.Join(":", _segments);
}
public override string ToString() => Build();
}
7.1.2 过期策略优化
智能过期时间计算:
/// <summary>
/// 智能过期策略
/// </summary>
public class SmartExpirationStrategy
{
private readonly ILogger<SmartExpirationStrategy> _logger;
private readonly Random _random = new();
public SmartExpirationStrategy(ILogger<SmartExpirationStrategy> logger)
{
_logger = logger;
}
/// <summary>
/// 根据数据类型和访问模式计算过期时间
/// </summary>
/// <param name="dataType">数据类型</param>
/// <param name="accessFrequency">访问频率</param>
/// <param name="dataVolatility">数据变化频率</param>
/// <param name="businessCritical">是否业务关键</param>
/// <returns>推荐的过期时间</returns>
public TimeSpan CalculateExpiry(
CacheDataType dataType,
AccessFrequency accessFrequency,
DataVolatility dataVolatility,
bool businessCritical = false)
{
// 基础过期时间
var baseExpiry = dataType switch
{
CacheDataType.UserProfile => TimeSpan.FromHours(4),
CacheDataType.SystemConfiguration => TimeSpan.FromHours(12),
CacheDataType.ProductCatalog => TimeSpan.FromHours(2),
CacheDataType.UserPermissions => TimeSpan.FromHours(1),
CacheDataType.SessionData => TimeSpan.FromMinutes(30),
CacheDataType.TemporaryData => TimeSpan.FromMinutes(5),
CacheDataType.StatisticsData => TimeSpan.FromMinutes(15),
_ => TimeSpan.FromHours(1)
};
// 根据访问频率调整
var frequencyMultiplier = accessFrequency switch
{
AccessFrequency.VeryHigh => 2.0,
AccessFrequency.High => 1.5,
AccessFrequency.Medium => 1.0,
AccessFrequency.Low => 0.7,
AccessFrequency.VeryLow => 0.5,
_ => 1.0
};
// 根据数据变化频率调整
var volatilityMultiplier = dataVolatility switch
{
DataVolatility.VeryHigh => 0.3,
DataVolatility.High => 0.5,
DataVolatility.Medium => 0.8,
DataVolatility.Low => 1.2,
DataVolatility.VeryLow => 1.5,
_ => 1.0
};
// 业务关键数据缩短过期时间以确保一致性
var criticalMultiplier = businessCritical ? 0.8 : 1.0;
// 计算最终过期时间
var finalExpiry = TimeSpan.FromMilliseconds(
baseExpiry.TotalMilliseconds *
frequencyMultiplier *
volatilityMultiplier *
criticalMultiplier);
// 添加随机偏移防止缓存雪崩(±10%)
var jitterPercentage = _random.NextDouble() * 0.2 - 0.1; // -10% to +10%
finalExpiry = TimeSpan.FromMilliseconds(
finalExpiry.TotalMilliseconds * (1 + jitterPercentage));
// 确保最小和最大边界
var minExpiry = TimeSpan.FromMinutes(1);
var maxExpiry = TimeSpan.FromDays(1);
if (finalExpiry < minExpiry) finalExpiry = minExpiry;
if (finalExpiry > maxExpiry) finalExpiry = maxExpiry;
_logger.LogDebug("Calculated expiry for {DataType}: {Expiry} " +
"(base: {BaseExpiry}, freq: {FreqMultiplier:F1}x, vol: {VolMultiplier:F1}x, critical: {CriticalMultiplier:F1}x)",
dataType, finalExpiry, baseExpiry, frequencyMultiplier, volatilityMultiplier, criticalMultiplier);
return finalExpiry;
}
}
public enum CacheDataType
{
UserProfile,
SystemConfiguration,
ProductCatalog,
UserPermissions,
SessionData,
TemporaryData,
StatisticsData
}
public enum AccessFrequency
{
VeryLow,
Low,
Medium,
High,
VeryHigh
}
public enum DataVolatility
{
VeryLow, // 几乎不变化,如系统配置
Low, // 很少变化,如用户档案
Medium, // 定期变化,如产品信息
High, // 频繁变化,如库存数据
VeryHigh // 实时变化,如在线用户状态
}
7.1.3 缓存预热策略
/// <summary>
/// 缓存预热服务
/// </summary>
public interface ICacheWarmupService
{
Task WarmupAsync(CancellationToken cancellationToken = default);
Task WarmupSpecificDataAsync(string dataType, CancellationToken cancellationToken = default);
}
/// <summary>
/// 缓存预热服务实现
/// </summary>
public class CacheWarmupService : ICacheWarmupService
{
private readonly IMultiLevelCacheManager _cacheManager;
private readonly IServiceProvider _serviceProvider;
private readonly ILogger<CacheWarmupService> _logger;
private readonly CacheWarmupOptions _options;
public CacheWarmupService(
IMultiLevelCacheManager cacheManager,
IServiceProvider serviceProvider,
ILogger<CacheWarmupService> logger,
IOptions<CacheWarmupOptions> options)
{
_cacheManager = cacheManager;
_serviceProvider = serviceProvider;
_logger = logger;
_options = options.Value;
}
/// <summary>
/// 执行完整的缓存预热
/// </summary>
public async Task WarmupAsync(CancellationToken cancellationToken = default)
{
_logger.LogInformation("Starting cache warmup process");
var stopwatch = Stopwatch.StartNew();
try
{
var warmupTasks = new List<Task>
{
WarmupSystemConfigurationAsync(cancellationToken),
WarmupHotUserDataAsync(cancellationToken),
WarmupProductCatalogAsync(cancellationToken),
WarmupFrequentlyAccessedDataAsync(cancellationToken)
};
await Task.WhenAll(warmupTasks);
_logger.LogInformation("Cache warmup completed in {Duration:F2}s", stopwatch.Elapsed.TotalSeconds);
}
catch (Exception ex)
{
_logger.LogError(ex, "Cache warmup failed after {Duration:F2}s", stopwatch.Elapsed.TotalSeconds);
throw;
}
}
/// <summary>
/// 预热系统配置数据
/// </summary>
private async Task WarmupSystemConfigurationAsync(CancellationToken cancellationToken)
{
try
{
_logger.LogDebug("Warming up system configuration");
using var scope = _serviceProvider.CreateScope();
var configService = scope.ServiceProvider.GetRequiredService<IConfigurationService>();
var configKeys = new[]
{
"app_settings",
"feature_flags",
"business_rules",
"system_parameters"
};
var tasks = configKeys.Select(async key =>
{
var cacheKey = new CacheKeyBuilder("myapp")
.Domain("config")
.Entity(key)
.Build();
await _cacheManager.GetOrSetAsync(
cacheKey,
async () => await configService.GetConfigurationAsync(key),
TimeSpan.FromHours(12));
});
await Task.WhenAll(tasks);
_logger.LogDebug("System configuration warmup completed");
}
catch (Exception ex)
{
_logger.LogWarning(ex, "Failed to warmup system configuration");
}
}
/// <summary>
/// 预热热点用户数据
/// </summary>
private async Task WarmupHotUserDataAsync(CancellationToken cancellationToken)
{
try
{
_logger.LogDebug("Warming up hot user data");
using var scope = _serviceProvider.CreateScope();
var userService = scope.ServiceProvider.GetRequiredService<IUserService>();
var analyticsService = scope.ServiceProvider.GetRequiredService<IAnalyticsService>();
// 获取最近活跃用户列表
var activeUserIds = await analyticsService.GetRecentlyActiveUsersAsync(
TimeSpan.FromDays(7),
_options.TopUsersToWarmup);
var semaphore = new SemaphoreSlim(_options.MaxConcurrency);
var tasks = activeUserIds.Select(async userId =>
{
await semaphore.WaitAsync(cancellationToken);
try
{
// 预热用户基本信息
var userCacheKey = new CacheKeyBuilder("myapp")
.Domain("user")
.Entity("profile")
.Id(userId)
.Build();
await _cacheManager.GetOrSetAsync(
userCacheKey,
async () => await userService.GetUserByIdAsync(userId),
TimeSpan.FromHours(4));
// 预热用户权限
var permissionsCacheKey = new CacheKeyBuilder("myapp")
.Domain("user")
.Entity("permissions")
.Id(userId)
.Build();
await _cacheManager.GetOrSetAsync(
permissionsCacheKey,
async () => await userService.GetUserPermissionsAsync(userId),
TimeSpan.FromHours(2));
}
finally
{
semaphore.Release();
}
});
await Task.WhenAll(tasks);
_logger.LogDebug("Hot user data warmup completed for {Count} users", activeUserIds.Count);
}
catch (Exception ex)
{
_logger.LogWarning(ex, "Failed to warmup hot user data");
}
}
/// <summary>
/// 预热产品目录数据
/// </summary>
private async Task WarmupProductCatalogAsync(CancellationToken cancellationToken)
{
try
{
_logger.LogDebug("Warming up product catalog");
using var scope = _serviceProvider.CreateScope();
var productService = scope.ServiceProvider.GetRequiredService<IProductService>();
// 预热热门产品分类
var popularCategories = await productService.GetPopularCategoriesAsync(_options.TopCategoriesToWarmup);
var tasks = popularCategories.Select(async category =>
{
var cacheKey = new CacheKeyBuilder("myapp")
.Domain("product")
.Entity("category")
.Id(category.Id)
.Build();
await _cacheManager.GetOrSetAsync(
cacheKey,
async () => await productService.GetCategoryProductsAsync(category.Id, 1, 20),
TimeSpan.FromHours(2));
});
await Task.WhenAll(tasks);
_logger.LogDebug("Product catalog warmup completed for {Count} categories", popularCategories.Count);
}
catch (Exception ex)
{
_logger.LogWarning(ex, "Failed to warmup product catalog");
}
}
/// <summary>
/// 预热频繁访问的数据
/// </summary>
private async Task WarmupFrequentlyAccessedDataAsync(CancellationToken cancellationToken)
{
try
{
_logger.LogDebug("Warming up frequently accessed data");
// 这里可以根据实际的访问日志或分析数据来确定需要预热的内容
// 示例:预热首页数据、热门搜索结果等
var commonQueries = new[]
{
("homepage_banner", TimeSpan.FromHours(6)),
("popular_products", TimeSpan.FromHours(1)),
("trending_categories", TimeSpan.FromMinutes(30)),
("system_announcements", TimeSpan.FromHours(4))
};
using var scope = _serviceProvider.CreateScope();
var contentService = scope.ServiceProvider.GetRequiredService<IContentService>();
var tasks = commonQueries.Select(async query =>
{
var (queryType, expiry) = query;
var cacheKey = new CacheKeyBuilder("myapp")
.Domain("content")
.Entity(queryType)
.Build();
await _cacheManager.GetOrSetAsync(
cacheKey,
async () => await contentService.GetContentAsync(queryType),
expiry);
});
await Task.WhenAll(tasks);
_logger.LogDebug("Frequently accessed data warmup completed");
}
catch (Exception ex)
{
_logger.LogWarning(ex, "Failed to warmup frequently accessed data");
}
}
/// <summary>
/// 预热特定类型的数据
/// </summary>
public async Task WarmupSpecificDataAsync(string dataType, CancellationToken cancellationToken = default)
{
_logger.LogInformation("Starting specific cache warmup for data type: {DataType}", dataType);
try
{
switch (dataType.ToLowerInvariant())
{
case "config":
case "configuration":
await WarmupSystemConfigurationAsync(cancellationToken);
break;
case "user":
case "users":
await WarmupHotUserDataAsync(cancellationToken);
break;
case "product":
case "products":
await WarmupProductCatalogAsync(cancellationToken);
break;
case "content":
await WarmupFrequentlyAccessedDataAsync(cancellationToken);
break;
default:
_logger.LogWarning("Unknown data type for warmup: {DataType}", dataType);
break;
}
_logger.LogInformation("Specific cache warmup completed for data type: {DataType}", dataType);
}
catch (Exception ex)
{
_logger.LogError(ex, "Specific cache warmup failed for data type: {DataType}", dataType);
throw;
}
}
}
/// <summary>
/// 缓存预热配置选项
/// </summary>
public class CacheWarmupOptions
{
public int TopUsersToWarmup { get; set; } = 1000;
public int TopCategoriesToWarmup { get; set; } = 50;
public int MaxConcurrency { get; set; } = Environment.ProcessorCount * 2;
public bool EnableScheduledWarmup { get; set; } = true;
public TimeSpan WarmupInterval { get; set; } = TimeSpan.FromHours(6);
public List<string> WarmupDataTypes { get; set; } = new() { "config", "users", "products", "content" };
}
7.4 安全性和可靠性增强
基于深度技术分析的结果,我们对原有架构进行了重要的安全性和可靠性改进:
7.4.1 增强的异常处理机制
我们引入了分层的异常处理体系,将不同类型的缓存异常进行分类处理:
// 细分异常类型,提供更精确的错误处理
public class CacheConnectionException : CacheException { }
public class CacheSerializationException : CacheException { }
public class CacheTimeoutException : CacheException { }
public class CacheValidationException : CacheException { }
// 在缓存操作中使用分层异常处理
try
{
var result = await factory();
return result;
}
catch (CacheConnectionException ex)
{
_logger.LogWarning(ex, "Cache connection failed, using fallback");
return await factory(); // 优雅降级
}
catch (CacheSerializationException ex)
{
_logger.LogError(ex, "Serialization failed");
throw; // 序列化错误需要立即处理
}
7.4.2 线程安全的统计系统
原有的统计计数器存在线程安全问题,我们引入了专门的统计追踪器:
public class CacheStatisticsTracker
{
private long _totalOperations = 0;
private long _l1Hits = 0;
private long _l2Hits = 0;
private long _totalMisses = 0;
public void RecordOperation() => Interlocked.Increment(ref _totalOperations);
public void RecordHit(CacheLevel level) { /* 原子操作 */ }
public CacheStatisticsSnapshot GetSnapshot() { /* 线程安全的快照 */ }
}
7.4.3 缓存数据验证和安全机制
为防止缓存投毒和数据安全问题,我们实现了多层验证机制:
public class DefaultCacheDataValidator : ICacheDataValidator
{
public bool IsValid<T>(T value)
{
// 检查禁止类型
if (_forbiddenTypes.Contains(value.GetType()))
return false;
// 检查循环引用
if (HasCircularReference(value))
return false;
return true;
}
public void ValidateKey(string key)
{
// 验证key格式和长度
if (!_keyValidationRegex.IsMatch(key))
throw new CacheValidationException($"Invalid key: {key}");
}
}
7.4.4 智能序列化性能优化
引入多种序列化器支持,根据数据类型自动选择最佳序列化方案:
public class SmartCacheSerializer : ICacheSerializer
{
private readonly ICacheSerializer[] _serializers = new[]
{
new BinaryCacheSerializer(), // 优先使用高性能二进制序列化
new JsonCacheSerializer() // 备选JSON序列化
};
public byte[] Serialize<T>(T value)
{
foreach (var serializer in _serializers)
{
if (serializer.SupportsType(typeof(T)))
{
return serializer.Serialize(value);
}
}
throw new CacheSerializationException("No suitable serializer found");
}
}
7.4.5 断路器模式实现
实现断路器模式来处理Redis连接故障,提高系统的整体可靠性:
public class CacheCircuitBreaker
{
private CircuitBreakerState _state = CircuitBreakerState.Closed;
public async Task<T> ExecuteAsync<T>(Func<Task<T>> operation)
{
if (!CanExecute())
{
throw new CacheException("Circuit breaker is OPEN");
}
try
{
var result = await operation();
OnSuccess();
return result;
}
catch (Exception ex)
{
OnFailure(ex);
throw;
}
}
}
7.4.6 LRU内存管理
为防止内存泄漏,我们用LRU缓存替换了原有的ConcurrentDictionary:
public class LRUCache<TKey, TValue>
{
private readonly int _maxSize;
private readonly Dictionary<TKey, LinkedListNode<CacheItem<TKey, TValue>>> _cache;
private readonly LinkedList<CacheItem<TKey, TValue>> _lruList;
public void Add(TKey key, TValue value)
{
// 检查容量限制
if (_cache.Count >= _maxSize)
{
// 移除最久未使用的项
var lastNode = _lruList.Last;
_cache.Remove(lastNode.Value.Key);
_lruList.RemoveLast();
}
// 添加新项到链表头部
var newNode = _lruList.AddFirst(new CacheItem<TKey, TValue> { Key = key, Value = value });
_cache[key] = newNode;
}
}
文章转载自: 239573049