
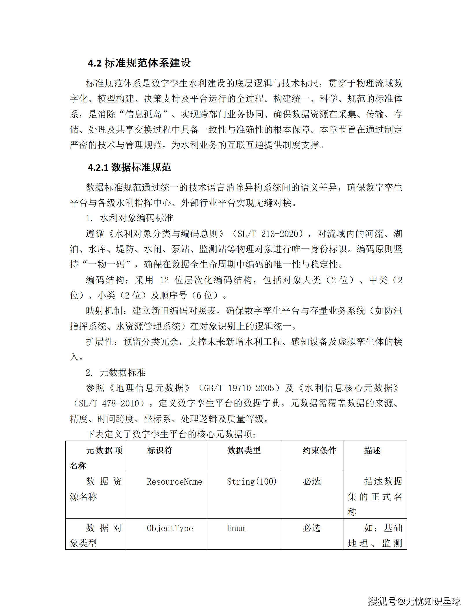
摘要:本文深度解读《某流域水务集团"数字孪生流域"建设工程可行性研究报告》,从国家战略背景、流域治理痛点、核心建设内容到技术架构与预期效益,全方位拆解这一标杆性水利工程。文章不仅揭示了传统水利信息化的深层瓶颈,更详细阐述了如何通过构建"一底座、一平台、N应用"的数字孪生体系,实现防洪调度、水资源管理等核心业务的革命性升级。这不仅是技术方案,更是未来智慧水利建设的蓝图。

一、引言:为何"数字孪生流域"已成治水新范式?
在气候变化加剧、极端天气频发的今天,传统的"人防+工程防"水利管理模式正面临前所未有的挑战。经验主义决策、信息孤岛林立、响应滞后等问题,使得我们常常在灾害面前显得被动。国家层面早已洞察此局,《国家水网建设规划纲要》与《"十四五"智慧水利建设规划》相继出台,明确将"数字孪生水利"作为提升国家水安全保障能力的关键手段。
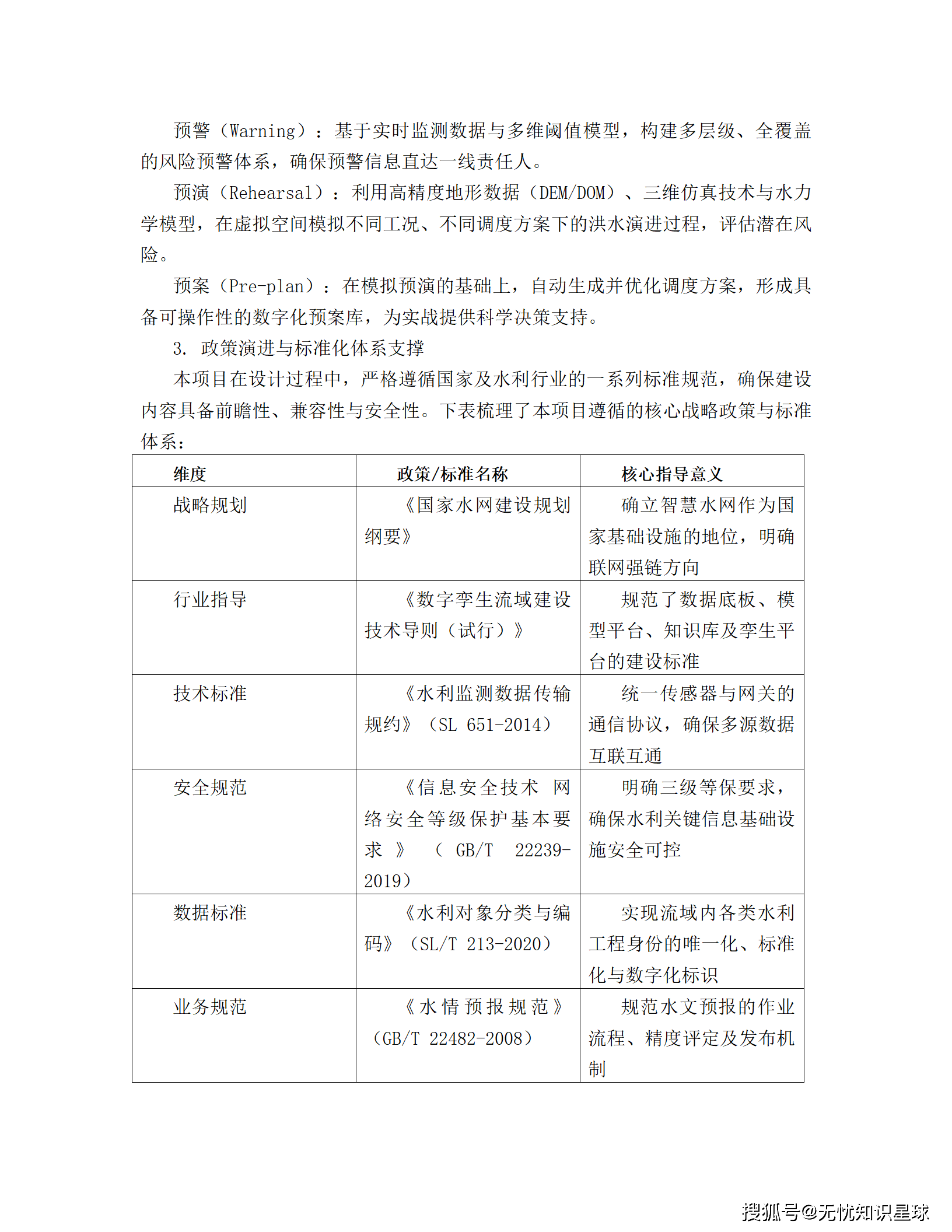
数字孪生,绝非简单的三维建模或数据可视化,而是物理世界与数字世界的实时映射、动态交互与闭环反馈。它要求我们在虚拟空间中构建一个与物理流域完全同步的"数字双胞胎",通过这个"孪生体"进行预报、预警、预演和预案(简称"四预"),从而实现从"被动应对"到"主动防御"的根本性跨越。
本文所分析的《某流域水务集团"数字孪生流域"建设工程可行性研究报告》,正是这一国家战略在地方实践中的典范。该报告系统性地回答了三个核心问题:
- 为什么建? ------ 直面当前流域治理的深层次痛点。
- 建什么? ------ 构建"一底座、一平台、N应用"的完整体系。
- 怎么建? ------ 采用前沿技术栈,确保系统的先进性与可靠性。
接下来,我们将深入剖析这份报告的核心内容,为读者呈现一幅清晰、可落地的智慧水利建设全景图。
二、建设必要性:直击传统水利三大核心痛点
报告开篇即以犀利的笔触,指出了当前流域治理中存在的"看不见、算不准、调不动"三大结构性矛盾。这些痛点是推动项目上马的根本原因。
2.1 感知能力不足:"看不见"的盲区与断层
感知层是整个系统的"眼睛",但现状堪忧:
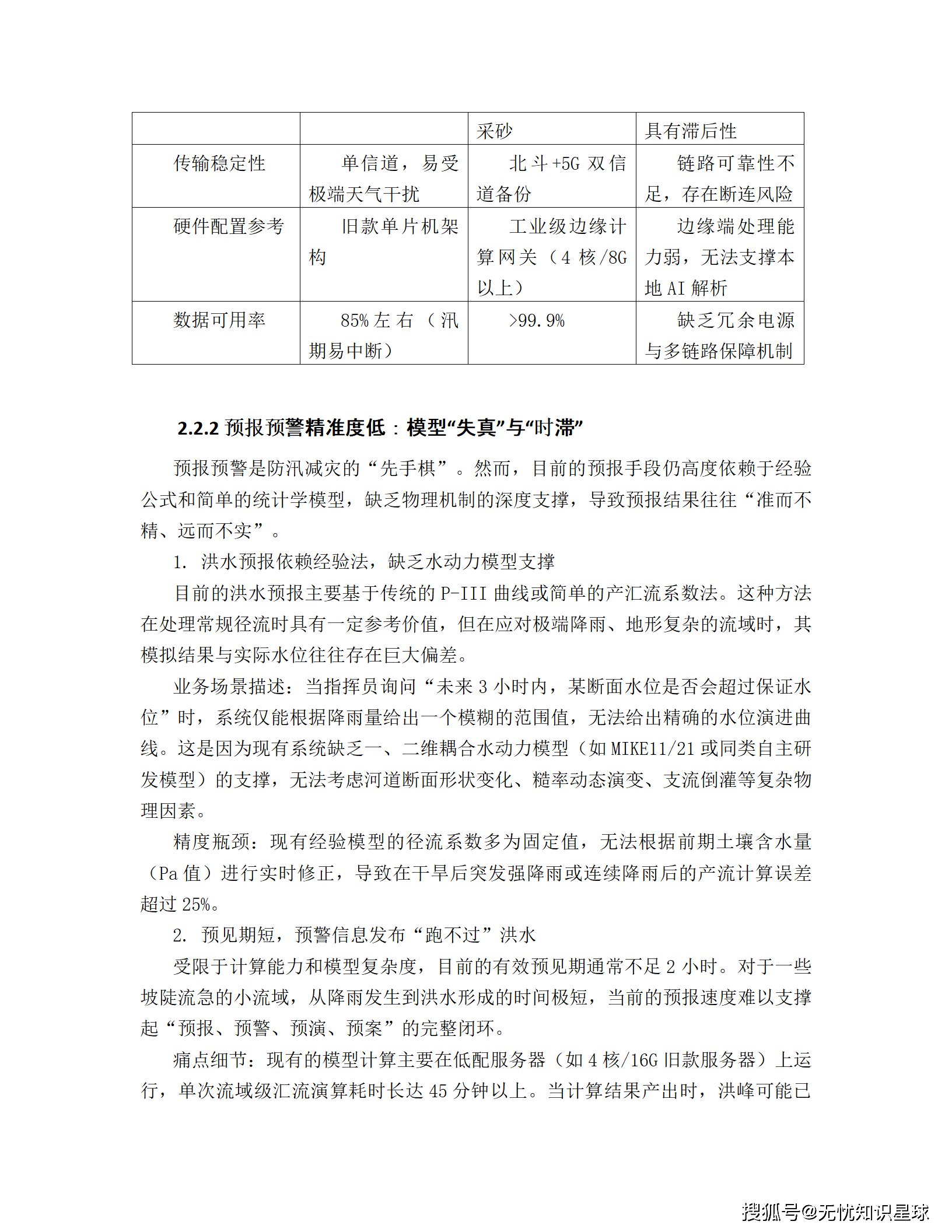
- 监测密度严重不足:山洪易发区雨量站密度仅为3.2个/100km²,远低于12个/100km²的国家标准。这意味着局地强降雨极易被漏报,错失最佳预警时机。
- 监测维度单一:现有视频监控仅能"看",无法"识"。河道漂浮物、非法采砂、岸线违建等隐患,完全依赖人工肉眼识别,在夜间或暴雨中几乎失效。
- 设施老化与传输延迟:部分站点仍使用GPRS通信,数据更新频率长达1小时一次。在洪水暴涨期,这种延迟足以让指挥中心看到的是"历史画面",而非"实时战况"。
结论:没有全面、精准、实时的感知,后续的一切智能决策都将是无源之水、无本之木。
2.2 预报预警不准:"算不准"的模型与时滞
预报预警是防汛减灾的"先手棋",但现有手段存在致命短板:
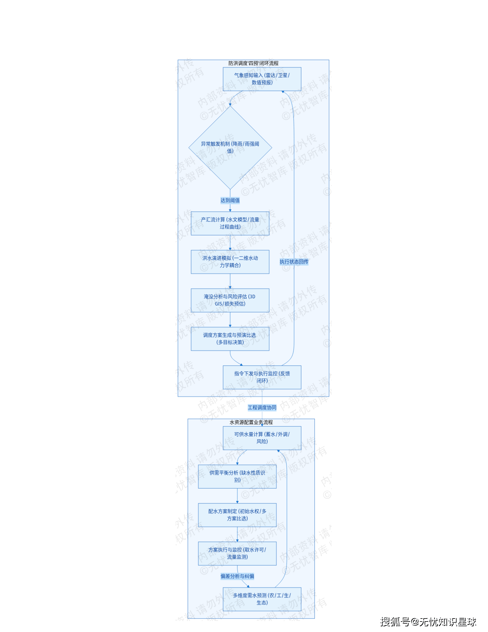
- 模型精度低下:过度依赖经验公式(如P-III曲线),缺乏物理机制支撑。面对复杂地形和极端降雨,预报误差常超25%,预见期不足2小时。
- 计算能力孱弱:模型运行在低配服务器上,一次流域级演算耗时45分钟以上。当计算结果出炉,洪峰可能已过。
- 无法模拟极端工况:对于溃坝、漫堤等最危险场景,现有系统无法进行淹没范围、深度和速度的精准推演,应急预案沦为纸上谈兵。
结论:落后的预报模型和孱弱的算力,使得我们无法"未雨绸缪",只能"亡羊补牢"。
2.3 联合调度困难:"调不动"的孤岛与低效
当洪水来袭,科学调度是关键,但现实却充满障碍:
- 协同"孤岛":水库、闸坝分属不同单位,数据格式不一,联合调度需人工查阅大量资料,制定一套方案耗时4-6小时。
- 决策缺乏科学依据:调度多凭专家经验,难以在防洪、发电、灌溉等多目标间找到最优平衡点。
- 跨部门协同低效:水利、气象、应急等部门信息传递依赖电话公文,延迟超30分钟,无法满足秒级响应的实战需求。
结论:缺乏一个统一的"数字大脑"来统筹全局,导致宝贵的调度窗口期被白白浪费。
三、顶层设计:"一底座、一平台、N应用"体系架构
针对上述痛点,报告提出了清晰、系统的解决方案------构建"一底座、一平台、N应用"的数字孪生流域体系。
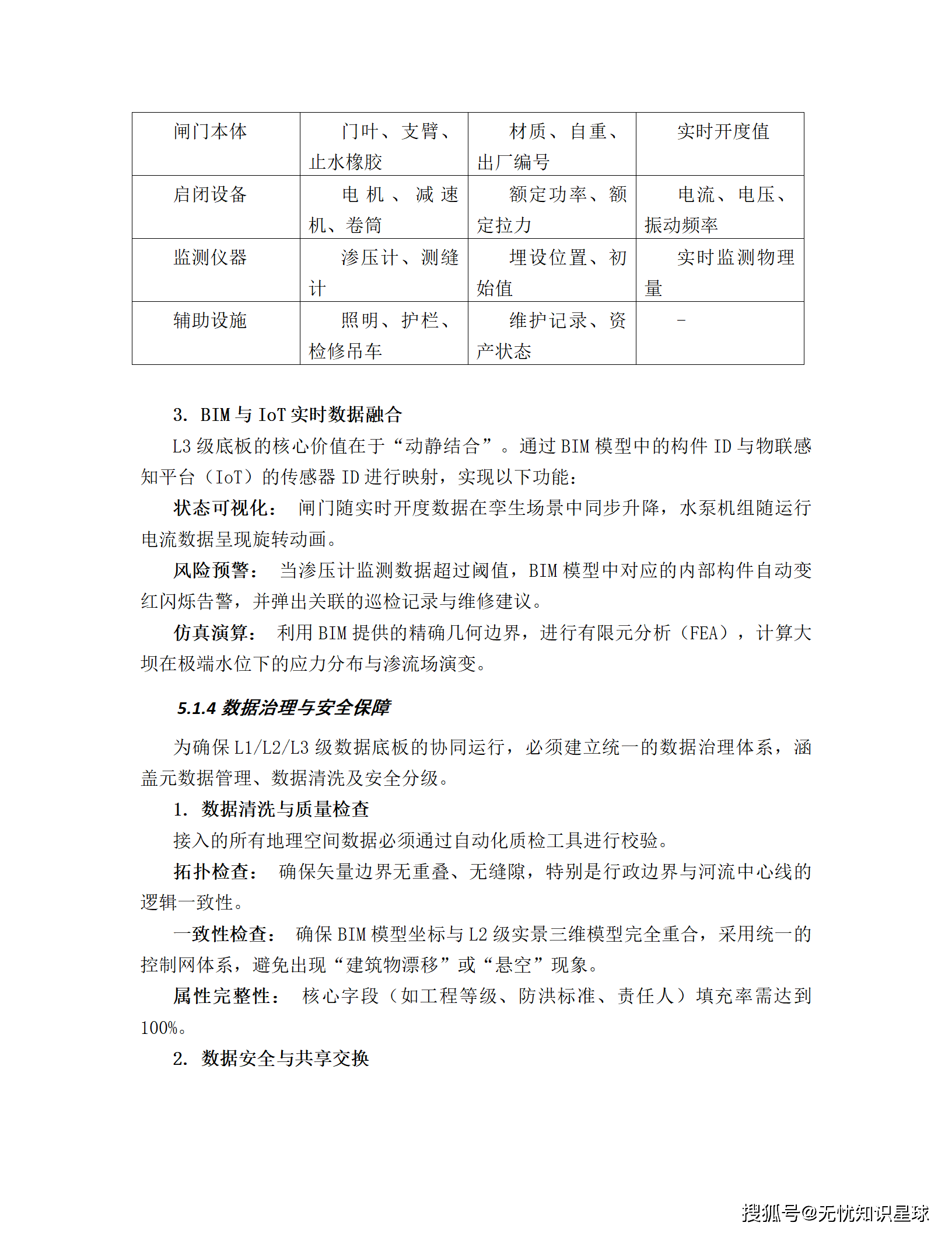
3.1 数字孪生数据底座(L1/L2/L3三级建设)
数据底座是整个系统的基石,报告创新性地提出了L1/L2/L3三级建设思路,实现了从宏观到微观的全要素覆盖。
- L1级(全国级):提供宏观地理背景。整合12.5米级DEM、2米级DOM及1:5万DLG矢量数据,为大尺度洪水演进和水资源平衡分析提供基础。
- L2级(流域级):构建实景三维模型。利用无人机倾斜摄影,获取优于5cm精度的实景模型,覆盖500平方公里重点区域,实现"见树、见屋、见水"的视觉效果,并通过AI自动提取岸线、阻水物等关键要素。
- L3级(工程级):实现部件级精细刻画。对水库、水闸等核心工程,采用BIM技术进行毫米级建模,拆解到螺栓、传感器级别,并挂接设计、施工、运维全生命周期属性。
价值:这套梯次分明的数据底座,为上层应用提供了从战略到战术、从整体到局部的精准空间参考和物理约束。
3.2 数字孪生平台(模型+知识+可视化)
平台是系统的"智慧中枢",集成了三大核心能力库:
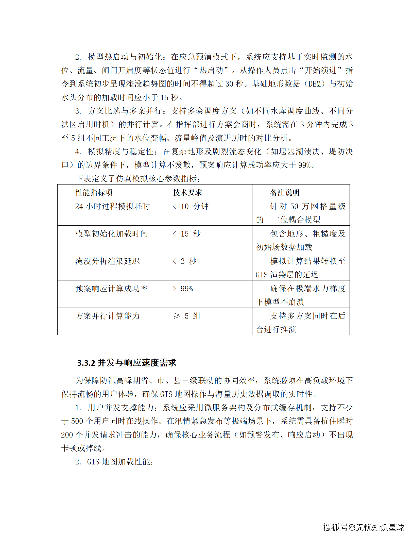
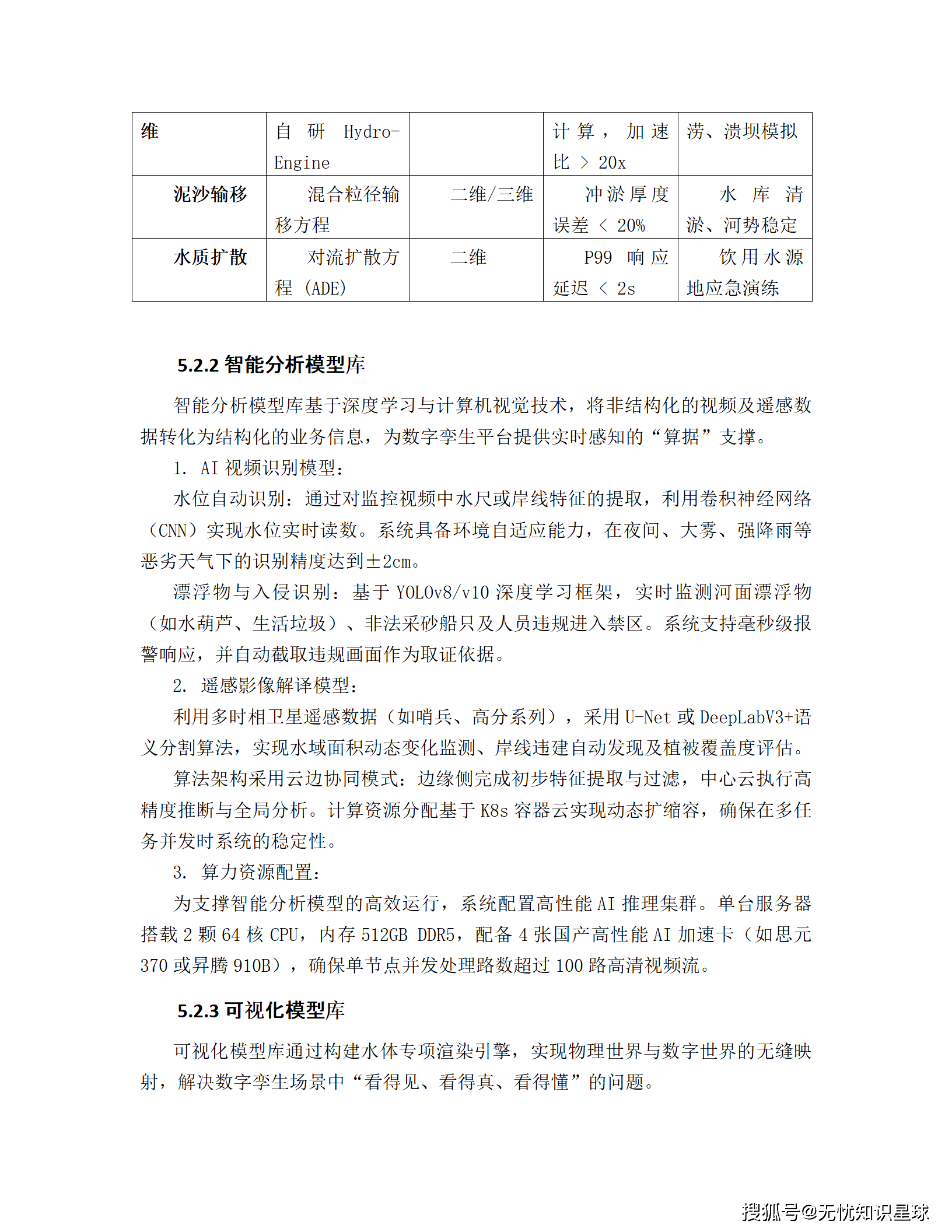
- 水利专业模型库 :这是"四预"功能的核心引擎。预报 :集成分布式水文模型(如新安江模型),利用高精度DEM和多源降雨数据,将预报精度提升至90%以上,预见期延长24-48小时。预演 :部署一维/二维耦合水动力学模型(如MIKE 21),支持GPU并行加速,可在分钟级内完成千万级网格的洪水演进模拟,精准还原淹没过程。水质与泥沙:集成水质扩散和泥沙输移模型,为突发水污染事件和水库清淤提供科学依据。
- 智能分析模型库 :赋予系统"慧眼"。AI视频识别 :利用YOLO等深度学习框架,自动识别水位、漂浮物、非法入侵等,恶劣天气下水位识别精度达±2cm。遥感影像解译:通过U-Net等算法,自动监测水域变化、岸线违建,实现大范围、高频次的动态监管。
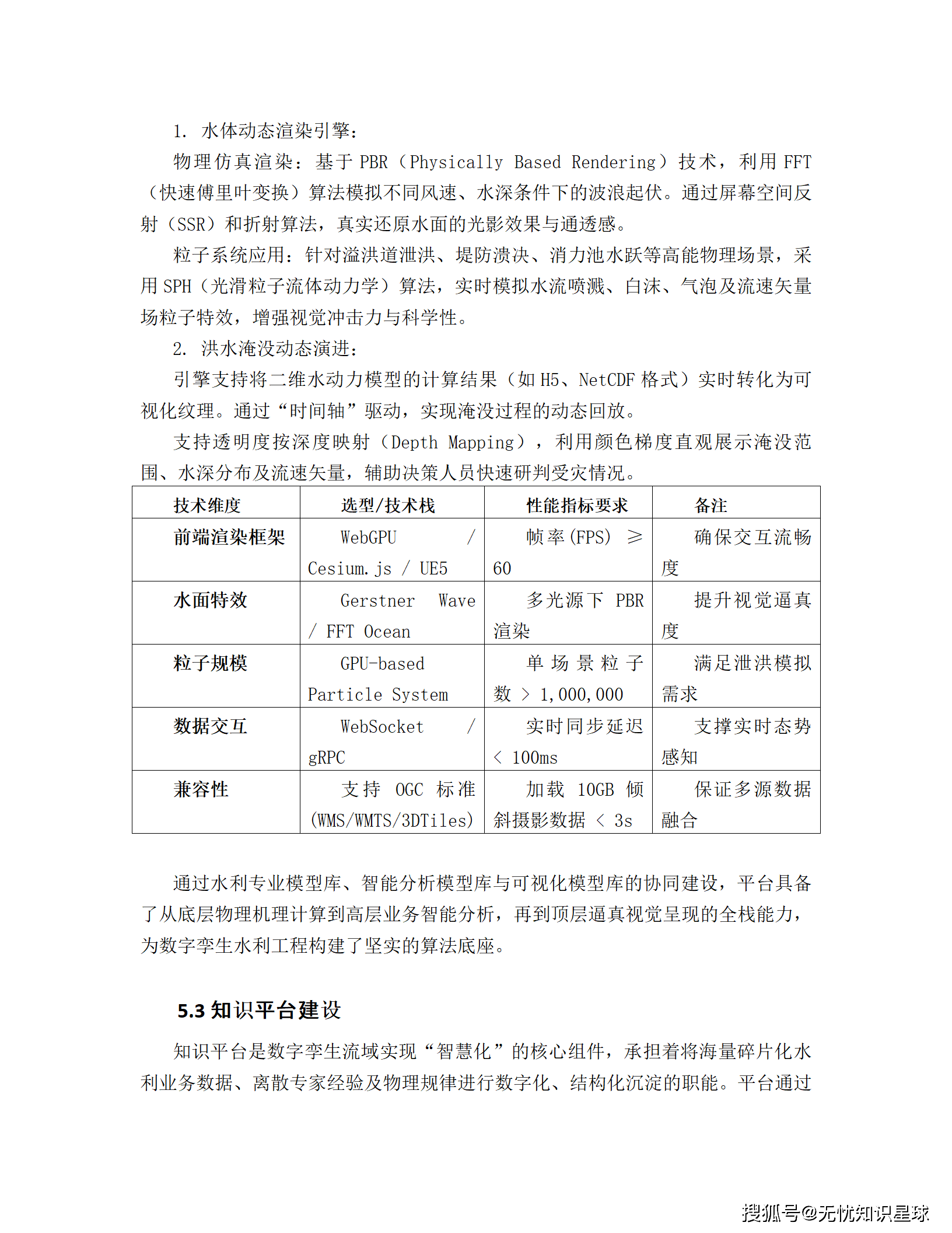
- 可视化模型库 :打造沉浸式交互体验。水体渲染引擎 :基于PBR和FFT算法,真实模拟不同风速下的波浪起伏和光影效果。粒子系统:利用SPH算法,逼真呈现泄洪、溃坝时的水流喷溅和白沫特效,极大增强决策的现场感。
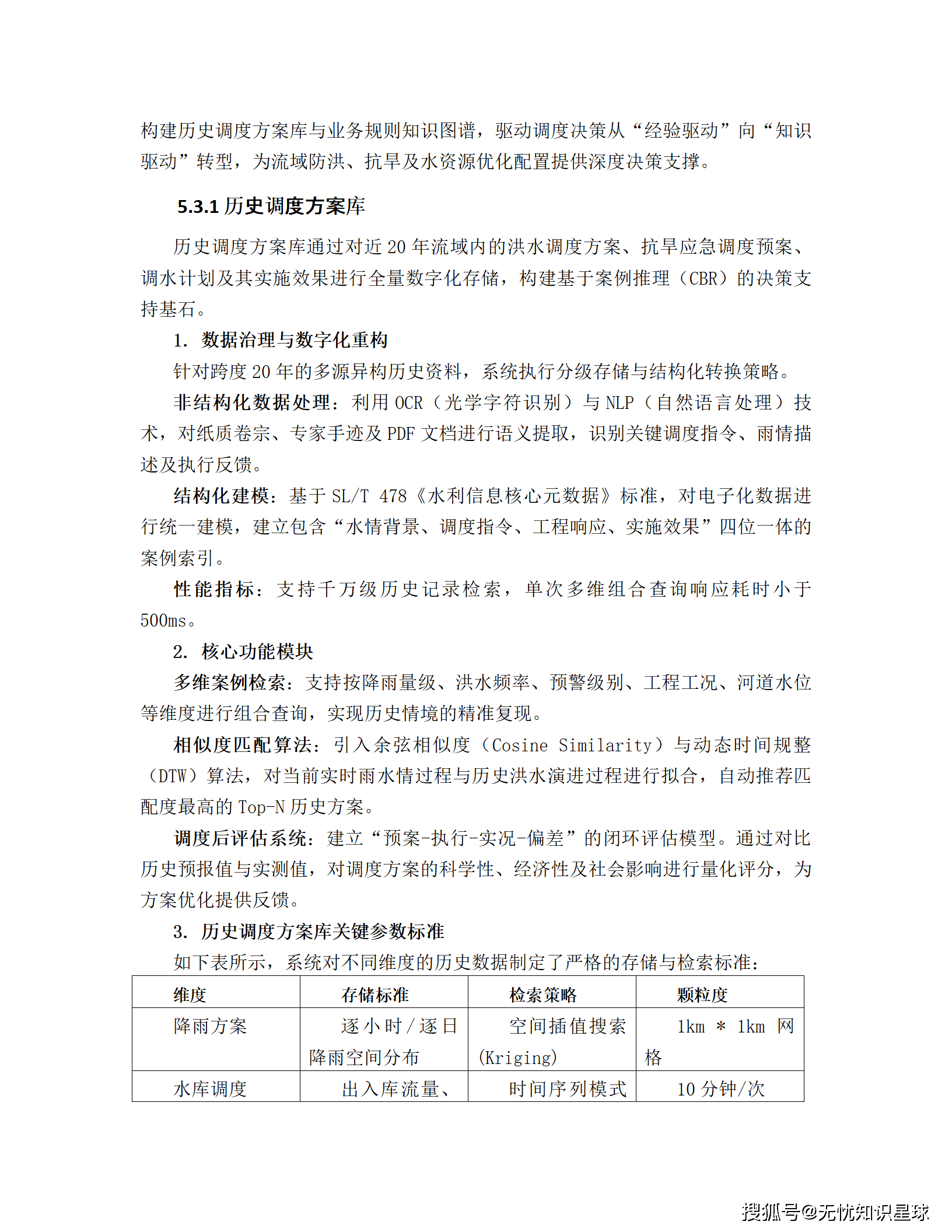
- 知识平台 :沉淀专家经验,驱动知识化决策。历史调度方案库 :数字化近20年调度案例,支持基于相似度的快速检索与推荐。业务规则知识图谱:将《防洪法》、调度规程等转化为机器可读的逻辑规则,实现智能推理与冲突检测。
3.3 "N"项智能化业务应用
所有技术和数据最终服务于业务,报告聚焦四大核心应用:
- 防洪度汛"四预"系统 :这是最核心的应用。预报 :多源数据融合,自动触发模型计算。预警 :建立动态阈值矩阵,实现红、橙、黄、蓝四级精准推送。预演 :支持"正向风险预演"(从降雨到淹没)和"反向优化推演"(从目标到调度),为决策提供量化依据。预案:将预演结果转化为可执行的调度指令,实现一键下达、执行跟踪与闭环管理。
- 水资源精细化调度系统 :落实"节水优先"。取用水监管 :实时监控取水口流量,超量自动预警并固化证据。生态基流保障:动态核算生态需水,通过水库群联合调度,确保重要断面生态基流达标率超95%。
- 水利工程安全监测系统:变"坏了才修"为"预知维修"。对大坝、堤防的关键部位安装传感器,实时监测渗流、变形、震动等,提前预警病险隐患。
- 河湖长制智慧管理系统:提升监管效率。利用遥感与AI,自动发现"四乱"(乱占、乱采、乱堆、乱建)问题,大幅减轻基层巡查负担。
四、技术架构:云原生+微服务+高性能计算的融合
为支撑如此庞大复杂的系统,报告在技术选型上坚持"自主可控、高性能、高可用"的原则。
4.1 总体架构:"五层两翼"
系统采用"五层两翼"的逻辑架构:
- 五层:感知层 → 基础设施层 → 数据底座层 → 模型平台层 → 业务应用层。
- 两翼:安全保障体系 + 标准规范体系。
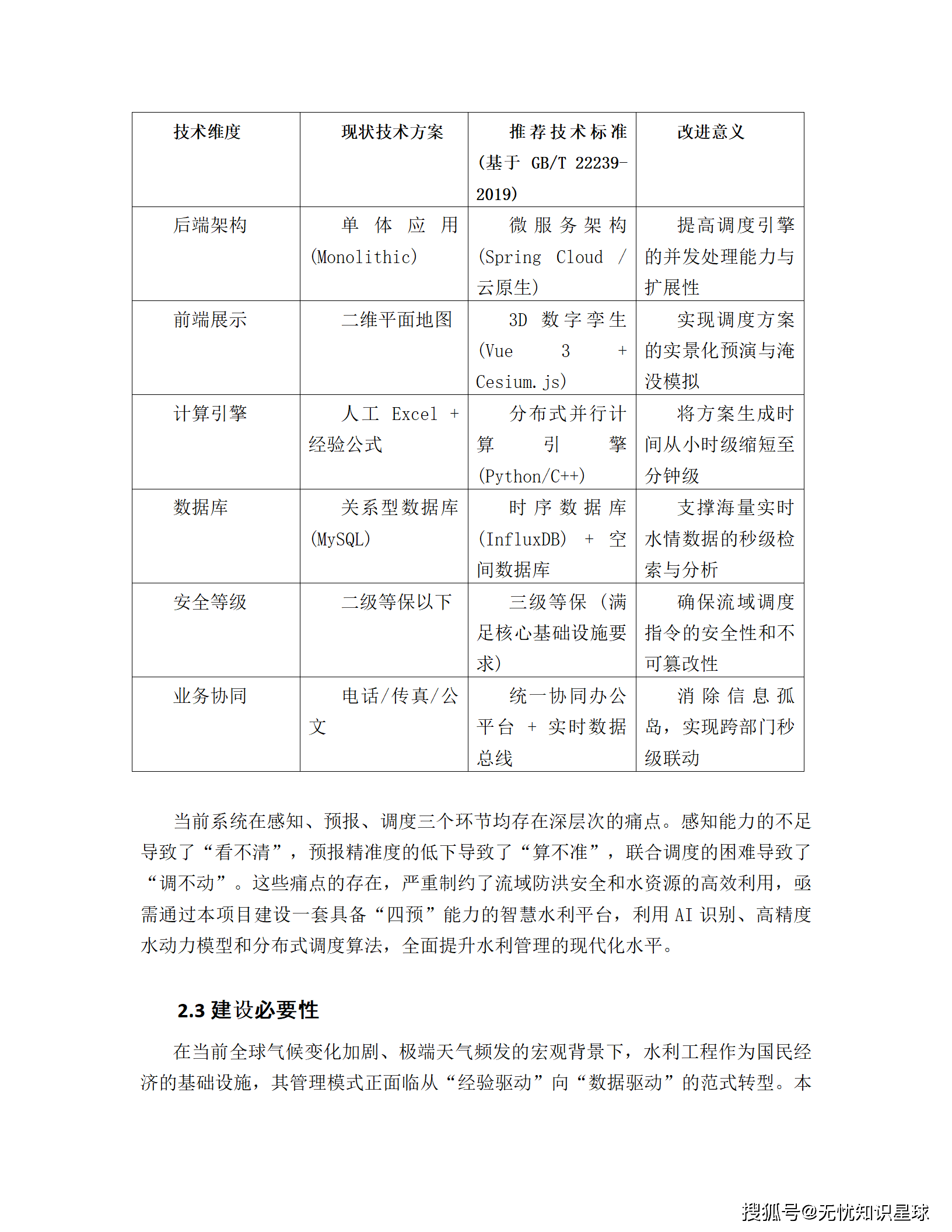
4.2 关键技术栈
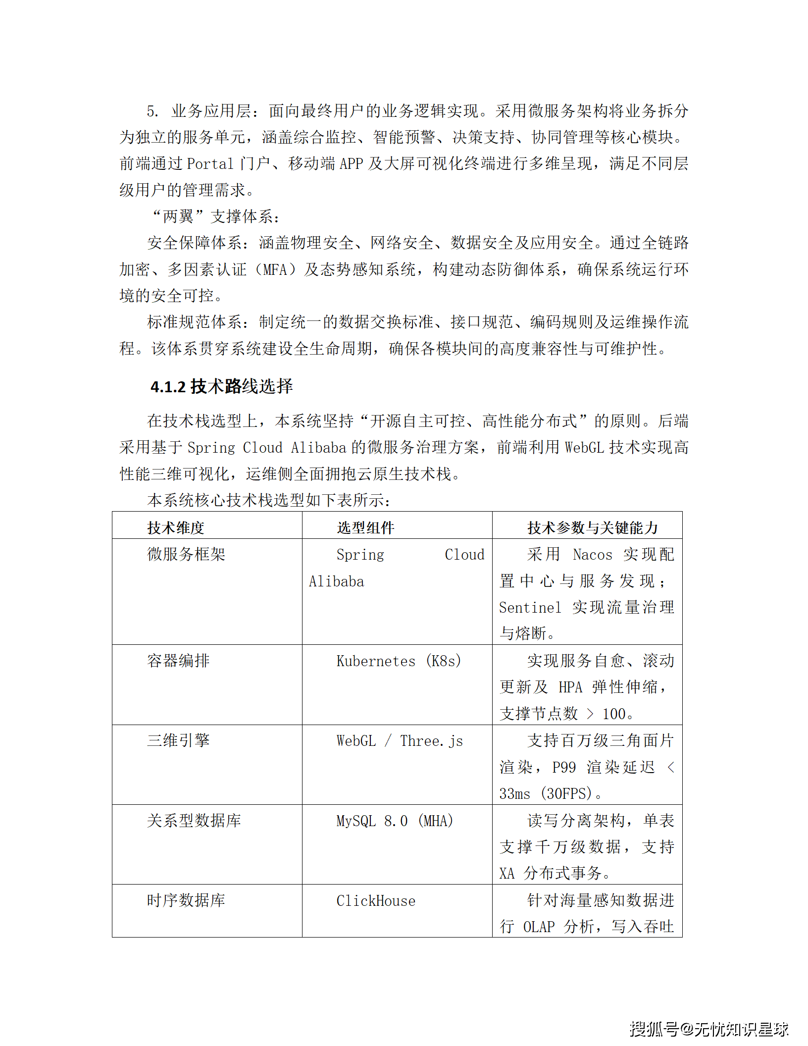
- 后端:Spring Cloud Alibaba微服务架构,利用Nacos做服务发现,Sentinel做流量治理。
- 前端:Vue 3.0 + Cesium.js/Unreal Engine 5,实现Web端与大屏端的高性能三维可视化。
- 数据库:时空数据:PostgreSQL + PostGIS时序数据:InfluxDB / TDengine分布式存储:TiDB / OceanBase
- 计算与存储 :算力 :高性能计算集群(Intel Xeon 64核 + NVIDIA A100 GPU)存储:分布式存储系统,初始容量500TB,持续读写速度 > 10GB/s
- 部署:基于Kubernetes的云原生容器化部署,支持弹性伸缩和自动化运维。
4.3 安全保障:等保三级合规
严格遵循《GB/T 22239-2019》等保三级标准,构建纵深防御体系:
- 网络边界:下一代防火墙(NGFW)、WAF、IPS。
- 数据安全:国密算法加密存储与传输,严格的RBAC权限控制。
- 工控安全:IT/OT网络物理单向隔离,工控协议深度包检测(DPI)。
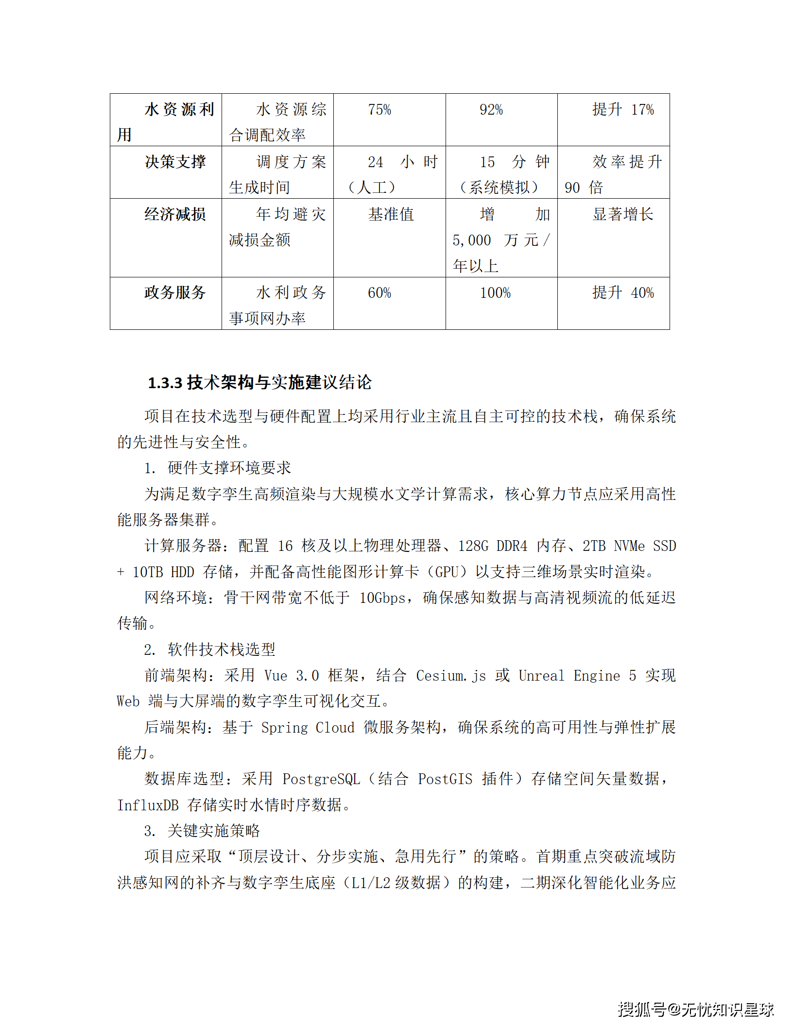
五、预期效益:量化减损与效率双提升
项目的成功与否,最终要由效益来检验。报告对此进行了科学、量化的评估。
5.1 经济效益
- 直接减灾 :通过精准预报与科学调度,每年可减少洪涝灾害直接经济损失5500万至8000万元。
- 资源增效:农业灌溉用水效率提升15%以上。工业用水重复利用率提高10%。每年通过水资源优化配置创造的潜在经济价值逾2000万元。
- 运维降本:通过预知性维护,降低水利工程运维成本15%-20%。
5.2 社会效益
- 公共安全 :洪水预报提前见效时间从2-4小时提升至6-12小时,提升200%以上。预警信息"最后一公里"触达率提升至100%,极大保障人民生命财产安全。
- 政务服务:水利政务事项网办率从60%提升至100%,真正实现"数据多跑路,群众少跑腿"。
- 生态文明:通过保障生态基流和精准监管,有效改善流域生态环境,守护河湖健康生命。
5.3 核心指标对比

六、实施策略与运营保障
再好的蓝图,也需要科学的实施路径和长效的运营机制。
6.1 分阶段实施(36个月)
- 第一阶段(1-12月):基础构建期。完成基础设施升级、感知网加密、L1/L2级数据底座搭建。
- 第二阶段(13-24月):平台完善期。完成模型库、知识库开发,孪生平台试运行。
- 第三阶段(25-36月):"N"项业务应用全面上线,系统总集成与整体验收。
6.2 运营管理体系
- 三级运维支撑:服务台(一级)→ 技术专家(二级)→ 研发团队(三级)。
- 标准化SOP:制定日常巡检、数据备份、应急响应等标准操作规程。
- 持续迭代优化:建立KPI考核体系,定期评审,驱动系统功能与业务需求动态匹配。
七、结语:从"经验治理"迈向"数字智理"
《某流域水务集团"数字孪生流域"建设工程可行性研究报告》不仅仅是一份项目申请书,它更是一份宣言,宣告了传统水利"经验治理"时代的终结和"数字智理"新时代的开启。
通过构建一个集"全要素感知、全过程模拟、全方案优化"于一体的数字孪生流域,该项目将彻底改变我们与水互动的方式。它不再是冰冷的工程和孤立的数据,而是一个有生命、会思考、能预判的智慧生命体。在这个生命体的辅助下,我们的决策将更加科学,响应将更加迅速,治理将更加精准。
这不仅是某一流域的变革,更是为全国乃至全球的智慧水利建设提供了一套可复制、可推广的"中国方案"。其深远意义,必将随着时间的推移而愈发彰显。















































































