
在"交通强国"与"数字中国"战略的双重驱动下,我国高速公路正经历一场前所未有的深刻变革。传统的、以硬件堆叠和被动响应为核心的管理模式,在面对日益增长的高密度交通流、复杂的出行需求以及对安全、效率、绿色发展的更高要求时,已显得力不从心。感知碎片化、数据价值沉淀不足、协同响应滞后等痛点,成为制约现代交通高质量发展的瓶颈。
正是在这一背景下,《智慧高速公路运行监测与主动管控云平台》应运而生。这不仅仅是一个技术方案,更是一份面向未来的交通治理蓝图。它旨在通过人工智能、大数据、数字孪生、边缘计算等前沿技术的深度融合,彻底打破传统机电系统间的业务壁垒,构建一个感知灵敏、反应迅速、决策科学的现代化智慧交通底座。其核心逻辑,是从"设备维养"向"智慧赋能"的本质转变,实现从"被动接警、人工处置"到"主动发现、智能决策"的根本性跨越。
本文将深度剖析这份极具前瞻性的文档,系统梳理其建设背景、顶层设计、核心技术架构、业务功能模块及预期效益,为您全景式展现一幅智慧高速建设的宏伟画卷,并揭示其背后所蕴含的巨大社会与经济价值。

一、破局之始:为何要建设智慧高速?
任何伟大的工程都始于对现状的深刻洞察与对未来的精准把握。该文档开篇即直指当前高速公路管理模式的核心痛点,并从政策、现状、必要性三个维度,雄辩地论证了项目建设的紧迫性与战略价值。
1.1 政策导向:国家战略下的必然选择
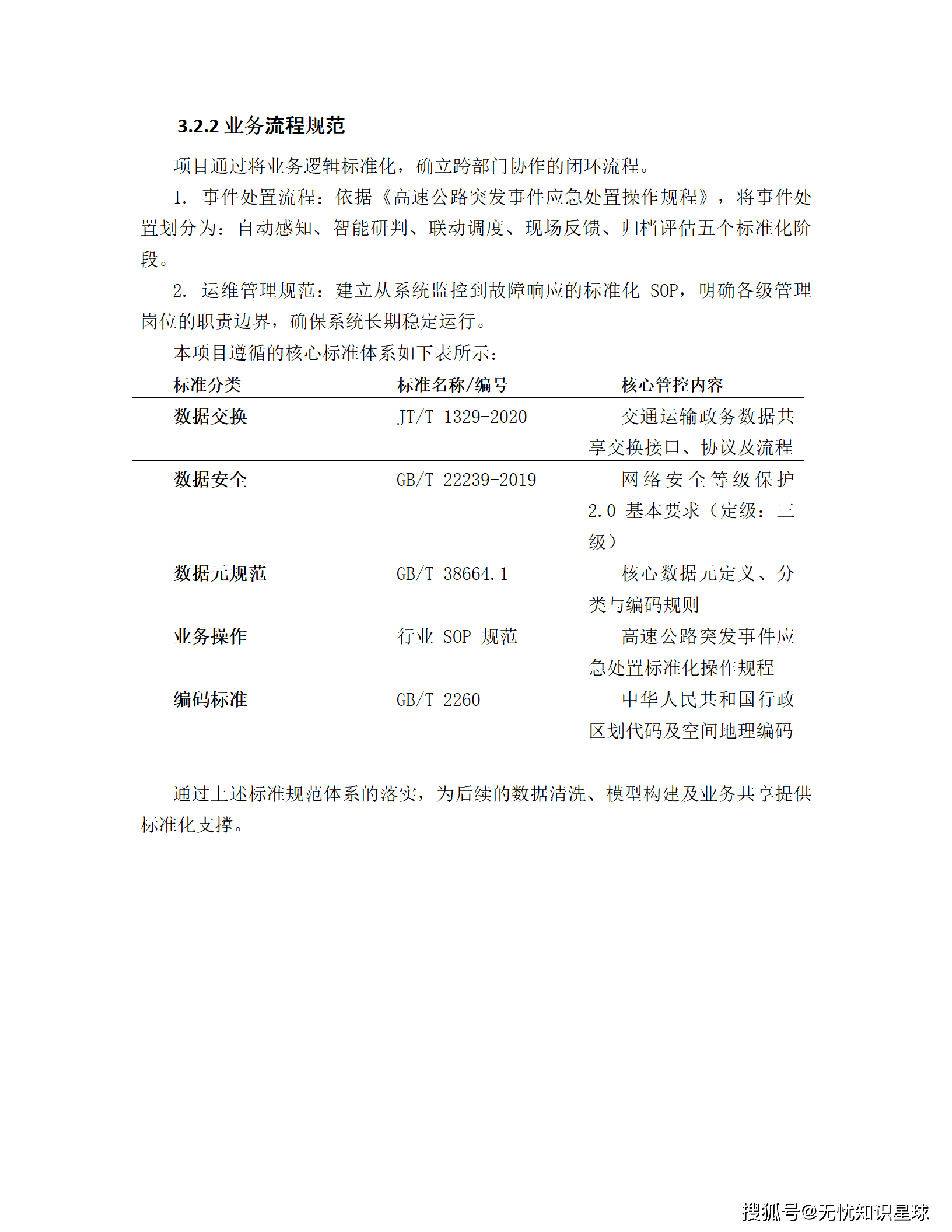
项目的实施并非孤立的技术演进,而是国家顶层设计的直接落地。《交通强国建设纲要》与《数字交通发展规划纲要》为行业指明了方向------推动基础设施数字化、管理精准化与服务优质化。本项目严格遵循《公路网运行监测与服务暂行技术要求》等行业规范,并深度对接省厅级智慧高速建设指南,是落实交通基础设施数字化转型的关键环节。这不仅关乎技术升级,更是满足行业合规性审计、提升省域路网考核排名的必要举措。
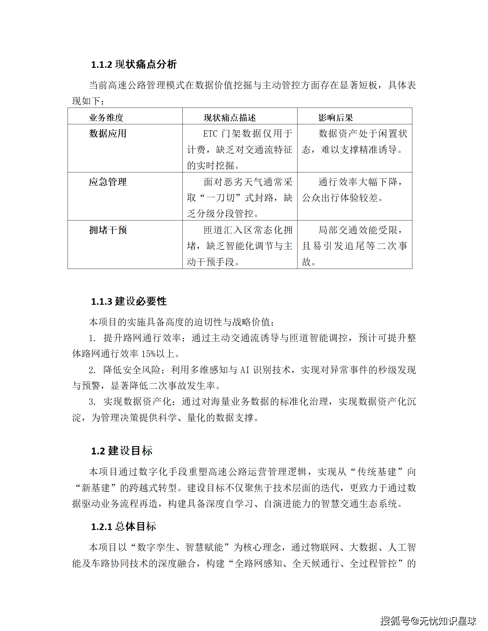
1.2 现状痛点:传统模式的三大短板
文档以清晰的表格形式,一针见血地指出了当前管理模式的三大核心痛点:
- 数据应用层面:ETC门架数据仅用于计费,其蕴含的海量交通流特征信息被严重闲置,无法支撑精准的交通诱导与管理决策。
- 应急管理层面:面对恶劣天气,普遍采取"一刀切"式的封路措施,缺乏基于实时数据的分级、分段精细化管控,导致通行效率大幅下降,公众体验极差。
- 拥堵干预层面:匝道汇入区常态化拥堵,缺乏智能化的调节与主动干预手段,不仅限制了局部交通效能,还极易引发追尾等二次事故。
这些痛点共同构成了一个低效、粗放、被动的交通管理体系,亟待一场深刻的数字化革命。
1.3 建设必要性:智慧赋能带来的三重价值
针对上述痛点,项目建设的必要性呼之欲出,其价值体现在三个关键维度:
- 提升路网通行效率:通过主动交通流诱导与匝道智能调控,预计可提升整体路网通行效率15%以上。
- 降低安全风险:利用多维感知与AI识别技术,实现对异常事件的秒级发现与预警,显著降低二次事故发生率。
- 实现数据资产化:通过对海量业务数据的标准化治理,将原始数据转化为高价值的数据资产,为管理决策提供科学、量化的支撑。
这三重价值,正是智慧高速区别于传统高速的核心所在,也是其能够创造巨大社会效益与经济效益的根本原因。
二、顶层设计:构建"全路网感知、全天候通行、全过程管控"的智慧体系
明确了"为什么做",接下来就是"做什么"和"怎么做"。文档的第二章详细阐述了项目的建设目标,描绘了一幅清晰、可量化、可执行的智慧交通新图景。
2.1 总体目标:"数字孪生、智慧赋能"
项目以"数字孪生、智慧赋能"为核心理念,致力于构建一个"全路网感知、全天候通行、全过程管控"的现代化智慧高速体系。这十二个字,高度概括了智慧高速的终极形态。
- 全路网感知(Omni-perception):依托高清视频、毫米波雷达、激光雷达及ETC门架,构建多维一体的感知网络。通过边缘计算网关进行实时结构化处理,实现对车辆轨迹、路面异物、违法行为的毫秒级捕捉,为整个系统奠定坚实的"数字底座"。
- 全天候通行(All-weather Mobility):针对雨雪雾霾等恶劣天气,通过智能雾灯、气象站、红外热成像等设备,结合高精地图和动态车道管理,实现低能见度环境下的安全引导,最大限度保障路网"不断流"。
- 全过程管控(End-to-end Management):建立覆盖"收费站、匝道、主线、服务区"的全流程管理闭环。通过精细化流量调度与主动交通管理(ATM)策略,实现对交通流的实时干预,并利用数字孪生平台进行仿真预测,提前研判拥堵趋势。
2.2 具体业务指标:SMART原则下的量化KPI
为了让目标可衡量、可评估,项目严格遵循SMART原则,设定了详尽的核心业务指标(KPI):
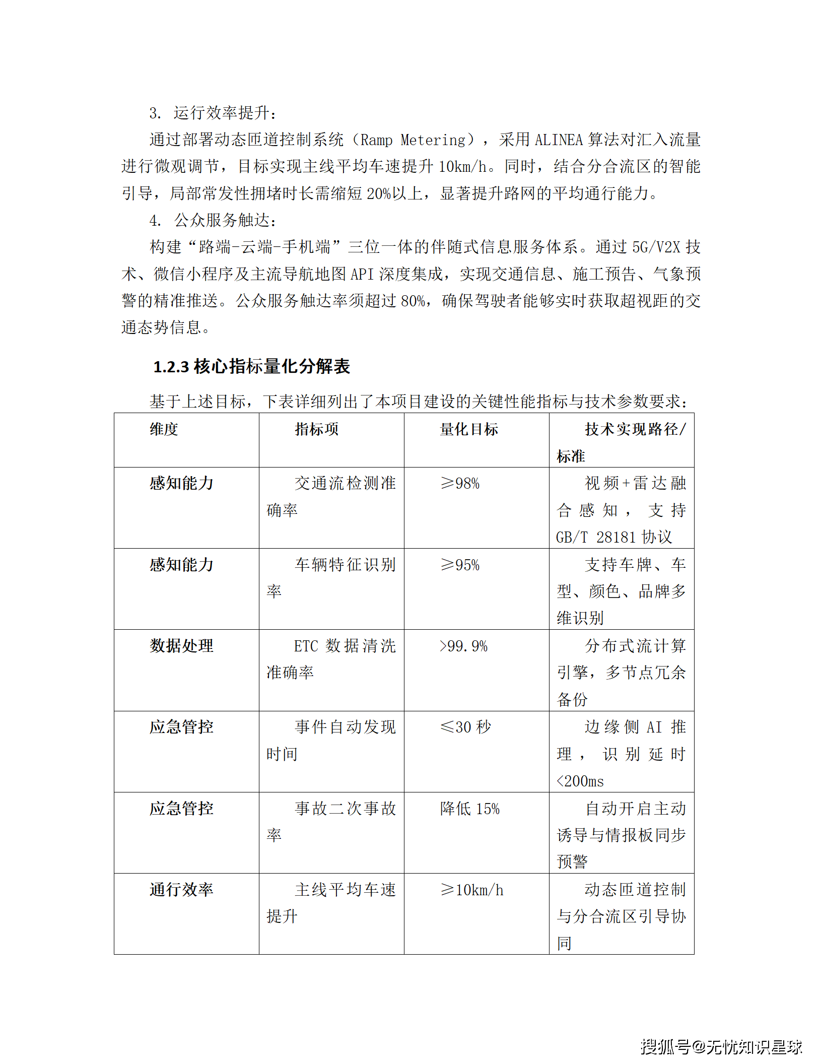
- 数据治理:ETC门架数据清洗准确率 >99.9%。
- 应急响应:异常事件预警响应时间 ≤30秒,事故主动发现率 ≥95%。
- 运行效率:主线平均车速提升 ≥10km/h,常发性拥堵时长缩短 ≥20%。
- 公众服务:伴随式服务触达率 >80%。
- 系统可靠性:核心系统可用性 99.99%。
这些硬性指标,不仅是对项目建设成果的检验标准,更是对最终用户承诺的体现。
三、需求分析:以用户为中心,驱动业务流程再造
一个好的系统,必然是以用户需求为出发点的。文档摒弃了传统的功能罗列方式,创新性地采用"用户故事(User Story)"方法论,从真实业务场景出发,精准捕捉不同角色的痛点与诉求。
3.1 三大核心角色的需求画像
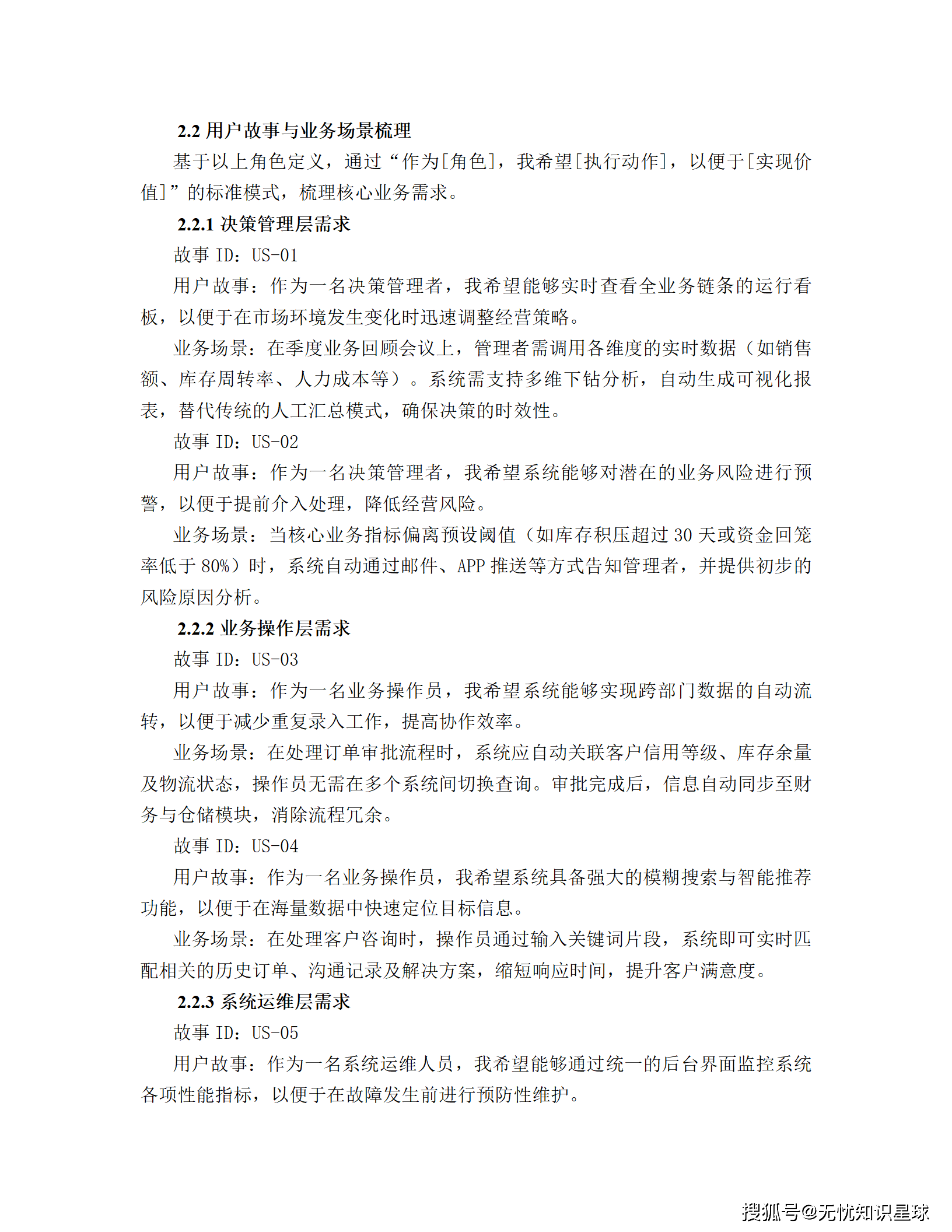
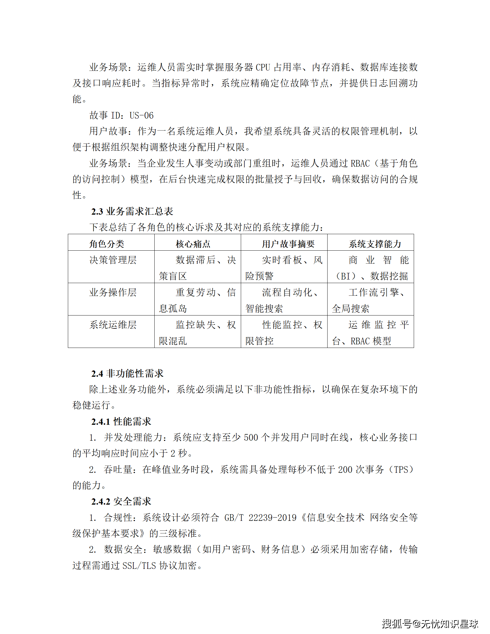
- 决策管理层:他们需要的是"上帝视角"。作为管理者,他们希望实时查看全业务链条的运行看板,以便于快速调整策略;他们也希望系统能对潜在风险进行预警,以便于提前介入。
- 业务操作层:他们关注的是"效率与便捷"。作为一线操作员,他们希望跨部门数据能自动流转,减少重复录入;他们也希望系统具备强大的搜索与推荐功能,以便于在海量数据中快速定位信息。
- 系统运维层:他们关心的是"稳定与安全"。作为运维人员,他们希望通过统一界面监控系统性能,以便于预防性维护;他们也希望系统具备灵活的权限管理,以便于快速响应组织架构变化。
这种以角色为中心的需求分析,确保了系统设计能够精准击中业务"靶心"。
3.2 业务功能需求:面向三类用户的闭环服务体系
基于上述角色需求,业务功能被划分为三大核心板块:
- 运行监测:面向路段监控员,将人工轮巡转变为系统自动预警。实时监测路况、ETC门架状态、收费站排队及异常事件。
- 主动管控:面向交警与调度员,变事后处置为事前预防。包括匝道智能调节、恶劣天气限速策略发布、应急联动响应等。
- 公众服务:面向出行驾驶员,提供伴随式信息服务。包括远端避堵路径推荐、伴随式安全预警、智慧服务区补给指引等。
这三大板块,共同构成了一个从管理者到公众、从监测到服务的完整闭环。
四、技术基石:打造高性能、高可靠的"云-边-端"协同架构
如果说业务需求是灵魂,那么技术架构就是承载灵魂的躯体。文档在第三、四、五章,用大量篇幅详细阐述了系统的总体架构、边缘感知层设计以及数据中台与算法引擎,展现了其深厚的技术底蕴。
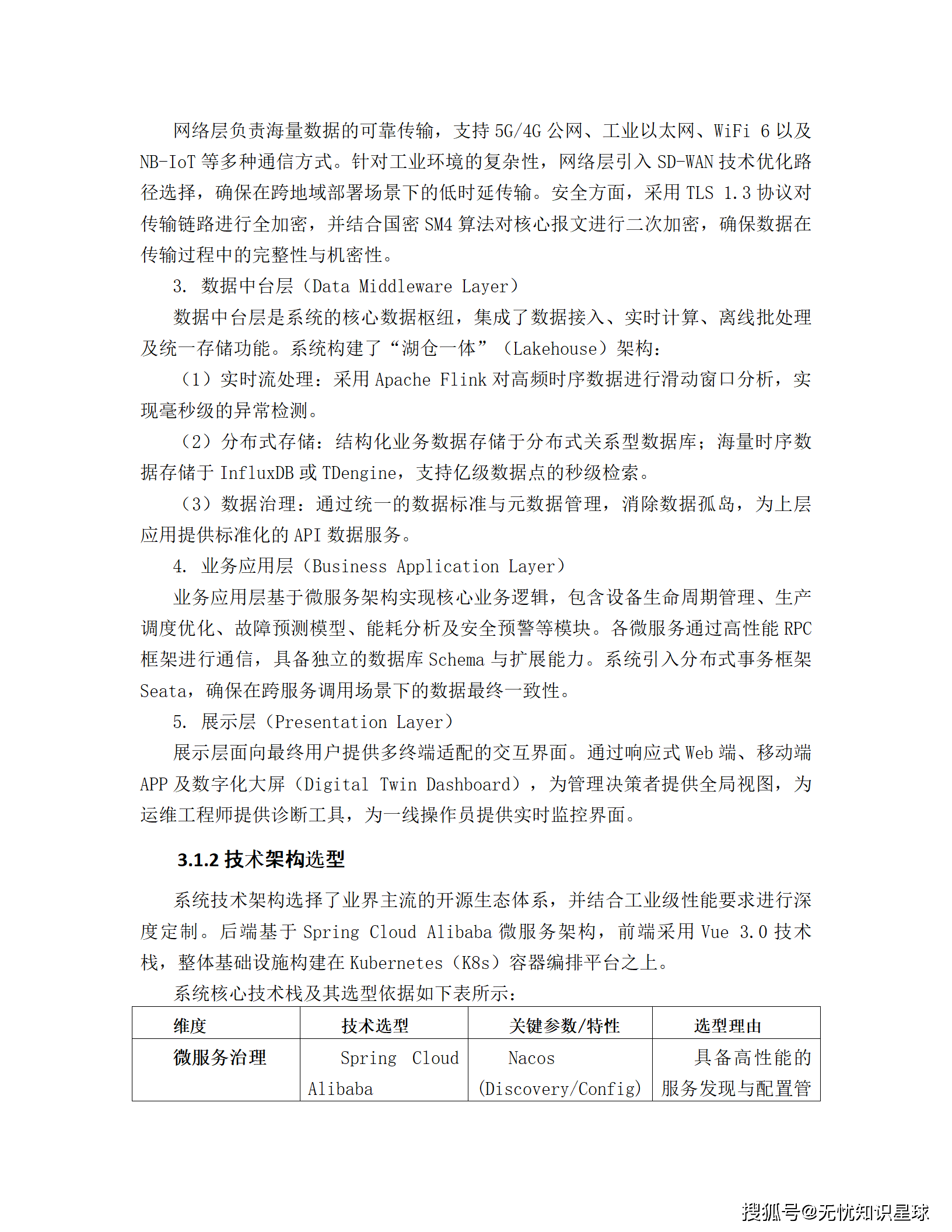
4.1 "云-边-端"协同架构:算力下沉,敏捷响应
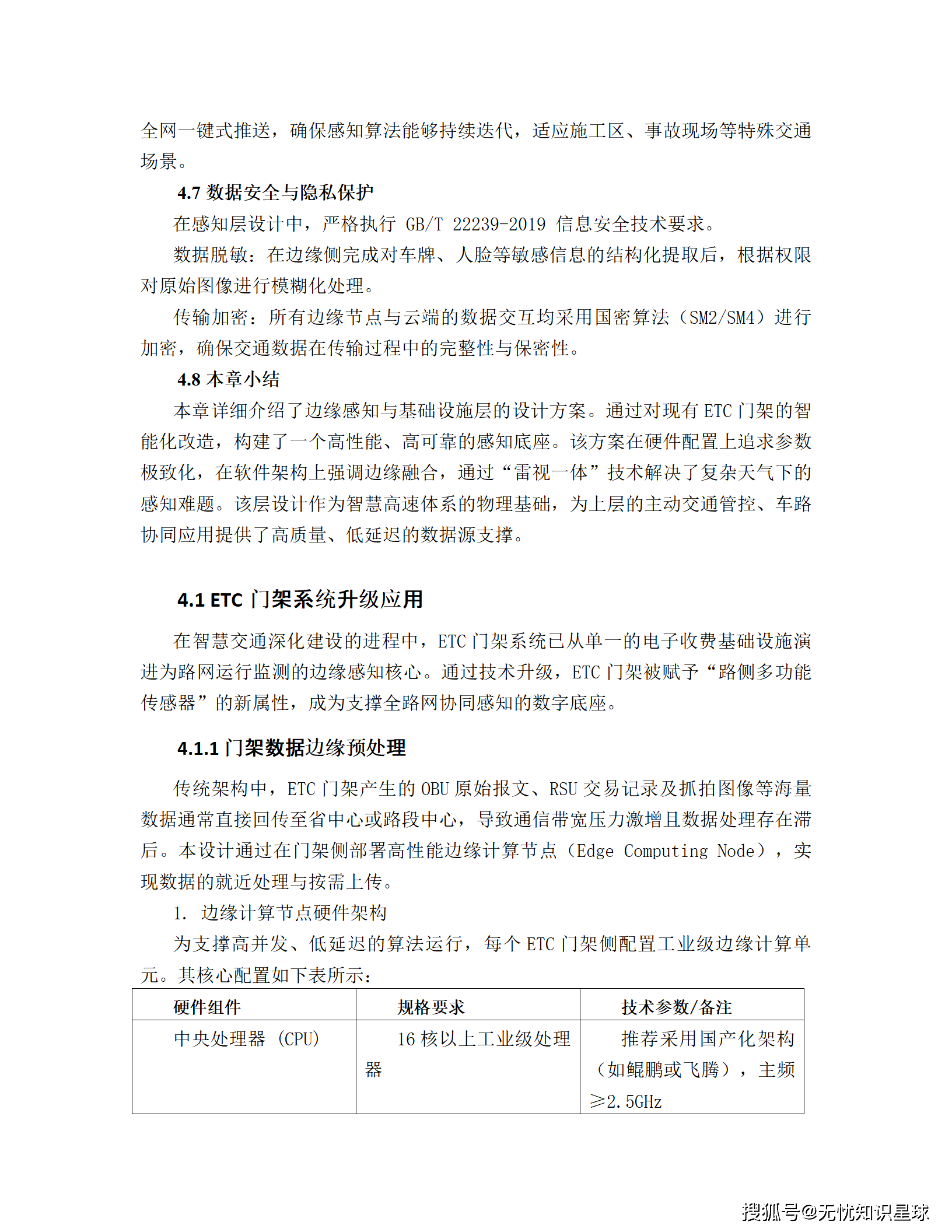
系统采用先进的"云-边-端"协同架构。**感知层(端)**负责采集原始数据;**边缘计算节点(边)**负责在本地进行初步的数据清洗、融合与实时推理,将感知延迟压缩至毫秒级,并极大缓解骨干网带宽压力;云端则负责全局数据的深度挖掘、模型训练与长周期分析。这种架构完美平衡了实时性与计算复杂度的需求。
4.2 边缘感知层:利旧赋能,构建全息感知网络
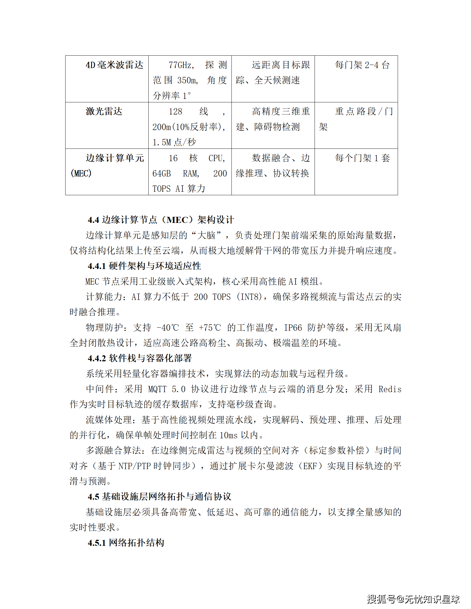
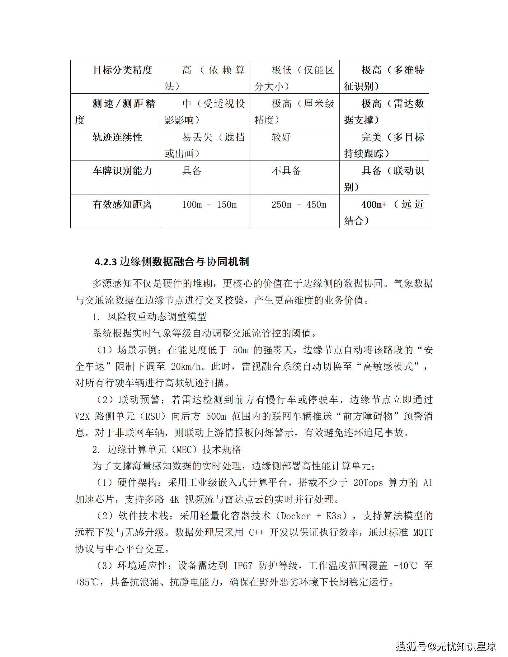
边缘感知层是系统的"神经末梢"。项目巧妙地利用现有ETC门架的物理、供电和网络资源,通过加装高清相机、4D毫米波雷达、激光雷达等设备,构建了一个覆盖全路段、全天候的感知网络。其中,"雷视融合"技术是亮点,它结合了雷达的全天候稳定性和视频的语义丰富性,实现了在任何天气条件下对交通流的高精度、高连续性感知。
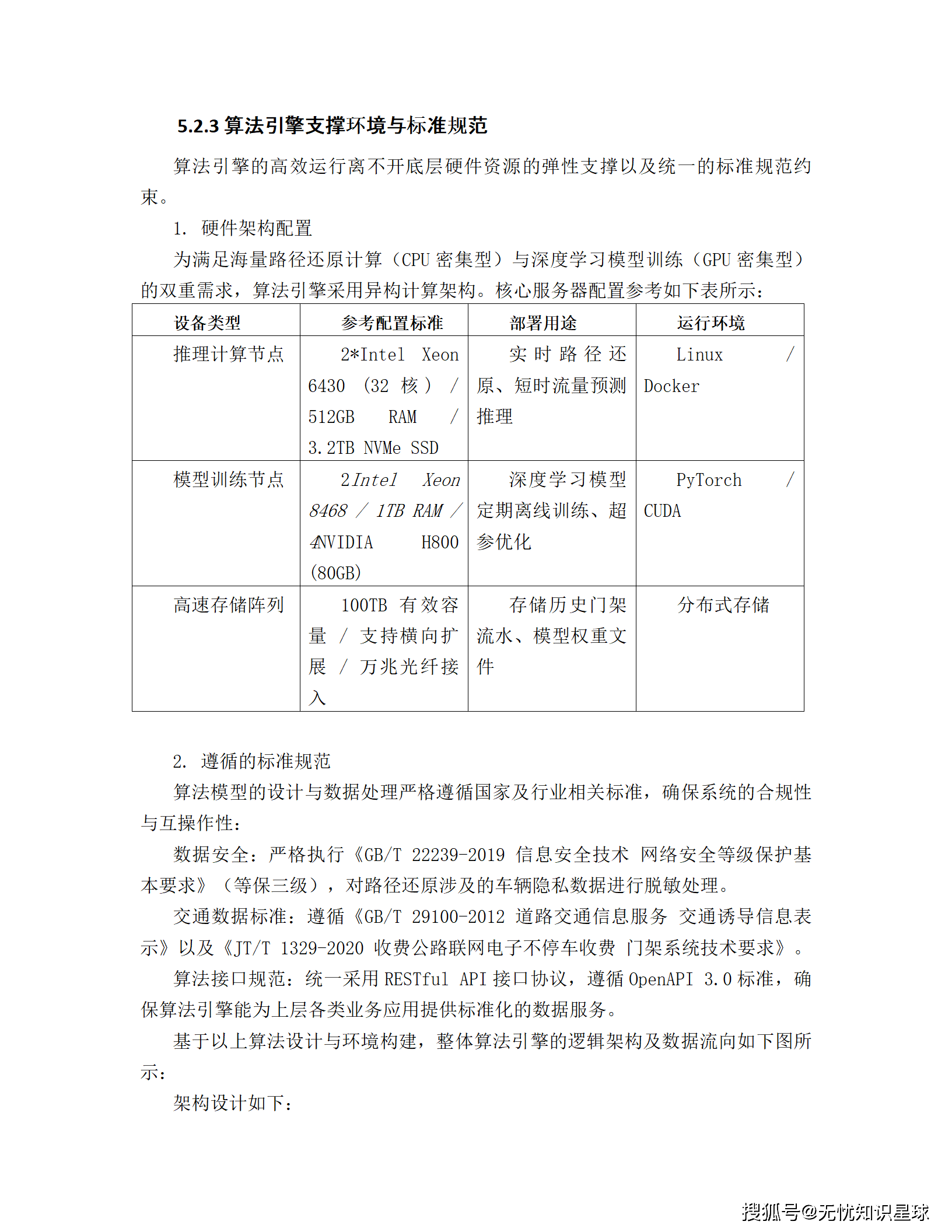
4.3 数据中台与算法引擎:智慧的大脑
数据中台是系统的"心脏",负责海量异构数据的接入、清洗、存储与共享。它采用"湖仓一体"架构,确保了数据的完整性与时效性。在此之上,算法模型引擎则是系统的"大脑"。
- 路径拟合与还原算法:解决了自由流收费环境下因门架漏读、路径二义性导致的收费公平性问题,是保障通行费收入的核心。
- 短时交通流预测模型:基于LSTM、Transformer等深度学习模型,能够精准预测未来15-30分钟的交通态势,为主动管控提供超前决策依据。
这套"感知-传输-计算-应用"的技术闭环,赋予了高速公路真正的"智慧"。
五、核心业务模块:智慧赋能的具体落地场景
理论终需付诸实践。第六章详细描述了三大核心业务子系统的具体功能与应用场景,让智慧高速的概念变得触手可及。
5.1 智慧路网运行监测子系统:一图统揽,全局可视
该系统通过GIS可视化指挥图,将全路网的路况、设施、事件等信息集成在一张高精度地图上。管理者可以"由面到点"进行深度钻取,点击任意ETC门架即可查看实时视频、流量统计等核心数据。更重要的是,它能对"两客一危"等重点车辆进行全网接力式追踪,实现事前预警,将安全监管压力前移。
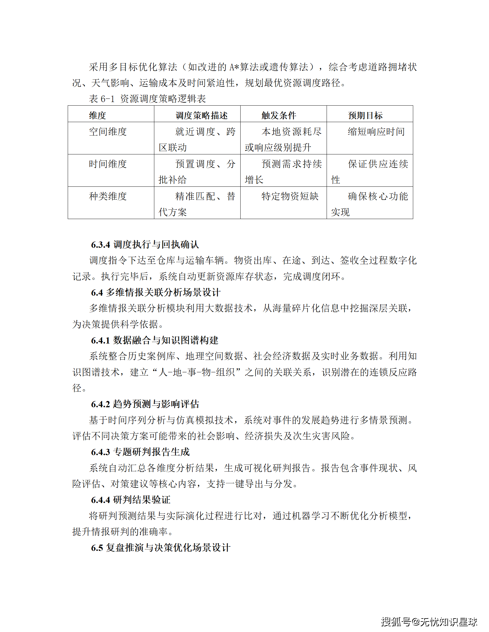
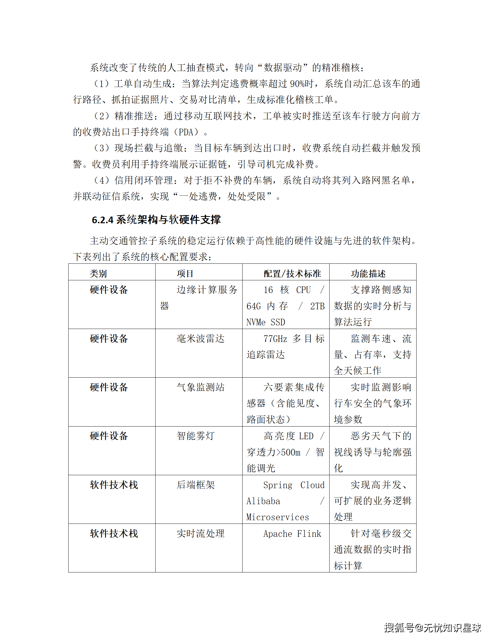
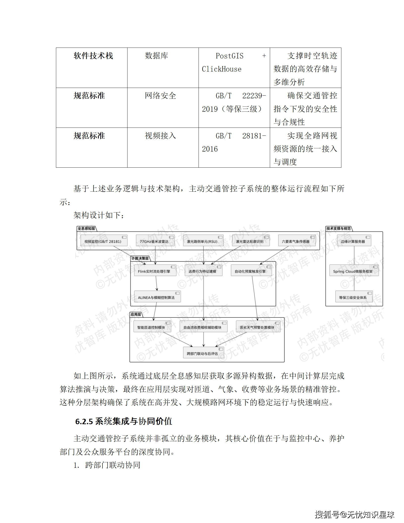
5.2 主动交通管控子系统:从静态管理到动态治理
这是智慧高速最核心的价值体现,包含三大业务板块:
- 智能匝道控制:采用ALINEA反馈控制算法,根据主线流量饱和度动态调节匝道信号灯,防止无序汇入引发的"瓶颈效应",有效缓解结构性拥堵。
- 恶劣天气预警处置:当能见度低于阈值时,系统自动触发四级响应预案,联动情报板、广播系统、智能雾灯等设施,实现从风险发现到指令下发的秒级闭环,保障行车安全。
- 自由流收费稽核辅助:利用大数据和图像识别技术,精准打击"大车小标"、"屏蔽OBU"、"绕行换卡"等逃费行为,通过"一车一档"的通行画像,实现数据驱动的精准稽核,保障通行费应收尽收。
5.3 伴随式信息服务子系统:信息找人,服务随行
该系统彻底改变了公众获取信息的方式。当车辆经过ETC门架时,系统会基于地理围栏,主动向车主推送前方服务区的充电桩空闲数、路况信息等个性化行程服务。在发生事故时,车主可通过小程序一键呼救,系统会自动定位并匹配最近的救援力量,全程透明化跟踪救援进度。真正实现了"人找信息"到"信息找人"的转变。
六、安全与运维:保障系统长期稳定运行的双保险
一个优秀的系统,不仅要功能强大,更要安全可靠。第七章从网络安全和运维管理两个维度,构建了坚实的保障体系。
6.1 网络安全:纵深防御,合规可信
系统严格遵循GB/T 22239-2019等保三级标准,构建了"一个中心、三重防护"的纵深防御体系。从物理环境、通信网络、区域边界到计算环境,层层设防。特别是对车牌号、手机号等敏感数据,采用AES256加密存储,并通过硬件安全模块(HSM)管理密钥,确保数据全生命周期的安全。同时,部署下一代防火墙(NGFW)、入侵检测系统(IDS)和安全隔离网闸(GAP),有效抵御外部攻击和内部威胁。
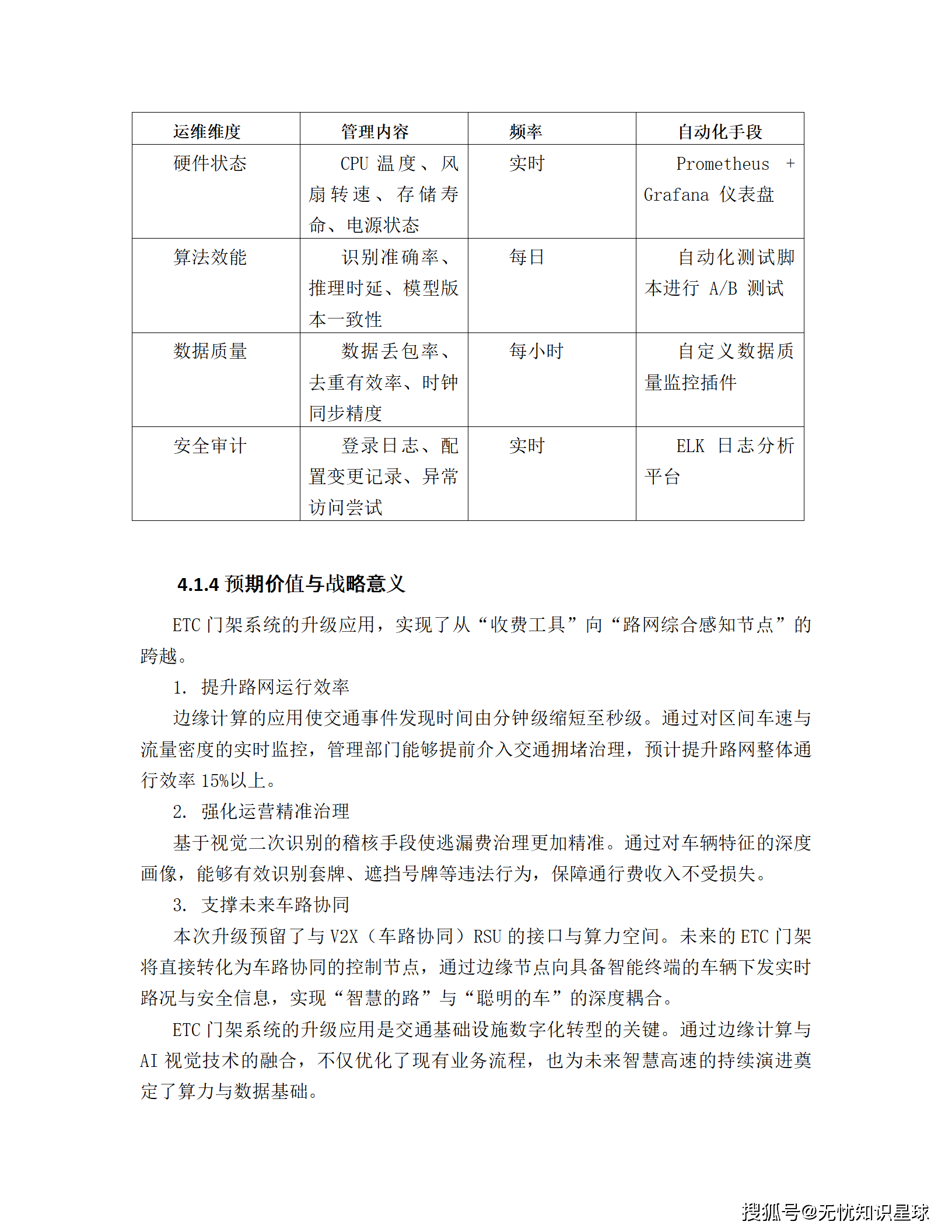
6.2 运维管理:智能监控,主动预防
运维体系以Prometheus+Grafana为核心,构建了覆盖基础设施、应用、业务的全栈监控平台。无论是中心机房的服务器,还是分布在路侧的IoT设备,其健康状态都能被实时感知。系统建立了多级告警机制,并通过堡垒机实现所有运维操作的审计与录像,确保运维过程可追溯、可审计。这种"主动预防、实时告警、快速响应"的模式,最大限度地保障了系统的高可用性(SLA≥99.9%)。
七、效益展望:巨大的社会与经济价值
项目的最终价值,体现在其产生的综合效益上。第九章对此进行了量化评估。
7.1 社会效益:安全、绿色、满意
- 安全保障:通过实时风险监测与主动预警,试点区域内交通事故伤亡率预计同比下降15%以上。
- 绿色减排:通过优化信号配时与路径诱导,减少车辆无效怠速,年均折合减少二氧化碳排放约1,200吨。
- 公众满意:伴随式信息服务将公众出行综合满意度从82%提升至96%以上,极大地改善了民生体验。
7.2 经济效益:增收、节支、高效
- 精准堵漏增收:基于大数据审计算法,预计每年可实现增收或止损约350万元。
- 能源节约价值:通过缓解拥堵节约的燃油,年均直接经济价值约为380万元。
综上所述,《智慧高速公路运行监测与主动管控云平台》不仅是一份技术文档,更是一份集前瞻性、系统性、可操作性于一体的智慧交通建设指南。它通过顶层设计引领、技术创新驱动、业务场景落地,成功构建了一个从感知到决策再到服务的完整智慧生态。其实施将有力推动我国高速公路从"传统基建"向"新基建"的跨越式转型,为建设交通强国、实现高质量发展贡献不可估量的信息化力量。















































































