基于STM32的智能防摔报警系统
持续更新,欢迎关注!!!
基于STM32的智能防摔报警系统
一、课题来源
随着人口老龄化进程加快与社会对个人安全的日益关注,老人、儿童、户外运动者及特殊行业工作人员等群体面临的意外摔伤风险已成为突出的安全问题。意外摔倒可能引发严重后果,尤其是独居老人或伤者在无法自主求救时,极易错过黄金救援时间。传统应急呼叫设备如固定报警器、手环等,或存在功能单一、定位不准、依赖手动触发等局限,难以在用户失去意识或行动能力时实现有效报警。
因此,本课题设计并实现一款基于STM32的智能防摔报警系统。该系统融合姿态感知、精准定位、无线通信三大核心技术,旨在通过自动检测摔倒事件并第一时间发送包含精确位置的求救信息,构建一个及时、可靠、自动化的个人安全防护解决方案,以应对突发意外,守护脆弱群体安全,提升社会应急响应能力。
二、系统介绍
本系统以STM32微控制器为控制核心,集成了姿态检测、卫星定位、人机交互与无线通信等多个模块,构成了一个集实时监测、智能判断、一键呼救与自动报警于一体的可穿戴或便携式安全装置。
1、核心功能模块
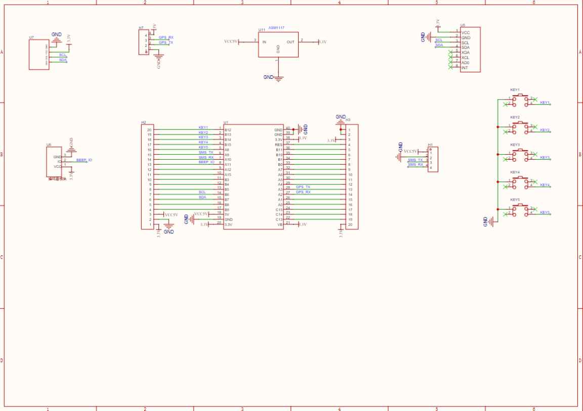
姿态检测与摔倒识别模块
核心传感器:采用MPU6050六轴传感器(三轴加速度计+三轴陀螺仪),持续采集用户的运动加速度与角速度数据。
2、精准定位与信息整合模块
定位单元:集成GPS模块,实时接收卫星信号,在户外环境下获取精确的经纬度坐标。
数据融合:系统在判定摔倒后,立即锁定当前GPS位置信息,为报警信息提供关键位置数据。
3、人机交互模块
显示界面:采用OLED屏幕,实时显示GPS定位信息(经纬度)、电话号码等关键数据,界面直观清晰。
紧急按键:设有一键报警按键,用户在感到不适或遇险时可主动触发报警。
号码设置:通过功能按键与OLED菜单配合,可进入设置模式,修改或录入预设的紧急联系人手机号码。
4、自动报警与通信模块
通信核心:集成M100P 4G短信模块
自动报警流程:一旦系统确认为摔倒事件,或用户按下紧急按键,STM32将立即控制GSM模块,向预设的紧急联系人手机发送报警短信。短信内容包含预先编辑的求助信息及当前GPS经纬度坐标,方便救援人员快速定位。
手动触发机制:一键报警功能确保用户在意识清醒但行动受限时,仍能主动求救。
三、系统工作流程
设备上电后,MPU6050与GPS模块持续工作,数据实时显示于OLED。STM32不间断分析运动数据。当检测到符合摔倒特征的运动模式时,触发中断,立即读取并锁定GPS坐标,随后启动GSM模块发送报警短信。整个自动报警过程在数秒内完成,无需用户任何操作。用户亦可随时通过紧急按键或按键设置菜单进行手动控制。
四、创新与特色
双重触发保障:结合高可靠性自动跌倒识别与手动一键报警,兼顾了无意识状态下的自动救援与有意识状态下的主动呼救,确保报警万无一失。
定位与报警一体化:将GPS精准定位与GSM无线通信无缝集成,报警信息直接包含经纬度,解决了传统报警设备"只报警,难定位"的核心痛点。
本地化信息显示与设置:OLED屏提供了良好的本地交互,使用户能够直观了解设备状态并自主管理联系人信息,提升了系统的独立性与易用性。
低功耗与小型化设计(拓展方向):基于STM32的优秀功耗控制能力,系统可进一步优化为便携式可穿戴设备,满足长时间佩戴需求。
本系统不仅是简单的跌倒检测设备,更是一个集智能感知、精准定位与即时通信于一体的个人安全哨兵。它弥补了传统防护手段的不足,为高风险群体提供了全天候、主动式的安全守护,是现代物联网与嵌入式技术在民生安全领域的典型应用,具有重要的社会价值和推广意义。
一、视频演示
二、实物展示




三、功能描述
具体功能:
1、MPU6050六轴传感器监测是否摔倒
2、GPS模块进行经纬度定位
3、OLED屏幕显示相关数据
4、监测到摔倒自动发送带经纬度的报警短信给预设号码
5、按键可以设置修改号码
6、具有一键报警功能
四、系统框图

五、原理图

六、元器件清单
1.STM32F103C8T6最小系统板
2.OLED 0.96寸屏幕
3.MPU6050六轴模块
4.NEO-6M GPS模块
5.低电平触发有源蜂鸣器模块
6.M100P 4G短信模块
7.按键模块
七、资料清单

八、资料获取
欢迎各位同学咨询探讨!!!