第一篇:LLM Agent入门指南:从定义到核心组件,搭建你的第一个智能代理
引言
随着大语言模型(LLM)在推理、多模态交互和工具使用能力上的突破,一种全新的LLM驱动系统------Agent(智能代理)应运而生。不同于传统自动化工具和简单聊天机器人,Agent能独立完成复杂多步骤任务,为工作流自动化带来革命性变化。本文将从Agent的核心定义出发,拆解其适用场景与三大基础组件,带你快速掌握搭建第一个Agent的核心逻辑。
一、什么是Agent?------ 不止是"会聊天的工具"
Agent的核心定义是:能代表用户独立完成任务的智能系统。它与传统软件、简单LLM应用的关键区别的在于"自主性"和" workflow 掌控力":
- 传统软件:需用户手动触发每一步流程(如手动筛选数据、点击提交);
- 简单LLM应用(如单轮问答、情感分析):仅处理单一任务,不涉及多步骤流程控制;
- Agent:能自主规划步骤、选择工具、纠正错误,直到完成用户目标(如自动处理保险理赔、筛选欺诈交易)。
一个合格的Agent必须具备两个核心特征:
- 依赖LLM进行流程管理与决策:知道何时结束任务、何时调整策略,失败时能暂停并交还控制权;
- 具备工具调用能力:能动态选择外部工具(API、数据库、网页搜索等)获取信息或执行操作,且始终在规则约束内运行。
二、什么时候该构建Agent?------ 三个高价值场景
Agent并非万能,当传统确定性方法(如规则引擎)力不从心时,才是它的用武之地。优先选择以下三类场景:
| 场景类型 | 核心特征 | 实际案例 |
|---|---|---|
| 复杂决策型 | 需 nuanced 判断、处理例外情况或上下文敏感决策 | 客服退款审批、医疗账单异常检测 |
| 规则臃肿型 | 传统规则集庞大复杂,维护成本高、易出错 | 供应商安全审查、合规条款校验 |
| 非结构化数据依赖型 | 需解读自然语言、文档提取或人类化交互 | 家庭保险理赔处理、法律合同分析 |
如果你的需求能用简单规则或单步工具调用解决,无需强行构建Agent------确定性方案往往更高效、低成本。
三、Agent设计基础:三大核心组件
任何Agent的底层架构都离不开"模型、工具、指令"这三大支柱,三者协同构成Agent的核心能力:
1. 模型(Model):Agent的"大脑"
模型是Agent的决策核心,负责推理、规划和工具选择。选择模型的核心原则的是"按需匹配":
- 基准先行:先用最强大的模型(如GPT-4o)搭建原型,建立性能基线;
- 按需降级:简单任务(如意图分类、数据检索)用小型模型(如GPT-3.5-turbo)优化成本和延迟;
- 复杂任务(如退款审批、欺诈分析)保留大模型以保证决策准确性。
2. 工具(Tools):Agent的"手脚"
工具扩展了Agent与外部系统交互的能力,按功能可分为三类:
| 工具类型 | 核心作用 | 典型示例 |
|---|---|---|
| 数据类工具 | 获取任务所需上下文/信息 | 查询CRM数据库、读取PDF文档、网页搜索 |
| 行动类工具 | 执行具体操作或修改数据 | 发送邮件、更新客户记录、提交退款申请 |
| 编排类工具 | 调用其他Agent完成专项任务 | 翻译Agent、研究Agent、写作Agent |
工具设计的关键是"标准化":每个工具需明确名称、参数和描述,确保Agent能正确识别和调用,同时支持复用和版本管理。
3. 指令(Instructions):Agent的"操作手册"
清晰的指令是Agent可靠运行的前提,能减少歧义、降低错误率。编写指令的最佳实践:
- 复用现有资源:基于知识库、操作流程文档生成指令,保证一致性;
- 拆分复杂任务:将流程拆解为小步骤,避免信息过载;
- 明确行动边界:每个步骤对应具体操作(如"调用XX工具获取订单号"),不留解读空间;
- 覆盖边缘案例:提前定义异常处理规则(如用户信息不全时如何追问)。
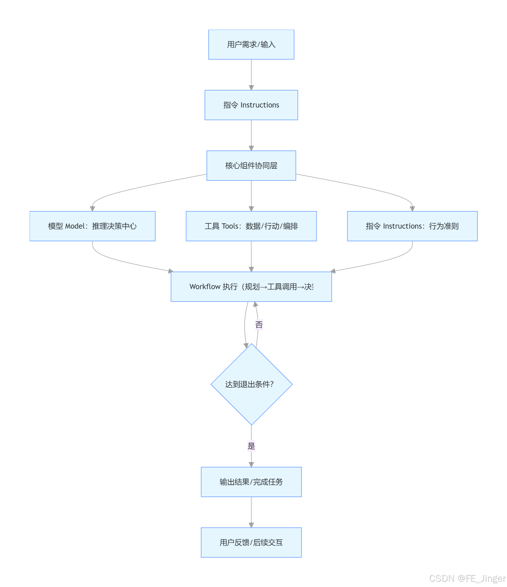
四、Agent基础架构框架图

框架解读:
- 输入层:用户的自然语言需求或结构化指令;
- 核心协同层:模型、工具、指令三者联动,模型负责"思考",工具负责"执行",指令负责"约束";
- 执行层:通过循环机制不断优化行动,直到满足退出条件(如完成任务、达到最大重试次数、出现错误);
- 输出层:向用户返回结果或状态,支持后续交互。
五、动手搭建:简易天气查询Agent
基于OpenAI Agents SDK,我们可以快速实现一个天气查询Agent,核心代码如下:
python
from agents import Agent, function_tool
import datetime
# 1. 定义工具:获取天气(模拟API调用)
@function_tool
def get_weather(location: str) -> str:
"""查询指定城市的天气信息"""
# 实际场景中替换为真实天气API调用
return f"{location} {datetime.date.today()} 的天气为晴,气温22-28℃,微风"
# 2. 定义工具:保存查询结果
@function_tool
def save_results(location: str, weather_info: str) -> str:
"""将天气查询结果保存到数据库"""
# 模拟数据库插入操作
print(f"[保存记录] {location}: {weather_info}")
return "查询结果已成功保存"
# 3. 构建Agent
weather_agent = Agent(
name="Weather Query Agent",
instructions="""你是一个专业的天气查询代理,职责如下:
1. 接收用户的天气查询需求(需包含城市名);
2. 使用get_weather工具获取天气信息;
3. 若用户要求保存结果,调用save_results工具;
4. 清晰、简洁地向用户返回结果。""",
tools=[get_weather, save_results]
)
# 4. 运行Agent
result = Agents.run(weather_agent, "查询上海的天气,并保存结果")
print(result)
运行结果:
上海 2024-10-01 的天气为晴,气温22-28℃,微风
[保存记录] 上海: 上海 2024-10-01 的天气为晴,气温22-28℃,微风
查询结果已成功保存
六、总结
搭建Agent的核心是"夯实基础":先明确适用场景,再围绕"模型、工具、指令"三大组件设计核心逻辑。一个可靠的基础Agent无需复杂架构,重点在于模型与任务的匹配、工具的标准化设计,以及指令的清晰性。
下一篇我们将深入Agent的进阶实践------如何通过编排模式应对复杂 workflow,以及如何搭建安全护栏保障Agent可靠运行。