文章信息

文章标题:衰老人类骨骼肌的多组学与细胞衰老分析揭示Maraviroc可作为肌少症的衰老干预策略
发表期刊:Nature Communications
影响因子:15.7
组学技术:单细胞转录组、单细胞ATAC、转录组、CUT&RUN
研究背景
细胞衰老是机体衰老的核心标志,其特征为不可逆细胞周期停滞、抗凋亡能力增强及衰老相关分泌表型(SASP),而 SASP 可通过旁分泌引发慢性炎症、纤维化并破坏组织微环境,驱动年龄相关疾病,不过目前细胞衰老如何具体驱动人类骨骼肌衰老的机制仍不明确。此前研究多依赖小鼠模型,缺乏人类骨骼肌衰老的单细胞 / 核水平细胞图谱,也未明确衰老细胞对微环境的主动调控作用,更缺乏从人类样本中筛选出的肌少症临床治疗靶点与药物,这些研究空白共同构成了本研究的背景,亟需通过多组学等技术填补以解析骨骼肌衰老机制并开发干预策略。
研究路线

研究结论
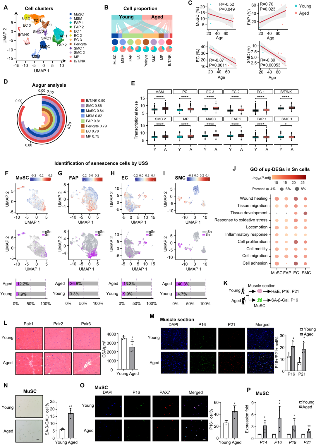
本研究通过snRNA-seq+snATAC-seq、bulk RNA-seq 及CUT&RUN-seq等多组学技术,首次绘制了人类骨骼肌衰老的细胞衰老图谱,明确12种细胞中,老年组MuSCs、FAPs、内皮细胞及平滑肌细胞的衰老比例显著升高;拟时序分析进一步揭示了不同细胞类型的衰老动态轨迹;同时解析了衰老相关分泌表型(SASP)的异质性特征;通过细胞通讯分析发现老年组SASP介导的细胞互作强度增强;此外,作者证实CCR5拮抗剂Maraviroc(MVC)可作为有效的衰老干预药物;还通过CUT&RUN-seq等技术明确AP-1家族转录因子JUNB是SASP激活的核心调控因子。综上,该研究阐明了人类骨骼肌衰老的细胞与分子机制,为肌少症的衰老干预治疗提供了新靶点(JUNB、CCR5)与候选药物(MVC)。
研究结果

图1.人类肌肉衰老图谱的多组学定位

图2.人类肌肉中细胞衰老的异质性与动态变化

图3.衰老细胞中的 SASP 图谱与功能

图4.定义调控人类肌肉衰老状态与 SASP 诱导的转录因子

图5.JUNB 通过增强子调控激活衰老肌源性干细胞(MuSCs)的 SASP 诱导