全栈测试修炼指南:从接口策略到 Python+Pytest+Allure 企业级架构
在软件质量保障体系中,接口测试(API Testing) 是性价比最高的投入。相比于脆弱的前端UI测试,接口测试更稳定;相比于单元测试,它更能反映业务价值。
本文将基于《接口自动化测试精品课》的完整知识体系,为你构建从测试策略思维 到企业级自动化架构落地的闭环。
第一部分:接口测试的底层逻辑与策略
1. 什么是接口?
接口是系统交互的契约。
程序内部接口:代码层面的交互。例如"发帖模块"调用"用户模块"检查登录状态 。
系统对外接口:系统与系统间的数据桥梁。例如你的APP调用微信支付API,或获取第三方天气数据 。
核心关注 :本文聚焦于基于 HTTP协议的API接口。
2. 为什么要做接口测试?(面试必问)
很多初级测试认为"页面点点点"就够了,但接口测试能发现UI无法触达的隐患 :
-
安全性(Security):
-
案例:前端限制用户名6-18位,攻击者通过抓包绕过前端,直接发200位字符,后端若无校验可能导致数据库溢出。
-
案例:电商下单,前端显示300元,攻击者抓包改为-3元,后端若只信前端传值,将造成资金损失。
-
测试前移:后端开发完接口即可测试,无需等待前端联调,尽早发现Bug。
-
异常模拟:更容易模拟并发、超时、参数丢失等极端场景。
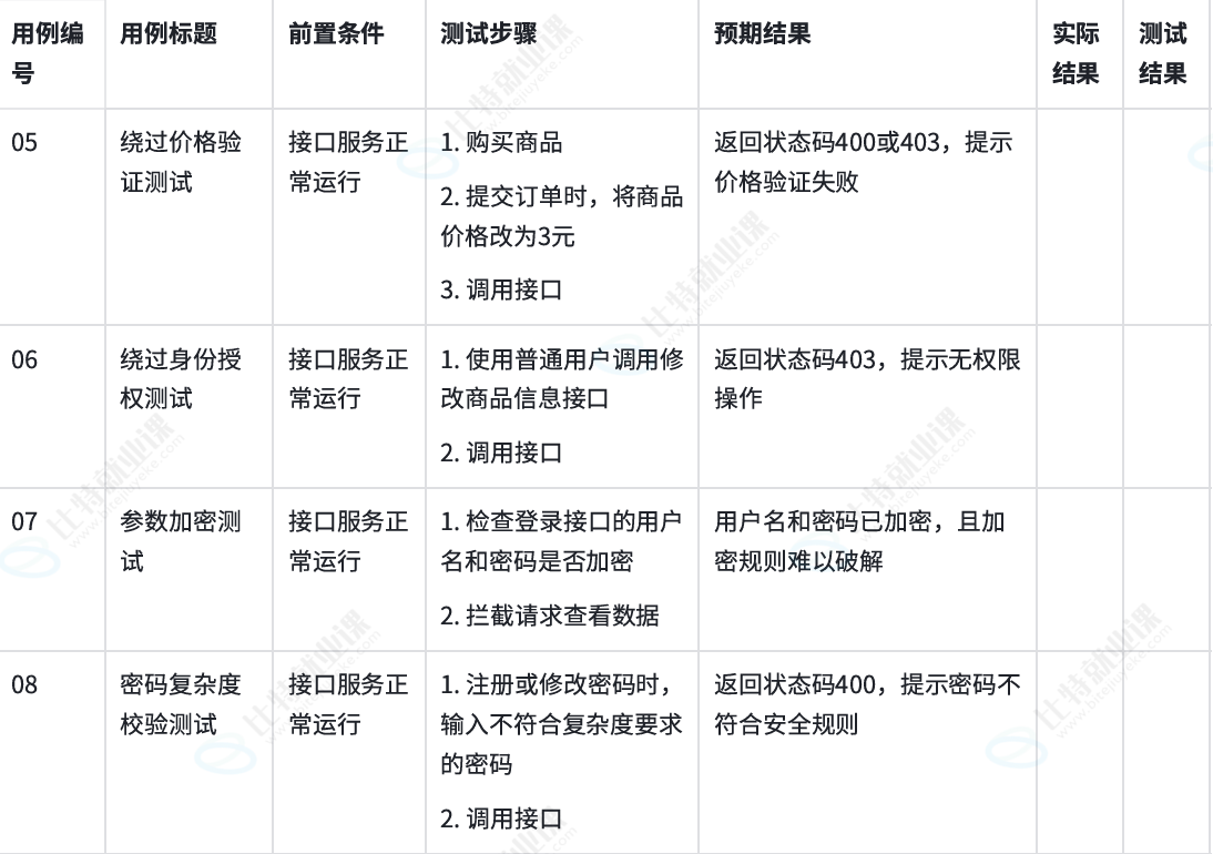
3. 深度实战:五维接口用例设计法
设计用例时,严禁"一把梭",应采用五维覆盖法 :
-
通过性验证 (Happy Path) :输入正确参数,验证
200 OK及返回数据完整性。

-
参数组合测试 :针对必填项、非必填项、默认值进行排列组合测试。

-
接口安全测试 (高危区) :

- 绕过验证:修改金额、ID等关键业务数据。
- 越权操作:A用户ID调用B用户的订单接口。
- 参数加密:检查密码、身份证等敏感信息是否加密传输。
- 异常验证 :

- 必填缺失:必填项不传。
- 类型错误:要求Int传String。
- 长度超限:数据库定义varchar(10),传入11位。
业务逻辑验证:结合业务规则。例如:登录失败5次锁定账号15分钟;新注册用户实习期限制发帖 。

第二部分:Python Requests 工具深度实战
Requests 是 Python 的 HTTP 客户端库,简单而优雅。
1. 安装与环境
bash
pip install requests==2.31.0
# [cite_start]保持版本一致,避免依赖冲突 [cite: 134]
2. 核心对象:Response 解析
发送请求后,服务器的响应全在 Response 对象中 :
| 属性/方法 | 描述 |
|---|---|
r.status_code |
HTTP状态码 (200, 302, 404, 500) |
r.text |
文本响应体(自动解码) |
r.json() |
最常用:将响应体解析为字典/列表 |
r.headers |
响应头信息(用于提取Cookie或Token) |
r.cookies |
服务器返回的Cookies对象 |
3. GET 与 POST 的核心区别(代码级)
GET 请求
通常用于查询,参数使用 params 关键字,会自动拼接到 URL 后(如 ?id=1)。
python
r = requests.get("https://api.baidu.com", params={"id": 1})
POST 请求(参数传递是核心考点)
POST 请求体有多种格式,Requests 通过不同参数来控制 Content-Type :
- 场景1:表单提交 (application/x-www-form-urlencoded)
使用data参数。
python
payload = {"username": "admin", "password": "123"}
# 模拟HTML表单提交
r = requests.post(url, data=payload)
- 场景2:JSON 提交 (application/json)
使用json参数。这是目前前后端分离最常用的方式。Requests 会自动将字典转为 JSON 字符串,并设置 Header。
python
payload = {"username": "admin", "password": "123"}
# 模拟JSON数据提交
r = requests.post(url, json=payload)
4. 鉴权处理:Header 与 Cookie
大部分业务接口需要登录态。
Token 模式:通常放在 Header 中 。
python
headers = {"user_token_header": "eyJhbGciOiJIUzI1NiJ9..."}
r = requests.post(url, headers=headers)
- Cookie 模式:
python
cookies = {".AspNetCore.Cookies": "CfDJ8DfB03..."}
r = requests.post(url, cookies=cookies)
第三部分:Pytest 测试框架深度解析
仅仅会发请求只能叫"写脚本",要进行大规模测试,需要 Pytest 框架来管理用例、断言和报告。
1. Pytest 核心规则
Pytest 依靠命名规则来自动发现用例 :
- 文件名 :
test_*.py或*_test.py。
类名 :Test* 开头,且不能有 __init__ 方法 。
- 方法名 :
test_*开头。
2. 配置文件:pytest.ini
在项目根目录创建 pytest.ini,简化命令行参数 :
ini
[pytest]
addopts = -vs --alluredir=./temp ; 默认参数:详细输出 + 生成Allure数据
testpaths = ./cases ; 用例搜索路径
python_files = test_*.py
python_classes = Test*
python_functions = test_*
3. Fixture (夹具):Pytest 的灵魂
相比于 unittest 的 setup/teardown,Pytest 的 Fixture 更加灵活强大。
核心特性 1:Scope (作用域)
通过 @pytest.fixture(scope="...") 控制夹具的生命周期:
- function (默认):每个测试方法执行一次。
- class:每个测试类执行一次。
- module:每个 .py 文件执行一次。
- session:整个自动化执行过程只执行一次(例如:全局登录获取Token)。
核心特性 2:Yield (前后置分离)
yield 关键字将代码分为两部分:前置准备 和后置清理。
python
@pytest.fixture(scope="function")
def db_conn():
print("\n--- 1. 连接数据库 (前置) ---")
yield # 测试用例在此处执行
print("\n--- 3. 关闭数据库 (后置) ---")
def test_query(db_conn):
print("--- 2. 执行查询测试 ---")
核心特性 3:conftest.py (共享机制)
- 文件名固定 :必须叫
conftest.py。 - 无需导入:放在该文件中的 fixture,其所在目录及子目录下的所有用例均可自动使用。
- 典型场景 :在
conftest.py中定义scope="session"的 fixture 实现全局登录,所有用例共享一个 Token。
4. 数据驱动:Parametrize
一个接口需要测多组数据(如登录成功、密码错误、用户不存在),使用参数化可极大减少代码量 。
python
# 数据源:列表嵌套元组
test_data = [("admin", "123", 200), ("admin", "error", 401)]
@pytest.mark.parametrize("user, pwd, status", test_data)
def test_login(user, pwd, status):
res = requests.post(url, json={"u": user, "p": pwd})
assert res.status_code == status
第四部分:企业级自动化架构设计与Allure报告
在真实项目中,我们需要良好的目录结构来维护成百上千条用例。
1. 项目结构设计 (PO模式思想)
推荐采用以下分层结构 :
cases/:存放具体的测试用例脚本(按业务模块划分,如test_login.py)。data/:存放测试数据(推荐 YAML 格式),实现代码与数据分离。utils/:公共工具包。request_util.py:封装 Requests,统一处理异常、Headers、Token追加。
yaml_util.py:封装 YAML 读写操作 。
logger_util.py:封装日志,记录每个请求的入参和响应 。
conftest.py:全局 Fixture 配置(如全局登录)。pytest.ini:Pytest 配置文件。allure-results/:存放测试执行的中间结果(JSON文件)。allure-report/:生成的 HTML 测试报告。
2. 代码实战:封装后的用例
结合 YAML 读取与 Requests 封装,用例代码将非常简洁:
python
# cases/test_login.py
import pytest
from utils.request_util import Request
from utils.yaml_util import read_yaml
class TestLogin:
# 从YAML文件读取数据,实现数据驱动
@pytest.mark.parametrize("case_info", read_yaml("login_data.yaml"))
def test_login_standard(self, case_info):
# 1. 发起请求 (Request工具类已封装Host和Token)
res = Request().post(url=case_info['url'], json=case_info['data'])
# 2. 断言状态码
assert res.json()['code'] == case_info['expect_code']
# 3. 复杂断言 (如正则匹配Token是否存在)
if 'expect_data' in case_info:
import re
assert re.match(case_info['expect_data'], res.json()['data'])
3. 生成 Allure 可视化报告
Allure 是一份美观且详细的测试报告,支持多语言和历史趋势分析。
- 安装:
-
Python库:
pip install allure-pytest。 -
命令行工具:需下载 Allure 二进制包并配置环境变量 。
- 运行与生成:
bash
# 1. 运行测试并生成数据
pytest --alluredir=./allure-results
# 2. 启动本地服务查看报告
allure serve ./allure-results
- 报告展示 :
报告中包含测试套件(Suites)、图表(Graphs)、时间轴(Timeline)等,能清晰展示每个接口的请求参数、响应体和断言结果 。
总结
通过本文,我们完成了一次完整的技术跃迁:
- 策略层:掌握了五维接口测试策略,知道"测什么"。
- 工具层 :熟练使用
Requests处理 HTTP 请求,区分data与json。 - 框架层 :利用
Pytest的Fixture和Parametrize管理复杂用例。 - 架构层 :搭建了分层设计的自动化项目,并集成了
Allure报告。