🎯 观察者模式协作关系说明
01、资源获取
>>>
通过网盘分享的文件:CXX观察者模式observer_pattern
链接: https://pan.baidu.com/s/15_ev6Y-ZL0cQjrfIrA7Y9Q?pwd=ubrb 提取码: ubrb

- 📖 模式概述
观察者模式(Observer Pattern)是一种行为设计模式,它定义了对象间的一对多依赖关系,当一个对象(被观察者)的状态发生变化时,所有依赖它的对象(观察者)都会自动收到通知并进行更新。
- 🎭 核心角色
|-------------------------|----------------------|---------------------------------------|
| 🎭 角色 | 📋 职责 | 💻 实现类 |
| Subject(被观察者) | 管理观察者列表,提供注册、移除和通知方法 | Subject |
| Observer(观察者) | 定义更新接口,用于接收被观察者的通知 | Observer |
| ConcreteSubject(具体被观察者) | 实现被观察者接口,维护具体状态 | Subject (本示例直接使用Subject作为具体被观察者) |
| ConcreteObserver(具体观察者) | 实现观察者接口,处理被观察者的通知 | ConcreteObserverA 、 ConcreteObserverB |
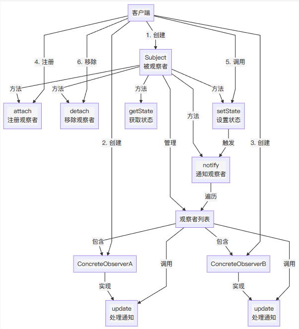
- 🗺️ 协作关系思维导图

- 🔄 详细协作流程

4.1 🚀 初始化阶段
客户端创建被观察者对象
客户端创建多个观察者对象
客户端调用被观察者的attach()方法,将观察者注册到被观察者的观察者列表中
4.2 📢 通知阶段
客户端调用被观察者的setState()方法,修改被观察者的状态
setState()方法内部调用notify()方法,开始通知所有观察者
notify()方法遍历观察者列表,依次调用每个观察者的update()方法
每个观察者的update()方法被调用,执行各自的业务逻辑
4.3 ⚡ 动态调整阶段
客户端可以随时调用被观察者的detach()方法,将观察者从列表中移除
移除后的观察者将不再收到被观察者的通知
客户端也可以随时调用attach()方法,重新注册观察者
- 💻 代码执行流程
以main.cpp为例,详细执行流程如下:
- 🔗 关键方法调用链
6.1 ➕ 注册观察者
Client.attach(observer) → Subject.attach() → 观察者列表.push_back(observer)
6.2 📣 状态变化通知
Client.setState(state) → Subject.setState() → Subject.notify() → 遍历观察者列表 → 每个Observer.update(state)
6.3 ➖ 移除观察者
Client.detach(observer) → Subject.detach() → 观察者列表.remove(observer)
- ✨ 设计优势
🔓 松耦合:被观察者和观察者之间通过接口通信,降低了耦合度
📈 可扩展性:可以轻松添加新的观察者类型,无需修改被观察者代码
⚡ 触发机制:实现了事件驱动的编程模型,状态变化自动触发更新
🎯 灵活性:可以动态添加和移除观察者
- 🎪 应用场景
🖥️ 图形界面中的事件处理系统
📬 消息队列和发布-订阅系统
📊 数据监控和日志系统
⚙️ 配置文件更新通知
📈 股票价格实时更新
- 🆚 与其他模式的区别
|---------|---------------------|
| 📊 模式 | 📝 主要区别 |
| 观察者模式 | 一对多关系,被观察者主动通知观察者 |
| 发布-订阅模式 | 引入中间层(消息队列),观察者被动订阅 |
| 中介者模式 | 多对多关系,通过中介者协调对象间通信 |
| 迭代器模式 | 用于遍历集合,不涉及事件通知 |

- 🔧 代码优化建议
🔒 线程安全:当前实现不是线程安全的,在多线程环境下需要添加互斥锁保护观察者列表
🔄 避免循环依赖:注意避免观察者和被观察者之间的循环引用
⏱️ 异步通知:对于耗时的观察者更新,可以考虑使用异步通知机制
🎯 通知优先级:可以为观察者添加优先级,按照优先级顺序通知
📦 批量通知:对于频繁状态变化的场景,可以考虑批量通知,减少通知次数
- 📝 总结
观察者模式是一种经典的设计模式,它实现了对象间的高效通信和状态同步。通过合理使用观察者模式,可以提高系统的可扩展性、松耦合性和可维护性。本示例展示了观察者模式的基本实现和使用方法,希望能帮助您理解和应用这一设计模式。