引言
论及央企国企的数字化转型时,数据库便是那块犹如定海神针一般的"压舱石",其要求十分简单,即稳固,安全且可被控制,绝不能出现半点差错。金仓数据库(KingbaseES,又称KES)属于数据库领域的"国家队",其早已非新手,已在能源,电力,金融,交通等关键行业扎根,始终支撑着核心业务的稳定运行,助力国产化进程稳步前行,此篇文章不过分虚夸,仅凭官方资料与公开案例阐述,把KES的技术优势所在,及其在央国企如何落实开来清楚道破,而且还会附上可以直接执行的代码,让你既能看懂,又能动手尝试。

金仓数据库的介绍
-
产品定位与架构特征
-
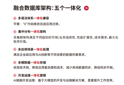
KES 的定位很清楚,就是冲着各行各业的要害应用去的。它是个企业级的大型通用融合数据库,说白了就是个"多面手":既能处理日常交易(OLTP),也能搞定数据分析(OLAP),还能轻松拿捏海量的时序数据、全文搜索、地理信息(GIS)这些复杂活儿。

-
融合数据库架构:最厉害的是它的"融合"架构:一套软件,就能同时兼容 Oracle、MySQL、SQL Server、PostgreSQL 好几种主流语法,开发迁移都省心。数据模型上,不管是传统的关系型数据,还是时髦的文档/JSON、全文、GIS、时序数据,它都能装得下。部署的时候,你可以根据业务对可用性和成本的要求,自由选择集中式或者分布式,非常灵活。

-
-
生态与工具链
- 工具链覆盖评估、迁移、开发、运维全流程:金仓提供了一整套工具,把评估、迁移、开发、运维这些活儿全包了。用 KDMS/KDTS 搞定评估和迁移,用 KStudio 管理开发和数据库对象,再用 KOPS/KEMCC 做集中的监控和运维。可以说,从"能不能迁过来"到"用得爽不爽",整个生命周期它都帮你安排得明明白白。

- 工具链覆盖评估、迁移、开发、运维全流程:金仓提供了一整套工具,把评估、迁移、开发、运维这些活儿全包了。用 KDMS/KDTS 搞定评估和迁移,用 KStudio 管理开发和数据库对象,再用 KOPS/KEMCC 做集中的监控和运维。可以说,从"能不能迁过来"到"用得爽不爽",整个生命周期它都帮你安排得明明白白。
-
安全与合规能力
- 三权分立:这个机制很关键,它把数据库管理员、安全管理员(sso)、审计管理员(sao)的权限彻底分开,谁也管不了谁,这样就避免了"超级管理员"一个人说了算的情况,安全性大大提高。而且,它还支持受限的 DBA 插件式管理,权限控制得更细。
- 传输加密:数据在网络上传输的时候,KES 原生就支持 SSL/TLS 加密。你只要配好证书和加密算法,就能保证数据在路上不被偷看或篡改,链路安全得很。
- 审计能力:谁动了我的数据?KES 的 sysaudit 插件能把服务器上发生的各种事件、执行的 SQL 语句、操作的对象都记下来。审计的开关和策略完全由你控制,想查什么就查什么。
- 强制访问控制(MAC):对于保密要求极高的场景,KES 还有大招------强制访问控制。通过给数据打上不同的安全标签,可以实现对象级、列级甚至行级的访问控制。这得加载 sysmac 插件才能用,但效果绝对硬核。
-
可用性与集群
- 高可用这块,金仓的方案很全。从基本的主备、读写分离,到要求更高的同城双活、两地三中心,再到能跨节点读写和扩展的 RAC 共享存储集群,各种架构都能搭。总之一句话,既保证了业务连续性,又能按需扩展。
-
市场应用与装机规模
- 官方自己公布的数据是:KES 已经给能源、金融、电信、交通、医疗、政务等 30 多个行业提供了服务,装机量累计超过了 100 万套。而且,在国产数据库的关键应用领域,它的销售套数已经连续四年排第一了。
金仓数据库在央企国企应用的技术解读
对于央企和国企来说,选数据库,光"能用"是远远不够的,关键得"用得好"。什么叫用得好?平滑替换得省心,系统架构得能扛事儿,安全防护得没漏洞,数据用起来得顺手,迁移和运维还得省力气。下面,咱们就结合金仓官方给出的能力和一些典型场景,把这些关键点掰开揉碎了讲,并且配上代码例子,方便你实际操作。
1. 平滑替代与生态兼容
-KES 兼容 Oracle,MySQL,SQL Server,PostgreSQL 的语法与接口,这在国产化替代进程中堪称福音,其优势十分明显,即业务代码无需大幅改动或者无需改动,如此一来,既能极大压缩项目历时,又能把迁移风险降至较低水平。
典型的兼容例子就是Oracle中常被用到的同义词(Synonym),KES也是支持它的,迁移过来以后,可以利用它给表起别名,这样之前的程序代码就无需做修改,可以直接被访问,十分便捷。
sql
-- 在当前模式创建同义词,指向目标对象
CREATE SYNONYM emp FOR hr.employees;
-- 也支持指定用户模式创建
CREATE SYNONYM hr_emp FOR hr.employees;
- 外部服务与 FDW(示例):有时候需要访问其他数据库的数据,KES 的外部数据包装器(FDW)就能派上用场。通过它,你可以直接在 KES 里查询另一个数据库的表,就像操作本地表一样。(下面的语法只是个例子,具体用的时候得根据你的数据库版本和驱动来调整)。
sql
CREATE SERVER myserver FOREIGN DATA WRAPPER kingbase_fdw
OPTIONS (host 'db.internal', dbname 'legacydb', port '54321');
2. 高可用架构与故障应对
KES 所支持的架构十分全面,读写分离,同城双活,两地三中心,RAC 共享存储等方案,都可以帮助达成不同的恢复点目标(RPO)与恢复时间目标(RTO),从而保证业务做到一天 24 小时,一周 7 天不停歇运行。
在集群环境下,网络波动时,各节点均会自认为主节点,此现象被称为"脑裂",KES经由守护进程(repmgrd/kbha)及信任网关设置,可规避此类情形,保障集群稳定。
部署脚本示例(命令行部署,遵照现场路径与版本适配),下面给出在命令行当中部署集群的简单示例,实际执行的时候,要按照服务器上的具体路径以及 KES 的版本做相应的调整。
bash
# 编辑安装配置
vi /opt/Kingbase/ES/V9/Server/bin/install.conf
# 初始化并启动安全组件(示例路径因版本而异)
/opt/Kingbase/ES/V9/Server/bin/sys_HAscmdd.sh init
/opt/Kingbase/ES/V9/Server/bin/sys_HAscmdd.sh start
# 执行集群部署(同目录下 cluster_install.sh、trust_cluster.sh 等文件准备齐全)
sh /opt/Kingbase/ES/V9/Server/bin/cluster_install.sh

3. 全链路安全:三权分立、SSL、审计、MAC
-
管理分权(三权分立):数据库一初始化,就会自动创建
管理员(system)、安全管理员(sso)和审计管理员(sao)这三个角色。他们仨各管一摊,权限边界清清楚楚,谁也越不了界。 -
传输加密(SSL)配置示例:
ini
# kingbase.conf
ssl = on
ssl_cert_file = 'server.crt'
ssl_key_file = 'server.key'
ssl_ca_file = 'rootCA.crt'
ssl_ciphers = 'HIGH:!aNULL:!MD5' # 示例密码套件,按安全策略收敛
# sys_hba.conf(强制证书认证)
# 仅示例:根据实际网段与角色收敛
hostssl all all 10.0.0.0/16 cert clientcert=1
- 审计开关与重载(sysaudit 插件):想用审计功能,得先在配置文件里把
sysaudit这个插件加载上。等数据库启动后,你就可以随时通过命令打开审计功能,然后重新加载一下配置,它就立马生效了。
sql
-- 加载审计插件(启动前配置)
-- kingbase.conf: shared_preload_libraries = 'sysaudit'
-- 启动后打开审计并重载配置
ALTER SYSTEM SET sysaudit.enable = on;
CALL sys_reload_conf();
- 强制访问控制(MAC):这是一种更高级的安全玩法,能给对象、列、甚至是行都打上安全标签,严格遵循"向下读、区间写"的保密模型。不过,这需要加载
sysmac插件,并且具体的策略和语法得查阅对应版本的官方文档来配置。参考
4. 多模与性能:分区、JSON、执行计划优化
- 分区表(时间分区示例):当一张表的数据量变得特别大时,可以按时间范围把表"切"成一小块一小块的,这就是分区。这样做的好处是,既能减轻单个表的访问压力,也方便以后按月或按年对老数据进行清理或归档。
sql
CREATE TABLE meter_readings (
reading_id BIGSERIAL PRIMARY KEY,
device_id BIGINT NOT NULL,
reading_ts TIMESTAMP NOT NULL,
value NUMERIC(18,6) NOT NULL
)
PARTITION BY RANGE (reading_ts);
-- 按月创建分区(示例)
CREATE TABLE meter_readings_2025_11
PARTITION OF meter_readings FOR VALUES FROM ('2025-11-01') TO ('2025-12-01');
CREATE TABLE meter_readings_2025_12
PARTITION OF meter_readings FOR VALUES FROM ('2025-12-01') TO ('2026-01-01');
- 分区执行计划优化:如果你的分区表有成百上千个子分区,查询的时候数据库光生成执行计划就得花不少时间。通过设置
partition_table_limit这个参数,你可以告诉数据库:当经过筛选后的子分区数量超过这个值时,就别再一个个精打细算了,直接用一种快速模式来生成计划,这样能大大提高高并发下的查询性能。
sql
-- 当剪枝后的子分区数超过该阈值,启用快速计划生成
ALTER SYSTEM SET partition_table_limit = 20;
CALL sys_reload_conf();
- JSON 数据类型(日志/消息示例):现在很多业务日志和消息都喜欢用 JSON 格式。KES 原生就支持 JSON 数据类型,你可以直接把 JSON 存到数据库里,并且用它提供的函数方便地提取里面的字段,进行查询和分析。
sql
CREATE TABLE event_logs (
id BIGSERIAL PRIMARY KEY,
occurred TIMESTAMP NOT NULL DEFAULT now(),
payload JSON NOT NULL
);
-- 提取 JSON 字段(示例函数按版本提供)
SELECT payload->>'eventType' AS event_type,
(payload->>'severity')::int AS severity
FROM event_logs
WHERE occurred >= now() - interval '1 day';
案例分析
到了真金白银采购和选型的时候,说一千道一万,不如看看别人家是怎么用的。下面我们就扒一扒官方公开的几个案例,用事实说话。
-
中国海洋石油集团(中国海油)
- 规模有多大呢?超过 300 个业务系统,其中还包括 100 多个核心系统,全都从原来的数据库迁移到了金仓 KES。这些系统覆盖了从上游的勘探开发,到中游的生产运营,再到后台的经营管理和安全监控,可以说是把整个家底都搬上来了。
- 可用性怎么样?容灾能力做到了 RPO 接近 0,RTO 小于 30 秒。这意味着就算出了问题,数据基本不丢,半分钟内就能恢复。像应急指挥、工业互联网安全监控、钻井作业这些一秒都不能停的关键业务,全靠这套架构撑着。
- 安全这块也毫不含糊。KES 内置了好多层安全防护,还拿到了国家权威机构最高等级的安全认证 EAL4+。不管是等级保护还是国密算法的要求,都能满足。而且它跟各种国产的硬件、软件、云平台都能很好地配合。
- 迁移和运维顺不顺?中海油用了金仓全家桶工具(KDTS/KFS/KEMCC),实现了平滑迁移和实时的数据同步,最后还能把所有数据库都统一管起来。整个过程对业务基本没影响,做到了"无感切换"。
-
国家电网(智能电网调度与新一代集控系统)
- 国家电网的核心业务------智能电网调度系统(D5000)和新一代的集控系统,跑在金仓数据库上已经很多年了,一直非常稳定。这套系统在全国很多省市都上了线,实现了"无人值守、集中监控"的智能运维,效率大大提升。
- 电网这个行业,特点非常鲜明:数据采集和监控是一体的,有海量的数据需要高频率地写入,还得保证跨区域数据同步的准确和安全。这对数据库的要求极高,必须要有超强的吞吐能力和广域网下数据一致性的处理能力。
-
央企整体与行业覆盖
- 从整个央企市场来看,金仓官方的数据显示,KES 的总装机量已经超过了 100 万套,覆盖了能源、金融、交通、医疗、政务等 30 多个行业。在最关键的应用领域,它的销量已经连续四年都是国产数据库里的第一名。

结语
总的来说,对于央企和国企,数据库这东西,不是说"能跑起来"就万事大吉了,而是要追求"稳、准、快、可控"。从咱们前面的分析能看出来,金仓数据库在兼容性、平滑迁移、高可用和安全合规这些方面,不仅有完整的技术方案,还有一整套的工具来保驾护航,并且已经在能源、电力这些核心行业里实打实地干了好多年,经受住了考验。如果你也打算用,这里有几条实在的建议:
- 先把你的核心指标搞清楚,比如对数据丢失和业务中断的容忍度(RPO/RTO)、系统吞吐量要求(TPS/QPS)、数据模型的复杂度等等,然后根据这些来选择最合适的高可用架构和分区策略;
- 安全体系不能一蹴而就,但可以先把"三权分立 + SSL + 审计 + MAC"这一套组合拳作为安全基线,然后一步步地落地;
- 迁移的时候,别忘了金仓提供的那一套宝贝工具(KDMS/KDTS/KFS/KEMCC),一定要用足用好。最好采用新旧系统并行跑一段时间(双轨并行),再把真实业务的访问压力在新系统上模拟一遍(负载回放),确保万无一失;
- 如果你的业务并发量很大,或者分区表特别多,记得把执行计划优化的相关参数打开,并且要建立一套持续的监控机制,随时观察数据库的性能表现。
记住,只要"架构选得准、工具用到位、策略拿得稳、验证做到足",就一定能把国产数据库用好,让它成为咱们业务长期、稳定、可靠的数字底座。