导言: 您是否在数字化转型浪潮中,也面临着海量数据的实时处理挑战:双十一购物节实时销量监控、出行平台实时调度、金融交易风险即时预警......这些场景都需要毫秒级的数据处理能力。
传统的实时计算平台通常需要专业的数据工程师才能操作,让许多业务人员望而却步。AllData数据中台集成的开源项目Dinky作为实时开发IDE,正好解决这一问题。一句话概括:"将专业级的实时计算能力,包装成小白也能轻松上手的可视化工具"。

实时开发IDE(Dinky)是一款基于Apache Flink构建的一站式实时计算平台。提供了轻量化部署、智能化开发体验、高效任务管理与运维以及丰富的生态集成与扩展性等功能特点。
适用于边缘计算、IoT设备等资源受限场景,以及市场趋势预测、用户行为实时响应、产品性能动态监控等多种实时计算场景。
一、【实时开发IDE】功能架构
实时开发IDE(Dinky)是一个 "低代码" 的实时计算工作台,让非技术人员也能设计、运行和监控实时数据处理任务。
1、轻量化与开箱即用
无需安装复杂软件,浏览器打开即用,像使用办公软件一样简单直观;
2、智能化开发体验
拖拽式任务设计,告别代码编写,智能提示和自动补全,减少错误;
3、高效任务管理与运维
一站式任务监控,状态一目了然,异常自动预警,问题及时发现;
4、生态集成与扩展性
无缝对接各类数据源和业务系统,灵活适应不同行业场景需求。

二、【核心能力演示】智能实时应用 "工厂" 能做些什么?
实时开发IDE(Dinky)是AllData数据中台的重要核心功能之一,下面结合咱们常见的工作场景,给大家演示。
🔹项目地址:https://github.com/DataLinkDC/dinky
🔹文档地址:https://www.dinky.org.cn
1、零部署轻量化操作体验
基于轻量化与开箱即用特点,提供浏览器直接访问的云端开发环境,无需安装任何客户端软件或配置复杂环境。
系统采用现代化的Web技术架构,响应速度快,界面简洁直观,首次使用用户5分钟内即可上手基础操作。
✅ 测试时:仅需公司统一账号即可登录系统,无需额外申请权限或安装软件,响应速度令人满意,点击操作基本在1秒内得到反馈。
2、智能辅助与零代码开发
体现智能化开发体验理念,内置智能提示系统、自动补全功能和可视化逻辑编排。系统能理解用户的业务意图,推荐合适的数据处理组件和配置方案,支持自然语言描述转数据处理逻辑。
✅ 测试时:
(1)输入"统计每个部门的销售额"时,系统自动推荐分组统计组件,操作时只需要拖拽组件,显示与其他组件的兼容性提示(绿色可连接/红色不兼容)。
(2)配置字段时,系统自动列出该数据源所有可用字段,支持关键词筛选,即便是操作错了也不怕,它的"智能纠错"功能当设置明显不合理条件时,系统弹出温和提醒。
3、全生命周期任务管家
实现高效任务管理与运维的一体化管理,覆盖从任务开发、测试、发布到监控、优化的完整生命周期。
提供任务健康度评分、资源使用分析、性能瓶颈定位等高级功能,让非技术人员也能轻松管理复杂的实时计算任务。
✅ 测试时:异常任务可直接查看具体错误信息和修复建议,测试了"一键诊断"功能:系统自动分析任务性能并给出3条优化建议,版本回滚操作简单,可以从历史版本列表中选择任一版本恢复。
4、行业场景化解决方案
针对企业级应用场景深度优化,提供垂直行业的预配置解决方案包。每个解决方案都包含完整的数据处理流程、可视化看板模板和最佳实践指南,特别适合缺乏技术背景但熟悉业务的用户快速搭建专业级实时应用。
✅ 测试时:仅修改了仓库编号和库存阈值参数,就搭建出完整的监控系统,解决方案还提供了配套的管理报表模板,可直接用于周会汇报,特别实用的是"场景适配检查清单",帮助确认方案是否完全匹配业务需求。
5、生态化连接中枢
基于生态集成与扩展性的架构理念,打造了一个开放、智能、可持续演进的连接生态系统。
不仅提供了即开即用的标准化连接能力,更重要的是建立了一套完整的企业数据生态框架------支持从标准化集成到定制化扩展,从单点对接到体系化连接,从技术适配到业务融合的全方位数据连通解决方案。
三、【实时开发IDE】功能能力演示
1、工作台 (个人专属的数据工作空间,集中展示我的任务、待办事项和系统动态看板)

2、数据开发 (实时计算任务的创作工作室,从设计、开发到测试的全流程工作环境)

3、运维中心 (任务运行状态的监控大厅,实时查看任务健康度、资源消耗和运行日志)

4、任务详情 (作业信息)

5、版本信息

6、SQL血缘

7、注册中心
✅ Flink实例(Flink计算引擎的具体运行实例管理,支持多版本多环境)

✅ 修改Flink实例

8、新建集群配置 (集群级别的参数配置模板,简化环境部署和扩缩容操作)

9、数据源 (系统级数据连接器注册中心,支持企业级数据源统一纳管)

10、修改数据源

11、告警实例 (具体告警规则的执行实例,关联通知渠道和接收人员)

12、告警组 (告警接收人员的分组管理,按角色或业务划分通知范围)

13、告警模版 (可复用的告警内容模板库,标准化告警信息格式)

14、告警策略 (告警触发条件和规则的策略配置,实现精细化监控)

15、修改告警策略

16、文档 (系统使用帮助和技术文档的知识库,支持在线查阅和搜索)

17、修改文档

18、全局变量 (系统级共享参数管理中心,支持环境差异配置)

19、Git项目Beta (任务代码的Git版本管理集成,实现开发过程追溯和协作)

20、修改项目

21、UDF (用户自定义函数的注册和管理中心,扩展数据处理能力)

22、资源 (系统级公共资源库,集中管理全平台共享的依赖文件)

23、认证中心
✅ 用户(系统使用者的账号管理,支持多身份认证方式)

✅ 修改用户

24、角色 (权限集合的角色定义,简化用户权限分配操作)

25、创建菜单根目录 (系统功能菜单的可视化管理,支持个性化界面配置)

26、修改菜单

27、行使权 (数据行级别的细粒度权限控制,实现数据安全隔离)

28、租户 (多租户的隔离管理,支持集团型企业分级管控)

29、令牌 (API访问令牌的生成和管理,保障接口调用安全)

30、配置中心
✅ 全局配置(平台级系统参数的统一配置,影响全平台功能行为)

✅ 系统日志(平台操作日志的集中查询和分析,支持审计追溯)

✅ 类加载器Jars(自定义类加载器的JAR包管理,解决依赖冲突问题)

31、看板 (数据可视化成果的展示门户,支持多图表组合和交互式分析)

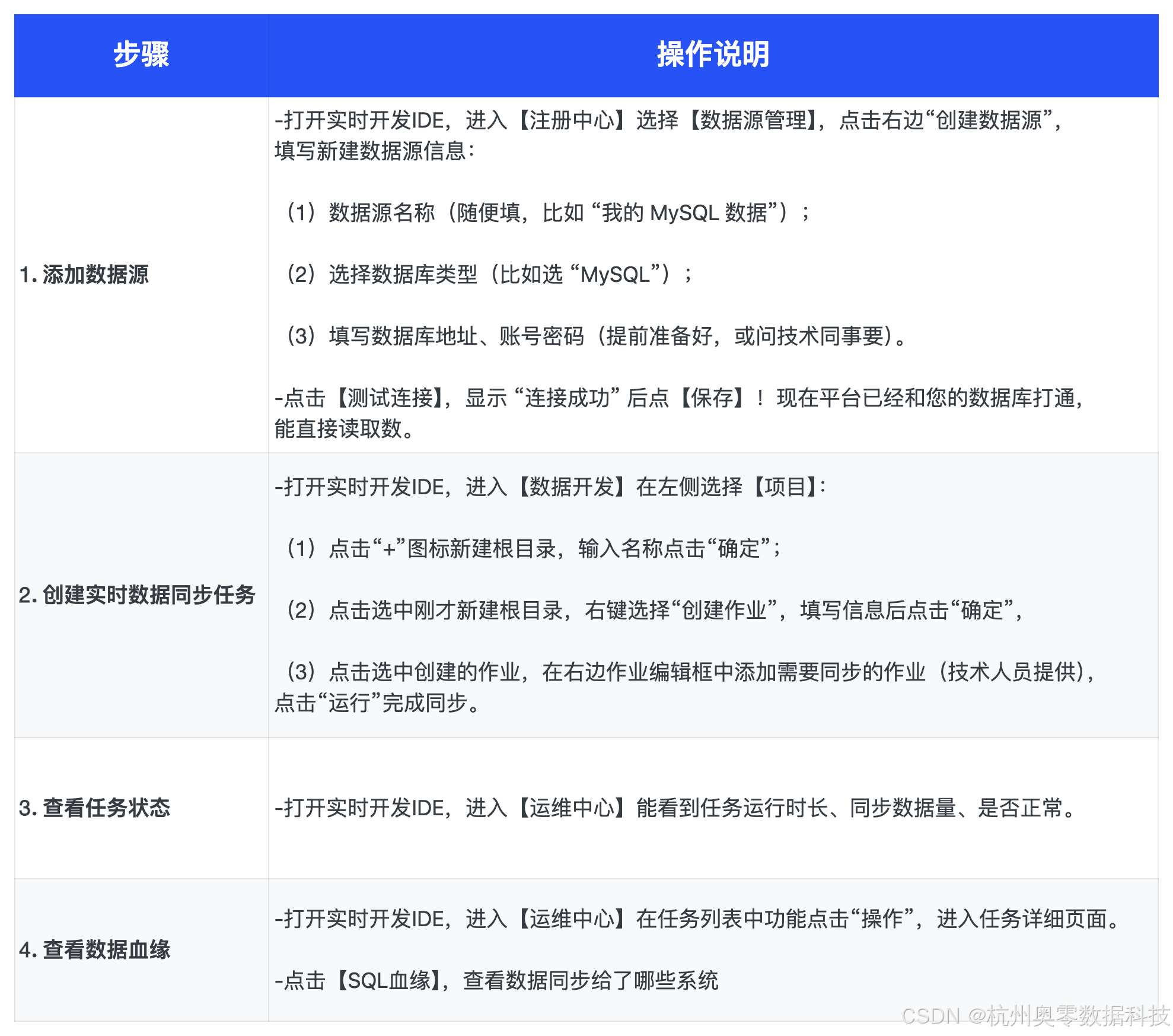
四、【实操演示】4步实操演示
下面我们跟着实操演示体验整个过程无需代码,仅通过页面操作完成的便捷,就能感受实时数据处理的便捷~
✅ "数据源连接→实时同步→状态监控→告警设置"

实时开发IDE(Dinky)不仅是一个技术产品的创新,更是一种工作方式的革新。实时开发IDE(Dinky)就像给每个业务人员配了一位"虚拟数据工程师",7×24小时待命,将您的数据想法即时变为现实。
当市场人员可以自己监控竞品动态、当运营人员可以自己设置用户行为响应规则、当产品经理可以自己跟踪功能使用情况,企业的数据潜能将得到前所未有的释放。
让实时计算能力从少数技术专家的专属工具,转变为全公司各部门的通用能力。实时计算不再是"能不能做"的技术问题,而是"想不想用"的业务选择。
五、【相关资源】
✅ AllData开源项目:https://github.com/alldatacenter/alldata
✅ AllData官方手册:https://www.yuque.com/aolingdata/product
✅ 杭州奥零数据科技官网:http://www.aolingdata.com