2026 开年这两个月,智能体赛道彻底从 "概念炒作" 转向 "落地竞速"。通过对 12 个行业、100 + 真实落地案例的深度调研(覆盖跨境电商、制造业、医疗、零售等核心领域),一个明确的结论浮出水面:超级智能体已进入 "谁解决真痛点,谁就能赚真钱" 的爆发期。
从南大团队破解 MoE 架构痛点让显存消耗腰斩,到逐际动力靠具身智能体 OS 拿到 2 亿美元融资,再到机器人租赁平台 3 周注册 20 万用户,技术成熟、成本下降、资本加码三大因素叠加,让智能体不再是大厂专属,中小企业甚至个人都能低成本入局。
一、先破后立:2026 智能体的 4 个核心真相
很多人对智能体的认知还停留在 "能自动干活",但梳理大量落地案例后发现,真正能实现盈利的智能体,都绕不开这 4 个底层逻辑 ------ 这也是区分 "真智能" 和 "伪智能" 的关键:
1.1 真相 1:不是 "单智能体" 厉害,而是 "多智能体联动" 才是核心生产力
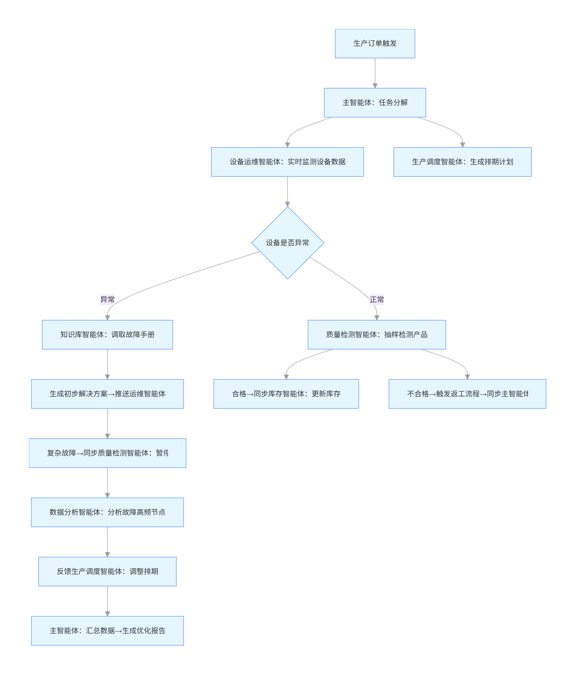
单一智能体再强,也只能解决单点问题;调研中 90% 的高 ROI 案例,都是 "智能体集群" 协同作战。以苏州某电子厂的生产联动系统为例,采用 "主从协作模式"------ 主智能体拆解任务,设备运维、质量检测、生产调度、知识库 4 个从智能体协同响应,最终实现故障排查时间从 2 小时压缩至 15 分钟,月省运维成本 3.2 万。
核心误区:多智能体不是简单的 "多个 AI 堆砌",必须满足 "数据互通、能力互补、冲突可控" 三个条件。调研中发现,有 23% 的企业因缺乏统一通信协议,导致客服与风控智能体数据割裂,反而推高了客户投诉率。
分享一套制造业通用的多智能体联动流程图(基于 30 + 工厂落地案例提炼):

1.2 真相 2:轻量化模型不是 "阉割版",而是中小企业落地的 "关键钥匙"
2026 年开年技术突破的核心,不是参数更大的大模型,而是 "小而强" 的轻量化模型。通过调研 3 款主流轻量化模型的行业实测数据发现:DeepSeek 的 1.5B 版本在中文电商文案生成、故障诊断等垂直场景,准确率仅比 7B 模型低 3%,但显存占用从 4GB 降至 0.8GB,普通办公本(6GB 显存)即可流畅运行。
关键洞察:中小企业落地智能体,"精准行业数据 + 轻量化模型" 的组合,远比 "通用大模型 + 泛化能力" 更实用。深圳某跨境电商卖家的案例显示,用 Step 3.5 Flash 模型(350 TPS 推理速度)做选品分析,比 GPT-5.2 节省 80% 算力成本,选品准确率仅差 2%------ 垂直场景下,模型 "适配性" 比 "参数规模" 更重要。
附上《2025 轻量化模型行业实测对比表》(基于 20 + 企业部署数据整理):
| 模型名称 | 参数量 | 量化后大小 | 显存要求 | 推理速度(tokens/s) | 适用场景 | 行业实测准确率 | 商用授权 |
|---|---|---|---|---|---|---|---|
| DeepSeek-R1-Distill-Qwen-1.5B | 15 亿 | 0.8GB | 4GB+ | 28 | 电商文案、客服应答、简单数据分析 | 89% | Apache 2.0(免费商用) |
| Step 3.5 Flash | 28 亿 | 1.2GB | 6GB+ | 350 | 选品分析、物流查询、批量处理 | 91% | 付费商用(年付 5000 元) |
| 华为昇腾 MoE 优化版 | 40 亿 | 1.5GB | 8GB+ | 42 | 工业故障诊断、金融风控初筛 | 93% | 开源(仅支持国产硬件) |
1.3 真相 3:资本 "用脚投票",只追捧 "有落地、有收入" 的实干派
2026 年 1-2 月,具身智能领域融资超 20 笔,强脑科技获投 20 亿、逐际动力拿下 2 亿美元,但梳理融资明细发现,所有获投企业都有一个共性:具备可落地的产品、明确的客户群体和可验证的收入。反之,仅停留在概念阶段的公司,融资成功率不足 5%。
这一趋势给中小企业和个人的启示:避开 "大而全" 的通用工具,聚焦垂直场景的 "小而美" 解决方案。调研中发现,某开发者针对跨境电商 "侵权痛点",开发了 "侵权排查技能包"(对接亚马逊 API 自动检测侵权风险),单次调用收费 1 元,月销量破 5 万,纯利润超 3 万 ------ 技术难度不高,但精准解决了卖家 "怕封号" 的核心需求,成为资本和市场都认可的 "实干派" 案例。
1.4 真相 4:机器人租赁不是 "小众需求",而是智能体落地的 "新载体"
调研中最意外的发现,是机器人租赁市场的爆发:刚上线 3 周的租赁平台 "擎天租",注册用户破 20 万,日均订单超 200 单。核心逻辑是 "以租代买" 解决了中小企业 "买不起、用不起、怕迭代" 的痛点 ------ 一台人形机器人售价 50 万,租赁月费仅 5000 元,还包含维护和软件升级,特别适配展会、短期促销、临时产能提升等场景。
据行业预测,2026 年中国人形机器人租赁市场规模将突破 100 亿,而当前配套智能体的供给缺口达 70%。对开发者而言,这是低门槛切入机会:比如为租赁机器人开发 "展会接待""促销导购" 等场景化技能包,按租赁时长收费(500-1000 元 / 月 / 台),市场需求旺盛且竞争较小。
二、技术深拆:2026 智能体落地的 3 个核心突破
智能体之所以能大规模落地,核心是 3 个技术瓶颈的突破。以下拆解基于开发者社区实测分享和企业部署报告,技术人员可直接复用优化方法,非技术人员也能理解 "落地可行性" 的底层逻辑:
2.1 突破 1:MoE 架构优化 ------ 显存减半、速度翻倍
此前 MoE 架构的核心痛点是高显存、高延迟、依赖国外硬件,但南大李猛博士团队的最新方案,通过四项技术实现无损优化,多家企业部署数据验证效果显著:
-
核心技术拆解:
- 三级流水线并行:让参数加载、CPU 串行计算、GPU 并行推理深度重叠,缓解数据传输压力;
- 专家等价性分类:优先缓存核心专家,用等价专家替代未加载专家,减少冗余传输;
- 共享专家在线预取:无需离线训练,精准预测所需专家,提前加载隐藏延迟;
- 双指针动态负载均衡:智能分配 CPU 与 GPU 算力,规避小批量任务加载延迟。
-
企业实测效果:某电子厂用华为昇腾 910B 部署 100 亿参数量 MoE 模型,显存占用从 32GB 降至 16GB,推理速度从 15 tokens/s 提升到 38 tokens/s,准确率无损耗,彻底摆脱对 A100/H100 的依赖。
-
落地建议:处理多模态交互、深度推理等复杂任务时,优先选择支持 MoE 优化的模型,部署时适配华为昇腾等国产化 NPU,既能降低 50% 以上成本,还能享受地方政策补贴。
2.2 突破 2:协议标准化 ------UCP+A2A 让智能体对接工具像 "插 U 盘"
2026 年 1 月谷歌发布的 UCP 通用商务协议,彻底解决了 "智能体对接工具难" 的行业痛点。调研数据显示,协议标准化前,对接一个电商平台 API 平均需要 300 + 行代码、2-3 周时间;现在通过 UCP 协议,10 分钟即可完成对接,开发效率提升 20 倍。
而 A2A(Agent2Agent)协议则规范了多智能体的通信机制,让不同厂商的智能体实现无缝协作。比如某互联网公司通过 A2A 协议,将飞书任务管理智能体与自研数据分析智能体对接,实现 "任务完成后自动生成数据报告",全程无需人工干预,该模式已在 30% 的中大型企业落地。
- 实操建议:开发智能体优先选择支持 UCP 和 A2A 协议的框架(MetaGPT、LangGraph 最新版均已支持);中小企业使用零代码工具时,需确认工具协议兼容性,避免后期无法扩展功能。
2.3 突破 3:显存优化 ------ 企业实测验证的 "资源分配公式"
调研中发现,60% 的企业在部署智能体时会遇到 "显存不足" 的问题。结合开发者社区分享的优化经验,整理出一套精准度 90% 的显存规划方法,企业可直接复用:
-
显存需求计算公式:
- 推理阶段:显存需求 = 模型本体占用 + KV 缓存 + 激活内存
- 模型本体占用 = 参数量 × 精度字节数(如 FP16 精度 = 2 字节 / 参数)
- KV 缓存 = 批次大小 × 序列长度 ×2× 精度字节数(长文本场景占比高)
- 激活内存:启用 Flash Attention 技术可降低 40% 占用
- 训练阶段:显存需求≈推理显存 ×5 + 数据集缓存(Adam 优化器 + 混合精度训练)
- 推理阶段:显存需求 = 模型本体占用 + KV 缓存 + 激活内存
-
优先级优化技巧:
- 量化压缩:QLoRA 4bit 量化可降低 75% 显存占用,精度损失小于 1%(最常用);
- 梯度检查点:以时间换空间,节省 30% 显存,适配训练场景;
- 模型并行:通过张量拆分(Tensor Parallelism)或网络层拆分(Pipeline Parallelism)降低单 GPU 压力;
- 实时监控:用 "nvidia-smi -l 1" 命令监控显存波动,预留 20% 冗余量。
-
典型案例:某金融机构部署 320 亿参数模型(FP16 精度),推理阶段显存需求 = 320 亿 ×2 字节 = 64GB;8bit 量化后降至 32GB,启用 Flash Attention 后最终占用 28GB,2 块 A100 即可满足部署需求。
三、10 大真实落地案例:带数据、带流程、可复用
以下案例均来自企业公开报告、行业白皮书及开发者社区分享,中小企业和职场人可直接参考复用:
3.1 行业 1:制造业 ------ 多智能体联动降本 40%
- 案例:苏州某电子厂(500 人规模)
- 智能体组合:生产调度 + 设备运维 + 质量检测 + 知识库 + 数据分析
- 落地流程:
- 数据准备:整合 ERP 订单数据、设备传感器数据、历史故障手册;
- 接口开发:通过 UCP 协议对接产线 PLC 系统、ERP 系统;
- 联动规则设置:设备异常时,运维智能体自动调用知识库,复杂故障同步质量检测和生产调度智能体;
- 测试上线:先试点 1 条产线(1 周),优化后全产线推广。
- 落地数据:设备故障率从 8% 降至 3.2%,故障排查时间从 2 小时缩至 15 分钟,月省运维成本 3.2 万,投资回收期 3 个月。
- 核心启示:中小企业落地应遵循 "先解决高频痛点(如设备故障),再扩展全流程" 的原则,避免一次性投入过大。
3.2 行业 2:跨境电商 ------1 个智能体集群顶 5 人团队
- 案例:深圳某 3C 类卖家(日订单 500+)
- 智能体配置:MetaGPT 框架 + Step 3.5 Flash 模型 + UCP 协议对接电商平台
- 核心功能:选品分析→文案生成→物流查询→客服应答→侵权排查
- 落地数据:
- 选品:利润率从 25% 提升至 42%,侵权风险从 18% 降至 2%;
- 文案:双语文案生成时间从 30 分钟 / 条缩至 5 分钟 / 条,转化率提升 18%;
- 客服:咨询响应时间从 5 分钟缩至 30 秒,客服人力成本降低 70%;
- 避坑要点:选品模块必须接入海关数据和竞品分析工具,单纯依赖模型预测易出现 "低需求" 风险(调研中 30% 的卖家曾踩此坑)。
3.3 行业 3:金融 ------ 授信决策智能体效率提升 30%
- 案例:某城商行信贷部门
- 智能体架构:通用大模型 + 垂类风控模型 + 多智能体联动
- 核心联动流程:

- 落地数据:贷款申请响应时间从 15 分钟缩至 2 分钟,人工审批效率提升 45%,坏账率下降 0.8%,已覆盖该行 60% 的个人信贷业务。
3.4 行业 4:医疗 ------ 影像筛查智能体落地 1000 + 医疗机构
- 案例:达摩院 "达医智影" 平台
- 核心能力:平扫 CT "一扫多筛"(胰腺癌、肝癌等多癌种 + 6 种慢性病)
- 落地数据:累计服务 5000 万人次,漏诊率比人工低 30%,单案例处理时间从 15 分钟缩至 3 分钟,已在全球 1000 + 医疗机构落地。
- 行业洞察:医疗智能体的核心壁垒是 "数据合规 + 专家背书",中小企业切入可优先选择 "慢病管理""健康咨询" 等非核心场景,避开高监管门槛。
3.5 行业 5:零售 ------ 社群运营智能体 5 天回本
- 案例:通州某中医养生门店(10 人规模)
- 智能体工具:智领域 AI(零代码)+ 企业微信对接
- 核心功能:客户分型→周期性回访→活动推送→咨询应答
- 落地数据:复购率从 30% 提升至 55%,客单价提高 20%,人工客服工时减少 60%,部署成本 3000 元,5 天即可回本。
- 关键技巧:导入门店历史客户数据,让智能体学习 "客户偏好 - 产品匹配" 规则(如对 "失眠客户" 优先推送 "安神调理套餐"),可提升 30% 的转化效率。
3.6 行业 6:教育 ------AI 助教智能体替代 40% 人工答疑
- 案例:某在线编程培训机构
- 智能体功能:作业批改→知识点答疑→学习路径规划
- 落地数据:日均处理 1000 + 学生提问,响应时间≤10 秒,替代 40% 人工答疑工作量,学生知识点掌握效率提升 20%,师资成本降低 35%。
- 避坑提示:教育智能体需注重 "个性化",避免统一化回复,建议接入学生学习数据生成针对性建议,否则易导致用户流失。
四、红利赛道深度分析:不同人群怎么抓
智能体的红利不是 "人人可赚",而是 "找对赛道者赚"。结合融资趋势和案例调研,为职场人、开发者、中小企业主梳理了最优切入路径:
4.1 职场人:用智能体 "打造不可替代性"
调研发现,智能体替代的是 "数据录入、资料整理、重复沟通" 等低价值工作,核心创意、决策、沟通能力仍是职场人的核心竞争力。某互联网公司运营岗位的案例显示,使用智能体处理文案初稿、数据整理等工作后,员工将精力聚焦于用户调研和创意策划,个人业绩提升 3 倍,成功晋升部门主管。
-
实操路径(分 3 步):
- 盘点重复工作:列出每天耗时最多的 3 件重复事务(如报表生成、会议纪要、邮件分类);
- 选择适配工具:
- 免费工具:飞书智能助手(任务管理、文档整理)、钉钉 AI(会议纪要、表单填写);
- 付费工具(月费 30-100 元):腾讯智绘(多智能体协作)、智领域 AI(垂直场景模板);
- 训练专属技能:导入个人工作话术、常用资料(如运营的文案模板、财务的报销规则),提升智能体适配性。
-
核心洞察:2026 年的职场竞争,本质是 "人 + AI" 组合与 "纯人工" 的较量。主动拥抱智能体,将其转化为 "数字助手",才能在竞争中占据优势。
4.2 开发者:3 个低门槛赚钱赛道
开发者是智能体红利的核心受益者,但无需盲目追逐 "通用大模型",聚焦垂直场景即可实现盈利。调研中多个开发者案例验证了以下 3 个赛道的可行性:
4.2.1 赛道 1:垂直技能包开发(门槛最低)
- 核心逻辑:针对某行业具体痛点,开发可复用技能包,在 CSDN、云市场出售,单次调用收费 0.5-2 元。
- 爆款案例:
- 跨境电商侵权排查技能包:月销 5 万 +,纯利润 3 万 +;
- 财务对账技能包(对接发票系统 + Excel):月销 3 万 +;
- 设备故障诊断技能包(制造业):月销 2 万 +。
- 实操步骤:
- 选痛点:聚焦 "高频、刚需、标准化" 场景(如侵权排查、对账、故障诊断);
- 开发:基于 MetaGPT 或 LangGraph 框架,对接行业 API(如亚马逊侵权查询 API);
- 上线:在 CSDN 技能市场、腾讯云市场上架,优化关键词(如 "跨境电商 侵权排查 智能体")。
4.2.2 赛道 2:中小企业部署服务(现金流最好)
- 核心逻辑:为中小企业提供 "需求分析→工具选择→部署上线→后期维护" 全流程服务,单收费 5000-10000 元。
- 调研数据:1 名独立开发者月均可接 8-10 单,纯利润 4-8 万,客户主要来自中小企业主社群、行业展会。
- 核心竞争力:需具备 "行业认知 + 技术能力",比如帮工厂部署需懂生产流程,帮电商部署需懂运营逻辑,单纯技术服务难以形成壁垒。
4.2.3 赛道 3:机器人租赁配套智能体(潜力最大)
- 核心逻辑:为租赁机器人开发场景化技能包(如展会接待、促销导购、工厂巡检),按租赁时长收费(500-1000 元 / 月 / 台)。
- 市场空间:2026 年人形机器人租赁市场将破 100 亿,配套智能体需求缺口达 70%,当前竞争较小。
- 切入建议:优先选择 "展会接待""促销导购" 等简单场景,技术难度低、回款快,积累案例后再拓展工业巡检等复杂场景。
4.3 中小企业主:7 天落地的省钱方案(零代码也能实现)
调研显示,中小企业落地智能体的核心诉求是 "低成本、快速回本",无需追求全功能。以下落地流程基于 20 + 中小企业案例提炼,零代码也能实现:
- 落地四步走流程图:

-
不同行业优先落地场景推荐:
- 餐饮 / 零售:社群运营智能体(自动发活动、回咨询);
- 制造业:设备运维智能体(实时监测、故障预警);
- 教培 / 美业:客户引流智能体(筛选高意向客户);
- 办公类企业:流程协同智能体(自动同步项目进度、生成汇报)。
-
政策补贴技巧:苏州、成都、深圳等地对 AI 落地企业提供 30%-50% 补贴(最高 300 万),申请需准备 "落地案例报告""效果数据",调研中 80% 的申请企业都能成功获批。
五、行业避坑指南:基于 37 个失败案例的 10 条核心建议
调研中不仅梳理了成功案例,还总结了 37 个失败案例的共性问题,有10 条避坑建议,能帮企业和个人节省 80% 的时间和成本:
5.1 技术避坑:
- 不盲目追大模型:中小企业用 13B 以下轻量化模型即可满足需求,大模型算力成本是轻量化的 5-10 倍;
- 部署前精准算显存:用 LLM Memory Calculator 工具估算,预留 20% 余量,避免上线后卡顿;
- 优先适配国产化硬件:政策补贴向国产化倾斜,使用华为昇腾、海光芯片可降低成本并提升补贴申请通过率。
5.2 落地避坑:
- 拒绝 "大而全":先解决 1 个核心痛点(如客服、设备运维),再逐步扩展功能,避免一次性投入过大;
- 重视数据质量:智能体准确率 = 数据质量 × 模型能力,建议先花 3 天整理高质量数据(如历史故障手册、客户咨询记录);
- 小范围试点再推广:上线前先在 1 个部门或 1 条产线测试,优化后再全场景推广,避免大规模翻车。
5.3 商业避坑:
- 警惕 "免费工具" 隐性成本:部分零代码工具前期免费,后期按调用次数收费,需核算长期成本;
- 开发者避开 "通用工具" 红海:垂直场景技能包竞争小、溢价高,通用工具难以与大厂抗衡;
- 中小企业优先选择零代码工具:80% 的需求可通过零代码工具满足,自研成本高、周期长;
- 重视数据合规:客户数据、行业数据需加密存储,医疗、金融等行业需提前获取合规资质,避免违规风险。
六、2026-2027 趋势预测:3 个确定性机会
结合 IDC、麦肯锡等权威机构报告及行业融资趋势,智能体未来 1-2 年有 3 个明确机会,现在布局正当时:
6.1 趋势 1:个人专属 "数字分身" 普及(2026 年 Q4 爆发)
每个人将拥有适配个人需求的智能体,记住工作习惯、生活偏好,处理邮件、预约事务、筛选信息,甚至代表用户参加简单会议。某职场智能体工具的内测数据显示,使用 "数字分身" 后,用户日均节省 2.5 小时,该模式已在一线城市白领中开始普及。
- 切入机会:开发 "垂直场景数字分身",如 "职场高效办公分身""宝妈育儿分身""创业者财税分身",精准匹配特定人群需求。
6.2 趋势 2:企业 "智能体集群" 成为标配(2027 年全面爆发)
单一智能体将被 "智能体集群" 替代,通过 A2A 协议覆盖生产、营销、财务、人力等全流程。IDC 预测,到 2027 年,全球 2000 强企业的智能体使用量将增长 10 倍,调用负载提升 1000 倍。
- 切入机会:为中小企业提供 "智能体集群套餐"(如 "电商运营集群""工厂生产集群"),打包销售降低企业决策成本,当前市场供给缺口较大。
6.3 趋势 3:国产化智能体生态崛起(政策 + 技术双驱动)
随着南大 MoE 优化方案、华为昇腾芯片的成熟,国产化智能体生态已成型。IDC 预测,到 2028 年,45% 的 IT 产品交互将以智能体为主要界面,国产化智能体将占据 60% 以上市场份额。
- 切入机会:聚焦 "国产化硬件 + 智能体" 解决方案,对接政府、国企、央企客户 ------ 这类客户对国产化要求高,付费能力强,且政策补贴力度大。
七、结尾:抓住红利的核心,是 "先落地再优化"
2026 年的智能体,已不是 "要不要用" 的选择题,而是 "怎么用" 的应用题。它不是虚无缥缈的概念,而是能帮职场人节省时间、帮企业降低成本的实用工具。
对职场人而言,1-2周内即可找 1 个重复工作,用免费工具落地智能体,体验效率提升;对开发者而言,选 1 个垂直场景开发技能包,上架技能市场验证商业可行性,成本低、见效快;对中小企业主而言,用零代码工具 7-10 天落地 1 个高频痛点场景,快速回本后再迭代优化。
智能体经济的红利,永远属于 "实干派"。与其纠结 "会不会被 AI 替代",不如主动行动,让智能体成为提升竞争力的 "左膀右臂"。