
1、时域反射防篡改检测用于产品防破解
https://hackaday.com/2026/01/24/ ... main-reflectometry/
对于某些高安全性设备,如读卡器、自动取款机和硬件安全模块,普通的物理防护远远不够------需要在有人试图钻透外壳时立即清除敏感数据。为此,这类设备通常在外壳中嵌入电路网状结构,并持续监测可能预示破坏的异常变化。为提升此类防护机制的灵敏度与精准度,本文作者设计了一款时域反射计用于网状结构监测。
许多网状结构采用柔性电路板制造,将蜿蜒的线路嵌入设备外壳中,因此切割或钻孔会破坏线路。问题在于,大多数检测断路的常用方法(如电阻或电容测量)难以同时实现高灵敏度和低误报率。该系统改用时域反射测量技术:向网状电路发送锐利脉冲,通过测量反射回波的时间生成线路"指纹"。当电路受损时会产生额外回波,分类器软件将捕捉这种异常。若连续多次检测到显著指纹变化,便会触发数据清除机制。
该设计最具创新性的特点是成本可控。得益于双高速模数转换器与分辨率优于200皮秒的高精度定时器,STM32G4系列微控制器可同步完成定时、脉冲生成与测量任务。脉冲整形放大器则采用HDMI信号中继芯片中的高速放大器模块------这类芯片通常用于补偿线缆与连接器损耗。尽管造价低廉,该电路灵敏度却足以探测示波器探针接触线路的微小干扰,感知温度波动,甚至能识别同一网状结构不同副本间的细微差异。
攻击者并非完全无法突破该防护系统(设计初衷也非绝对防御),但需要极高技术水平及特种设备(如非导电钻头)。若想了解实际应用案例,可参阅这款支付终端的拆解报告。其中一位研究者还曾开发过生成防篡改网状线路的KiCad插件。
https://hackaday.com/2021/03/14/ ... h-plugin-for-kicad/

2、基于树莓派RP2350的150Msps DAC信号发生器设计
https://github.com/anabit-LLC/PiWave_DAC_Example
https://anabit.co/blogs/tutorial ... piwave-dac-150-ms-s
PiWave DAC是一款创新型高速数模转换器参考设计,无需复杂FPGA即可实现快速波形生成。该设计采用RP2350 PIO直接控制DAC并行输入,能以150 MS/s采样率生成模拟波形
规格:
可选的DAC精度:10/12/14位
双极性输出幅度(典型值):
300kHz正弦波:6.3 Vpp
2MHz正弦波:5.9 Vpp
9MHz正弦波:3 Vpp
16MHz正弦波:1 Vpp
LCL输出滤波器带宽:约27MHz
典型衰减值:30MHz=-3.8dB,40MHz=-6.7dB,50MHz=-9.2dB,75MHz=-15.1dB,100MHz=-22.2dB
需注意:高频段最大输出幅度下降源于滤波器衰减及放大器增益滚降双重影响
输出阻抗:50Ω或1MΩ(可通过RP2350芯片GPIO22引脚选择)
电源输入:USB-C或2.54mm排针(50Ω输出阻抗时最大电流300mA/功率1.5W,1MΩ输出阻抗时最大电流200mA/功率1W)
存储配置:RP2350微控制器内置520KB SRAM,通过QSPI接口连接16MB闪存芯片(详见RP2350数据手册)


3、卫星技术开发板
原理图https://github.com/ElectronicCats/FlatSat
固件https://github.com/Pwnsat/FlatSat_Firmware
Flatsat 2 是一块故意留了很多漏洞的电路板,专门让喜欢折腾技术的人玩着学航天知识。它用的都是国际上允许免许可使用的实验频段(比如433MHz/915MHz),绝对不会碰真正卫星用的敏感频段。所以你可以放心折腾,既合法又不会干扰到天上的真卫星
这就是个"合法拆卫星"的工具包,让你在桌面上安全地玩转航天级技术




4、开源电磁共振(EMR)绘图板
https://patchouli.readthedocs.io/en/latest/
简易电磁共振绘图板的原理相当直观:板内线圈以约400kHz至600kHz的频率振荡,会在触控笔内部的共振线圈中感应出同频电流。这进而使绘图板在触控笔共振频率附近产生电压峰值。对于压力感应,笔内简单电路可改变其共振频率,绘图板同样能捕捉到这一变化。绘图板的按键功能也以类似方式实现
但这仅是一维感应。要实现二维采样,需要两组线圈阵列:一组用于水平轴采样,另一组用于垂直轴采样。驱动电路以任意可达速度扫描阵列,并对每个线圈进行采样

包含了一个详细的文档说明

5、基于Wi-Fi频谱分析(CSI)的运动检测系统,将Wi-Fi变成运动传感器
工作原理:当有人在房间内移动时,他们会"干扰"在路由器和传感器之间传播的Wi-Fi波。就像您把手放在手电筒前,会看到阴影变化一样。ESP32设备"监听"这些变化,并判断是否存在运动
优势,无摄像头(完全保护隐私),无需可穿戴设备(无需佩戴手环或传感器),可穿透墙壁工作(Wi-Fi信号可穿过墙壁),仅需一个ESP32模组


6、线上计算机历史博物馆
https://www.computerhistory.org/collections/catalog
加利福尼亚州的计算机历史博物馆推出了一个数字门户网站,让您能够远程探索其馆藏。在那里,您可以一览计算机发展的历史长卷,从PDP-1到Altair 8800,再到现代的个人计算机。
开放计算机历史博物馆旨在激发探索、点燃好奇心,让数字时代的故事更容易被世界各地的人们接触和了解。

7、开源四足机器人
https://github.com/dorianborian/sesame-robot/
由3D打印部件组装而成的四足机器人。每条腿都配备了一对 MG90S 微型舵机:其中一个舵机负责控制腿部绕垂直轴旋转,另一个则负责控制脚部的运动。单片机控制着全部八个舵机,并利用其内置的无线连接功能,实现了对 Sesame 的遥控。Sesame 还配备了一块 128×64 的 OLED 显示屏,用来展示一系列情绪状态。
从机械结构上看,Sesame 的设计并不算特别复杂。它的出色之处在于,即使运动范围有限,通过四条腿和那块小屏幕的配合,这个机器人也能表达出丰富的情感。


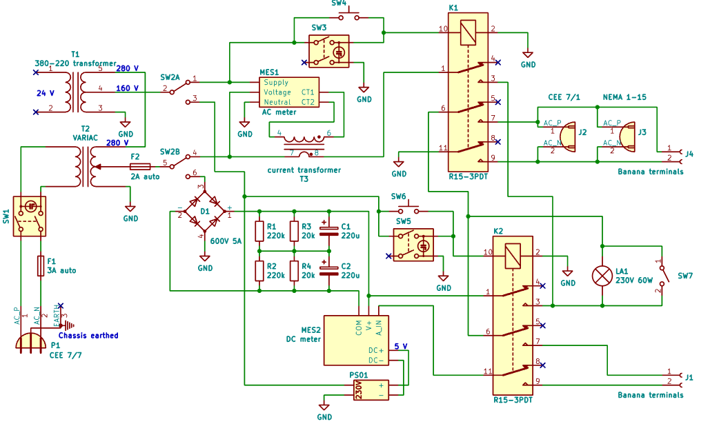
8、隔离市电交直电源设计
https://slomkowski.eu/isolated-p ... n-for-230v-devices/
测试或调试市电设备时,将设备直接接入电源插座往往不够安全。若想避开这种刺激感,可以选择使用隔离变压器等安全装置。
整个装置的核心是隔离调压变压器,在此基础上增加了可调直流输出模块、限流装置以及数字式电压电流显示单元。通过该设备可在对应端子获得0-330V交流电与0-450V直流电,白炽灯泡则作为可选限流器发挥作用。


9、开源OpenCVMeter,提供精度达1%的容压特性测试
https://www.limpkin.fr/index.php?post/2015/11/24/An-Open-CVMeter
并非每位电子爱好者都清楚,陶瓷电容的容值会随施加电压的变化而改变。
在设计RC滤波器或DC/DC电源时,这种特性尤其令人头疼------你或许以为某个电容值是10μF,但由于实际工作电压的影响,其真实容值可能仅为1.8μF。更棘手的是,下图中展示的容压特性曲线在电容数据手册中往往难以查找,有时甚至完全缺失。

正因如此,作者开发了OpenCVMeter。它旨在为您的下一个项目(或是您正在使用且已产生疑虑的电容)提供精度达1%的容压特性测试,帮助您精准把握电容在实际工作电压下的真实表现。


10、从零开始编写一个优化张量编译器
https://github.com/MichaelMoroz/TensorFrost
张量编译器是一个将高级的、数学形式的张量计算(比如你在PyTorch或TensorFlow中写的代码),自动转换成在特定硬件(如CPU、GPU、AI芯片)上能高效执行的底层机器代码的软件系统
这个基于Python的前端实现了类似NumPy的低层级运算,目前开发仍在进行中。至于为什么要开发又一个张量库,主要原因是:现有的库大多严重聚焦于机器学习任务,在其他场景下扩展性不佳;动态控制流难以实现;以及通常需要在CUDA等环境中编写自定义内核。
最重要的是希望使用一种高级语言,而不是纯粹的着色器代码,并且需要能实时输出图形数据。经过一番努力,并借助LLVM完成了部分功能,现在已经有了一个可运行的实现------尽管前方仍有大量工作要做。

11、一款支持软件自定义限位与虚拟定位的开源输入设备Knob
https://github.com/scottbez1/smartknob?tab=readme-ov-file
采用无刷云台电机搭配磁性编码器,通过闭环扭矩反馈控制实现动态创建和调整定位点与限位手感


12、电子小项目
1、开源摩托车尾灯
https://github.com/slabua/zr7-taillight
ZR-7尾灯是一款围绕ATtiny85微控制器定制设计的摩托车尾灯。
该项目涵盖从原理图、PCB设计到底层固件与动画逻辑的完整开发流程,注重系统的稳健性、简洁性与视觉清晰度。
本项目的目标不仅是实现尾灯功能,更致力于打造适合真实汽车环境的精密嵌入式系统。



2、一款智能AIoT桌面伴侣,配备交互式128×64 RGB LED矩阵显示屏
https://github.com/Meterbit/PIXLPAL-M1



3、树莓派Pico W:Wi-Fi入侵检测系统(WIDS)
https://github.com/flatmarstheor ... on-Detection-System
专为树莓派Pico W打造的轻量级硬件Wi-Fi入侵检测系统(WIDS)。该系统通过监测本地射频环境,能实时探测常见无线攻击,并生成可通过任意网页浏览器访问的安全监控仪表板

13、博客,文档和书籍
1、音频接口连接器:百年历史与现代电路板的交融
https://www.hackster.io/news/aud ... n-pcbs-5b618b26bfd6
电话连接器(即立体声接口)诞生于19世纪末,至今仍以其稳定可靠的电气连接性能广泛应用。这种圆柱形电话连接器(亦称音频接口、音频插孔、立体声插头等)最初设计用于电话交换台,让接线员能够物理连接不同线路,随后被广泛运用于音频制作与播放领域,以及各类需要快速切换的电气连接场景。
令人惊叹的是,这些连接器至今仍在许多领域作为实际标准被广泛使用

2、《Unicode比你想象的更难》精彩开发指南
https://mcilloni.ovh/2023/07/23/unicode-is-hard/
如今许多开发者在处理程序中的Unicode时仍面临困难,尤其是在C/C++领域。作者撰写了名为《Unicode比你想象的更难》的精彩指南,系统梳理了Unicode及其编码相关的诸多难题。文章首先简要追溯了Unicode的发展历程,帮助读者理解那些注定会遇到的棘手边界情况产生的原因

3、算法竞赛入门书籍《Competitive Programmer's Handbook》
《Competitive Programmer's Handbook》是一本在算法竞赛入门领域极具影响力、口碑极佳的免费开源图书。作者Antti Laaksonen是一位赫尔辛基大学的计算机科学讲师,致力于编程与算法的教学。
为已掌握编程基础、希望系统学习算法与参加竞赛(如IOI、ICPC)的读者提供全面的入门指南

4、Google Gemini如何高效与AI沟通指南《Prompting Guide 101》最新版

14、硬件资讯
1、Microchip推出引脚兼容AVR的M0内核芯片PIC32CM PL10,供电1.8V - 5V


2、微软推出算力高达10000TFLOPS的AI加速器Maia200, 主要用于推理, 台积电3nm制程
https://blogs.microsoft.com/blog ... uilt-for-inference/
Maia 200 ------ 一款突破性的推理加速器,旨在大幅改善 AI token 生成的经济性。Maia 200 是一款强大的 AI 推理引擎:它采用台积电 3nm 制程打造,配备原生 FP8/FP4 张量核心,重新设计的内存系统,拥有 216GB HBM3e(带宽达 7 TB/s) 和 272MB 片上 SRAM,并结合数据传输引擎,确保超大模型能够持续、高速且高利用率地运行。




3、英飞凌推出WiFi7 ACW741x,支持三频WiFi,BLE6.0 ,Thread等
https://www.infineon.com/promo/acw741x
英飞凌的AIROC Wi-Fi 7系列在单芯片中结合了先进的Wi-Fi、Bluetooth低能耗和IEEE 802.15.4。这些设备支持2.4 GHz、5 GHz和6 GHz频段,可与新旧接入点和客户端设备互操作。




4、乐鑫
https://www.espressif.com/zh-hans/news/ESP32_E22_Announcement
ESP32-E22 全面支持 2.4 GHz、5 GHz 和 6 GHz 三频 Wi-Fi 6E,结合 160 MHz 超大带宽、2×2 MU-MIMO、Beamforming 以及先进的链路层调度机制,即使在高密度、强干扰的复杂环境中,也能实现高吞吐率和低时延的稳定连接

5、兆易创新
https://www.gigadevice.com.cn/ab ... 77e-and-gd32h789779
正式推出新一代GD32H7系列超高性能MCU,包含GD32H789/779系列超高性能通用MCU,以及集成EtherCAT从站控制器GD32H78E/77E超高实时性系列MCU,该系列产品基于Arm Cortex-M7内核,主频高达750MHz,配备高速大容量内存架构及640KB可与CPU同频运行紧耦合内存(TCM),实现了高性能、低动态功耗与高速通信的有机统一


6、极海
https://www.geehy.com/index/about/news_detail/id/483.html
极海全新发布首款G32R430高精度编码器专用MCU,旨在从系统架构到外设规格,全方位助力磁/光/感编码器实现精度、功耗、实时性等多维度的跨越式突破。


15、软件资讯
1、Microchip开源的自家网络协议栈确实不错,功能完善,并且支持图形化一键配置
https://github.com/Microchip-MPLAB-Harmony/net
介绍:
MPLAB Harmony TCP/IP 协议栈通过处理物理网络端口与应用之间所需的大部分交互,为嵌入式网络应用提供了基础。
它包含多个常用应用层的模块,包括用于提供网页服务的 HTTP、用于发送电子邮件的 SMTP、用于提供状态与控制的 SNMP,以及 Telnet、TFTP、SNTP 等等。
此外,该协议栈还包含轻量级且高性能的 TCP 和 UDP 传输层实现,以及其他支持模块,如 IPv4、IPv6、ICMPv4、ICMPv6、DHCPv4、DHCPv6、ARP、NDP、IGMP、DNS 等。

TCP服务器性能

TCP客户端性能

UDP服务器性能

UDP客户端性能

内存占用情况

图形化一键配置






2、Zen C 是一种现代系统编程语言
https://github.com/z-libs/Zen-C/blob/main/README_ZH_CN.md
可编译为人类可读的 GNU C/C11。它提供了一套丰富的特性,包括类型推断、模式匹配、泛型、Trait、async/await 以及具有 RAII 能力的手动内存管理,同时保持 100% 的 C ABI 兼容性

3、基于Rust构建的单片机Ariel RTOS,支持Cortex-M、RISC-V 和 Xtensa
https://github.com/ariel-os/ariel-os/
Ariel OS 是一款面向安全、内存安全、低功耗物联网(IoT)的操作系统。它完全基于 Rust 语言构建,支持基于 32 位微控制器架构(Cortex-M、RISC-V 和 Xtensa)的硬件。


4、PX5 RTOS网络协议过安全认证,同时推出PX5 AI助手,提供提供C++17多线程支持
继PX5内核,PX5文件系统通过安全认证后,网络协议栈也通过了安全认证,且最高级别认证
PX5 NET现拥有功能安全认证
PX5 NET凭借其原生BSD套接字API,已获得SGS-TUV Saar对IEC 61508、IEC 62304、ISO 26262和EN 50128功能安全标准的最高级别认证。它为开发者提供了更快捷的认证路径,通过提升产品质量和缩短上市时间,降低了产品责任风险。
ISO 26262 汽车级安全认证
IEC 61508 工业级认证
IEC 62304 医疗认证
EN 50128 运输/铁路安全认证

PX5升级
最新的PX5 RTOS 5.3.0版本(首次于2025年9月发布)在性能和功能上均有增强。新增功能包括线程本地存储、事件链、事件标志选项、时间片修改及系统对象信息。其运行速度提升了约5-8%,让最快的实时操作系统更高效(使用IAR编译可获得更佳性能)。此外,该版本进一步符合MISRA标准,通过了高级IAR C-STAT静态分析工具检测的306项MISRA C:2012规则中的301项

全新推出PX5 AI助手
欢迎体验基于ChatGPT驱动的PX5 AI助手。它熟悉我们所有产品,并能指引您获取官网上的相关信息和资源
实测反应有点慢

支持C++17多线程功能
PX5 RTOS现已提供C++17多线程支持的重要子集,使C++开发者减少对标准C代码的依赖。PX5 RTOS的C++支持包括线程、互斥锁、条件变量和信号量类。该支持与开发工具无关,可与任何嵌入式C++编译器配合使用

5、CLion的2026.1路线图
https://blog.jetbrains.com/clion/2026/01/2026-1-roadmap/
目前正在准备下一个重大版本,计划在 3 月发布。在我们最近的稳定版本(v2025.3)中,引入了许多功能和改进,因此本次发布我们决定更多地聚焦于维护和修复 bug,而不是引入新功能。基于此,v2026.1 的优先方向如下:
1、语言支持
2、构建工具与项目格式
3、嵌入式开发相关功能
4、调试

6、GNU C库glibc被曝重要安全漏洞,已经存在数十年
https://securityonline.info/deca ... libc-bugs-revealed/
GNU C 库(glibc,为绝大多数基于 Linux 的系统提供底层支持的核心库以及很多GCC类开发环境C库)的维护者披露了两个安全漏洞的细节,这些漏洞从高严重性的堆损坏到信息泄露不等。受影响的版本范围很广,其中一个漏洞可以追溯到 glibc 2.0 版本。虽然这两个漏洞都可能带来严重后果(例如堆损坏和绕过 ASLR),但实际利用的技术先决条件很高,这可能限制它们在真实环境中的影响

7、分享一本Python的数字信号处理编程书籍Think DSP,含书籍配套代码
https://github.com/AllenDowney/ThinkDSP
Think DSP 是一本用 Python 介绍数字信号处理的入门书。
本书(以及 Think X 系列的其他书)的前提是:如果你会编程,就可以利用这项技能去学习其他领域。我写这本书是因为我认为传统的数字信号处理教学方法有些倒置:大多数书籍(以及使用这些书的课程)是自底向上地呈现材料,从像相量这样的数学抽象开始。
采用基于编程的方法,我可以自顶向下地讲解,这意味着我可以一开始就呈现最重要的思想。在第一章结束时,你就能把一个声音分解为它的谐波、修改谐波并生成新的声音。
Think DSP 是一本免费书籍。它在知识共享署名-非商业性使用 3.0 未移植许可(Creative Commons Attribution-NonCommercial 3.0 Unported License)下发布,这意味着你可以自由复制、分发和修改它,只要你署名并且不将其用于商业目的。

8、Embedded Studio发布新年第1更V8.26b,超微更新
https://www.segger.com/downloads/embedded-studio/
现在SES的更新,每次基本都是编译器版本,C库版本等方面的更新,这次依然是

更新记录:

9、历时八年,微软XAML Studio正式开源
https://github.com/dotnet/XAMLStudio
XAML 可以理解为 XML + 面向UI的特定词汇(对象、属性、事件、绑定) + .NET运行时支持。
XAML Studio 是微软 Garage 项目的一员,它能帮助您快速构建 UWP XAML 原型,并轻松复制到 Visual Studio 的应用中。XAML Studio 支持实时预览 XAML 代码,并像在您自己的应用中一样与运行结果进行交互!
这种即时响应让您能够:
1、直观地快速迭代创意方案
2、复制文档中的示例进行探索
3、在同一款应用中同步测试最终效果
(只需从应用商店轻松下载即可)



10、Tiobe:微软C#再度当选2025年度编程语言
https://www.tiobe.com/tiobe-index/
在三年内第二次,C#被TIOBE指数评为年度编程语言。C#凭借实现最大的年度排名增幅获此殊荣。历经多年发展,这门语言已发生根本性变革。从语言设计角度看,C#在主流语言中往往能率先采用新趋势。同时,它成功实现了两大范式转变:从仅限Windows到跨平台支持,从微软专有到全面开源。C#总能在关键时刻完成演进。

11、ThreadX的CMSIS-RTOS V2封装层升级至V1.4.0
https://github.com/STMicroelectronics/stm32-mw-cmsis-rtos-tx
CMSIS-RTOS v2(简称 CMSIS-RTOS2)为基于 Arm Cortex 处理器的设备提供了通用的实时操作系统接口。它为需要实时操作系统功能的软件组件提供了标准化 API,从而为用户和软件行业带来显著优势:
CMSIS-RTOS2 提供了许多应用所需的基础功能。
1、统一的 CMSIS-RTOS2 功能集降低了学习成本,简化了软件组件的共享流程。
2、基于 CMSIS-RTOS2 的中间件组件可兼容不同实时操作系统,适配更便捷。
3、标准化的 CMSIS-RTOS2 项目模板可随开源可用的 CMSIS-RTOS2 实现一同分发。
本 CMSIS-RTOS v2 封装层基于 ThreadX 实时操作系统的 API,对 CMSIS-RTOS v2 接口进行了实现。当前版本支持的功能如下:

16、H7-TOOL本周进展
H7-TOOL详细介绍:https://forum.anfulai.cn/forum.php?mod=viewthread&tid=89934
1、H7-TOOL脱机烧录最新支持列表,含1拖4脱机烧录和1拖16脱机烧录
感谢发来测试板子,测试芯片以及反馈问题的用户
近期脱机烧录相关更新:
- 自定义厂商列表文件改为utf8编码
- 新增英飞凌TLE9881、TLE9891、TLE9883、TLE9893、TLE9944、TLE9954
- 新增AutoChip AC784xx系列,含AC7840 AC7842 AC7843
- 新增元能芯MYg0002、Myg0030、Myg0225系列
- 新增恒烁ZB32L0系列ZB32L002、ZB32L003、ZB32L030、ZB32L032
- 新增Honormicro(鸿博微) HBS3526
- 新增小华HC32F452
- 新增智芯Z20K118NC系列
- 新增数据文件名长度大于60时弹窗提示
- 新增PAI-IC(澎湃微)PT32L033系列
- 新增 NOVOSENSE(纳芯微)NS800RT50x
- 新增 GD32E51x 系列
- 新增瑞萨R7FA0E2系列
- 新增GD32F527
- 新增 HK32G003系列
- 新增旋智SPC1185(调试中)
- 新增Cmsemicon(中微半导体)BAT32G157
- 新增航芯ACM32系列 ACM32F0、ACM32F4、ACM32FP4、ACM32G1、ACM32H5
- 新增芯圣HC32F0563
- 新增雅特力AT32F011、AT32F422_426、AT32M421_426、AT32F45x
- 新增瑞能RN8613系列
- 新增加GD32F303CB选项字读写
- 新增加灵动MM32G00005系列
- 新增STM32C071,并完善STM32C0xx全系列
- 新增航顺HK32F005、HK32L010系列
- 新增武汉芯源CW32L011,CW32L012
- 自制算法系列,为领芯微LCM32F067制作使能和解除算法
- 自制算法系列,为凌鸥LKS32MC03x,LKS32MC05x和LKS32MC08x自制整片擦除算法,满速实现0.670s整片32KB下载
- 自制算法系列,为国民技术N32G030制作Flash保护使能和解除算法
- 自制算法系列,为武汉芯源CW32L012制作Flash保护使能和解除算法
- 自制算法系列,为复旦微FM33FR系列制作Flash保护使能和解除算法
- 自制算法系列,为复旦微FM33LC系列制作Flash保护使能和解除算法
- 自制算法系列,为武汉芯源CW32L011制作Flash保护使能和解除算法
- 自制算法系列,为华大电子CIU32D655制作Flash保护使能和解除算法
- 修正 N32G43xx8_32.lua、N32G43xx8_64.lua的算法列表
- 修正 LPC17XX系列 禁止空,会影响整片擦除
- 修正HK32F103xD、HK32F103xE容量参数
- 修正 FreqChip(富芮坤) FR800x缺省参数
- 修正 1拖4转接板+RS232扩展板工作不能烧录的问题
- 新增高级脚本PROG_INI_FILE变量,实现多个程序共用SN存储文件
- 解决烧录器界面SPI-Flash系列名重复显示的问题
- 升级PY32F002B配置文件,解决写选项字的问题
- 完善 STM32H7xx 系列写保护接触
- 修正TLE 985x系列文件分割问题
- 完善LPC11xx系列SB_ADDR_MODE = 1
- 完善STM32F412系列OB参数
- 数据文件名不限制长度。lua配置文件限制总长60字节。
- 更正芯海 CS32F03x的FLM文件为ST的
- 更正 GD32F407VE对应lua文件名
- 国芯4211新增读SN功能
- 修正FreqChip(富芮坤)芯片查空问题
- 升级STM32G4xx系列FLM文件
- 完善GD32E513,支持UID和读写保护
- 更正HK32F030xMxx的FLM文件路径
最新支持列表

2、 首版H7-TOOL的250M示波器DSP信号处理算法全部测试完毕,开始上位机整合测试
当前上位机端和固件端都做对应的算法支持,
1、频谱
2、各种FFT窗口函数
3、高精度自动频率计算
4、高精度谐波幅值,相位,频率计算
5、等等
开始上位机UI整合测试
