临床医生在面对早期肾脏疾病患者时,常常难以准确判断哪些人的病情会迅速恶化并最终导致器官衰竭。
2024年7月24日,《Nature Genetics》杂志发表了由宾夕法尼亚大学Katalin Susztak团队完成的研究,该研究利用单细胞多组学和空间解析技术识别出一种能够预测肾脏疾病进展的"纤维化微环境"。
今天我们就来拆解一下这篇文章:Single-cell multi-omic and spatial profiling of human kidneys implicates the fibrotic microenvironment in kidney disease progression。

研究概述
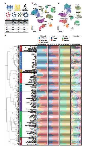
肾脏是由30多种细胞类型构成的复杂三维结构,慢性肾脏病(CKD)通常表现为肾小球滤过率下降和纤维化。传统组织病理学在评估疾病预后方面存在局限性。本研究通过分析健康和患病(糖尿病、高血压)的人类肾脏样本,构建了高分辨率的空间分子图谱,定义了肾小球、免疫、小管和纤维化四种不同的组织微环境(ME)。研究重点阐明了纤维化微环境(FME)的细胞组成及其在预测肾功能衰竭风险中的临床价值。

实验设计
研究收集了来自58名受试者的81份人类肾脏组织样本,涵盖健康对照组(n=36)和慢性肾脏病组(n=45)。实验方案整合了液滴法单细胞RNA测序(scRNA-seq)、单细胞核RNA测序(snRNA-seq)以及单细胞核转座酶可及染色质测序(snATAC-seq)。为了获取空间信息,研究采用了Visium(斑点水平)和CosMx(单细胞分辨率)两种空间转录组平台,并结合影像质谱(IMC)进行蛋白质水平验证。
研究结果

图1: 研究整合了338,565个细胞/细胞核数据,构建出包含114种不同细胞亚型或状态的多模态人类肾脏单细胞图谱。

图2: 通过结合Visium和CosMx平台,研究人员在肾脏解剖结构原位精确映射了各细胞亚型,并识别出足细胞、近端小管等细胞的空间标记物。

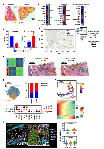
图3: 基质细胞异质性分析显示,肌成纤维细胞在疾病样本中频率增加,且在该细胞亚群中观察到最高的细胞外基质(ECM)产生评分。

图4: 计算定义的纤维化微环境(FME)与组织学纤维化评分高度相关,并揭示了受损小管细胞、基质细胞与免疫细胞间的空间相互作用。

图5: 受损近端小管(iPT)细胞在FME中显著富集,并分化为VCAM1+和HAVCR1+两个具有不同代谢与粘附特征的亚群。

图6: 在292例人类肾脏的大型外部队列中,基于FME基因签名构建的风险评分成功预测了患者肾功能下降和肾衰竭的发生。
数据分析
生信分析
本研究涉及的组学技术包括 scRNA-seq、snRNA-seq、snATAC-seq、Visium FFPE 空间转录组、CosMx 空间单细胞成像、影像质谱(IMC)以及大批量转录组(Bulk RNA-seq)。
分析流程
研究利用 SCVI 工具对不同模态的单细胞数据进行整合。针对空间数据,采用 Cell2location 算法对 Visium 斑点进行细胞类型贡献估算,并通过 CellTrek 算法将解离的单细胞数据投射至组织原位,实现近单细胞水平的制图。使用非负矩阵分解(NMF)识别组织内的微环境模块。应用 CellChat 和 COMMOT 软件分析纤维化微环境内部的细胞通讯路径。
统计分析
连续变量的比较采用了独立样本 t 检验(两组间)或单因素方差分析(ANOVA,多组间)及 Bonferroni 事后检验。肾脏生存分析采用 Kaplan-Meier 方法和 Log-rank 检验,并利用 Cox 比例风险模型估算风险比(HR)。通过 LASSO 回归从 FME 基因集中筛选出用于预后预测的关键基因子集。
总结
研究意义
本研究建立了空间解析的人类肾脏分子图谱,阐明了纤维化过程中复杂的细胞交互网络。研究证明了空间转录组技术在临床预后评估中的实用性,其定义的 FME 基因签名在预测肾功能衰竭方面优于传统的病理形态学观察,为精准医疗提供了新的生物标志物。
文章复现
这篇文章的原始数据和生信分析代码都公开了,非常全面。
原始数据编号及仓库地址如下:
-
• GEO Accession (单细胞及空间数据): GSE211785
-
• Bulk RNA-seq Accessions: GSE115098, GSE173343
-
• 交互式数据展示网站:
-
• 分析代码 GitHub 地址:
推荐阅读
中国银河生信云平台(UseGalaxy.cn)致力于零代码生信分析。平台拥有海量计算资源、3000 多个生信工具和数十条生信流程,并且为用户提供 200G 免费存储空间。进群交流请先加 usegalaxy 为好友。
一文学会从测序数据到构建系统发育树:超全面的详细步骤与软件指南
经典生信流程





推荐课程
我们还为进阶用户提供高质量培训课程,欢迎参加: