摘要
随着互联网的迅速发展,在线房屋出租平台逐渐成为现代租赁市场的重要组成部分。在这种背景下,构建一个高效、稳定且易于维护的房屋出租系统变得尤为重要。本论文设计并实现了一种基于SpringBoot框架的房屋出租系统,该系统旨在提供便捷的房源管理、租赁合同管理、用户互动以及信息流转等功能。系统分为管理员、房东用户和租客用户三种角色,分别负责不同的操作权限。管理员可以进行用户管理、房屋信息管理、合同审核等后台操作;房东用户则可以发布和管理房源信息,处理预约及合同事项;租客用户则通过系统浏览房源、提交预约、签订租赁合同等。通过使用SpringBoot框架,本系统具有较高的开发效率、良好的性能以及灵活的扩展性,能够满足现代房屋出租市场的需求。此外,系统还集成了实时聊天、在线评分、报修记录等互动功能,提高了用户体验。
本文详细介绍了系统的需求分析、架构设计、模块功能及技术实现,重点阐述了如何使用SpringBoot构建一个高效的后台服务,处理大规模用户请求以及保证数据的安全性与一致性。最终,系统通过多轮测试,验证了其在实际环境中的稳定性和可用性。此房屋出租系统的设计和实现为类似平台提供了一种可行的技术方案,能够为用户提供更加便捷、安全的租赁服务。
关键词:房屋出租系统;SpringBoot;系统设计;用户管理;租赁合同
Abstract
With the rapid development of the Internet, online housing rental platform has gradually become an important part of the modern rental market. In this context, building an efficient, stable, and easy to maintain housing rental system has become particularly important. This paper designs and implements a housing rental system based on the SpringBoot framework, which aims to provide convenient functions such as housing management, lease contract management, user interaction, and information flow. The system is divided into three roles: administrator, landlord user, and tenant user, each responsible for different operational permissions. Administrators can perform backend operations such as user management, property information management, contract review, etc; Landlord users can publish and manage property information, handle appointments and contract matters; Tenant users browse properties, submit appointments, sign lease contracts, etc. through the system. By using the SpringBoot framework, this system has high development efficiency, good performance, and flexible scalability, which can meet the needs of the modern housing rental market. In addition, the system also integrates interactive functions such as real-time chat, online rating, and repair records, improving the user experience.
This article provides a detailed introduction to the system's requirements analysis, architecture design, module functionality, and technical implementation. It focuses on how to use SpringBoot to build an efficient backend service, handle large-scale user requests, and ensure data security and consistency. Finally, the system underwent multiple rounds of testing to verify its stability and usability in actual environments. The design and implementation of this housing rental system provide a feasible technical solution for similar platforms, which can provide users with more convenient and secure rental services.
Key words: House rental system; SpringBoot; System design; User management; Lease contract
目录
[1 绪论](#1 绪论)
[1.1 研究背景和意义](#1.1 研究背景和意义)
[1.2 国内外研究现状](#1.2 国内外研究现状)
[2 相关技术介绍](#2 相关技术介绍)
[2.1 B/S框架](#2.1 B/S框架)
[2.2 SpringBoot框架](#2.2 SpringBoot框架)
[2.3 Vue技术](#2.3 Vue技术)
[2.4 MySQL数据库](#2.4 MySQL数据库)
[3 需求分析](#3 需求分析)
[3.1 可行性分析](#3.1 可行性分析)
[3.1.1 技术可行性](#3.1.1 技术可行性)
[3.1.2 经济可行性](#3.1.2 经济可行性)
[3.1.3 操作可行性](#3.1.3 操作可行性)
[3.2 系统性能分析](#3.2 系统性能分析)
[3.3 功能需求分析](#3.3 功能需求分析)
[3.3.1 租客用户功能](#3.3.1 租客用户功能)
[3.3.2 管理员功能](#3.3.2 管理员功能)
[3.3.3 房东用户功能](#3.3.3 房东用户功能)
[3.4 系统流程分析](#3.4 系统流程分析)
[3.4.1 程序操作流程](#3.4.1 程序操作流程)
[3.4.2 登录流程](#3.4.2 登录流程)
[3.4.3 注册流程](#3.4.3 注册流程)
[4 系统设计](#4 系统设计)
[4.1 系统架构设计](#4.1 系统架构设计)
[4.2 系统总体功能设计](#4.2 系统总体功能设计)
[4.3 数据库设计](#4.3 数据库设计)
[4.3.1 数据库实体设计](#4.3.1 数据库实体设计)
[4.3.2 数据库表设计](#4.3.2 数据库表设计)
[5 系统实现](#5 系统实现)
[5.1 租客用户功能实现](#5.1 租客用户功能实现)
[5.1.1 用户注册](#5.1.1 用户注册)
[5.1.2 用户登录](#5.1.2 用户登录)
[5.1.3 租房资讯](#5.1.3 租房资讯)
[5.1.4 房屋信息](#5.1.4 房屋信息)
[5.1.5 投诉建议](#5.1.5 投诉建议)
[5.2 管理员功能实现](#5.2 管理员功能实现)
[5.2.1 系统用户](#5.2.1 系统用户)
[5.2.2 房型分类管理](#5.2.2 房型分类管理)
[5.2.3 房屋信息管理](#5.2.3 房屋信息管理)
[5.2.4 评分评价管理](#5.2.4 评分评价管理)
[5.2.5 系统管理](#5.2.5 系统管理)
[5.2.6 网站公告管理](#5.2.6 网站公告管理)
[5.3 房东用户功能实现](#5.3 房东用户功能实现)
[5.3.1 预约记录](#5.3.1 预约记录)
[5.3.2 租赁合同](#5.3.2 租赁合同)
[5.3.3 报修记录](#5.3.3 报修记录)
[6 系统测试](#6 系统测试)
[6.1 测试目的](#6.1 测试目的)
[6.2 测试方法](#6.2 测试方法)
[6.3 测试内容](#6.3 测试内容)
[6.4 测试结果](#6.4 测试结果)
[7 总结](#7 总结)
1绪论
1.1研究背景和意义
随着互联网技术的迅速发展,传统的房屋出租行业正在经历深刻的变革。传统的租赁方式依赖于中介机构或面对面的沟通,这不仅增加了交易成本,还降低了信息流通的效率。在这种背景下,房屋出租系统的建设变得愈加重要。现代房屋出租系统通过互联网平台的搭建,使得房东和租客能够更加便捷、快速地进行信息交流与交易。尤其是在移动互联网普及的今天,用户对便捷、高效的房屋出租服务需求不断增加,促使着房屋出租平台的快速发展。
房屋出租系统的研究不仅有助于提高租赁市场的运营效率,也能够推动房地产行业的现代化进程。通过构建高效的房屋出租平台,可以减少中介环节,降低信息不对称问题,确保房东与租客之间的交易更加透明和安全。此外,系统的自动化管理功能能够减轻人工操作的负担,提高管理效率。同时,在线支付、合同管理、预约功能等模块的加入,使得房东和租客的需求能够得到快速响应,并实现交易的便捷化。
从社会层面来看,房屋出租系统能够促进社会资源的合理配置。随着城市化进程的加速,城市中的流动人口日益增多,租赁市场的需求也随之增加。房屋出租系统能够通过大规模的信息聚合,帮助租客快速找到合适的住房,满足多样化的租赁需求,也为房东提供了更多的潜在租客。借助系统的高效运作,不仅能有效解决房屋空置率问题,还能够推动城市住房资源的优化配置。
对于技术层面,房屋出租系统的研究涉及到多个技术领域,包括Web开发、数据库管理、用户界面设计等。通过合理的技术架构设计,房屋出租系统可以保证系统的稳定性、安全性和扩展性。此外,随着用户需求的不断变化,系统的功能可以持续优化和升级,以适应市场的新需求。
总之,房屋出租系统的研究不仅对于提升市场运作效率和租赁服务质量具有重要意义,还能为相关领域的技术研究提供新的思路。通过研究与开发,能够进一步推动房屋租赁行业的数字化、智能化进程,为用户创造更加便捷、透明的服务体验。
1.2国内外研究现状
房屋出租系统作为房地产行业中的重要组成部分,随着信息技术的发展,逐渐成为现代租赁市场的重要工具。国内外关于房屋出租系统的研究主要集中在系统架构、功能模块、用户体验等方面。在国际上,许多成熟的房屋租赁平台如Airbnb、Zillow等,已经在全球范围内得到了广泛的应用。这些平台通常通过互联网技术和数据库管理系统,提供高效便捷的房源发布、租赁合同管理、支付结算、在线沟通等服务,极大地提升了房东与租客之间的互动效率。
在国外,房屋出租系统的研究多集中于如何通过技术手段优化租赁过程,提升平台的稳定性与安全性。随着移动互联网的普及,国外学者提出了一些优化方案,旨在通过系统架构设计实现更高效的数据传输与处理。基于云计算技术,很多平台能够在全球范围内快速部署与扩展,同时确保数据的同步更新与安全保护。此外,国外的研究还注重如何通过用户行为分析来优化推荐算法,为租客提供更符合需求的房源信息。
国内的研究起步较晚,但随着信息技术的发展,房屋出租系统在近年来逐渐得到重视。国内的相关研究多侧重于平台的本地化服务设计,例如如何结合中国市场的特点进行系统定制,满足不同用户群体的需求。许多国内学者探索了如何通过系统的功能模块设计提升房东与租客之间的互动性和信息透明度。在技术方面,国内的研究更多关注于如何利用主流的Web框架如SpringBoot、Java等,构建高效、可靠的系统平台。同时,如何保障数据安全、提高系统的可扩展性和容错能力,也是国内研究的重点之一。
总体来看,国内外的房屋出租系统研究都朝着提升用户体验、优化功能模块、确保系统稳定性和安全性等方面发展。然而,由于市场需求与技术背景的不同,国内外的研究重点有所差异,未来的研究仍需在系统性能、智能化管理等领域进行深入探索。
2相关技术介绍
2.1B/S框架
B/S(Browser/Server)架构是一种基于浏览器和服务器的应用架构模式。它以Web浏览器作为客户端,服务器端通过Web技术提供应用服务。客户端通过浏览器与服务器进行交互,用户无需安装专门的客户端应用程序,只需要通过互联网连接即可访问应用程序[1]。在B/S架构中,客户端主要承担用户界面的呈现和基本的输入输出功能,而核心的业务处理、数据存储等操作则由服务器端完成。这种架构的核心优势在于无需在每个客户端机器上安装或更新软件,只要用户的浏览器符合要求,就可以使用系统。
B/S(Browser/Server)架构是一种网络架构模型,其主要特点是客户端通过浏览器与服务器进行通信,所有的业务逻辑和数据处理都在服务器端完成,客户端仅负责展示数据[2]。B/S架构本质上是一种客户端-服务器模式的变体,它通过将传统的C/S(Client/Server)架构中的客户端功能移到浏览器中,简化了客户端的开发和维护工作。在B/S架构中,用户通过浏览器发送请求,浏览器负责展示从服务器获取的数据,服务器则处理请求并返回响应。该架构避免了安装和配置客户端软件的麻烦,也减少了对客户端硬件的依赖,适合于需要大规模部署和跨平台支持的应用系统。
B/S模式三层结构图如图2-1所示。

图2-1 B/S模式三层结构图
2.2 SpringBoot框架
SpringBoot是一个用于简化Spring应用开发的开源框架,通过减少开发人员配置和依赖的复杂性,使得开发者能够快速构建基于Spring的生产级应用。SpringBoot基于Spring框架之上,提供了一种自配置的方式,使得开发者可以以最少的配置来启动和开发Spring应用[3]。它通过约定优于配置的原则,将常见的配置预设,使得开发人员能够聚焦于业务逻辑的实现,而不必过多关注繁琐的配置和环境搭建。
SpringBoot框架的核心特点之一是其自动配置功能。它能够根据项目中已存在的类和库,自动推断出开发环境的配置需求,减少了手动配置的工作量。SpringBoot还提供了嵌入式Web服务器支持(如Tomcat、Jetty等),使得应用可以以独立的Java应用形式运行,不再依赖外部的Web容器。这种特性使得SpringBoot特别适合于微服务架构的构建。SpringBoot还通过其提供的启动器(Starters)简化了常见功能的集成,例如数据库连接、消息队列、缓存、认证与授权等,从而提升了开发效率[4]。
2.3 Vue技术
Vue.js是一款用于构建用户界面的渐进式JavaScript框架,提供一种灵活而高效的方式来开发单页面应用(SPA)。Vue的设计理念是通过尽量简化开发过程,提供一种声明式的方式来构建用户界面[5]。Vue.js通过数据驱动的视图模型,允许开发者以声明式语法绑定数据与视图,使得应用的状态和界面表现更加简洁和可维护。它的核心思想是通过组件化开发将复杂的UI拆分为可重用的独立模块,从而提升了代码的模块化、可维护性和可扩展性。
Vue.js具备响应式数据绑定和虚拟DOM的特性。响应式数据绑定意味着当数据变化时,Vue会自动更新与之绑定的DOM元素,从而实现视图的实时更新。虚拟DOM则是Vue.js的一种优化手段,通过将对DOM的操作抽象为一个虚拟的DOM树来提高性能,减少实际DOM操作的开销[6]。Vue还提供了丰富的插件和工具,如Vue Router用于路由管理,Vuex用于状态管理,方便开发者构建复杂的前端应用。Vue的灵活性和简洁性使其成为现代Web开发中常用的前端框架之一。
2.4 MySQL数据库
MySQL是一种开源的关系型数据库管理系统(RDBMS),基于SQL(结构化查询语言)进行数据操作。作为一个被广泛使用的数据库系统,MySQL具有高度的性能、可扩展性和可靠性。MySQL使用表格结构来存储数据,每个表由多个列和行组成,数据通过SQL查询语言进行操作[7]。MySQL支持多种数据类型,如整数、浮动小数、字符串、日期等,以满足不同应用场景对数据存储的需求。在实际应用中,MySQL通常用于存储和管理结构化数据,通过索引、视图、触发器等功能提升数据查询的效率和数据的完整性。
MySQL支持ACID事务特性(原子性、一致性、隔离性、持久性),确保数据库操作的可靠性和数据的一致性。它还支持多种存储引擎,其中InnoDB是最常用的存储引擎,具备事务支持、行级锁定和外键约束等特性,适用于高并发、高可靠性的数据存储需求。MySQL可以通过主从复制、分区和分库分表等技术实现横向扩展,以应对大规模数据存储和高负载的应用需求。MySQL还具有灵活的权限管理机制,支持用户角色管理、细粒度的权限控制等,保障数据的安全性。
3需求分析
3.1可行性分析
3.1.1技术可行性
从技术角度来看,Spring Boot作为一种轻量级、快速构建的Java框架,能够提高开发效率,降低系统的复杂程度,易于维护和升级。同时,MySQL作为关系型数据库,能够支持平台数据的存储与管理,保障系统的稳定性和高效性。因此,本系统具有技术可行性。
3.1.2经济可行性
考虑到Springboot、Vue、MyBatis Plus及MySQL等均为开源技术,无需支付高昂的许可费用,大大降低了系统的开发成本。同时,这些技术拥有广泛的用户群体和成熟的社区支持,便于获取技术支持和资源共享。此外,系统的实施将显著用户体验,从而带来潜在的经济效益。因此,从经济角度来看,该系统的开发同样具备可行性。
3.1.3操作可行性
系统设计应遵循用户友好原则,确保用户能够轻松上手并高效使用。通过合理的界面布局、直观的操作流程以及详尽的帮助文档,可以大大降低用户的学习成本,提高系统的操作可行性。此外,系统还应具备完善的权限管理和数据安全机制,确保操作的安全性和合规性。
3.2系统性能分析
对于房屋出租系统,下面是系统性能分析表:
表3.1性能需求表
|------------|-----------------------------------|
| 项目 | 内容 |
| 响应时间 | 系统对用户请求的响应时间需在500ms以内 |
| 并发用户数 | 系统需要支持1000个并发用户同时访问 |
| 吞吐量 | 系统每秒需要处理1000个请求 |
| 可用性 | 系统需要保证每月99.9%的可用性 |
| 数据安全 | 用户敏感数据需要加密存储,并支持数据库备份和恢复 |
| 数据一致性 | 系统中的数据操作需保证ACID特性,确保数据一致性 |
| 扩展性 | 系统需要支持水平扩展,能够方便地增加服务器节点以应对高请求量 |
| 可维护性 | 系统代码需要清晰易懂、结构良好,方便维护和修改 |
| 日志记录 | 系统需要记录用户操作日志、异常日志以及系统运行日志 |
| 监控报警 | 系统需要实时监控运行状态,当系统异常时能够及时发送警报通知相关人员 |
| 缓存设置 | 针对频繁使用的数据,系统需要进行合适的缓存 |
3.3功能需求分析
功能需求分析是对系统所需功能进行详细描述的过程,明确系统的目标、功能模块及其相互关系。在此阶段,结合用户需求、业务流程和技术架构,识别系统必须实现的各项功能,并对其优先级、实现方式和约束条件进行梳理。通过功能需求分析,确保系统设计能够满足实际需求,且具有良好的可用性、可维护性和扩展性,为后续的系统开发和测试提供明确的指导和依据。
3.3.1租客用户功能
首页:展示推荐房源、租房资讯、系统公告等内容,帮助租客快速找到感兴趣的房源。
网站公告:查看平台发布的租房相关公告和通知,了解重要信息。
租房资讯:查看租房相关资讯,帮助租客了解市场动态、租赁建议等。
投诉建议:租客可以提交投诉或建议,反馈房源质量或平台服务问题。
在线聊天:租客与房东之间可以通过在线聊天功能进行实时沟通,了解房源详情。
房屋信息:浏览平台上所有房屋信息,挑选符合自己需求的房源。
我的账户:管理个人账户信息。
个人中心:
个人首页:展示租客的基本信息和租赁相关概况。
预约记录:查看自己预约房源的历史记录,跟踪预约情况。
租赁合同:查看和管理已签订的租赁合同,确保租赁事项的合法性。
评分评价:评价房源和房东服务,帮助其他租客做出选择。
报修记录:查看自己报修的房源问题,确保问题得到及时处理。
投诉建议:查看并反馈租房过程中遇到的问题,提升租房体验。
收藏:收藏感兴趣的房源,方便以后查找和比较。
评论管理:查看自己对房源和服务的评论,调整和修改评价。
租客用户用例图如图3-1所示。

图3-1 租客用户用例图
3.3.2管理员功能
后台首页:展示系统概况、各项统计数据、操作通知等,便于管理员实时了解系统运行状态。
系统用户:对系统内所有用户(包括房东、租客)进行管理、审核、禁用等操作。
户型分类管理:管理房屋的不同户型分类,如一居室、两居室等,确保房源信息清晰、分类准确。
房屋信息管理:对房屋的基本信息进行维护和更新,包括房屋地址、面积、价格等。
预约记录管理:管理员查看、审核和处理用户预约房源的记录。
租赁合同管理:管理员可查看和管理租赁合同的状态,确保合同的有效性。
评分评价管理:管理员审核用户对房源及服务的评分与评价,维护平台的公正性。
报修记录管理:管理员处理房屋的报修记录,并协调相关人员修理。
系统管理(轮播图管理):管理网站的轮播图,展示重要通知、推广信息等。
留言管理(投诉建议):管理员查看和处理用户的投诉与建议,提高用户体验。
网站公告管理:发布、更新与管理网站公告,确保重要信息的及时传达。
资源管理(租房资讯、资讯分类):维护平台上的租房资讯与资讯分类,帮助用户获取相关信息。
权限管理:设置不同用户的权限,确保系统的安全性和操作规范。
操作日志:记录系统的操作日志,方便管理员追溯系统操作历史。
管理员用例图如图3-2所示。

图3-2管理员用例图
3.3.3房东用户功能
首页:展示平台信息、推荐房源、系统公告等内容,帮助房东快速了解最新动态。
网站公告:查看系统发布的公告及通知,及时掌握平台的最新政策或活动。
租房资讯:查看平台上的租房相关资讯,帮助房东了解市场趋势及租赁建议。
投诉建议:房东可以提交自己的投诉和建议,反馈平台服务或其他问题。
在线聊天:房东与租客之间可以通过平台的在线聊天功能进行实时沟通。
房屋信息管理:管理自己的房源信息,包括房屋发布、价格设置、描述更新等。
我的账户:管理个人账户信息,如联系方式、支付设置等。
个人中心:
个人首页:显示房东的基本信息和房屋概况。
房屋信息:展示和编辑房东的房源信息。
预约记录:查看租客预约房源的记录,了解预约情况。
租赁合同:查看、更新和管理租赁合同,确保合法有效。
评分评价:查看租客对房源的评分与评价,提升房屋质量。
报修记录:查看房屋报修记录,确保及时处理维修问题。
投诉建议:查看和处理租客的投诉建议,保持房东与租客之间的良好关系。
收藏:收藏其他房东的房源,了解市场行情。
评论管理:管理租客对房东房源的评论,提升房东的服务质量。
房东用户用例图如图3-3所示。

图3-3房东用户用例图
3.4系统流程分析
3.4.1程序操作流程
用户访问系统,可以选择进行注册或登录操作。注册成功后,用户可以使用注册的账号登录系统。登录后的用户可以进入系统功能界面,使用自己权限内的功能操作。程序操作流程图如图3-4所示。

图3-4 程序操作流程图
3.4.2登录流程
用户访问系统,进入登录页面页面,入其用户名和密码,后端服务接收登录请求,验证用户提供的用户名和密码是否匹配数据库中存储的信息,验证通过即可登录成功。登录流程图如图3-5所示。

图3-5登录流程图
3.4.3注册流程
未有账号的用户可进入注册界面进行注册操作,填写注册表格,包括用户名、密码、电子邮件等必要信息。后台系统验证并保存用户提交的信息。分配唯一用户标识符。注册成功后,用户可以使用账号密码进行登录。用户注册流程图如图3-6所示。

图3-6注册流程图
4系统设计
4.1系统架构设计
系统由表现层、业务逻辑层、数据访问层和数据库服务器组成。表现层通过浏览器(如IE、Chrome、Firefox)与用户交互,采用FreeMarker、Bootstrap、jQuery等技术实现界面呈现。业务逻辑层负责处理系统的核心业务逻辑,通过分模块设计实现功能分离。数据访问层使用MyBatis框架连接数据库,执行数据的增删改查操作。数据库服务器采用MySQL进行数据存储和管理,为系统提供稳定的数据库支持。整个架构通过Tomcat服务器完成用户请求的接收和处理,确保系统的高效运行[8]。整个系统架构如图4-1所示。

图4-1 系统架构图
4.2系统总体功能设计
系统功能结构图如图4-2所示。

图4-2 系统功能结构图
4.3数据库设计
数据库设计是系统开发中至关重要的环节,为系统提供高效、规范的数据存储和管理方案。设计过程包括需求分析、实体设计、表设计和逻辑结构设计。首先,通过分析业务需求,确定系统的核心实体及其属性,同时明确实体间的关系。接着,将实体抽象为具体的数据库表,为每张表定义字段名、数据类型、主键和外键,通过主外键关系和关联表设计,保证数据的完整性和一致性。最后,数据库逻辑设计进一步优化表之间的关系,通过索引、视图和存储过程提升查询效率和操作性能。整个设计需严格遵循规范,避免数据冗余和冲突,确保系统在高并发访问和复杂数据处理场景下的稳定性和高效性。
4.3.1数据库实体设计
数据库实体设计是数据库设计的关键步骤,对实际业务逻辑中涉及的实体及其属性进行抽象建模,明确系统中的主要信息对象及其关系[9]。在实体设计中,根据需求分析确定系统的核心实体,如用户、角色、权限等,提取实体的主要属性,如用户的ID、姓名、联系方式,名称、类型等,同时定义各实体之间的关系,包括一对一、一对多、多对多等。在设计过程中,注重实体的完整性、规范性和唯一性,确保设计能够满足系统功能需求,并为后续的表设计提供清晰的结构框架。实体设计需遵循数据库设计的标准化要求,避免数据冗余和不必要的复杂度。
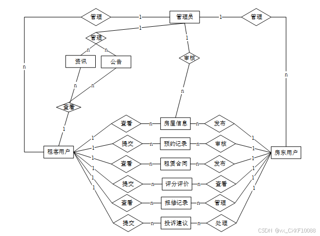
系统全局E-R图如图4-3所示。

图4-3系统E-R图
4.3.2数据库表设计
数据库表设计基于实体设计,将抽象的实体映射为具体的表结构。设计过程中,为每个实体定义表名、字段名及数据类型 [10]。根据业务需求,合理定义主键、外键及约束条件,确保表之间的关联性,例如通过外键建立用户表和角色表之间的关系。表设计时注重数据存储的完整性、一致性,并通过索引优化查询效率,最终确保数据库结构能够支持系统的功能需求。以下是系统的数据库表设计展示。
表 4-1-access_token(登陆访问时长)
|----|-------------|-----------|-------|------|------|------------|
| 编号 | 字段名 | 类型 | 长度 | 是否非空 | 是否主键 | 注释 |
| 1 | token_id | int | | 是 | 是 | 临时访问牌ID |
| 2 | token | varchar | 64 | 否 | 否 | 临时访问牌 |
| 3 | info | text | 65535 | 否 | 否 | 信息 |
| 4 | maxage | int | | 是 | 否 | 最大寿命:默认2小时 |
| 5 | create_time | timestamp | | 是 | 否 | 创建时间 |
| 6 | update_time | timestamp | | 是 | 否 | 更新时间 |
| 7 | user_id | int | | 是 | 否 | 用户编号 |
表 4-2-article(文章)
|----|-------------|-----------|------------|------|------|------|
| 编号 | 字段名 | 类型 | 长度 | 是否非空 | 是否主键 | 注释 |
| 1 | article_id | mediumint | | 是 | 是 | 文章id |
| 2 | title | varchar | 125 | 是 | 是 | 标题 |
| 3 | type | varchar | 64 | 是 | 否 | 文章分类 |
| 4 | hits | int | | 是 | 否 | 点击数 |
| 5 | praise_len | int | | 是 | 否 | 点赞数 |
| 6 | create_time | timestamp | | 是 | 否 | 创建时间 |
| 7 | update_time | timestamp | | 是 | 否 | 更新时间 |
| 8 | source | varchar | 255 | 否 | 否 | 来源 |
| 9 | url | varchar | 255 | 否 | 否 | 来源地址 |
| 10 | tag | varchar | 255 | 否 | 否 | 标签 |
| 11 | content | longtext | 4294967295 | 否 | 否 | 正文 |
| 12 | img | varchar | 255 | 否 | 否 | 封面图 |
| 13 | description | text | 65535 | 否 | 否 | 文章描述 |
表 4-3-article_type(文章分类)
|----|-------------|-----------|-------|------|------|--------|
| 编号 | 字段名 | 类型 | 长度 | 是否非空 | 是否主键 | 注释 |
| 1 | type_id | smallint | | 是 | 是 | 分类ID |
| 2 | display | smallint | | 是 | 否 | 显示顺序 |
| 3 | name | varchar | 16 | 是 | 否 | 分类名称 |
| 4 | father_id | smallint | | 是 | 否 | 上级分类ID |
| 5 | description | varchar | 255 | 否 | 否 | 描述 |
| 6 | icon | text | 65535 | 否 | 否 | 分类图标 |
| 7 | url | varchar | 255 | 否 | 否 | 外链地址 |
| 8 | create_time | timestamp | | 是 | 否 | 创建时间 |
| 9 | update_time | timestamp | | 是 | 否 | 更新时间 |
表 4-4-auth(用户权限管理)
|----|----------------|-----------|-------|------|------|--------|
| 编号 | 字段名 | 类型 | 长度 | 是否非空 | 是否主键 | 注释 |
| 1 | auth_id | int | | 是 | 是 | 授权ID |
| 2 | user_group | varchar | 64 | 否 | 否 | 用户组 |
| 3 | mod_name | varchar | 64 | 否 | 否 | 模块名 |
| 4 | table_name | varchar | 64 | 否 | 否 | 表名 |
| 5 | page_title | varchar | 255 | 否 | 否 | 页面标题 |
| 6 | path | varchar | 255 | 否 | 否 | 路由路径 |
| 7 | parent | varchar | 64 | 否 | 否 | 父级菜单 |
| 8 | parent_sort | int | | 是 | 否 | 父级菜单排序 |
| 9 | position | varchar | 32 | 否 | 否 | 位置 |
| 10 | mode | varchar | 32 | 是 | 否 | 跳转方式 |
| 11 | add | tinyint | | 是 | 否 | 是否可增加 |
| 12 | del | tinyint | | 是 | 否 | 是否可删除 |
| 13 | set | tinyint | | 是 | 否 | 是否可修改 |
| 14 | get | tinyint | | 是 | 否 | 是否可查看 |
| 15 | field_add | text | 65535 | 否 | 否 | 添加字段 |
| 16 | field_set | text | 65535 | 否 | 否 | 修改字段 |
| 17 | field_get | text | 65535 | 否 | 否 | 查询字段 |
| 18 | table_nav_name | varchar | 500 | 否 | 否 | 跨表导航名称 |
| 19 | table_nav | varchar | 500 | 否 | 否 | 跨表导航 |
| 20 | option | text | 65535 | 否 | 否 | 配置 |
| 21 | create_time | timestamp | | 是 | 否 | 创建时间 |
| 22 | update_time | timestamp | | 是 | 否 | 更新时间 |
表 4-5-code_token(验证码)
|----|---------------|-----------|-----|------|------|-------|
| 编号 | 字段名 | 类型 | 长度 | 是否非空 | 是否主键 | 注释 |
| 1 | code_token_id | int | | 是 | 是 | 验证码ID |
| 2 | token | varchar | 255 | 否 | 否 | 令牌 |
| 3 | code | varchar | 255 | 否 | 否 | 验证码 |
| 4 | expire_time | timestamp | | 是 | 否 | 失效时间 |
| 5 | create_time | timestamp | | 是 | 否 | 创建时间 |
| 6 | update_time | timestamp | | 是 | 否 | 更新时间 |
表 4-6-collect(收藏)
|----|--------------|-----------|-----|------|------|-------|
| 编号 | 字段名 | 类型 | 长度 | 是否非空 | 是否主键 | 注释 |
| 1 | collect_id | int | | 是 | 是 | 收藏ID |
| 2 | user_id | int | | 是 | 是 | 收藏人ID |
| 3 | source_table | varchar | 255 | 否 | 否 | 来源表 |
| 4 | source_field | varchar | 255 | 否 | 否 | 来源字段 |
| 5 | source_id | int | | 是 | 否 | 来源ID |
| 6 | title | varchar | 255 | 否 | 否 | 标题 |
| 7 | img | varchar | 255 | 否 | 否 | 封面 |
| 8 | create_time | timestamp | | 是 | 否 | 创建时间 |
| 9 | update_time | timestamp | | 是 | 否 | 更新时间 |
表 4-7-comment(评论)
|----|--------------|-----------|------------|------|------|--------|
| 编号 | 字段名 | 类型 | 长度 | 是否非空 | 是否主键 | 注释 |
| 1 | comment_id | int | | 是 | 是 | 评论ID |
| 2 | user_id | int | | 是 | 是 | 评论人ID |
| 3 | reply_to_id | int | | 是 | 否 | 回复评论ID |
| 4 | content | longtext | 4294967295 | 否 | 否 | 内容 |
| 5 | nickname | varchar | 255 | 否 | 否 | 昵称 |
| 6 | avatar | varchar | 255 | 否 | 否 | 头像地址 |
| 7 | create_time | timestamp | | 是 | 否 | 创建时间 |
| 8 | update_time | timestamp | | 是 | 否 | 更新时间 |
| 9 | source_table | varchar | 255 | 否 | 否 | 来源表 |
| 10 | source_field | varchar | 255 | 否 | 否 | 来源字段 |
| 11 | source_id | int | | 是 | 否 | 来源ID |
表 4-8-hits(用户点击)
|----|--------------|-----------|-----|------|------|------|
| 编号 | 字段名 | 类型 | 长度 | 是否非空 | 是否主键 | 注释 |
| 1 | hits_id | int | | 是 | 是 | 点赞ID |
| 2 | user_id | int | | 是 | 否 | 点赞人 |
| 3 | create_time | timestamp | | 是 | 否 | 创建时间 |
| 4 | update_time | timestamp | | 是 | 否 | 更新时间 |
| 5 | source_table | varchar | 255 | 否 | 否 | 来源表 |
| 6 | source_field | varchar | 255 | 否 | 否 | 来源字段 |
| 7 | source_id | int | | 是 | 否 | 来源ID |
表 4-9-housing_information(房屋信息)
|----|--------------------------------|-----------|------------|------|------|----------|
| 编号 | 字段名 | 类型 | 长度 | 是否非空 | 是否主键 | 注释 |
| 1 | housing_information_id | int | | 是 | 是 | 房屋信息ID |
| 2 | house_title | varchar | 64 | 否 | 否 | 房屋标题 |
| 3 | house_picture | varchar | 255 | 否 | 否 | 房屋图片 |
| 4 | house_video | varchar | 255 | 否 | 否 | 房屋视频 |
| 5 | house_status | varchar | 64 | 否 | 否 | 房屋状态 |
| 6 | house_type | varchar | 64 | 否 | 否 | 房屋户型 |
| 7 | house_floor | varchar | 64 | 否 | 否 | 房屋楼层 |
| 8 | housing_area | varchar | 64 | 否 | 否 | 房屋面积 |
| 9 | house_orientation | varchar | 64 | 否 | 否 | 房屋朝向 |
| 10 | rent_starting_time | varchar | 64 | 否 | 否 | 起租时间 |
| 11 | housing_rent | double | | 否 | 否 | 房屋租金 |
| 12 | price_description | varchar | 64 | 否 | 否 | 价格说明 |
| 13 | location_of_house | varchar | 64 | 否 | 否 | 房屋位置 |
| 14 | landlord_user | int | | 否 | 否 | 房东用户 |
| 15 | name_of_landlord | varchar | 64 | 否 | 否 | 房东姓名 |
| 16 | release_date | date | | 否 | 否 | 发布日期 |
| 17 | number_of_releases | varchar | 64 | 否 | 否 | 发布数量 |
| 18 | supporting_facilities | text | 65535 | 否 | 否 | 配套设施 |
| 19 | lease_requirements | text | 65535 | 否 | 否 | 租赁要求 |
| 20 | house_details | longtext | 4294967295 | 否 | 否 | 房屋详情 |
| 21 | hits | int | | 是 | 否 | 点击数 |
| 22 | praise_len | int | | 是 | 否 | 点赞数 |
| 23 | collect_len | int | | 是 | 否 | 收藏数 |
| 24 | comment_len | int | | 是 | 否 | 评论数 |
| 25 | examine_state | varchar | 16 | 是 | 否 | 审核状态 |
| 26 | examine_reply | varchar | 255 | 否 | 否 | 审核回复 |
| 27 | reservation_record_limit_times | int | | 是 | 否 | 在线预约限制次数 |
| 28 | create_time | datetime | | 是 | 否 | 创建时间 |
| 29 | update_time | timestamp | | 是 | 否 | 更新时间 |
表 4-10-huxing_classification(户型分类)
|----|--------------------------|-----------|----|------|------|--------|
| 编号 | 字段名 | 类型 | 长度 | 是否非空 | 是否主键 | 注释 |
| 1 | huxing_classification_id | int | | 是 | 是 | 户型分类ID |
| 2 | type_of_house_type | varchar | 64 | 是 | 否 | 户型类型 |
| 3 | create_time | datetime | | 是 | 否 | 创建时间 |
| 4 | update_time | timestamp | | 是 | 否 | 更新时间 |
表 4-11-landlord_user(房东用户)
|----|-------------------|-----------|----|------|------|--------|
| 编号 | 字段名 | 类型 | 长度 | 是否非空 | 是否主键 | 注释 |
| 1 | landlord_user_id | int | | 是 | 是 | 房东用户ID |
| 2 | name_of_landlord | varchar | 64 | 是 | 否 | 房东姓名 |
| 3 | landlord_gender | varchar | 64 | 否 | 否 | 房东性别 |
| 4 | contact_number | varchar | 16 | 是 | 否 | 联系号码 |
| 5 | landlord_activity | varchar | 64 | 否 | 否 | 房东活跃度 |
| 6 | examine_state | varchar | 16 | 是 | 否 | 审核状态 |
| 7 | user_id | int | | 是 | 否 | 用户ID |
| 8 | create_time | datetime | | 是 | 否 | 创建时间 |
| 9 | update_time | timestamp | | 是 | 否 | 更新时间 |
表 4-12-lease_contract(租赁合同)
|----|----------------------------------|-----------|-------|------|------|-----------------|
| 编号 | 字段名 | 类型 | 长度 | 是否非空 | 是否主键 | 注释 |
| 1 | lease_contract_id | int | | 是 | 是 | 租赁合同ID |
| 2 | booking_code | varchar | 64 | 否 | 否 | 预约编码 |
| 3 | house_title | varchar | 64 | 否 | 否 | 房屋标题 |
| 4 | house_type | varchar | 64 | 否 | 否 | 房屋户型 |
| 5 | rent_starting_time | varchar | 64 | 否 | 否 | 起租时间 |
| 6 | housing_rent | varchar | 64 | 否 | 否 | 房屋租金 |
| 7 | landlord_user | int | | 否 | 否 | 房东用户 |
| 8 | name_of_landlord | varchar | 64 | 否 | 否 | 房东姓名 |
| 9 | tenant_user | int | | 否 | 否 | 租客用户 |
| 10 | lease_months | double | | 否 | 否 | 租赁月数 |
| 11 | total_amount | double | | 否 | 否 | 合计金额 |
| 12 | contract_name | varchar | 64 | 否 | 否 | 合同名称 |
| 13 | signing_time | date | | 否 | 否 | 签订时间 |
| 14 | contract_documents | varchar | 255 | 否 | 否 | 合同文件 |
| 15 | contract_status | varchar | 64 | 否 | 否 | 合同状态 |
| 16 | lease_terms | text | 65535 | 否 | 否 | 租赁条款 |
| 17 | liability_for_breach_of_contract | text | 65535 | 否 | 否 | 违约责任 |
| 18 | pay_state | varchar | 16 | 是 | 否 | 支付状态 |
| 19 | pay_type | varchar | 16 | 否 | 否 | 支付类型: 微信、支付宝、网银 |
| 20 | scoring_evaluation_limit_times | int | | 是 | 否 | 评价限制次数 |
| 21 | repair_record_limit_times | int | | 是 | 否 | 报修限制次数 |
| 22 | create_time | datetime | | 是 | 否 | 创建时间 |
| 23 | update_time | timestamp | | 是 | 否 | 更新时间 |
| 24 | source_table | varchar | 255 | 否 | 否 | 来源表 |
| 25 | source_id | int | | 否 | 否 | 来源ID |
| 26 | source_user_id | int | | 否 | 否 | 来源用户 |
表 4-13-message(留言板)
|----|-------------|-----------|------------|------|------|---------|
| 编号 | 字段名 | 类型 | 长度 | 是否非空 | 是否主键 | 注释 |
| 1 | message_id | int | | 是 | 是 | 留言板ID |
| 2 | user_id | int | | 是 | 否 | 用户ID |
| 3 | title | varchar | 64 | 否 | 否 | 标题 |
| 4 | content | longtext | 4294967295 | 是 | 否 | 内容 |
| 5 | nickname | varchar | 32 | 是 | 否 | 昵称 |
| 6 | avatar | varchar | 255 | 否 | 否 | 头像 |
| 7 | email | varchar | 125 | 否 | 否 | 留言者邮箱 |
| 8 | phone | varchar | 11 | 否 | 否 | 留言者手机号码 |
| 9 | create_time | timestamp | | 是 | 否 | 创建时间 |
| 10 | update_time | timestamp | | 是 | 否 | 更新时间 |
| 11 | reply | longtext | 4294967295 | 否 | 否 | 回复 |
| 12 | reply_state | tinyint | | 否 | 否 | 回复状态 |
表 4-14-notice(公告)
|----|-------------|-----------|------------|------|------|------|
| 编号 | 字段名 | 类型 | 长度 | 是否非空 | 是否主键 | 注释 |
| 1 | notice_id | mediumint | | 是 | 是 | 公告ID |
| 2 | title | varchar | 125 | 是 | 否 | 标题 |
| 3 | content | longtext | 4294967295 | 否 | 否 | 正文 |
| 4 | create_time | timestamp | | 是 | 否 | 创建时间 |
| 5 | update_time | timestamp | | 是 | 否 | 更新时间 |
表 4-15-operation_log(操作日志表)
|----|------------------|-----------|----|------|------|--------|
| 编号 | 字段名 | 类型 | 长度 | 是否非空 | 是否主键 | 注释 |
| 1 | operation_log_id | int | | 是 | 是 | 操作日志ID |
| 2 | user_group | varchar | 64 | 否 | 否 | 用户角色 |
| 3 | user_name | varchar | 64 | 否 | 否 | 用户账号 |
| 4 | routes | varchar | 64 | 否 | 否 | 模块名称 |
| 5 | create_time | datetime | | 是 | 否 | 创建时间 |
| 6 | update_time | timestamp | | 是 | 否 | 更新时间 |
表 4-16-praise(点赞)
|----|--------------|-----------|-----|------|------|----------------|
| 编号 | 字段名 | 类型 | 长度 | 是否非空 | 是否主键 | 注释 |
| 1 | praise_id | int | | 是 | 是 | 点赞ID |
| 2 | user_id | int | | 是 | 是 | 点赞人 |
| 3 | create_time | timestamp | | 是 | 否 | 创建时间 |
| 4 | update_time | timestamp | | 是 | 否 | 更新时间 |
| 5 | source_table | varchar | 255 | 否 | 否 | 来源表 |
| 6 | source_field | varchar | 255 | 否 | 否 | 来源字段 |
| 7 | source_id | int | | 是 | 否 | 来源ID |
| 8 | status | tinyint | | 是 | 否 | 点赞状态:1为点赞,0已取消 |
表 4-17-repair_record(报修记录)
|----|---------------------------|-----------|-------|------|------|--------|
| 编号 | 字段名 | 类型 | 长度 | 是否非空 | 是否主键 | 注释 |
| 1 | repair_record_id | int | | 是 | 是 | 报修记录ID |
| 2 | booking_code | varchar | 64 | 否 | 否 | 预约编码 |
| 3 | house_title | varchar | 64 | 否 | 否 | 房屋标题 |
| 4 | landlord_user | int | | 否 | 否 | 房东用户 |
| 5 | tenant_user | int | | 否 | 否 | 租客用户 |
| 6 | user_name | varchar | 64 | 否 | 否 | 用户姓名 |
| 7 | repair_name | varchar | 64 | 是 | 否 | 报修名称 |
| 8 | number_of_repairs | varchar | 64 | 是 | 否 | 报修次数 |
| 9 | reporting_time | date | | 是 | 否 | 上报时间 |
| 10 | repair_location | varchar | 64 | 否 | 否 | 报修位置 |
| 11 | contents_of_repair_report | text | 65535 | 否 | 否 | 报修内容 |
| 12 | maintenance_costs | double | | 否 | 否 | 维修费用 |
| 13 | repair_results | varchar | 64 | 否 | 否 | 维修结果 |
| 14 | create_time | datetime | | 是 | 否 | 创建时间 |
| 15 | update_time | timestamp | | 是 | 否 | 更新时间 |
| 16 | source_table | varchar | 255 | 否 | 否 | 来源表 |
| 17 | source_id | int | | 否 | 否 | 来源ID |
| 18 | source_user_id | int | | 否 | 否 | 来源用户 |
表 4-18-reservation_record(预约记录)
|----|----------------------------|-----------|-------|------|------|----------|
| 编号 | 字段名 | 类型 | 长度 | 是否非空 | 是否主键 | 注释 |
| 1 | reservation_record_id | int | | 是 | 是 | 预约记录ID |
| 2 | booking_code | varchar | 64 | 否 | 否 | 预约编码 |
| 3 | house_title | varchar | 64 | 否 | 否 | 房屋标题 |
| 4 | house_type | varchar | 64 | 否 | 否 | 房屋户型 |
| 5 | rent_starting_time | varchar | 64 | 否 | 否 | 起租时间 |
| 6 | housing_rent | varchar | 64 | 否 | 否 | 房屋租金 |
| 7 | landlord_user | int | | 否 | 否 | 房东用户 |
| 8 | tenant_user | int | | 否 | 否 | 租客用户 |
| 9 | user_name | varchar | 64 | 否 | 否 | 用户姓名 |
| 10 | mobile_phone_number | varchar | 64 | 否 | 否 | 手机号码 |
| 11 | appointment_time | datetime | | 否 | 否 | 预约时间 |
| 12 | appointment_remarks | text | 65535 | 否 | 否 | 预约备注 |
| 13 | examine_state | varchar | 16 | 是 | 否 | 审核状态 |
| 14 | examine_reply | varchar | 255 | 否 | 否 | 审核回复 |
| 15 | lease_contract_limit_times | int | | 是 | 否 | 租赁合同限制次数 |
| 16 | create_time | datetime | | 是 | 否 | 创建时间 |
| 17 | update_time | timestamp | | 是 | 否 | 更新时间 |
| 18 | source_table | varchar | 255 | 否 | 否 | 来源表 |
| 19 | source_id | int | | 否 | 否 | 来源ID |
| 20 | source_user_id | int | | 否 | 否 | 来源用户 |
表 4-19-scoring_evaluation(评分评价)
|----|-----------------------|-----------|-------|------|------|--------|
| 编号 | 字段名 | 类型 | 长度 | 是否非空 | 是否主键 | 注释 |
| 1 | scoring_evaluation_id | int | | 是 | 是 | 评分评价ID |
| 2 | booking_code | varchar | 64 | 否 | 否 | 预约编码 |
| 3 | house_title | varchar | 64 | 否 | 否 | 房屋标题 |
| 4 | house_type | varchar | 64 | 否 | 否 | 房屋户型 |
| 5 | landlord_user | int | | 否 | 否 | 房东用户 |
| 6 | tenant_user | int | | 否 | 否 | 租客用户 |
| 7 | evaluation_title | varchar | 64 | 否 | 否 | 评价标题 |
| 8 | evaluation_time | datetime | | 否 | 否 | 评价时间 |
| 9 | housing_evaluation | double | | 否 | 否 | 房源评价 |
| 10 | landlord_evaluation | double | | 否 | 否 | 房东评价 |
| 11 | feedback_suggestions | text | 65535 | 否 | 否 | 反馈建议 |
| 12 | create_time | datetime | | 是 | 否 | 创建时间 |
| 13 | update_time | timestamp | | 是 | 否 | 更新时间 |
| 14 | source_table | varchar | 255 | 否 | 否 | 来源表 |
| 15 | source_id | int | | 否 | 否 | 来源ID |
| 16 | source_user_id | int | | 否 | 否 | 来源用户 |
表 4-20-slides(轮播图)
|----|-------------|-----------|-----|------|------|-------|
| 编号 | 字段名 | 类型 | 长度 | 是否非空 | 是否主键 | 注释 |
| 1 | slides_id | int | | 是 | 是 | 轮播图ID |
| 2 | title | varchar | 64 | 否 | 否 | 标题 |
| 3 | content | varchar | 255 | 否 | 否 | 内容 |
| 4 | url | varchar | 255 | 否 | 否 | 链接 |
| 5 | img | varchar | 255 | 否 | 否 | 轮播图 |
| 6 | hits | int | | 是 | 否 | 点击量 |
| 7 | create_time | timestamp | | 是 | 否 | 创建时间 |
| 8 | update_time | timestamp | | 是 | 否 | 更新时间 |
表 4-21-tenant_user(租客用户)
|----|---------------------|-----------|-------|------|------|--------|
| 编号 | 字段名 | 类型 | 长度 | 是否非空 | 是否主键 | 注释 |
| 1 | tenant_user_id | int | | 是 | 是 | 租客用户ID |
| 2 | user_name | varchar | 64 | 否 | 否 | 用户姓名 |
| 3 | user_gender | varchar | 64 | 否 | 否 | 用户性别 |
| 4 | mobile_phone_number | varchar | 16 | 是 | 是 | 手机号码 |
| 5 | tenant_preferences | text | 65535 | 否 | 否 | 租客偏好 |
| 6 | examine_state | varchar | 16 | 是 | 否 | 审核状态 |
| 7 | user_id | int | | 是 | 否 | 用户ID |
| 8 | create_time | datetime | | 是 | 否 | 创建时间 |
| 9 | update_time | timestamp | | 是 | 否 | 更新时间 |
表 4-22-upload(文件上传)
|----|-----------|---------|-----|------|------|------|
| 编号 | 字段名 | 类型 | 长度 | 是否非空 | 是否主键 | 注释 |
| 1 | upload_id | int | | 是 | 是 | 上传ID |
| 2 | name | varchar | 64 | 否 | 否 | 文件名 |
| 3 | path | varchar | 255 | 否 | 否 | 访问路径 |
| 4 | file | varchar | 255 | 否 | 否 | 文件路径 |
| 5 | display | varchar | 255 | 否 | 否 | 显示顺序 |
| 6 | father_id | int | | 否 | 否 | 父级ID |
| 7 | dir | varchar | 255 | 否 | 否 | 文件夹 |
| 8 | type | varchar | 32 | 否 | 否 | 文件类型 |
表 4-23-user(用户账户)
|----|-------------|-----------|-----|------|------|-----------------------------|
| 编号 | 字段名 | 类型 | 长度 | 是否非空 | 是否主键 | 注释 |
| 1 | user_id | int | | 是 | 是 | 用户ID |
| 2 | state | smallint | | 是 | 否 | 账户状态:(1可用|2异常|3已冻结|4已注销) |
| 3 | user_group | varchar | 32 | 否 | 否 | 所在用户组 |
| 4 | login_time | timestamp | | 是 | 否 | 上次登录时间 |
| 5 | phone | varchar | 11 | 否 | 否 | 手机号码 |
| 6 | phone_state | smallint | | 是 | 否 | 手机认证:(0未认证|1审核中|2已认证) |
| 7 | username | varchar | 16 | 是 | 否 | 用户名 |
| 8 | nickname | varchar | 16 | 否 | 否 | 昵称 |
| 9 | password | varchar | 64 | 是 | 否 | 密码 |
| 10 | email | varchar | 64 | 否 | 否 | 邮箱 |
| 11 | email_state | smallint | | 是 | 否 | 邮箱认证:(0未认证|1审核中|2已认证) |
| 12 | avatar | varchar | 255 | 否 | 否 | 头像地址 |
| 13 | open_id | varchar | 255 | 否 | 否 | 针对获取用户信息字段 |
| 14 | create_time | timestamp | | 是 | 否 | 创建时间 |
表 4-24-user_chat_friend(聊天用户好友)
|----|---------------------|-----------|-----|------|------|--------|
| 编号 | 字段名 | 类型 | 长度 | 是否非空 | 是否主键 | 注释 |
| 1 | user_chat_friend_id | int | | 是 | 是 | ID |
| 2 | user_id | int | | 是 | 否 | 用户ID |
| 3 | friend_user_id | int | | 是 | 否 | 用户好友ID |
| 4 | friend_user_name | varchar | 255 | 否 | 否 | 好友名称 |
| 5 | create_time | timestamp | | 是 | 否 | 创建时间 |
| 6 | update_time | timestamp | | 是 | 否 | 更新时间 |
表 4-25-user_chat_group(聊天用户群聊)
|----|--------------------|-----------|-----|------|------|------|
| 编号 | 字段名 | 类型 | 长度 | 是否非空 | 是否主键 | 注释 |
| 1 | user_chat_group_id | int | | 是 | 是 | ID |
| 2 | group_id | int | | 否 | 否 | 群聊ID |
| 3 | group_name | varchar | 255 | 否 | 否 | 群聊名称 |
| 4 | user_id | int | | 否 | 否 | 用户ID |
| 5 | create_time | timestamp | | 是 | 否 | 创建时间 |
| 6 | update_time | timestamp | | 是 | 否 | 更新时间 |
表 4-26-user_chat_read(聊天用户消息)
|----|-------------------|-----------|-------|------|------|------------------|
| 编号 | 字段名 | 类型 | 长度 | 是否非空 | 是否主键 | 注释 |
| 1 | user_chat_read_id | varchar | 255 | 是 | 是 | ID |
| 2 | user_id | int | | 否 | 否 | 接收人ID |
| 3 | send_user_id | int | | 否 | 否 | 发送人ID |
| 4 | group_id | int | | 否 | 否 | 群聊ID |
| 5 | type | int | | 否 | 否 | 类型1-点对点消息,2-群聊消息 |
| 6 | create_time | timestamp | | 否 | 否 | 时间 |
| 7 | message | text | 65535 | 否 | 否 | 消息 |
表 4-27-user_group(用户组)
|----|--------------|-----------|-----|------|------|-------|
| 编号 | 字段名 | 类型 | 长度 | 是否非空 | 是否主键 | 注释 |
| 1 | group_id | mediumint | | 是 | 是 | 用户组ID |
| 2 | display | smallint | | 是 | 否 | 显示顺序 |
| 3 | name | varchar | 16 | 是 | 否 | 名称 |
| 4 | description | varchar | 255 | 否 | 否 | 描述 |
| 5 | source_table | varchar | 255 | 否 | 否 | 来源表 |
| 6 | source_field | varchar | 255 | 否 | 否 | 来源字段 |
| 7 | source_id | int | | 是 | 否 | 来源ID |
| 8 | register | smallint | | 否 | 否 | 注册位置 |
| 9 | create_time | timestamp | | 是 | 否 | 创建时间 |
| 10 | update_time | timestamp | | 是 | 否 | 更新时间 |
5系统实现
5.1租客用户功能实现
5.1.1用户注册
用户注册:输入账号、设置密码、确认密码、昵称、邮箱、选择用户身份、用户姓名、用户性别、联系电话等用户个人信息,点击注册按钮进行注册,用户注册界面如下图所示。

图5-1用户注册界面图
5.1.2用户登录
用户登录:输入用户名跟密码点击登录按钮,校验通过后即可登录,用户登录界面如下图所示。

图5-2用户登录界面图
5.1.3租房资讯
用户在资讯页面浏览租房资讯信息。通过分类标签筛选资讯类型,点击标题查看详细文章,页面提供评论区供用户交流心得。租房资讯界面如下图所示。

图5-3租房资讯界面
5.1.4房屋信息
用户进入房屋信息页面,浏览房屋信息的图片、名称、描述等基本信息。通过搜索栏输入关键词或筛选条件,快速定位房屋信息界面。可以在线预约。房屋信息界面如下图所示。

图5-4房屋信息界面
5.1.5投诉建议
租客可以提交投诉或建议,反馈房源质量或平台服务问题。界面如下图所示。

图5-5投诉建议界面
5.2管理员功能实现
5.2.1系统用户
在"系统用户"模块下,管理员可以管理系统上的三类用户:管理员、租客用户和房东用户。管理员可以进行用户的增、删、改、查操作,包括设置权限、修改用户信息等。系统用户界面如下图所示。

图5-6系统用户界面
5.2.2房型分类管理
管理员点击"房型分类管理"这一菜单会显示房型分类列表和房型分类添加两个子菜单,点击"房型分类列表"可以查看房型分类详情,可以进行查询、重置和删除等操作。点击"房型分类添加",管理员可以添加新的房型分类。房型分类管理界面如下图所示。

图5-7房型分类管理界面
5.2.3房屋信息管理
管理员点击"房屋信息管理"这一菜单会显示房屋信息列表这个子菜单,点击"房屋信息列表"可以查看房屋信息详情和用户评论,可以进行查询、重置、删除、审核等操作。点击"房型分类添加",管理员可以添加新的房型分类。房屋信息管理界面如下图所示。

图5-8房屋信息管理界面
5.2.4评分评价管理
管理员点击"评分评价管理"这一菜单会显示评分评价列表这个子菜单,点击"评分评价列表"可以查看评分评价详情,可以进行查询、重置和删除等操作。评分评价管理界面如下图所示。

图5-9评分评价管理界面
5.2.5系统管理
管理员点击"系统管理"菜单,可以对前台展示的轮播图进行设置,系统管理界面如下图所示。

图5-10系统管理界面
5.2.6网站公告管理
管理员点击"网站公告管理"这个菜单,可以对系统中的网站公告进行管理,包括公告的增删改查等操作。网站公告管理界面如下图所示。

图5-11网站公告管理界面
5.3房东用户功能实现
5.3.1预约记录
房东可以查看所有租客提交的预约记录,包括预约的时间、租客信息、预约的房源等。房东可以根据预约记录与租客进行进一步沟通,确认租赁细节,并处理预约申请。界面如下图所示。

图5-12预约记录界面
5.3.2租赁合同
该模块允许房东查看、管理和生成租赁合同。房东可以与租客签订合同,记录租赁协议的条款,并通过系统进行合同的存档和管理。系统提供合同模板,房东只需要根据实际情况填写相关内容。界面如下图所示。

图5-13租赁合同界面
5.3.3报修记录
房东可以查看并管理租客提交的房屋报修请求。通过报修记录,房东可以及时了解房源的维修需求,并安排相应的处理。该功能有助于提高房东对房屋维护的响应速度,确保租客的居住体验。界面如下图所示。

图5-14报修记录界面
6系统测试
6.1测试目的
测试的主要目的是确保系统的功能和性能满足预期的需求,同时识别和修复潜在的缺陷。通过系统测试,可以验证各个功能模块的正确性和稳定性,确保系统在不同使用场景下的表现符合设计要求。测试目的包括确认系统功能的完整性、验证数据处理的准确性、评估系统的性能和安全性。测试还可以提高用户满意度,保证用户在使用系统时获得流畅和可靠的体验。通过全面的测试,可以降低后期维护成本,减少系统上线后出现故障的风险,从而保障系统的长期稳定运行。
6.2测试方法
在本系统中,测试方法主要依赖于测试用例的设计与执行。测试用例是根据系统需求文档编写的,覆盖所有功能模块及其边界情况。每个测试用例包含输入数据、预期结果和实际结果的对比,以验证系统的功能是否按预期工作。
常见的测试用例包括功能测试用例、边界测试用例和异常测试用例[11]。功能测试用例针对系统的各项功能进行验证;边界测试用例则侧重于输入数据的边界条件,验证系统在极端情况下是否能够稳定运行;异常测试用例则用于验证系统在处理错误输入或异常情况时的反应。本文选择功能测试用例进行系统测试。
在测试执行过程中,记录每个用例的执行结果,并根据实际结果与预期结果的对比,判断系统是否存在缺陷。通过系统化的测试用例执行,可以有效提高测试的覆盖率和效率,为系统的最终上线提供保障。
6.3测试内容
通过对系统中所含的主要实体对象及其功能操作进行测试用例设计。以下是详细的测试:
表6-1用户注册登录测试表
用户注册登录测试用例:
|---------|-------------|-----------------------------------------------------|-------------|----------|------|
| 用例说明 | 测试目的 | 测试步骤 | 预期结果 | 输出结果 | 通过情况 |
| 用户注册、登录 | 测试用户正确注册、登录 | 1. 在首页界面注册一个新用户,按规定输入合理的注册信息,提交。 2. 用户在登录界面输入账户密码登录 | 用户注册成功,登录成功 | 结果输出符合预期 | 通过 |
表6-2投诉建议测试表
投诉建议用例:
|------|------------|------------------------------------------|---------------------|----------|------|
| 用例说明 | 测试目的 | 测试步骤 | 预期结果 | 输出结果 | 通过情况 |
| 投诉建议 | 测试用户投诉建议功能 | 1. 点击投诉建议,进入详情页; 2. 点击"投诉建议",输入相关信息后点击提交 | 用户投诉建议成功,生成新的投诉建议信息 | 结果输出符合预期 | 通过 |
表6-3房屋信息评论测试表
房屋信息评论测试用例:
|--------|--------------|------------------------------------|----------|----------|------|
| 用例说明 | 测试目的 | 测试步骤 | 预期结果 | 输出结果 | 通过情况 |
| 房屋信息评论 | 测试用户房屋信息评论功能 | 1、在首页点击房屋信息并看详情; 2、点击评论,输入相关信息点击提交 | 生成新的评论信息 | 结果输出符合预期 | 通过 |
表6-4房屋信息添加测试表
管理员房屋信息添加测试用例:
|----------|---------------|----------------------------------|----------|----------|------|
| 用例说明 | 测试目的 | 测试步骤 | 预期结果 | 输出结果 | 通过情况 |
| 房屋信息添加测试 | 测试管理员添加房屋信息功能 | 1. 管理员点击房屋信息、点击添加; 2. 输入相关信息点击提交 | 房屋信息添加成功 | 结果输出符合预期 | 通过 |
表6-5公告删除测试表
公告删除测试用例:
|--------|----------|----------------------------------|------------------|----------|------|
| 用例说明 | 测试目的 | 测试步骤 | 预期结果 | 输出结果 | 通过情况 |
| 公告删除测试 | 测试公告删除功能 | 1. 管理员点击公告管理; 2. 选择一个公告点击删除并确认删除 | 公告删除成功,前端不在展示该公告 | 结果输出符合预期 | 通过 |
6.4测试结果
在本次测试的过程主要针对所有功能下的添加操作,修改操作和删除操作,并以真实数据一一进行相关功能项目的输入,最终能够保证每个项目涉及的功能都是能够正常运行,因此能够保证本次设计的,已实现的功能能够正常运行并且相关数据库的信息也同样保证正确。
7总结
经过一个学期的毕业设计的实现完成已接近尾声,到目前为止,当我回想起整个学期的系统开发日,收获颇丰。毕业设计的主要任务是建立一个智能化的房屋出租系统,主要使用springboot+vue框架和Mysql数据库的开发工具,对系统的每个功能模块进行相对应的操作,最后,系统调试结果表明系统基本可以满足功能要求。
房屋出租系统的开发对我大学学习的改进有很大帮助。它使我能够学习计算机知识的相关技术方面问题及与人交往的沟通交流方面,让我意识到无论我们做什么,我们都需要坚持不懈,努力工作,只有这样尝试了并且坚持去做了,我们才可以成功,才可以获得成功的喜悦,如果没有尝试,只是想,那连成功的机会都没有,实际操作进行做了,才会越来越近的靠近成功,随着道路一路向前,未来的路是美好的。
在项目的设计过程中,我克服了各种困难,并且在面对这些困难,我积极的面对,想办法解决问题,并且更好的掌握了理论知识和动手操作实践能力,从系统的开发到设计完成,我完成了一个更全面、更完善、更安全的系统,这也让我取得了很大的成就感,也使我对未来的生活更有信心。
参考文献
- 刘江涛,王亮亮,吴庆茹,等.基于B/S模式的铁路勘测设计案例信息化管理系统设计与实现[J].铁路计算机应用,2021,30(03):32-35.
- 张丹丹,李弘.基于B/S架构的办公管理系统设计与开发[J].铁路通信信号工程技术,2024,21(09):44-48+106.
- 王志亮,纪松波.基于SpringBoot的Web前端与数据库的接口设计[J].工业控制计算机,2023,36(03):51-53.
- 熊永平.基于SpringBoot框架应用开发技术的分析与研究[J].电脑知识与技术,2021,15(36):76-77.
- 赵媛.基于Vue的Web系统前端性能优化分析[J].电脑编程技巧与维护,2024,(09):44-46.
- 秦冬.浅析Vue框架在前端开发中的应用[J].信息与电脑(理论版),2024,36(13):61-63.
- 李艳杰.MySQL数据库下存储过程的综合运用研究[J].现代信息科技,2023,7(11):80-82+88.
- 陈倩怡,何军.Vue+Springboot+MyBatis技术应用解析[J].电脑编程技巧与维护,2020,(01):14-15+28.
- 周晓玉,崔文超.基于Web技术的数据库应用系统设计[J].信息与电脑(理论版),2023,35(09):189-191.
- 马艳艳,吴晓光.计算机软件与数据库的设计策略分析[J].电子技术,2024,53(05):104-105.
- 李俊萌.计算机软件测试技术与开发应用策略分析[J].信息记录材料,2023,24(03):50-52.
- Ma G ,Duan H .Research on Big Data-Driven Innovation in Java Programming Education[J].Exploration of Educational Management,2024,2(12):
- Wang Q ,Zheng L ,Hong R .Exploration on the Teaching Model of Java Programming and Practice for Students with No Programming Background[J].Advances in Educational Technology and Psychology,2024,8(6):
- Zhang J .Teaching Reform of Java Program Design Based on Vocational Education Cloud Platform[J].Journal of Higher Education Teaching,2024,1(5):
- 罗佳,李萌.基于BiLSTM-CRF模型的房屋出租App系统的设计与实现[J].软件,2024,45(01):18-20.
- 阮小高.关于加强中央农业科研单位房屋出租管理措施的思考[J].中国农业会计,2022,(06):19-21.DOI:10.13575/j.cnki.319.2022.06.039.
- 陈湘瑾,孙瑜鸿,祖子帅,等.基于JSP开发技术的信息化房屋租赁系统[J].科学技术创新,2021,(09):106-107.
- 王涛,出租房屋管理系统V1.0.山西省,天地通科技有限责任公司,2020-05-01.
- 黄达锋.基于Dubbo的房屋出租系统的设计与实现[D].长江大学,2020.DOI:10.26981/d.cnki.gjhsc.2020.000106.
- 万福里,李凯.基于JAVA的房屋出租管理系统的研究[J].信息技术与信息化,2019,(08):233-235.
致谢
本论文的完成离不开众多导师、同学以及亲友的支持与帮助。在此,首先向我的导师表示最诚挚的感谢。在整个研究和写作过程中,导师以严谨治学的态度和丰富的专业知识给予了我无私的指导,从论文选题到最终定稿的每一个环节,都为我提供了宝贵的建议与意见,使我得以不断完善研究内容、拓展学术视野。导师耐心细致的指导不仅帮助我解决了许多学术难题,也让我在研究能力与学术写作方面得到了显著的提升。导师的鼓励与支持是我完成这篇论文的重要动力,也让我深刻体会到学术研究的严谨性与意义。
我还要感谢在学习生活中给予我帮助和支持的同学、朋友以及家人。论文撰写过程中,许多同学与我共同探讨问题,分享经验与资料,使我的研究更加全面深入。朋友们的关心和陪伴让我在繁忙的研究过程中能够调节心情,保持良好的状态。特别感谢我的家人,他们始终给予我无条件的理解和支持,为我创造了安心学习与研究的环境。正是因为有了大家的帮助和支持,我才能克服论文写作中的重重困难并顺利完成。再次向所有支持和帮助过我的人表达衷心的感谢。