


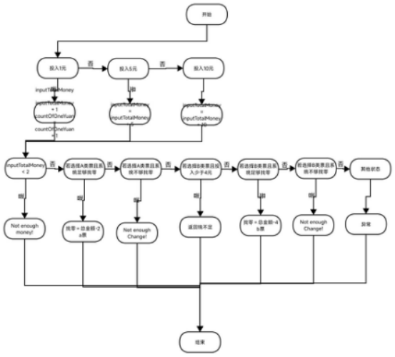
任务 1:程序流程图

任务 2:程序的输入和输出
输入:
-
投币金额:1元、5元、10元(字符串形式输入)。
-
路线类型:TypeA(2元)或 TypeB(4元)。
输出:
- 成功的票务交易信息:
如:"Type: A; Money: 2Yuan \nCurrent State\n1 Yuan: {countOfOneYuan}"。
- 错误提示:
钱不足:"Not enough Money!"。
找零不足:"Not enough Change!"。
投币错误:"Failure Information\nMoney Error"。
任务 3:设计测试用例
测试用例设计原则:

任务 4:Junit 测试代码实现
Junit


结果:
更正后结果:

更正后代码:



- 重置投入金额:
在每次成功购票后,重置 inputTotalMoney,避免后续操作受之前金额影响。
- testEnoughPaymentTypeB:
在 TypeB 的逻辑中,确保返回字符串明确包含 "Type: B; Money: 4Yuan"。
修改了返回结果的字符串拼接,使用统一的换行符 \n,并确保金额和票种显示正确。
- testMoneyError:
明确修正 "Failure Information\nMoney Error" 的格式,与测试用例完全一致。
去除可能导致多余空格或换行的拼接问题。
- 通用性改进:
增加重置 inputTotalMoney 的逻辑,确保每次成功购票后不会影响下一次操作。
更正后只有testNotEnoughMoney更正成功,其余的不会

任务 5:边界值和等价类测试
边界值分析:

填充代码:\