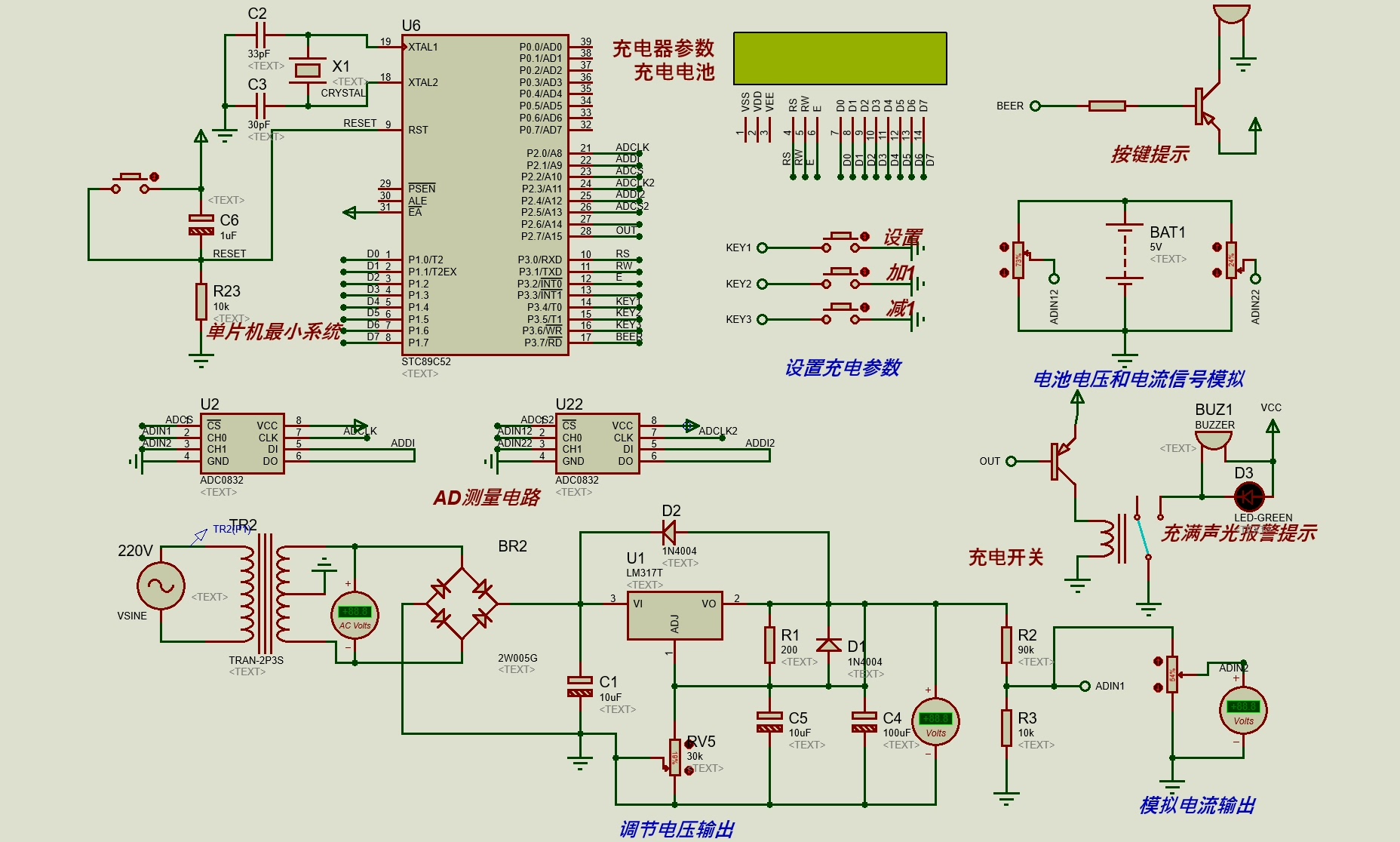
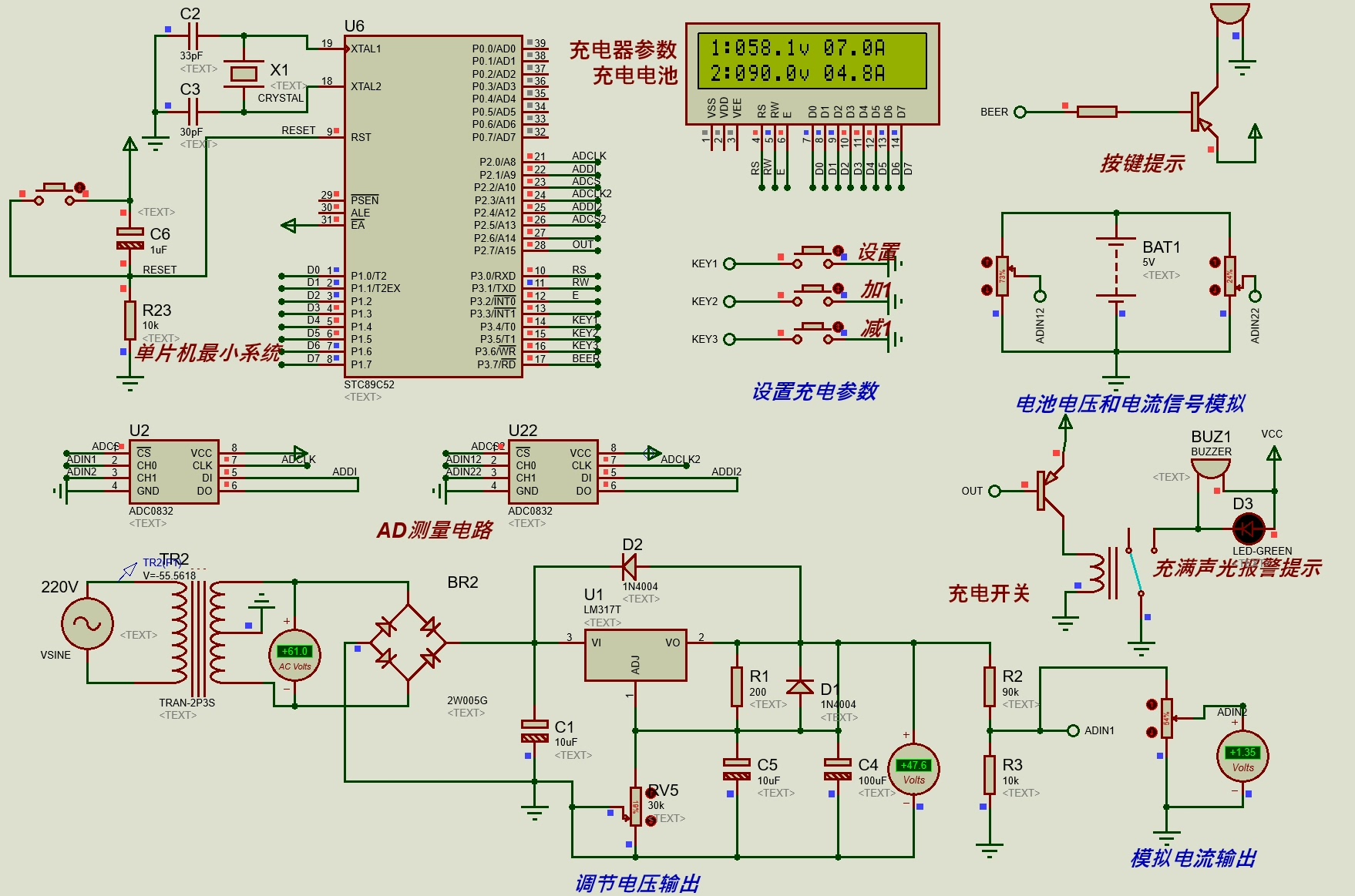
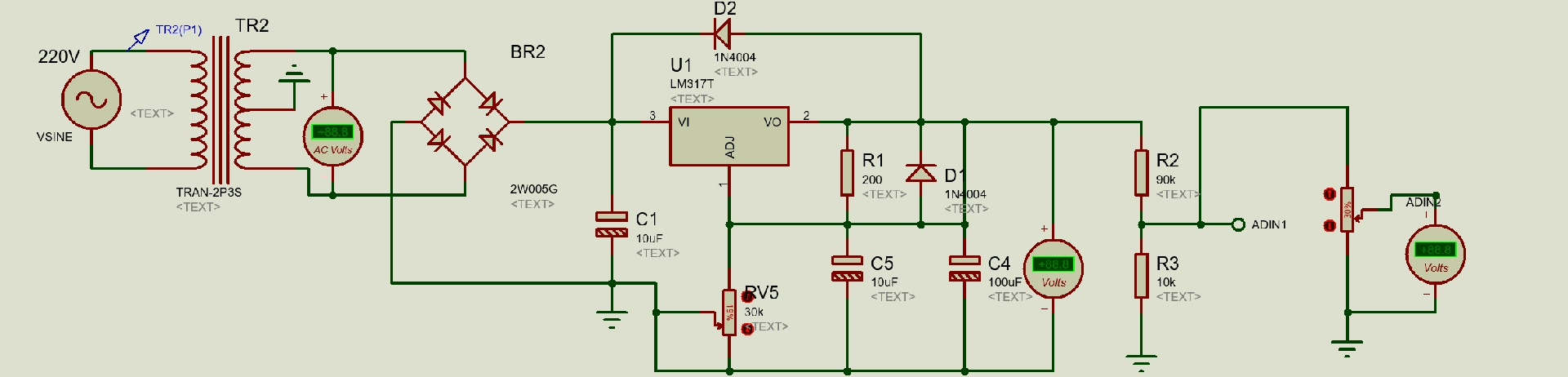
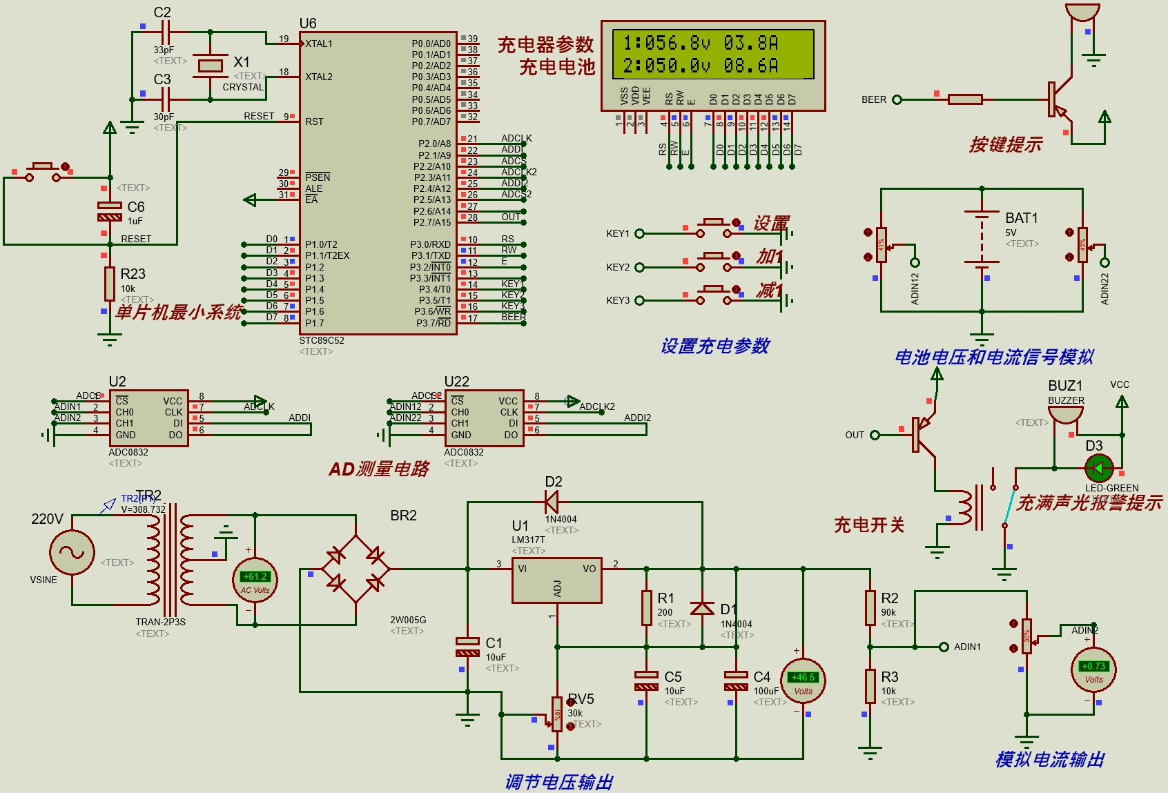
动力电池充电系统设计(mtalab仿真+proteus仿真+英文文献+PPT+详细过程说明书) 现在科技水平发展巨大,并且新能源技术也得到了相应发展,随着油价的增高以及社会的进步,新能源技术也成为了目前汽车行业汽车领域中需要改进的方向。 随着国家政策以及世界能源的紧缺,新能源汽车已经开始大规模生产和发展。 动力电池充电管理系统也成为了管理中最为核心的部分。 本文题目为动力电池充电系统设计,通过对动力电池的发展背景以及研究情况详细的了解后,对磷酸铁锂电池的充放电特性、电池优势以及内部电池结构以及工作原理掌握。 电池的基本参数主要有电池的容量、电压以及存储性能与放电性能。 针对与动力电池组特性设计出硬件电路方案,使用电压电流检测传感器、LCD显示器、按键等核心部件对系统进行设计。 完成整个系统的全部电路模块合计,根据电路模块实现系统的控制电气部分设计,完成硬件电路的逻辑电路设计与验证。 最后使用MATLAB对系统的核心功能进行仿真,SPWM模型搭建、PID控制模型以及控制策略模块来优化系统的软件部分。 本文还针对动力电池组常见故障分析、并且引用目前已经确认的实际故障案例,可以根据故障案例对动力电池组进行故障分析。 本次设计通过硬件、软件以及仿真软件MATLAB来对系统进行设计与验证,充分的对动力电池充电系统进行研究。 可对此系统进行推广。 资料包含: PPT 说明书 原理图工程文件 原理图截图 仿真模型工程文件 源代码工程 仿真截图 搭建视频 英文文献及翻译 visio流程图工程 matlab仿真截图

咱们今天聊聊动力电池充电系统设计里那些硬核又有趣的细节。当你拆开新能源车的充电桩,里头藏着电压电流传感器的精密舞蹈,还有单片机用代码编织的控制逻辑------这玩意儿可比手机快充复杂多了。

先看硬件部分的核心指标检测。用Proteus搭电路时,ADS1115模数转换器负责读取电池电压。下面这段代码展示了如何用Arduino获取实时数据:
cpp
#include <Adafruit_ADS1015.h>
Adafruit_ADS1115 ads(0x48);
void setup() {
Serial.begin(9600);
ads.setGain(GAIN_TWOTHIRDS); // ±6.144V量程
ads.begin();
}
void loop() {
int16_t adc0 = ads.readADC_SingleEnded(0);
float voltage = (adc0 * 6.144) / 32767.0;
Serial.print("Voltage: "); Serial.println(voltage, 3);
delay(1000);
}
这里有个魔鬼细节:ADS1115的LSB电压=量程/32768。如果电池电压突然飙到7V,量程设置错误会导致ADC芯片直接烧毁------我们项目里就遇到过这种酸爽的事故,后来用TVS二极管做了电压钳位才解决。

软件仿真环节更是重头戏。Matlab里搭建的PID控制模型,参数整定能把人逼疯。看看这个传递函数:
matlab
s = tf('s');
Kp = 0.8; Ki = 0.05; Kd = 0.1;
PID_controller = Kp + Ki/s + Kd*s;
bode(PID_controller);
grid on
调节Ki时发现个反直觉现象:积分系数过大反而导致充电电流震荡。后来发现是采样周期与积分时间常数冲突,改成交错采样才稳定下来。

动力电池充电系统设计(mtalab仿真+proteus仿真+英文文献+PPT+详细过程说明书) 现在科技水平发展巨大,并且新能源技术也得到了相应发展,随着油价的增高以及社会的进步,新能源技术也成为了目前汽车行业汽车领域中需要改进的方向。 随着国家政策以及世界能源的紧缺,新能源汽车已经开始大规模生产和发展。 动力电池充电管理系统也成为了管理中最为核心的部分。 本文题目为动力电池充电系统设计,通过对动力电池的发展背景以及研究情况详细的了解后,对磷酸铁锂电池的充放电特性、电池优势以及内部电池结构以及工作原理掌握。 电池的基本参数主要有电池的容量、电压以及存储性能与放电性能。 针对与动力电池组特性设计出硬件电路方案,使用电压电流检测传感器、LCD显示器、按键等核心部件对系统进行设计。 完成整个系统的全部电路模块合计,根据电路模块实现系统的控制电气部分设计,完成硬件电路的逻辑电路设计与验证。 最后使用MATLAB对系统的核心功能进行仿真,SPWM模型搭建、PID控制模型以及控制策略模块来优化系统的软件部分。 本文还针对动力电池组常见故障分析、并且引用目前已经确认的实际故障案例,可以根据故障案例对动力电池组进行故障分析。 本次设计通过硬件、软件以及仿真软件MATLAB来对系统进行设计与验证,充分的对动力电池充电系统进行研究。 可对此系统进行推广。 资料包含: PPT 说明书 原理图工程文件 原理图截图 仿真模型工程文件 源代码工程 仿真截图 搭建视频 英文文献及翻译 visio流程图工程 matlab仿真截图

故障诊断模块藏着工程师的智慧结晶。比如某次电池组压差异常,通过CAN总线抓包发现是某个模组的温度传感器失效,导致BMS误触发均衡策略。我们特意在代码里加了双重校验:
c
if(abs(cell_voltage - avg_voltage) > 0.2) {
if(temp_sensor[cell_num] < 45) {
start_balance(cell_num); // 启动主动均衡
} else {
trigger_safety_shutdown(); // 温度异常时强制断电
}
}
这种防御性编程在凌晨三点的debug过程中救过我们好几次。仿真视频里能看到,当故意拔掉某个传感器插头时,LCD屏立即切换成蜂鸣器报警模式------这比教科书上的案例生动多了。

整个项目最酷的当属SPWM生成部分。Matlab仿真截图里那些完美正弦波背后,是死磕了三个星期的载波比调整。后来找到的黄金比例是载波频率15kHz,调制比M=0.8,这个配置下THD能控制在5%以内。

做完这个系统最大的感悟是:动力电池充电就像在钢丝上跳芭蕾,既要精准控制每个电子的流动,又要随时准备应对各种意外状况。那些仿真截图和Visio流程图,记录的不仅是技术方案,更是一群工程师和示波器较劲的日日夜夜。

