单相全桥逆变电路MATLAB仿真,原理图设计,单相全桥逆变器设计资料,ti的参考,可用做光伏并网逆变器,400V输入,220V输出。 包括硬件ad原理图设计,pcb设计,设计指南,bom表等,资料齐全。 可供学习参考。
引言
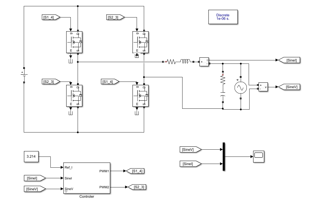
单相全桥逆变电路是一种常见的电路拓扑,广泛应用于光伏逆变器、可再生能源系统以及电力电子应用中。它通过将四个二极管和四个开关元件组成桥式结构,实现将直流电转换为交流电的功能。本文将介绍如何使用MATLAB进行全桥逆变电路的仿真,并提供硬件设计的详细指南,包括原理图设计、PCB设计以及BOM表制作等。
电路原理
单相全桥逆变电路的基本结构由四个开关元件(通常为MOSFET或IGBT)和四个二极管组成。其工作原理是通过快速开关器件的导通和关断,控制直流电源的电流方向和大小,从而实现直流到交流的逆变过程。全桥结构具有高效率、高功率密度和良好的滤波性能,因此在光伏并网逆变器中得到了广泛应用。
MATLAB仿真
仿真模型建立
在MATLAB中,可以使用 Simscape 仿真环境搭建全桥逆变电路模型。以下是仿真步骤:
- 打开 MATLAB 和 Simscape 环境。
- 在 Simscape 库中添加电源模块(DC Power Supply)、开关元件(MOSFET 或 IGBT)、二极管模块以及滤波电容。
- 构建桥式结构,确保开关元件和二极管的连接方向正确。
- 设置仿真参数,包括仿真时间、时间步长以及 solver 设置。
仿真参数设置
在仿真中,需要设置合适的参数以确保结果的准确性。以下是关键参数:
- 仿真时间:通常选择足够长的时间,以便系统达到稳态。
- 时间步长:选择一个较小的时间步长以确保仿真精度。
- Solver:推荐使用 ode45 或 ode15s 等非刚性求解器。
仿真结果分析
仿真结束后,可以通过 Simscape 对象的波形分析模块查看电压和电流波形。分析以下结果:
- 输出电压的波形是否为正弦波形。
- 输出电流是否具有良好的滤波性能。
- 检查开关器件的开关损耗和导通/关断时间。
硬件设计
原理图设计
硬件设计的第一步是绘制原理图。以下是单相全桥逆变器的原理图设计:
- 电源模块:包括400V的直流电源和滤波电容。
- 开关元件:四个MOSFET或IGBT,用于控制电流方向。
- 二极管:四个二极管,用于完成桥式结构。
- 输出滤波电容:用于平滑输出电压。
- 控制电路:用于生成开关信号。
PCB设计
PCB设计是硬件设计的重要环节。以下是设计步骤:
- 确定PCB的层数和布局。
- 绘制原理图并生成PCB布局。
- 连接引脚:确保所有元件的引脚正确连接。
- 添加PCB钻孔和走线:确保信号完整性和平面化。
设计指南
在硬件设计过程中,需要注意以下几点:
- 开关元件的关断时间要足够短,以避免飞秒脉冲。
- 选择合适的滤波电容,以确保输出电压的稳定性。
- 控制电路的波形要与开关元件一致,避免相位失配。
BOM表制作
BOM表(物料清单)是硬件设计的重要文件。以下是BOM表制作的步骤:
- 列出所有使用的元件和材料。
- 确定每个元件的数量和规格。
- 计算成本和库存管理。
- 使用电子工程标准命名和编号。
总结
通过MATLAB仿真和硬件设计,可以实现一个高性能的单相全桥逆变器。仿真可以帮助我们优化电路参数和控制策略,而硬件设计则需要关注元件选择、PCB布局以及BOM表制作。希望本文提供的设计指南能够帮助读者顺利设计和实现自己的光伏并网逆变器。


