最优多元分层地理探测器模型(OMGD)研究
该研究针对传统地理探测器在多因子离散化、空间尺度效应分析上的不足,提出了最优多元分层地理探测器(OMGD) 模型,大幅提升了空间分层异质性(SSH)分析的能力。全文将按照论文结构逐部分解析,重点突出模型设计、方法论及实验验证环节。
一、论文基本信息
空间异质性(SH)是地理学第二定律,空间分层异质性(SSH) 指层内同质、层间异质的空间现象,地理探测器是分析SSH的经典方法,通过对比层内/层间方差评估自变量对因变量的解释力。
传统地理探测器存在三大核心问题:
- 离散化方法局限:仅支持单/双因子离散化,三因子及以上仅能通过交互探测器实现,易导致层内样本不足;
- 空间尺度效应分析单一:仅针对单因子进行尺度优化,未考虑多因子组合的尺度效应;
- 离散化方案缺乏自动化:未整合多种分层方法实现单/多因子的最优离散化方案搜索。
为解决上述问题,研究提出OMGD模型,实现多因子组合的自动化最优离散化 和单/多因子的空间尺度最优选择,并通过多案例验证了模型的有效性。
二、研究基础与相关理论
2.1 空间分层异质性(SSH)
SSH的核心特征是层内方差小、层间方差大 ,地理探测器通过计算q统计量量化自变量对因变量的SSH解释力,q∈[0,1],值越大表示解释力越强。
2.2 传统地理探测器的核心模块
传统地理探测器包含四大基础探测器,也是OMGD模型的基础组件:
- 因子探测器:计算q统计量,评估单一自变量对因变量的解释力;
- 交互探测器:分析两个自变量的交互作用对因变量的解释力(如协同增强、非线性减弱等);
- 风险探测器:通过t检验分析不同层间因变量的均值差异显著性;
- 生态探测器:通过F检验比较两个自变量对因变量解释力的差异显著性。
2.3 分层方法分类
论文将SSH分析的分层方法分为四类,OMGD模型重点整合了前两类:
- 单变量分层法:等距、分位数、自然断裂、几何间隔、标准差(共5种,传统模型常用);
- 聚类基分层法:K-means、二分K-means、层次聚类、谱聚类、高斯混合模型(GMM)(共5种,OMGD新增);
- 多准则分层法:融合空间连通性约束的分层方法;
- 监督分层法:基于决策树、q统计量的分层方法。
2.4 传统优化模型(OPGD)
Song et al. (2020)提出的最优参数地理探测器(OPGD) 是OMGD的重要参考,OPGD实现了单因子的自动化离散化和空间尺度优化,但仅支持单因子尺度分析,且离散化方法仅含单变量分层法,无法处理多因子组合。
三、OMGD模型设计与方法论(核心部分)
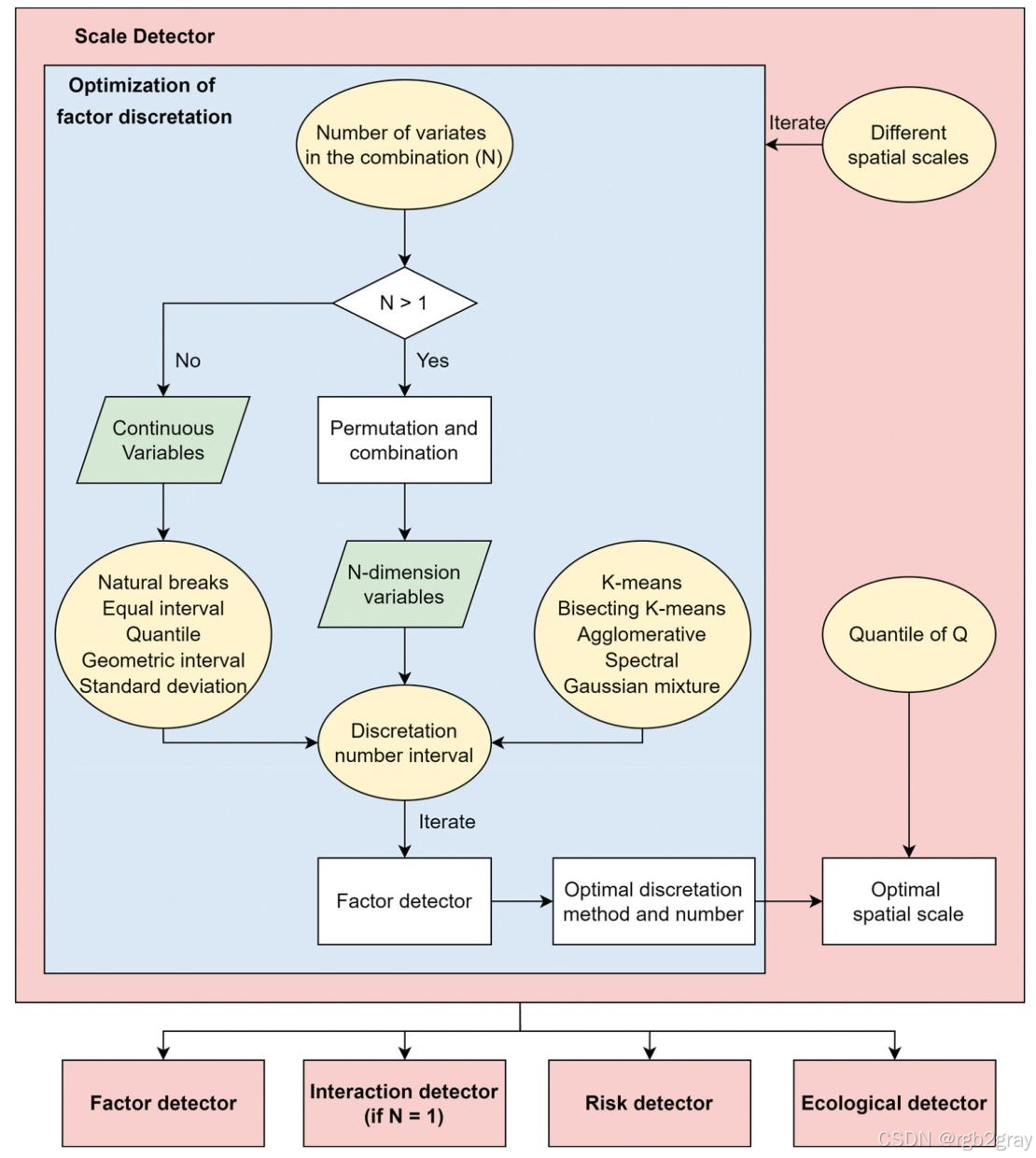
OMGD模型在传统地理探测器和OPGD模型基础上,新增因子离散化优化模块 和尺度探测器模块 ,整体包含六大核心组件:因子离散化优化、尺度探测器、因子探测器、交互探测器、风险探测器、生态探测器。模型整体框架如图1所示:

图1 OMGD模型原理图:核心为因子离散化优化和尺度探测器,结合四大基础探测器实现单/多因子的SSH分析
3.1 因子探测器(Factor Detector)
因子探测器是OMGD的核心量化组件,通过q统计量 和F检验评估自变量(单/多因子组合)对因变量的解释力,是离散化优化和尺度分析的基础。
3.1.1 q统计量计算公式
Q=1−∑h=1LNhσh2/Nσ2Q=1-\sum_{h=1}^{L} N_{h} \sigma_{h}^{2} / N \sigma^{2}Q=1−h=1∑LNhσh2/Nσ2
- 符号说明:LLL为分层数,NhN_hNh为第hhh层的样本数,σh2\sigma_h^2σh2为第hhh层因变量的方差,NNN为总样本数,σ2\sigma^2σ2为因变量总方差;
- 物理意义:q值越大,说明自变量的分层能更好地解释因变量的空间异质性,q=1表示完全解释,q=0表示无解释力。
3.1.2 显著性检验(非中心F分布)
通过F检验验证q统计量的显著性(p<0.05p<0.05p<0.05),计算公式:
F=N−LL−1×Q1−Q∼F(L−1,N−L,λ)F=\frac{N-L}{L-1} × \frac{Q}{1-Q} \sim F(L-1, N-L, \lambda)F=L−1N−L×1−QQ∼F(L−1,N−L,λ)
其中非中心性参数λ\lambdaλ:
λ=[∑h=1LYh‾2−1N(∑h=1LYh‾Nh)2]/σ2\lambda=\left[\sum_{h=1}^{L}{\overline{Y_{h}}}^{2}-\frac{1}{N}\left(\sum_{h=1}^{L} \overline{Y_{h}} \sqrt{N_{h}}\right)^{2}\right] / \sigma^{2}λ= h=1∑LYh2−N1(h=1∑LYhNh )2 /σ2
Yh‾\overline{Y_h}Yh为第hhh层因变量的均值,通过Python的scipy包实现F检验。
3.2 因子离散化优化模块(Optimization of Factor Discretization)
这是OMGD的核心创新之一 ,实现单因子 和多因子组合 的自动化最优离散化,核心目标是找到使q统计量最大且通过显著性检验的分层方法+分层数 组合。模块整合了5种单变量分层法+5种聚类基分层法,并通过z-score标准化消除量纲影响。
3.2.1 单因子离散化优化
- 输入:连续型地理自变量、因变量;
- 分层数区间:默认3~7(可自定义);
- 遍历:对5种单变量+5种聚类基分层法,遍历所有分层数,计算各方案的q值;
- 筛选:选择q值最大且p<0.05p<0.05p<0.05的方案作为最优离散化方案;
- 实现函数:OMGD的
classify+factor_detector函数,可视化函数classify_plot。
3.2.2 多因子组合离散化优化(OMGD核心突破)
针对≥2的因子组合,解决了传统模型仅能通过交互探测器处理多因子的问题,步骤如下:
- 因子组合:对所有自变量进行排列组合,生成多因子组合(如双因子、三因子、四因子及以上);
- 量纲消除 :对每个组合内的所有因子进行z-score标准化,避免量纲差异影响聚类结果;
- 分层方法 :因多因子无法使用单变量分层法,仅遍历5种聚类基分层法;
- 分层数遍历:默认3~7,计算各方案的q值;
- 筛选 :选择q值最大且p<0.05p<0.05p<0.05的方案作为最优离散化方案;
- 可视化 :≤3因子的组合可通过
classify_plot可视化,≥4因子因维度限制无法可视化,但可通过风险探测器验证分层有效性。
3.2.3 聚类基分层法的细节实现
OMGD在Python中基于scikit-learn实现5种聚类基分层法,针对大数据集做了优化:
- K-means/二分K-means :初始化用
kmeans++加速,样本数>10000时用Mini Batch K-means减少计算量; - 层次聚类(Agglomerative) :采用自底向上的合并策略,连通性约束设为
single以提升计算效率; - 谱聚类(Spectral) :通过
pyamg的代数多重网格求解特征值问题,提升复杂数据结构的聚类效果; - 高斯混合模型(GMM):基于EM算法拟合,支持非凸聚类,适配复杂地理数据的分布特征。
3.3 尺度探测器模块(Scale Detector)
OMGD的第二个核心创新 ,实现单因子+多因子组合 的最优空间尺度自动识别,解决了传统模型仅支持单因子尺度分析的问题。
3.3.1 空间尺度的定义
地理研究中的空间尺度指观测单元的粒度(如250m、500m、1000m网格),不同尺度下自变量对因变量的解释力存在显著差异(尺度效应)。
3.3.2 最优尺度的判定准则
以q值的分位数均值 为判定标准(默认80%分位数,可自定义),即选择使高解释力因子/组合的平均q值最大的空间尺度为最优尺度,理由:高q值的因子/组合更能反映因变量的SSH特征。
3.3.3 尺度探测器的实现步骤
- 构建多尺度网格:生成不同粒度的空间网格(如论文中250m、500m、...、2000m);
- 重采样 :将所有自变量/因变量重采样到各尺度网格,采用分区统计平均方法;
- 离散化优化:对每个尺度下的单因子/多因子组合,执行3.2节的离散化优化,得到各方案的最优q值;
- 计算分位数均值:对每个尺度,提取所有因子/组合的最优q值,计算指定分位数(如80%)的均值;
- 筛选最优尺度 :选择分位数均值最大的尺度为最优空间尺度;
- 实现函数 :OMGD的
scale_detector函数,可视化函数scale_plot。
3.4 交互探测器(Interaction Detector)
OMGD的交互探测器在传统基础上做了适配,仅针对单因子(多因子组合因分层复杂暂不支持),步骤如下:
- 对两个自变量A、B,分别采用其最优离散化方案进行分层,分层数为LAL_ALA、LBL_BLB;
- 对A、B的分层进行叠加,得到新的分层,分层数介于max(LA,LB)max(L_A,L_B)max(LA,LB)和LA×LBL_A×L_BLA×LB之间;
- 计算叠加后分层的q值,与单一因子的q值对比,判断交互类型:非线性增强、双因子增强、单因子减弱、非线性减弱、独立;
- 实现函数:
interaction_detector。
3.5 风险探测器(Risk Detector)
用于验证离散化分层的有效性,分析不同层间因变量的均值差异是否显著,步骤如下:
- 计算每个分层内因变量的均值Yi‾\overline{Y_i}Yi、Yj‾\overline{Y_j}Yj和方差si2s_i^2si2、sj2s_j^2sj2;
- 通过t检验 验证两层间均值的显著性(p<0.05p<0.05p<0.05),t统计量公式:
tYi‾−Yj‾=(Yi‾−Yj‾)/si2/Ni+sj2/Njt_{\overline{Y_{i}}-\overline{Y_{j}}}=\left(\overline{Y_{i}}-\overline{Y_{j}}\right) / \sqrt{s_{i}^{2} / N_{i}+s_{j}^{2} / N_{j}}tYi−Yj=(Yi−Yj)/si2/Ni+sj2/Nj - 自由度dfdfdf计算公式:
df=(si2/Ni+sj2/Nj)/[1Ni−1(si2/Ni)2+1Nj−1(sj2/Nj)2]d f=\left(s_{i}^{2} / N_{i}+s_{j}^{2} / N_{j}\right) /\left[\frac{1}{N_{i}-1}\left(s_{i}^{2} / N_{i}\right)^{2}+\frac{1}{N_{j}-1}\left(s_{j}^{2} / N_{j}\right)^{2}\right]df=(si2/Ni+sj2/Nj)/[Ni−11(si2/Ni)2+Nj−11(sj2/Nj)2] - 结果解读:若层间t检验显著,说明离散化分层能有效区分因变量的空间分布;
- 实现函数:
risk_detector,可视化函数risk_plot。
3.6 生态探测器(Ecological Detector)
用于比较两个自变量/因子组合对因变量的解释力是否存在显著差异,步骤如下:
- 计算两个自变量u、v的层内总方差∑h=1LuNu,hσu,h2\sum_{h=1}^{L_u} N_{u,h} \sigma_{u,h}^2∑h=1LuNu,hσu,h2和∑h=1LvNv,hσv,h2\sum_{h=1}^{L_v} N_{v,h} \sigma_{v,h}^2∑h=1LvNv,hσv,h2;
- 通过F检验 验证差异显著性(p<0.05p<0.05p<0.05),F统计量公式:
F=Nu(Nv−1)∑h=1LuNu,hσu,h2Nv(Nu−1)∑h=1LvNv,hσv,h2F=\frac{N_{u}\left(N_{v}-1\right) \sum_{h=1}^{L_{u}} N_{u, h} \sigma_{u, h}^{2}}{N_{v}\left(N_{u}-1\right) \sum_{h=1}^{L_{v}} N_{v, h} \sigma_{v, h}^{2}}F=Nv(Nu−1)∑h=1LvNv,hσv,h2Nu(Nv−1)∑h=1LuNu,hσu,h2 - 结果解读:若F检验显著,说明两个自变量的解释力存在显著差异;
- 实现函数:
ecological_detector,可视化函数ecological_plot。
四、实验设计与数据来源
研究通过三类实验数据 验证OMGD模型的有效性,分别为案例应用数据(深圳城市热环境) 、模型对比基准数据(OPGD的NDVI变化+H1N1流感数据) 、模拟数据 ,同时设置离散化分层数3~7为统一参数。
4.1 案例应用数据:深圳城市热环境(核心验证)
4.1.1 研究区与因变量
- 研究区:中国深圳市;
- 因变量:地表温度(LST),来源于2023年Landsat 9 OLI-2/TIRS-2数据,空间分辨率30m,取年最大值。
4.1.2 自变量(6个地理因子)
共6个影响城市热环境的核心因子,数据来源与预处理如下表:
| 变量名 | 含义 | 数据来源 | 空间分辨率 | 预处理 |
|---|---|---|---|---|
| NDVI | 植被覆盖度 | Landsat 9 | 30m | 年最大值,归一化计算 |
| NDBI | 建筑用地指数 | Landsat 9 | 30m | 年最大值,归一化计算 |
| MNDWI | 改进型水体指数 | Landsat 9 | 30m | 年最大值,归一化计算 |
| DEM | 数字高程模型 | Copernicus DEM GLO-30 | 30m | 原始高程 |
| Built | 建筑表面密度 | GHSL全球建筑数据 | 10m | 重采样至30m,网格平均 |
| Roads | 道路核密度 | Open Street Map 2023 | 30m | 核密度分析,网格平均 |
4.1.3 多尺度网格构建
生成6种粒度的网格:250m、500m、750m、1000m、1500m、2000m,将所有变量重采样到各尺度网格,用于尺度探测器分析。
4.2 模型对比基准数据
采用OPGD模型(Song et al. 2020)的两类经典数据,用于对比OMGD与OPGD的尺度优化 和因子探测器性能:
- NDVI变化数据:因变量为NDVI变化,自变量含气候区、降水、温度变化等6个因子,空间尺度50~50km;
- H1N1流感数据:因变量为H1N1流感发病率,自变量含温度、降水、人口密度等10个因子,空间尺度50~150km。
4.3 模拟数据
用于验证OMGD在不同数据分布下的离散化优化效果,设置3组样本量(300、500、700),特征如下:
- 因变量:服从正态分布(均值0,标准差10);
- 自变量:3个,分别服从t分布(30自由度) 、均匀分布 、伽马分布(均值0,标准差10);
- 变量关系:因变量与t分布自变量为线性关系,与均匀分布为多项式关系,与伽马分布为指数关系。
五、实验结果与分析
研究从尺度探测器结果 、因子离散化优化+风险探测器结果 、四大基础探测器结果 、OMGD与OPGD对比四个维度展开分析,核心验证OMGD的多因子离散化和尺度分析能力。
5.1 尺度探测器结果:深圳LST的最优空间尺度
对单因子、双因子组合、三因子组合分别计算80%分位数的q值均值,结果如图4:

图4 深圳LST基于q值80%分位数的尺度探测器结果:(a)单因子 (b)双因子组合 ©三因子组合
结果解读:
- 单因子:q值均值从250m逐步上升至1500m,1500~2000m趋于稳定;
- 双因子组合:变化趋势与单因子一致,1500m后趋于稳定;
- 三因子组合:q值均值在250~2000m持续上升;
- 最优尺度 :综合选择2000m为深圳LST SSH分析的最优空间尺度,后续所有分析均基于2000m网格。
5.2 因子离散化优化+风险探测器结果
基于2000m最优尺度,对单因子、双因子组合、三因子组合、≥4因子组合分别进行离散化优化,并通过风险探测器验证分层有效性,核心结果如下:
5.2.1 单因子(图5)

图5 单因子最优离散化(a)与风险探测器(b)结果:不同颜色为分层,次坐标轴为最优方法+分层数
关键结果:
- 最优分层方法:分位数(qt)和自然断裂(jnb)为最常用方法;
- 最优分层数:6个因子中4个为7层,2个为6层;
- 变量相关性:Built、MNDWI、NDBI、Roads与LST正相关 ,DEM、NDVI与LST负相关;
- 风险探测器:绝大多数层间t检验显著(p<0.05p<0.05p<0.05),离散化方案有效。
5.2.2 双因子组合(图6)

图6 双因子组合最优离散化(a)与风险探测器(b)结果:x/y轴为两个因子,不同颜色为聚类分层
关键结果:
- 最优分层数:绝大多数为7层;
- 最优聚类方法:二分K-means(bkm)占比最高(7次),其次为GMM(4次)、K-means(3次);
- 风险探测器:层间LST均值差异显著,聚类分层能有效捕捉双因子的组合特征(如Built+DEM组合中,低建筑密度区按高程分层,高建筑密度区按密度分层)。
5.2.3 三因子组合(图7)

图7 三因子组合最优离散化(a)与风险探测器(b)结果:x/y/z轴为三个因子,不同颜色为聚类分层
关键结果:
- 最优分层数:仅DEM+MNDWI+Roads为6层,其余均为7层;
- 最优聚类方法:二分K-means和K-means各7次,谱聚类和GMM各3次;
- 聚类有效性:能有效捕捉三因子的组合特征(如Built+DEM+NDBI组合中,先按建筑密度分层,再按高程和建筑指数细分);
- 风险探测器:层间LST均值差异显著,验证了多因子聚类分层的有效性。
5.2.4 ≥4因子组合(图9)

因维度限制无法可视化,但风险探测器结果显示:绝大多数层间LST均值差异显著,说明OMGD的聚类基分层法能有效处理高维因子组合,解决了传统模型的多因子分析难题。
5.3 四大基础探测器结果
基于最优离散化方案,计算因子、生态、交互探测器结果,核心分析单因子、双因子、三因子、≥4因子对LST的解释力差异。
5.3.1 单因子
- 因子探测器(图10a):NDBI(0.718)、NDVI(0.699)为最主要影响因子,其次为Built(0.612)、DEM(0.544);
- 生态探测器(图10b):除NDVI与NDBI外,其余因子的解释力存在显著差异;
- 交互探测器 (图10c):Built+NDBI(0.786)、MNDWI+NDBI(0.784)、NDBI+Roads(0.779)的交互解释力最强,均为双因子增强。
5.3.2 双因子组合(图11)

- 因子探测器:双因子组合的q值普遍高于单因子,DEM+NDBI、NDBI+NDVI、Built+NDBI的q值均>0.720,说明NDBI与其他因子的组合能更好地解释LST的SSH;
- 生态探测器:因多数组合共享单因子,仅约50%的组合间解释力存在显著差异。
5.3.3 三因子组合(图12)

- 因子探测器 :三因子组合的q值普遍高于单/双因子,Built+DEM+NDBI、DEM+NDBI+NDVI的q值>0.740,为最优解释组合;
- 生态探测器:因多数组合共享核心因子(NDBI),组合间解释力无显著差异。
5.3.4 ≥4因子组合(图13)

- 因子探测器 :q值较三因子组合有所下降,原因是分层数(≤7)有限,无法充分捕捉高维因子的组合特征;
- 核心结论 :三因子组合是解释深圳LST SSH的最优因子组合维度,过多因子会导致信息冗余。
5.4 OMGD与OPGD模型对比
从空间尺度优化 、因子探测器 、双因子探测器vs交互探测器三个维度对比,验证OMGD的优越性。
5.4.1 空间尺度优化对比
- OPGD:仅支持90%分位数的单因子尺度优化;
- OMGD:支持自定义分位数的单/多因子尺度优化;
- 结果:NDVI变化数据中,OPGD最优尺度40km,OMGD 80%分位数40km、60/40%分位数50km;H1N1数据中,OPGD最优尺度100km,OMGD所有分位数均为150km,更贴合地理实际。
5.4.2 因子探测器对比(图16-17+表3)


- NDVI变化数据:两者q值接近,OMGD因新增聚类基分层法,温度变化的q值略有提升;
- H1N1流感数据:OMGD的q值显著高于OPGD,且影响因子排名变化(医疗成本、城市人口占比的重要性提升),更贴合实际;
- 模拟数据 (表3):OMGD在多项式/指数关系的变量中q值更高,说明聚类基分层法比传统单变量分层法更适配复杂的变量关系。
5.4.3 双因子探测器vs交互探测器对比
- 交互探测器:分层数为两个因子分层数的乘积(最大49层),q值更高,但易导致层内样本不足;
- OMGD双因子探测器:聚类基分层法,分层数≤7,q值低于交互探测器,但高于单因子,且层内样本充足,地理意义更明确;
- 核心结论 :OMGD的多因子探测器在解释力 和样本有效性之间实现了更好的平衡。
六、讨论
研究从分层数与空间尺度的敏感性分析 、OMGD模型的泛化性与可迁移性 、模型优势与局限性三个维度展开讨论,为模型的应用和改进提供参考。
6.1 分层数与空间尺度的敏感性分析
6.1.1 分层数的敏感性(表4)
- 规律:q值随分层数增加总体上升,因分层数越多,层内方差越小;
- 平衡:分层数过多会导致层内样本不足 ,失去地理和统计意义,论文中3~7层是最优区间;
- 结论:OMGD对分层数敏感,需根据研究区样本量合理设置分层数区间。
6.1.2 空间尺度的敏感性(图20-21)


- 规律:q值随空间尺度增大总体上升,因粗粒度网格会平均掉噪声,提升解释力;
- 平衡:尺度过粗会丢失地理细节(如图21,深圳2km网格能捕捉局部热岛,9km网格则完全模糊);
- 结论:OMGD的尺度探测器能有效平衡解释力 和地理细节,避免尺度选择的主观性。
6.2 OMGD模型的泛化性与可迁移性
基于空间统计三位一体(SST) 框架,通过随机抽样(25%/50%/75%/100%) 验证模型的泛化性,结果如下(表5-6):
- 不同抽样比例下,q值保持稳定 ,且均通过显著性检验(p<0.001p<0.001p<0.001);
- 影响因子的排名基本不变,说明模型对样本量的鲁棒性强;
- 模型可迁移至不同研究区、不同因变量(NDVI变化、H1N1流感、城市热环境),泛化性良好。
6.3 OMGD模型的优势与局限性
6.3.1 四大核心优势
- 多因子处理能力:首次实现≥3因子的自动化最优离散化,解决了传统模型的多因子分析难题;
- 分层方法丰富:整合5种单变量+5种聚类基分层法,适配不同类型的地理数据;
- 尺度分析全面:支持单/多因子组合的空间尺度优化,自定义分位数,更贴合地理研究需求;
- 可视化与开源:提供丰富的可视化函数,模型完全开源,支持二次开发。
6.3.2 三大局限性
- 量纲处理单一 :仅采用z-score标准化,未考虑各因子的地理重要性,可能掩盖关键因子的作用;
- 分层方法仍有缺失:未整合多准则分层法(空间连通性),对需考虑空间邻域的研究适配性不足;
- 分层数手动设置 :需人工设置分层数区间,未实现分层数的自动化最优选择,后续需结合算法实现自适应分层。
七、结论
研究提出的最优多元分层地理探测器(OMGD) 模型,通过新增因子离散化优化 和尺度探测器 模块,实现了单/多因子的自动化最优离散化 和单/多因子组合的空间尺度最优选择,大幅提升了地理探测器在SSH分析中的能力。核心结论如下:
- OMGD能有效提取单因子和多因子组合的核心特征,三因子组合是解释地理现象SSH的最优维度,过多因子会导致信息冗余;
- 尺度探测器能准确识别单/多因子组合的最优空间尺度,解决了传统模型尺度分析单一的问题,为地理研究的尺度选择提供了客观依据;
- 与传统OPGD模型相比,OMGD在复杂变量关系 、多因子分析 、尺度自定义上具有显著优势,且模型泛化性强,可迁移至不同研究区和研究主题;
- 聚类基分层法比传统单变量分层法更适配复杂的地理数据分布,尤其是多项式/指数关系的变量。
7.1 未来研究方向
- 整合多准则分层法,融入空间连通性约束,提升模型对空间邻域的考虑;
- 开发自适应分层数算法,实现分层数的自动化最优选择,减少人工干预;
- 引入因子权重,结合地理知识为不同因子赋予权重,优化多因子组合的离散化效果;
- 拓展模型的时间维度,实现时空分层异质性的分析,适配时空地理研究需求。
原文:An optimal multivariate-stratification geographical detector model for revealing the impact of multi-factor combinations on the dependent variable