核心洞察:2025-2030年,低空经济将从"盆景"走向"森林",5G-A通感一体化技术成为破解低空监管"看不见、呼不到、管不住"的核心钥匙。本文全面解析某低空经济示范区"十五五"通感一体化低空智联网的顶层设计、技术路线、实施路径及商业价值,为行业提供可复制、可落地的实战指南。

📌 一、低空经济爆发在即:为何需要一场新基建革命?
1.1 时代背景:国家战略下的新质生产力赛道
当我们谈论低空经济,不仅是无人机物流配送的便利,更是国家战略性新兴产业与"新质生产力"的重要组成部分。2024年,低空经济正式上升为国家层面战略 ,国家四部委联合发布的《通用航空装备创新应用实施方案(2024-2030年)》明确提出:到2030年,通用航空装备要全面融入生产生活各领域,形成万亿级市场规模。
政策导向极为明确:
- 《关于促进低空经济高质量发展的指导意见》强调加快建设低空新型基础设施
- 《民用无人驾驶航空器运行安全管理规则》确立了行业标准
- 各省市相继出台低空经济发展条例,将低空空域管理改革与数字化基础设施建设作为核心任务
1.2 现实痛点:传统基础设施难以支撑规模化运营
然而,当前低空经济发展面临三大核心痛点,严重制约产业爆发:
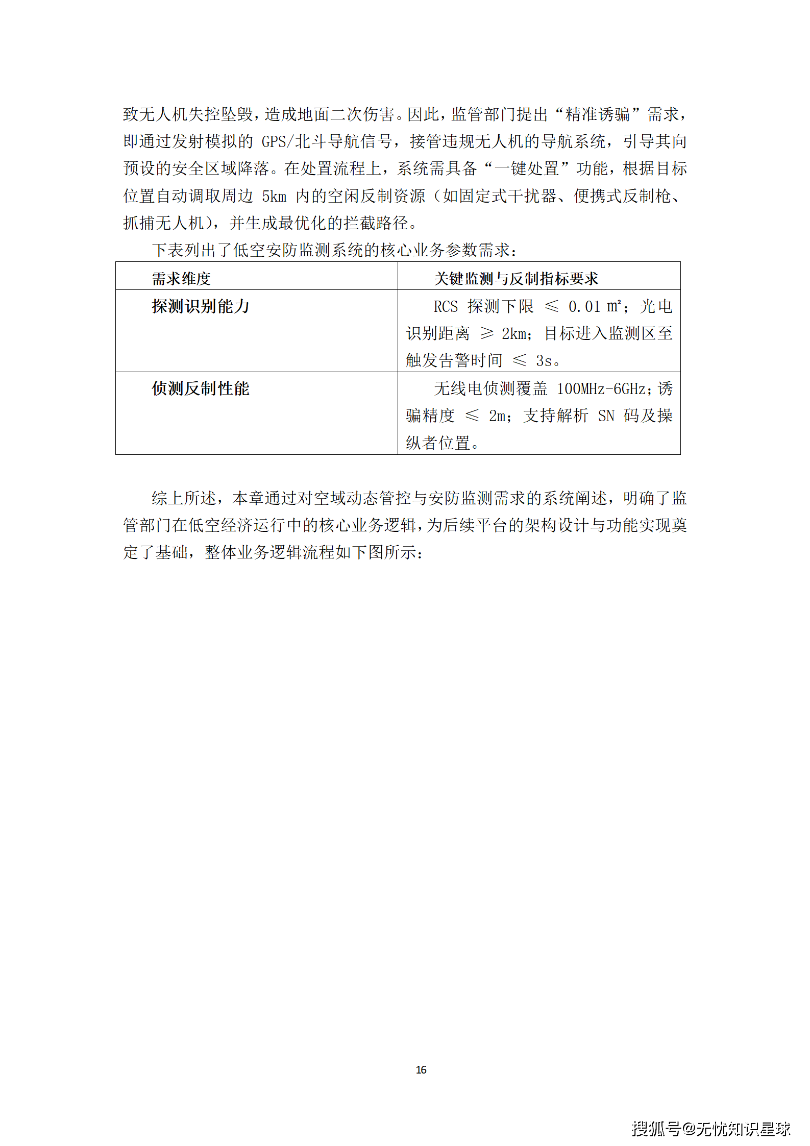
1. 感知能力弱: 传统民航雷达主要针对中高空大型目标设计,对低空(尤其是300米以下)、小微型无人机目标的探测能力严重不足。行业数据显示,现有常规雷达对高度小于100米的"低慢小"目标探测发现率不足60%,且极易受到地面建筑物、植被等产生的杂波干扰,导致目标丢失或误报频发。
2. 通信链路不稳定: 现有4G/5G网络在设计之初主要考虑地面覆盖,垂直空间的信号强度与连续性未经过针对性优化。在300-1000米空域,通信盲区多,信号切换频繁,难以满足无人机超视距(BVLOS)飞行所需的低时延、高可靠控制链路需求。测试数据显示,现有网络在低空环境下的通信时延普遍大于100ms,无法满足实时控制需要。
3. 监管手段落后: 目前的监管模式仍带有浓厚的"人工审批、被动响应"色彩,缺乏实时、动态的数字化管理手段。面对未来每小时数万架次的飞行密度,传统的电话申报或离线审批模式将彻底失效。
深度洞察:低空经济正经历从"通用航空"向"低空经济"的深度产业跃迁。这一跃迁不仅是飞行高度的重新定义,更是从传统农林喷洒、私人飞行向高频次、大密度、多业态商业运营的逻辑变革。传统"通航"模式主要依赖于目视飞行规则(VFR)或仪表飞行规则(IFR),而"低空经济"时代,无人机(UAV)与电动垂直起降飞行器(eVTOL)的大规模商业化应用,对空域的精细化治理提出了前所未有的挑战。
1.3 建设必要性:通感一体化是唯一可行路径
本项目建设不仅是应对外部监管要求的必要举措,更是提升内部运营效率、增强核心竞争力的内在需求。具体而言:
合规要求:随着《无人驾驶航空器飞行管理暂行条例》的深入实施,建立具备实时监视与违规处置能力的保障体系已成为示范区运行的法定前置条件。
技术趋势:5G-A(5.5G)通感一体化技术的成熟,为通信与感知能力的深度融合提供了技术可能。传统"雷达+通信"分立建设模式存在建设成本高、频谱资源浪费、数据融合困难等弊端,而5G-A通感一体化模式通过硬件共用、频谱共享,实现了感知与通信的内生统一。
风险防控:若维持现状,高密度飞行下的空中碰撞风险、隐私泄露风险及国家安全隐患将呈几何级增长。建设通感一体化低空智联网,是防范重大安全事故、保护区域产业信誉的必要手段。
🧩 二、破局之道:通感一体化低空智联网的顶层设计
2.1 总体建设目标:打造"空天地一体、通感融合、安全可控"的数字底座
本项目的建设目标是构建一套全球领先的低空数字孪生与智能管控平台,通过集成卫星通信、5G-A增强型基站、低轨道卫星链路以及地面骨干网,实现对低空空域的无缝覆盖,消除传统雷达盲区,构建起"空中有网、地中有据、云中有脑"的立体化网络格局。
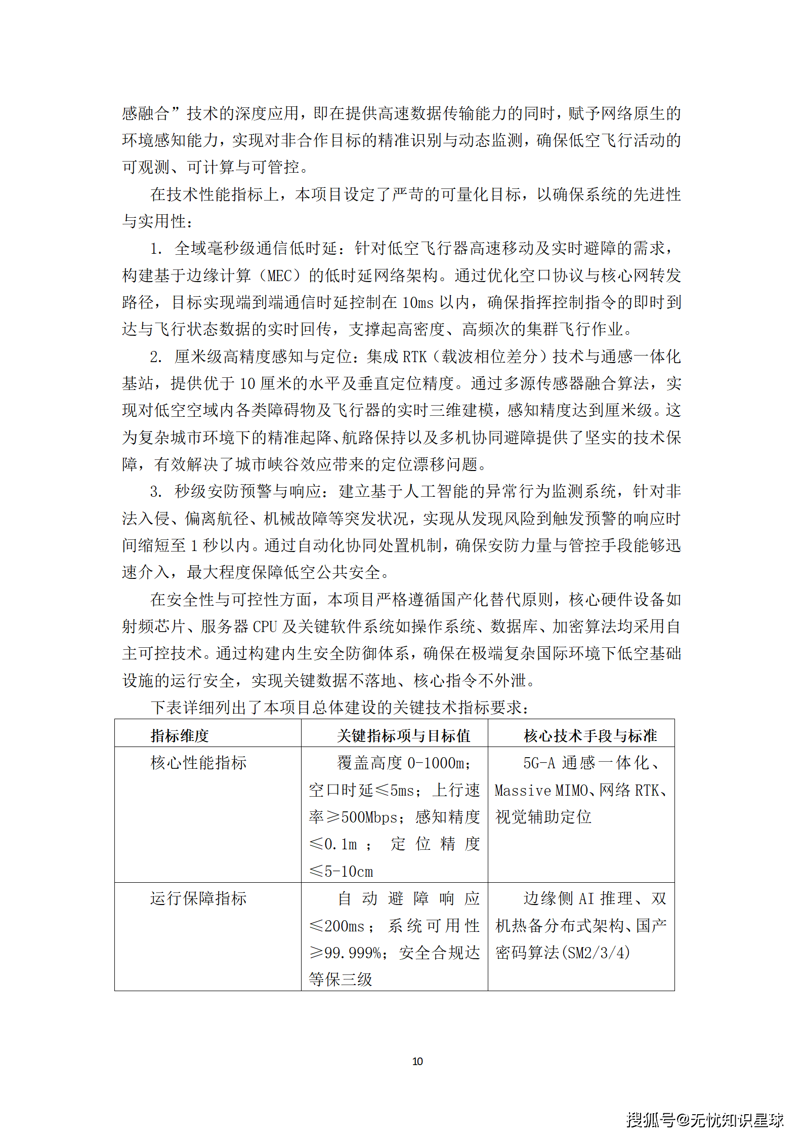
在核心性能指标上,设定了严格的量化标准:
- 覆盖高度:0-1000米全域覆盖
- 空口时延:≤5ms(实现毫秒级通信低时延)
- 上行速率:≥500Mbps(支持4K/8K视频实时回传)
- 感知精度:≤0.1m(厘米级高精度感知)
- 定位精度:≤5-10cm(满足复杂城市环境精准起降需求)
- 自动避障响应:≤200ms(确保飞行安全)
- 系统可用性:≥99.999%(五九高可靠性)
2.2 架构设计:"一网、一云、一平台、N应用"的四层体系
项目采用"一网、一云、一平台、N应用"的四层集约化体系,实现通感能力与业务逻辑的深度解耦:
1. 低空智联网(感知与传输层)
- 采用5G-A通感一体化基站,实现通信与感知能力的深度融合
- 通过内生感知技术,将通信波束与探测波束深度融合,实现厘米级探测精度
- 感知能力:对RCS低至0.01㎡的无人机目标进行实时捕捉
- 通信能力:支持多路4K极高清视频流的同步回传,控制指令时延稳定在10ms以内
2. 低空数据中心(基础设施层)
- 依托政务云环境,构建"感传算"一体化处理能力
- 采用边缘计算(MEC)与中心云协同架构
- 边缘侧:部署在通感基站近端,负责原始点云数据的实时降噪、特征提取
- 中心侧:负责全局航迹的关联融合、历史飞行轨迹的大数据挖掘
- 存储层面:引入分布式时序数据库处理海量动态坐标,确保高并发写入与秒级检索
3. 飞行服务平台(核心支撑层)
- 通感融合引擎:通过多基站协作算法(CoMP),将碎片化的感知数据转化为连续、唯一的数字航迹
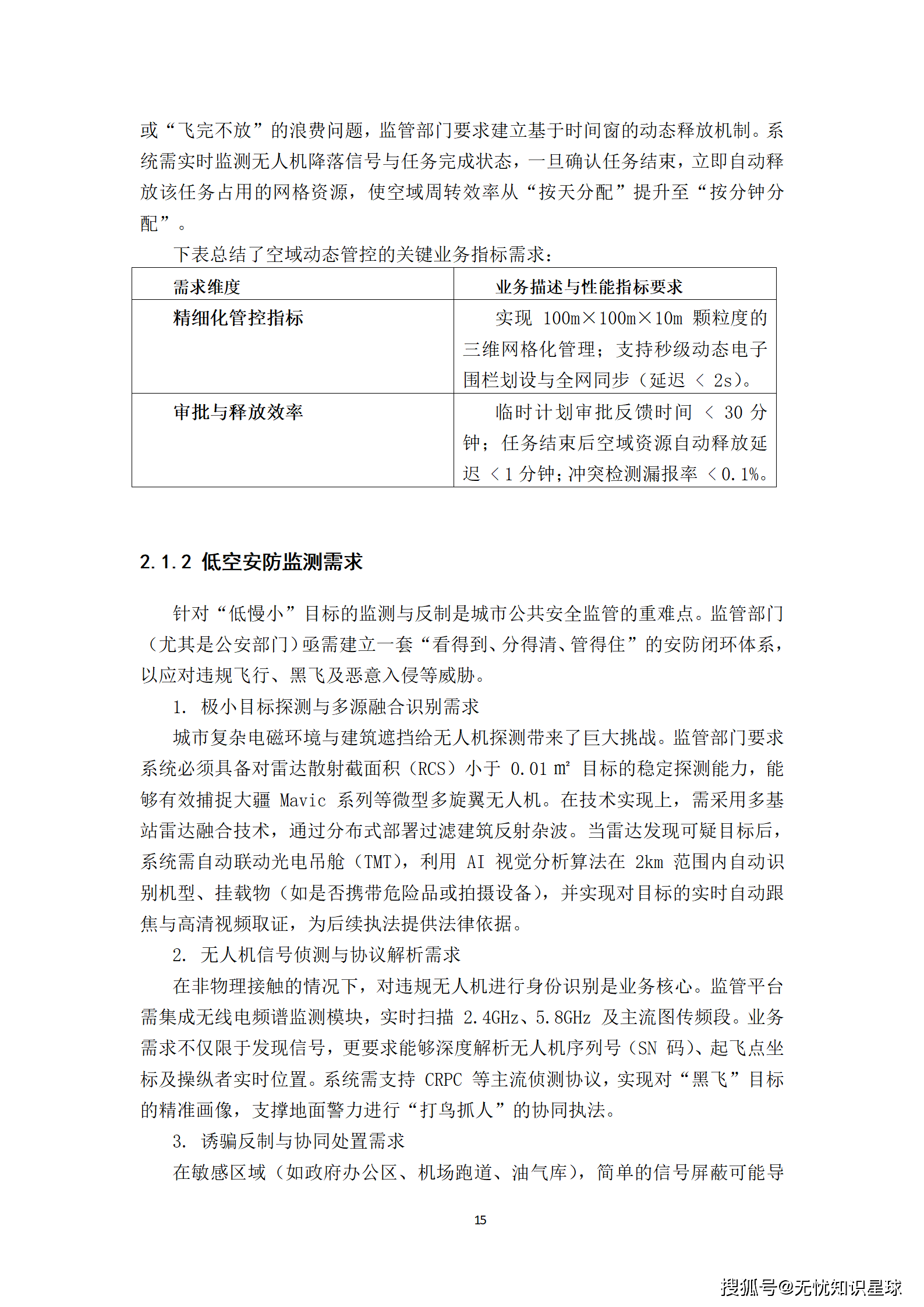
- 空域动态管理:实现100m×100m×10m颗粒度的三维网格化分配
- 飞行计划审批:集成民航与空管的校验逻辑,实现自动化审批与冲突检测
- 安全防御模块:建立"监测-识别-处置"闭环体系
4. 典型业务应用(应用层)
- 政务端:违规飞行查处、应急搜救与重大活动安保,实现空域态势"一屏通览"
- 企业端:支持物流配送、电力巡检等自动化作业任务的航线规划与实时监控
- 公众端:提供飞行申报、气象预警及信息查询服务
2.3 技术路线:5G-A通感一体化的必然选择
在技术路线选型上,项目经过严密论证,确定采用5G-A(5.5G)通感一体化技术作为核心路线,重点基于Sub-6GHz频段(4.9GHz)进行部署。
为什么选择5G-A通感一体化而非传统分立模式?

频段选择与技术指标:
- 采用Sub-6GHz(4.9GHz)作为主干感知频段
- 相比毫米波,Sub-6GHz具有更强的绕射能力和更低的雨衰特性,单站感知半径可达1km以上
- 感知性能:对于RCS为0.01㎡的目标,500米范围内探测概率Pd≥95%,虚警率Pfa≤10^-6
- 精度指标:测距精度≤1米,测角精度≤1度,支持单扇区同时跟踪不少于64个目标
- 通信性能:支持下行10Gbps、上行1Gbps的峰值速率,空口时延<10ms
行业洞见:5G-A通感一体化技术不仅是低空基础设施的技术升级,更是空域治理模式的革命性变革。通过将通信与感知能力深度融合,实现了从"看得见"到"看得清"、从"管得住"到"管得好"的跨越,为低空经济的规模化发展提供了底层支撑。
🚀 三、核心突破:四大子系统构筑低空智联网基石
3.1 通感一体化基础设施:让低空"透明化"
3.1.1 5G-A通感基站科学部署
5G-A通感一体化基站是低空智联网的核心基础设施,承担着通信连接与雷达感知的双重职能。项目建设采用科学的选址与覆盖规划方法,确保全域无缝覆盖。
基站选址原则:
- "利旧为主、增补为辅、高低结合"原则
- 优先利用现有通信铁塔、电力塔及高杆路灯作为挂载点
- 城市核心区(CBD)基站密度设定为间距300-500米
- 高楼林立区域采取"高挂高看"策略,将通感AAU部署于海拔高度50米以上的建筑顶端
覆盖仿真模型:
- 采用基于高性能计算平台的射线追踪模型(Ray Tracing)
- 将600米以下空域划分为多个高度层(50m、100m、300m、600m)
- 通过调整天线下倾角、方位角及波束宽度优化空间信号分布
- 仿真目标:信号信噪比(SINR)>10dB,参考信号接收功率(RSRP)≥-95dBm
核心设备配置:
- 128T128R大规模天线阵列(Massive MIMO)
- 工作频段:n78/n79
- 载波带宽:≥100MHz
- 雷达探测距离:≥1.5km (0.01㎡ RCS)
- 距离分辨率:≤1m
- 速度分辨率:≤0.5m/s
- 角度分辨率:水平≤2°/垂直≤3°
3.1.2 多维感知网络补盲
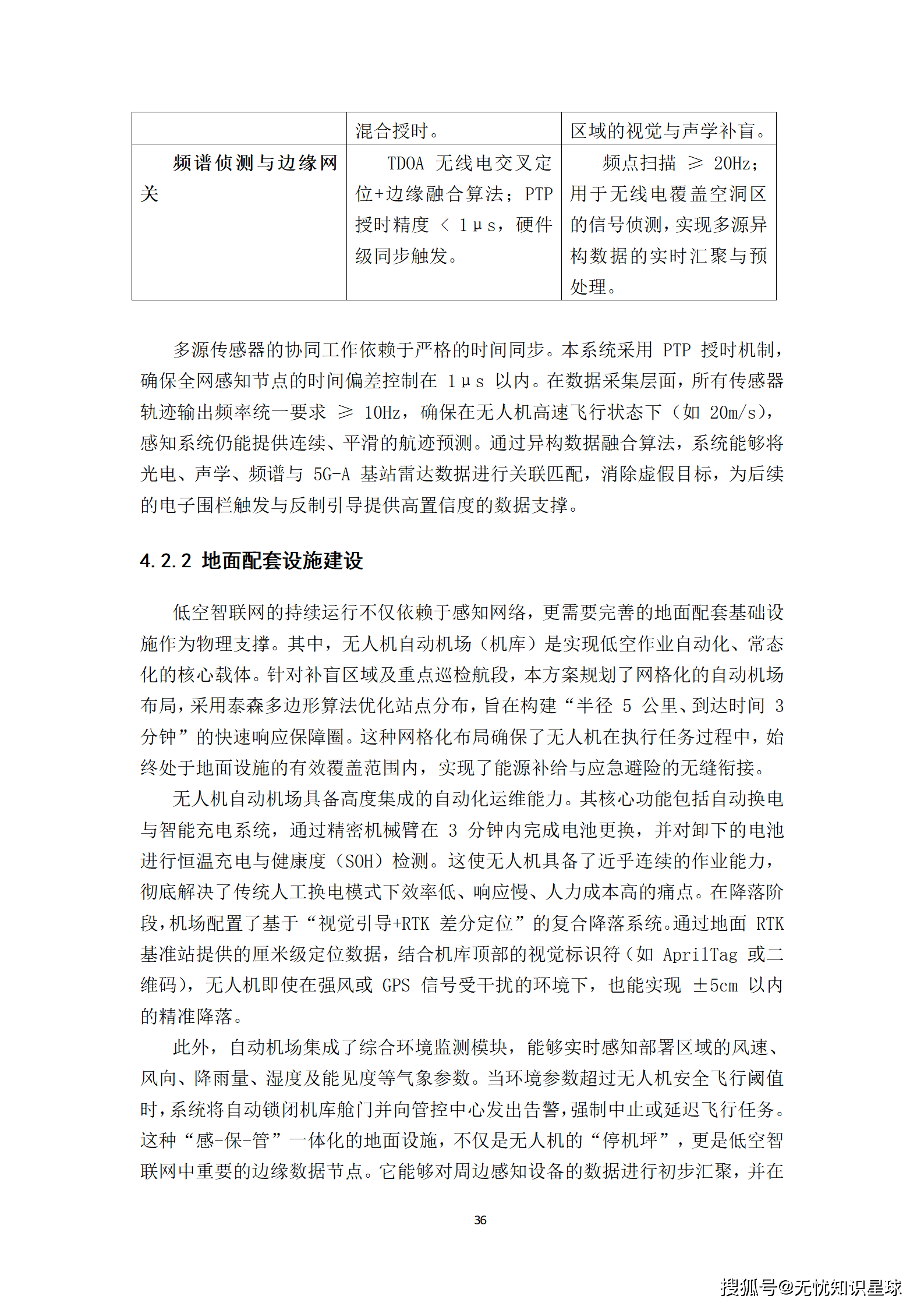
尽管5G-A通感基站具备卓越的感知能力,但在复杂的城市低空环境中,建筑物背面、桥梁下方、隧道口等区域仍存在感知"盲区"。为此,项目部署了分布式协同感知设备,构建"点、线、面"相结合的多维感知补盲体系。
分布式光电吊舱:
- 集成高倍率红外热成像传感器与高清可见光相机
- 支持在夜间、雾霾或低能见度环境下工作
- 内置边缘AI处理芯片,支持在前端完成目标的检测、分类与跟踪
- 仅将提取后的目标特征元数据上传,缓解骨干网压力
声阵列探测器:
- 适用于环境噪声复杂的区域
- 通过空间谱估计与波束成形算法,对无人机电机产生的特有频率声波进行实时定位
- 有效补充雷达与光电在遮挡区域的感知能力
TDOA频谱侦测设备:
- 针对采取无线电静默或采用非标准频段的隐身无人机
- 通过多站协同,对无人机图传及遥控信号进行宽频段扫描(100MHz-6GHz)
- 利用信号到达不同监测站的微小时间差,实现对目标的精准测向与交叉定位
地面配套设施:
- 无人机自动机场(机库)网格化布局
- 采用泰森多边形算法优化站点分布
- 构建"半径5公里、到达时间3分钟"的快速响应保障圈
- 具备自动换电与智能充电系统,3分钟内完成电池更换
- 集成"视觉引导+RTK差分定位"的复合降落系统,实现±5cm以内的精准降落
3.2 低空大数据中心:构建低空"数字孪生"
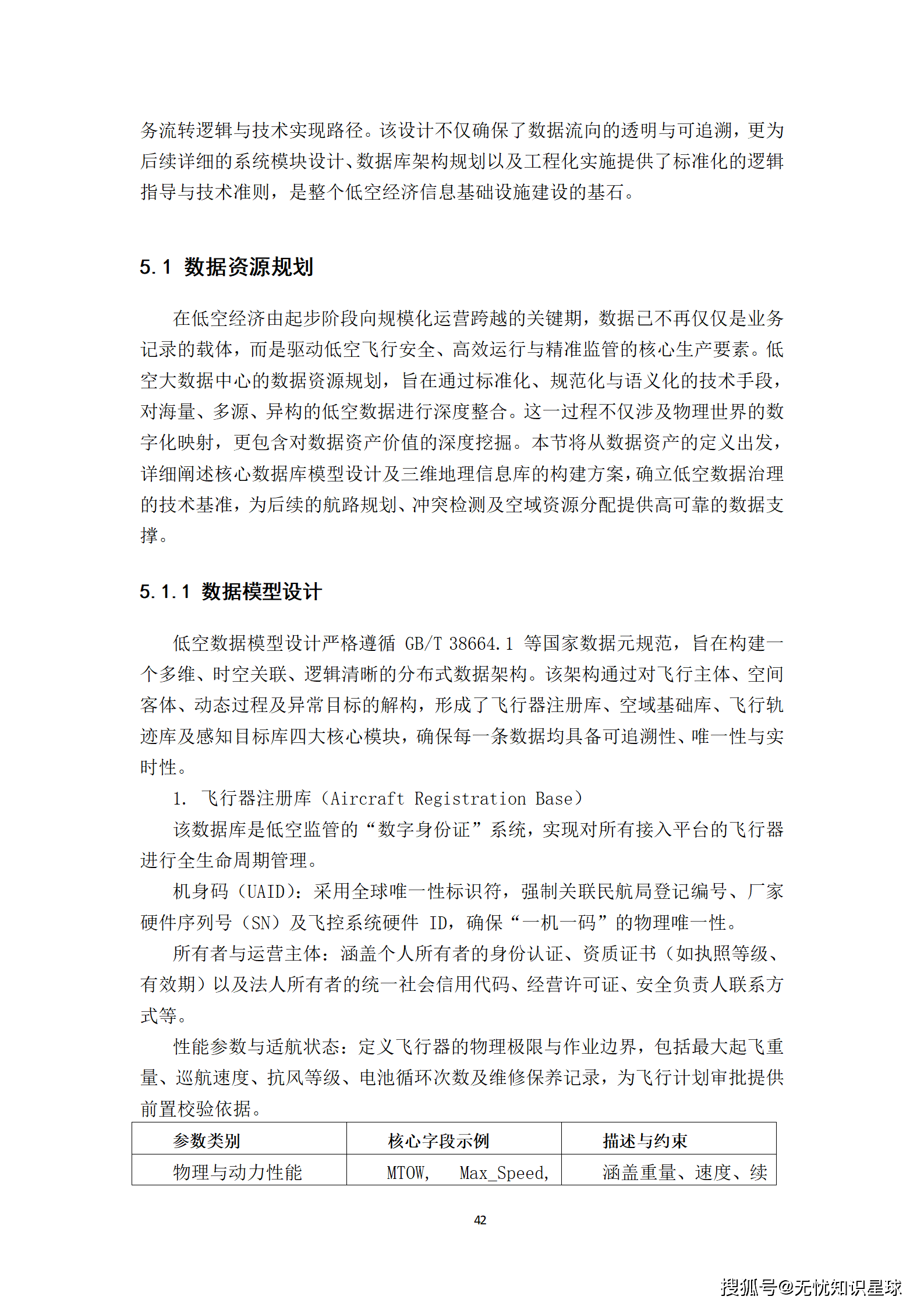
3.2.1 数据资源规划:构建多维数据底座
低空大数据中心的数据资源规划,旨在通过标准化、规范化与语义化的技术手段,对海量、多源、异构的低空数据进行深度整合,形成四大核心数据库:
1. 飞行器注册库(Aircraft Registration Base)
- 身份标识:机身码(UAID),关联民航局登记编号、厂家硬件序列号(SN)
- 所有者信息:个人所有者的身份认证、资质证书;法人所有者的统一社会信用代码
- 性能参数:最大起飞重量、巡航速度、抗风等级、电池循环次数及维修保养记录
2. 空域基础库(Airspace Base)
- 禁飞区与限飞区:基于WGS-84坐标系,定义多边形、圆柱体或复杂多面体边界
- 建筑物与障碍物数据:精细化记录城市建筑物顶端海拔高度(AMSL)、轮廓及材质属性
- 地形地貌(DEM/DOM):1米级高精度数字高程模型
3. 飞行轨迹库(Flight Trajectory Base)
- 时序空间特征:(Timestamp, Longitude, Latitude, Altitude)四维矢量,采样频率不低于1Hz
- 运动学参数:瞬时地速、航向角、爬升/下降率及三轴姿态角
- 任务关联:实时计算预定航线与实际航线的横向偏差(XTE)及高度偏差
4. 感知目标库(Perception Target Base)
- RCS与频谱特征:雷达散射截面积序列及电磁发射特征
- 轨迹特征向量:经过多传感器融合算法处理后的平滑轨迹
- 风险等级评估:基于运动特性与区域敏感度的威胁评估
3.2.2 三维地理信息库:实现空域可计算化
三维地理信息库(3D-GIS)是低空大数据中心的空间底座,采用LOD3(Level of Detail 3)级别的实景三维模型,引入"空域网格化(Voxelization)"技术,实现空间的可计算化。
实景三维模型构建:
- 倾斜摄影测量与机载激光雷达(LiDAR)融合技术
- 倾斜摄影提供高分辨率纹理(分辨率优于3cm)
- 激光雷达提供高精度几何骨架(绝对精度优于5cm)
- AI语义分割技术,将模型对象化,使每个建筑物、构筑物具备独立ID
3D网格(Voxel)空域划分:
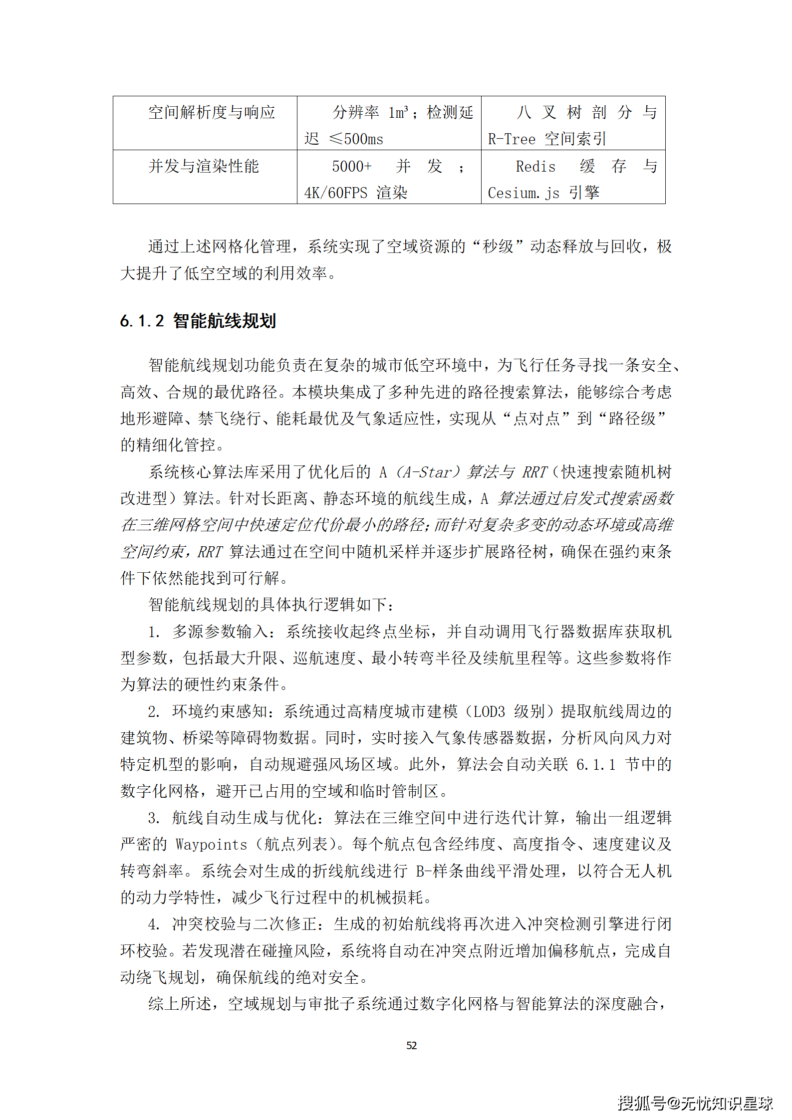
- 将低空空域(地面至1200米)划分为连续、非重叠的3D体素网格
- 标准网格大小:5m×5m×5m,核心区域细化至1m×1m×1m
- 采用GeoHash-3D或H3索引技术,实现海量网格数据的快速检索
- 每个Voxel网格携带动态属性:气象属性:实时风速、风向、能见度及紊流强度电磁属性:4G/5G/专网信号强度及可能的电磁干扰源风险等级:基于地面人口密度、交通流量及重要基础设施分布
3.3 智能空域管理平台:实现实时精细管控
3.3.1 空域规划与审批子系统:从静态到动态
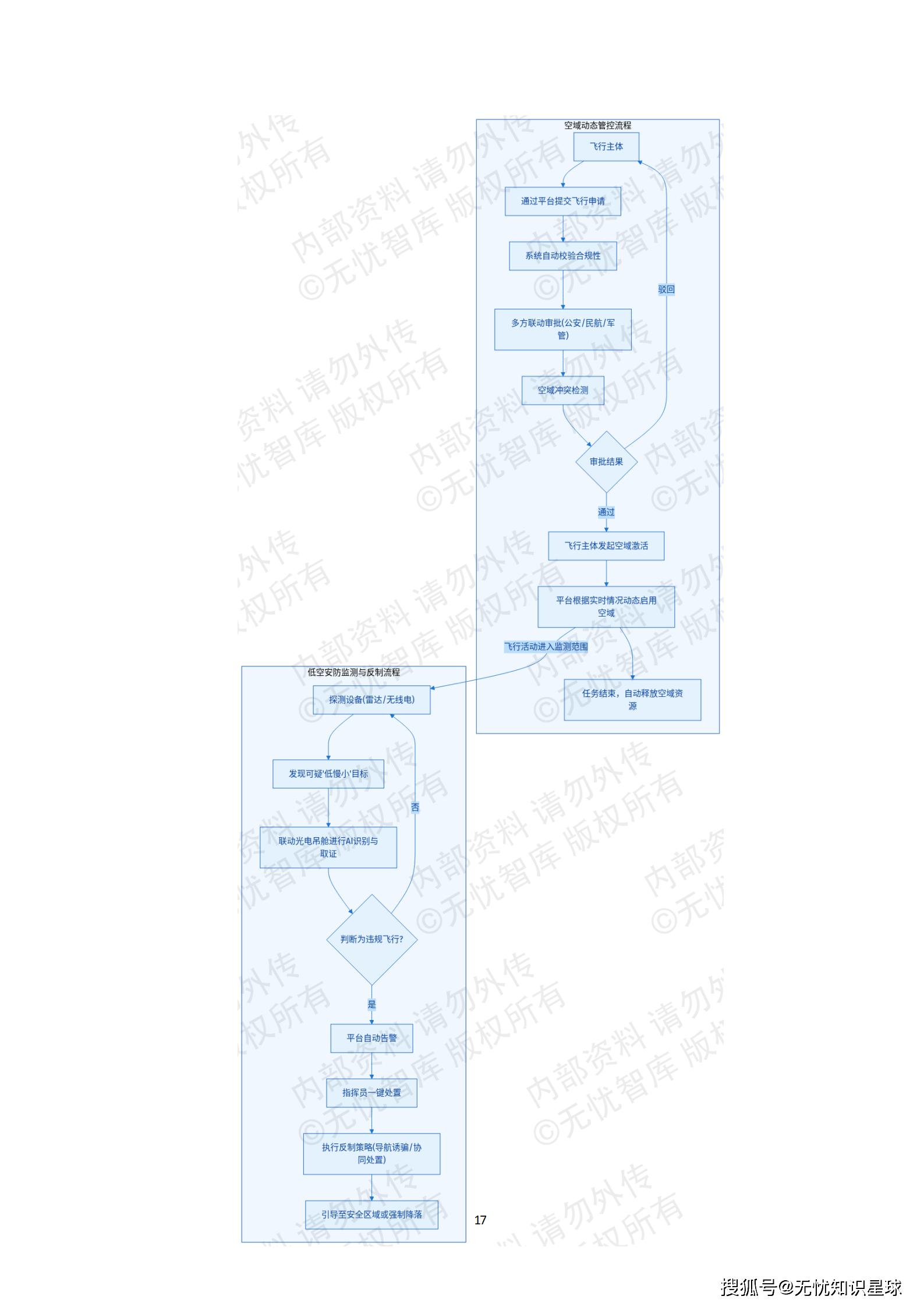
传统空域管理模式因其排他性强、利用率低,难以支撑物流配送、城市巡检等高密度商业化场景。本系统构建了"可计算、可编程、可监控"的数字空域环境。
空域数字化网格管理:
- 采用全球地理分级网格(GeoSOT)标准与八叉树(Octree)剖分算法
- 用户在3D态势地图上圈选拟使用的飞行区域
- 系统自动识别并提取该区域所覆盖的所有数字化网格单元
- 多维冲突检测:静态冲突(禁飞区、障碍物)、动态冲突(其他已获批任务)、环境冲突(气象条件)
- 生成空域使用数字凭证:带有唯一加密二维码,包含申请人信息、机型、有效时段、网格坐标序列
智能航线规划:
- 集成A*(A-Star)算法与RRT*(快速搜索随机树改进型)算法
- 多源参数输入:起终点坐标、机型参数、环境约束
- 环境约束感知:建筑物、桥梁等障碍物数据,实时气象数据,已占用空域
- 航线自动生成与优化:输出航点列表,进行B-样条曲线平滑处理
- 冲突校验与二次修正:自动在冲突点附近增加偏移航点,完成自动绕飞规划
3.3.2 飞行动态监控子系统:实现全域态势一张图
飞行动态监控子系统通过整合多源监视数据,构建覆盖全域的三维数字化运行环境,为监管部门提供毫秒级的态势感知能力。
全域态势一张图:
- 基于WebGL标准,采用Cesium.js核心引擎构建高精度三维地理信息系统
- 针对百万级无人机并发飞行场景,引入大规模目标聚合与抽稀算法
- 利用GPU实例化渲染(Instanced Rendering)技术,提升渲染效率
- 通过WebSocket长连接实时推送飞行数据,使用Google Protobuf进行二进制序列化
核心功能模块:
- 实时位置监控:展示全域内所有在册及非法闯入无人机的实时三维坐标
- 基站运行状态:实时监测地面ADS-B基站、雷达探测设备、5G-A基站的在线状态
- 告警事件分布:自动标注禁飞区侵入、偏航、超速、通信中断、电量预警等事件
- 支持四色风险分级:蓝、黄、橙、红四级风险标识
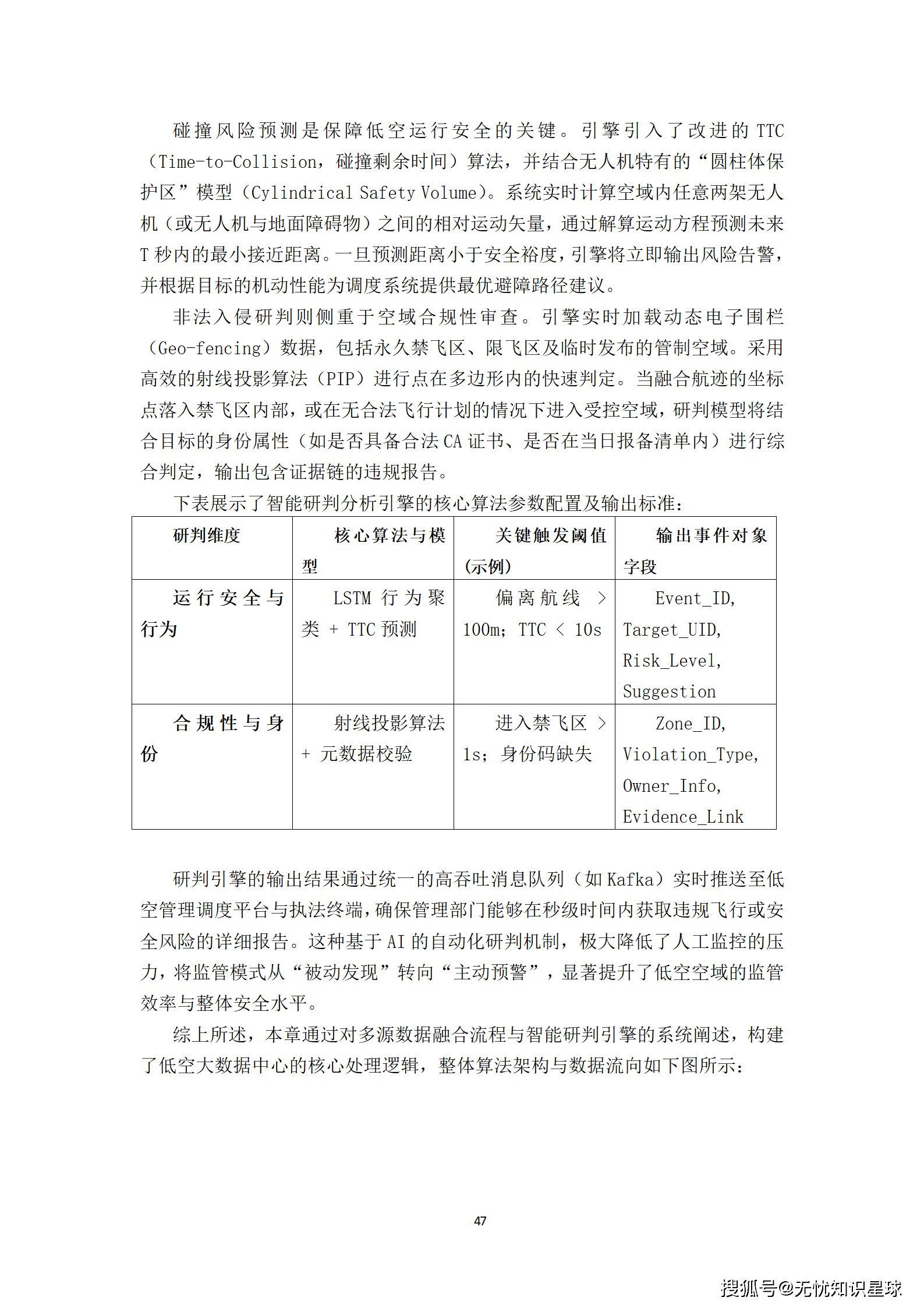
冲突预警与辅助决策:
- 建立严密的空中交通冲突判定机制
- 水平安全距离:50米,垂直安全距离:10米
- 当两架或多架无人机的预测航迹在未来10-30秒内将进入安全阈值范围时,触发冲突预警
- 采用卡尔曼滤波算法对无人机的下一阶段位置进行预测
- 基于增强学习算法的智能决策引擎,自动生成避让方案
实战案例:在某物流配送高峰期,系统检测到3架无人机在CBD核心区域有潜在冲突风险,提前15秒发出预警,自动规划避让航线,成功避免了可能的碰撞事故。整个过程无需人工干预,系统自主完成决策与指令下发。
3.4 低空安防与反制系统:构建立体防护网
3.4.1 监测识别子系统:精准甄别威胁
监测识别子系统作为低空安全防御体系的"感官中枢",通过集成多种传感技术,构建了从"发现"到"识别"的完整逻辑闭环。
合作与非合作目标甄别:
- 三级判定逻辑:白名单(合作目标)、灰名单(存疑目标)、黑名单(非合作目标)
- 白名单判定:航迹与报备计划在误差允许范围内(水平误差<50米,时间误差<30秒)完全重合
- 灰名单判定:航迹与计划基本吻合,但存在轻微偏航或身份标识码异常
- 黑名单判定:无申报计划、闯入禁区、信号屏蔽或表现出异常机动特征
视觉AI识别:
- 采用优化后的YOLOv8模型,针对低空小目标进行专项训练
- 引入注意力机制(Attention Mechanism)和特征金字塔网络(FPN)
- 识别准确率≥98%,目标锁定延迟<100ms,支持60fps实时处理
- 机型与类别识别:区分多旋翼、固定翼、垂起固定翼(VTOL)及直升机
- 挂载物与危险性检测:识别云台相机、包裹、疑似爆炸物或危险化学品容器
3.4.2 处置反制子系统:软杀伤优先
处置反制子系统聚焦于非动力学"软杀伤"技术,通过电磁干预、协议破解及导航诱骗等手段,在不产生物理碎片和二次灾害的前提下,实现对非法入侵无人机的精准管控。
电子对抗与导航诱骗:
- 信号接管:发射与真实GPS/GLONASS/Beidou系统频率一致、功率略高的模拟导航信号
- 坐标接管与路径规划:通过平滑改变经纬度坐标,诱导无人机触发自动纠偏机制
- 安全保护机制:窄波束定向发射,地理围栏功率自动调节,避免干扰合法通信
- 覆盖GPS/GLONASS/Beidou全频段,有效诱骗距离≥3km,信号捕获时间<5s
处置指挥闭环:
- 策略智能推荐:根据目标特征、气象条件及地理环境,自动匹配处置预案
- 人工审核确认:指挥员通过实时视频画面核实目标属性,二次确认
- 设备协同执行:反制设备自动调整天线指向,支持多目标分时切换或多波束并发处置
- 实时效果评估:持续跟踪目标动态,对比实际航迹与预期诱骗航迹
- 证据留存与复盘:自动生成包含目标特征、处置手段、执行时间及结果的结构化报告
🌧️ 四、飞行服务保障体系:提升低空运营效率
4.1 气象与情报服务:保障低空飞行安全
低空飞行器主要活动在0-600米的近地空间,该空间受城市建筑形态、地表植被、热岛效应及复杂地形的影响极其显著。传统的民航气象预报无法满足低空飞行对"街道级"精细化数据的需求。
微气象监测与预报:
- 利用5G基站资源,集成高精度微型气象传感器阵列
- 5G基站布局密集(市区平均间距300-500米)、电力供应稳定、数据回传时延低
- 超声波风速风向计替代传统的机械式风杯,提升对微风及阵风的响应灵敏度
- 基于计算流体力学(CFD)的仿真模型,结合城市三维建筑模型(LOD3级别)
- 提供"街道级"(Street-level)的微气象精细化建模,预报分辨率从公里级提升至米级
- 分钟级气象预报服务,预测未来5-15分钟内特定街道可能出现的突发阵风或紊流
能见度实时评估:
- 通过分析5G基站间信号衰减特征与激光能见度仪数据的关联性
- 绘制全城的能见度热力图
- 为医疗急救、应急救援等高时效性任务提供决策依据
4.2 运营支撑服务:构建商业化闭环
低空经济的规模化发展高度依赖于一套高效、透明且具备公信力的运营支撑体系。通过构建统一的结算计费机制与智能化的应急调度系统,解决多主体协同中的信任成本、利益分配及公共安全保障等关键痛点。
统一结算与计费:
- 基于区块链技术(Hyperledger Fabric)的分布式账本
- 多维度计费:空域占用时长、通信与链路流量、能源补给、起降场服务
- 智能合约分账机制:根据预设的权益比例自动触发资金清算
- 动态定价模型:根据空域拥堵程度实时调节费率,优化资源利用率
应急救援调度:
- 建立基于任务等级的动态优先权管理体系
- 优先级判定与空域封锁:将救援飞行器任务等级提升至最高级(Priority 0)
- 低优先级避让策略:对物流配送、巡检等低优先级任务,下达强行避让指令
- 最优路径实时重算:结合实时气象条件、电磁干扰强度及空域繁忙程度
- 多级联动推送:向地面基站、起降场发出预警,确保救援器拥有绝对的降落优先权
案例分享:在一次城市急救任务中,系统为携带器官的无人机开辟了"绿色通道",自动调整了周边37架无人机的飞行路径,将原本需要22分钟的航程缩短至9分钟,成功挽救了患者生命。这正是低空智联网在关键时刻发挥价值的生动体现。
🔒 五、安全与可靠性:筑牢低空运行底线
5.1 网络安全架构:全方位防护
在低空经济与政务无人机应用深度融合的背景下,网络安全是保障低空数字化航路安全运行的基石。本方案基于"纵深防御、主动免疫、国密合规"的核心设计理念,构建全维度网络安全架构。
通信链路加密:
- 5G-A接入网安全:启用NAS(非接入层)与AS(接入层)加密机制
- 地面传输网:部署基于国密算法的IPSec VPN隧道
- 无人机C2链路:采用"身份认证+动态密钥+流加密"三重防护身份认证(SM2):利用SM2椭圆曲线公钥密码算法进行双向身份鉴别密钥交换(SM3):基于SM3密码杂凑算法生成消息认证码数据加密(SM4):核心C2指令流采用SM4分组对称加密算法
边界防护与入侵检测:
- 三级防护架构:流量清洗与DDoS防护:特征识别、指纹校验及人机识别技术应用层深层防护:下一代WAF,识别SQL注入、XSS跨站脚本等攻击内部核心数据保护:数据库审计系统,实时记录与合规性检查
- 异常流量清洗流程:检测→牵引→清洗→回注,确保业务不中断
5.2 物理与环境安全:打造坚实基础
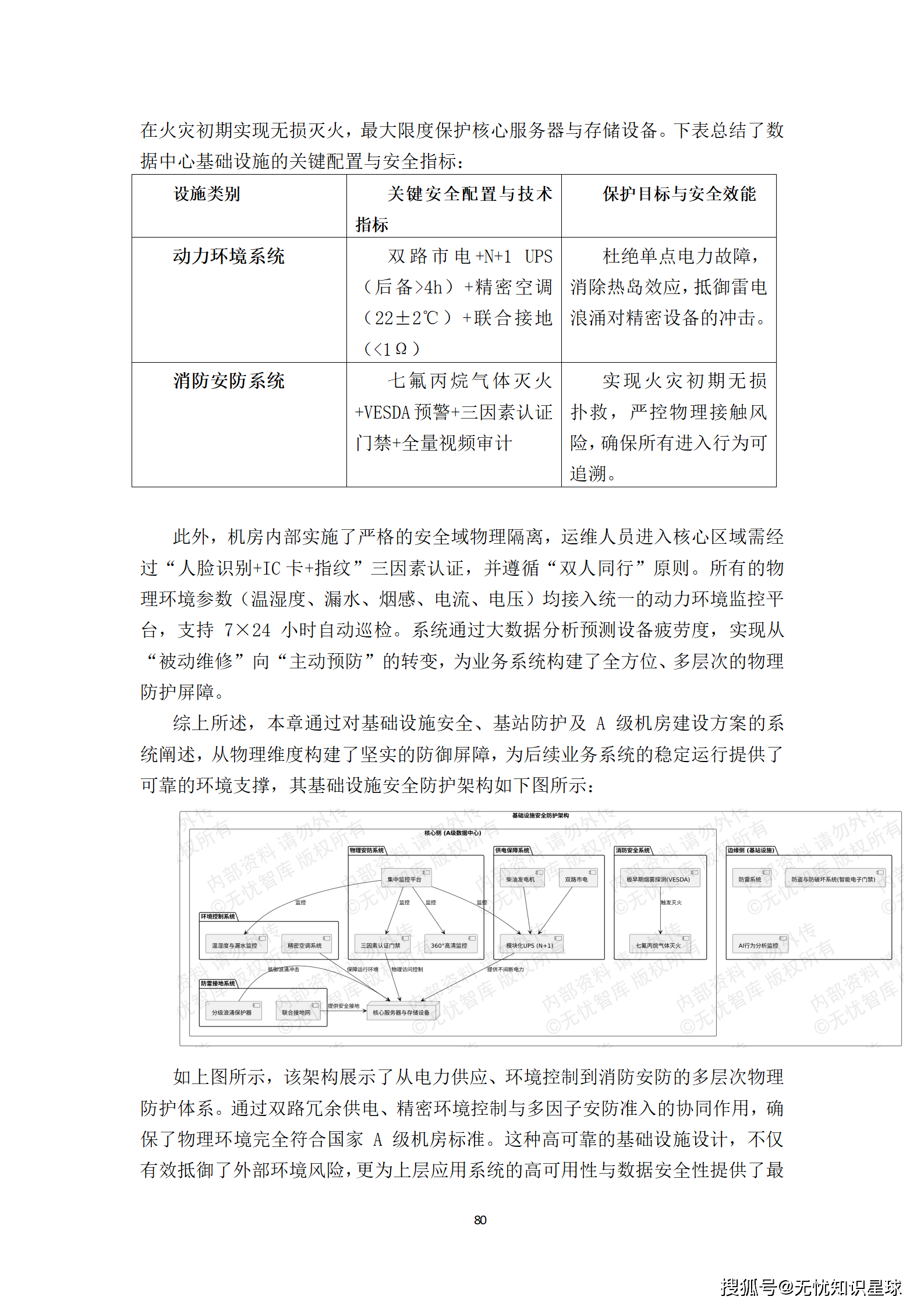
物理与环境安全是保障业务连续性与数据完整性的最底层基石。依据GB/T 22239-2019等保三级标准,系统针对基础设施的物理防护进行了全方位的加固设计。
基站与机房安全:
- 基站防雷设计:高可靠氧化锌避雷器,接地电阻<5Ω
- 防盗与防破坏:强化冷轧钢材结构机柜,智能电子门禁,AI行为分析摄像头
- 数据中心(IDC):参照《数据中心设计规范》(GB 50174-2017)A级标准
- 电力保障:双路市电+N+1冗余UPS(后备>4h)+自动化柴油发电机组
- 环境控制:精密空调系统,温度22℃±2℃,湿度40%-55%
- 消防安防:VESDA极早期烟雾探测,七氟丙烷气体灭火系统
- 人员准入:人脸识别+IC卡+指纹三因素认证,遵循"双人同行"原则
📊 六、实施效益与风险:理性看待投资价值
6.1 经济与社会效益:万亿市场的起点
经济效益:
- 低空制造:带动相关产值150亿元,涵盖无人机机体制造、高精度核心传感器等
- 低空物流:带动物流产值新增80亿元,末端物流成本降低35%-45%
- 产业生态:吸引上下游优质企业入驻,构建从研发设计到生产制造的完整闭环
社会效益:
- 城市应急响应:响应速度提升50%以上,缩短救援黄金时间
- 城市治理:环保监测、违章建筑查处、交通拥堵治理效率大幅提升
- 就业创造:直接创造航空工程、人工智能、数据分析等领域高技术就业岗位
- 技术外溢:带动新材料、新一代信息技术等相关产业协同升级
量化效益对比:

6.2 风险分析与应对:未雨绸缪
关键风险与应对策略:

💡 七、总结与前瞻:低空经济的未来图景
7.1 项目核心价值:从基础设施到产业生态
本项目的建设不仅解决了低空监管的痛点问题,更通过构建"空天地一体、通感融合、安全可控"的低空智联网,为低空经济的爆发式增长提供了坚实底座。其核心价值体现在三个层面:
基础设施层面:通过5G-A通感一体化技术,解决了"看不见、呼不到、管不住"的根本问题,实现了低空空域的透明化管理,为空域资源的高效利用提供了技术支撑。
运营服务层面:通过智能空域管理平台与飞行服务保障体系,大幅提升了低空飞行的安全性与效率,降低了企业运营成本,加速了商业化落地进程。
产业生态层面:通过统一的数字底座与开放的API接口,促进了低空制造、低空飞行、低空保障等全产业链的协同发展,形成了"以应用带产业、以产业促治理"的良性循环。
7.2 未来展望:从示范区到全国推广
当前,低空经济正处于从"盆景"走向"森林"的关键阶段。本项目作为"十五五"期间低空经济示范区的标杆工程,其经验与模式具有极强的可复制性与推广价值:
短期(1-2年):在示范区内实现低空智联网的全面覆盖,重点推进物流配送、电力巡检、城市管理等高价值场景的商业化运营,验证商业模式的可持续性。
中期(3-5年):形成可复制的技术标准与运营规范,在全省乃至全国范围内推广,构建区域协同的低空交通网络,支撑城市空中交通(UAM)的初步发展。
长期(5-10年):深度融合人工智能、数字孪生等前沿技术,构建自主协同的低空交通生态系统,实现低空空域的完全数字化、智能化管理,成为智慧城市的重要组成部分。
7.3 实践建议:给行业从业者的行动指南
基于本项目的深度实践,为低空经济相关从业者提供以下建议:
对于政府部门:
- 建立"政府引导+企业投资"的多元化融资机制,降低财政压力
- 制定清晰的空域管理规则与技术标准,为产业发展提供确定性
- 重点支持具有公共属性的"底座"系统建设,降低企业准入门槛
对于技术厂商:
- 聚焦5G-A通感一体化、边缘计算等核心技术,突破感知精度与通信时延瓶颈
- 构建开放的API生态,支持第三方应用快速接入
- 重视安全合规性设计,确保系统符合国家等保三级要求
对于运营企业:
- 优先选择医疗急救、电力巡检等高价值场景切入,确保商业模式可持续
- 与基础设施提供商深度合作,共享数据与资源,降低运营成本
- 建立专业化的运维团队,确保飞行安全与服务质量
🌈 结语:低空不是终点,而是新维度的起点
当我们仰望天空,看到的不仅是无人机的身影,更是一个万亿级产业的崛起。5G-A通感一体化低空智联网的建设,不仅是技术的革新,更是人类对空间认知与利用方式的革命。它将低空从"自然资源"转化为"经济资源",从"管理难点"变为"价值高地"。
在这个过程中,技术只是手段,人才是目的。通过构建安全、高效、智能的低空交通体系,我们将重塑城市的空间结构,优化资源配置,提升应急响应能力,创造更多就业机会,最终实现人与城市的和谐共生。
低空经济的未来已来,只是尚未均匀分布。作为从业者,我们有幸站在这个时代的起点,见证并参与这场空间革命。正如一位行业先驱所言:"我们不是在建造无人机,而是在重建人类与天空的关系。"
延伸思考:当低空经济与地面交通、地下管网深度融合,我们将迎来真正的"立体城市"时代。在这个时代,空间不再是限制,而是无限可能的起点。而今天在低空领域的每一步探索,都将成为未来城市文明进化的重要基石。
参考资料:
- 《通用航空装备创新应用实施方案(2024-2030年)》
- 《关于促进低空经济高质量发展的指导意见》
- 《无人驾驶航空器飞行管理暂行条例》
- 《信息安全技术 网络安全等级保护基本要求》(GB/T 22239-2019)
- 3GPP Release 18/19 5G-Advanced标准文档
- 《数据中心设计规范》(GB 50174-2017)















































































