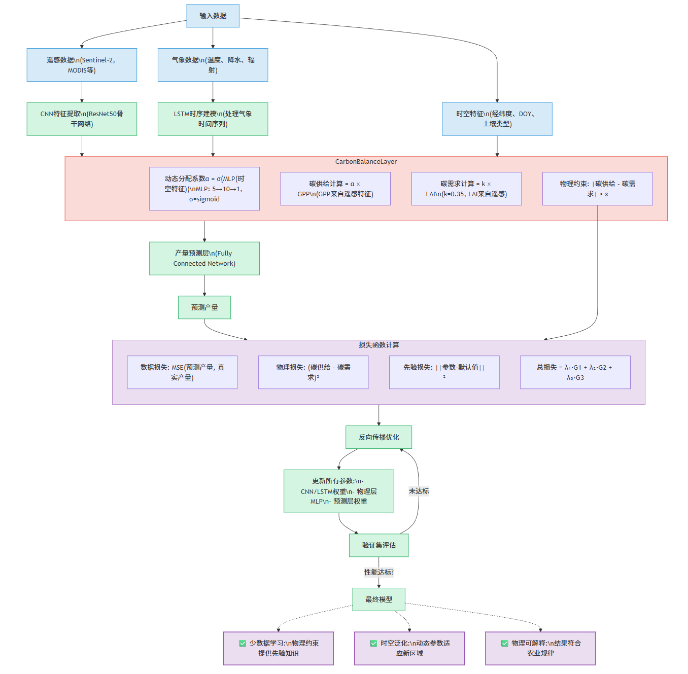
该模型的目标是将物理模型与深度学习模型在结构上融合,形成一个内在混合模型,以同时利用物理模型的可解释性和深度学习强大的数据拟合能力。
以European Journal of Agronomy上的论文
《Physics-guided deep learning for crop yield estimation》为例:
1、选择关键物理过程:碳质量平衡(Carbon Mass Balance)
农业知识:
• 作物生长需要碳:叶片生长(LAI)消耗碳(碳需求)
• 作物通过光合作用产生碳(GPP)(碳供给)
• 物理定律:碳供给 ≈ 碳需求(否则作物会死亡)
数学表达:
LAI_carbon_supply = f(GPP, 分配系数) // 碳供给:光合作用产生的碳能支持多少叶片
LAI_carbon_demand = g(LAI) // 碳需求:当前叶片量需要多少碳维持
约束条件:LAI_carbon_supply ≈ LAI_carbon_demand
2、把物理方程改写成神经网络层(关键步骤!)
传统做法:
物理模型中分配系数是固定值(如0.3),不同地区需手动调整。
本模型创新:
让分配系数动态变化:不是固定值,而是由神经网络根据时空条件自动计算
实现方式:分配系数 α 不再是人工设定的常数,而是由神经网络根据输入的时空数据(经纬度、季节、土壤等)实时生成,使模型能自适应不同地区/季节
3、物理层如何融入整体网络?

物理层的作用:
在特征提取后插入,强制中间特征(LAI)必须满足碳平衡定律,避免神经网络输出违反农业常识的结果。
仅靠物理层还不够,需在训练时惩罚违反物理定律的行为:
(1) 传统损失函数(仅数据驱动)
loss = MSE(预测产量, 真实产量) # 只关注预测值是否接近真实值
(2) 本模型的物理增强损失函数
物理约束项:碳供给与碳需求的差距
physics_loss = (LAI_supply - LAI_demand) ** 2 # 违反碳平衡则损失变大
总损失 = 数据拟合损失 + 物理约束损失
total_loss = MSE(预测产量, 真实产量) + λ * physics_loss
λ:超参数,控制物理约束的强度(文档[3]提到用物理知识正则化网络)
效果:
当模型预测的LAI导致碳失衡时,physics_loss 会激增,迫使网络调整参数
即使没有足够产量数据,也能靠物理定律学习合理规律(解决小样本问题)
端到端训练(关键优势)
传统混合模型:
物理模型和AI模型分开训练 → 误差累积,无法全局优化
所有组件统一训练:
遥感特征提取层 + 物理层 + 产量预测层 → 整个网络用反向传播联合优化
优势:
模型构建流程图
