Kubernetes-StatefulSet控制器
在实际使用的过程中,Deployment 并不能编排所 有类型的应用,对无状态服务编排是非常容易的,但是对于有状态服务就无能为力了。我们需要先明白一个概念:什么是有 状态服务,什么是无状态服务。
- 无状态服务(Stateless Service) :该服务运行的实例不会在本地存储需要持久化的数据,并且多个实例对于同一 个请求响应的结果是完全一致的,比如前面我们讲解的 WordPress 实例,我们是不是可以同时启动多个实例,但是我 们访问任意一个实例得到的结果都是一样的吧?因为他唯一需要持久化的数据是存储在 MySQL 数据库中的,所以我们 可以说 WordPress 这个应用是无状态服务,但是 MySQL 数据库就不是了,因为他需要把数据持久化到本地。
- 有状态服务(Stateful Service):就和上面的概念是对立的了,该服务运行的实例需要在本地存储持久化数据,比 如上面的 MySQL 数据库,你现在运行在节点 A,那么他的数据就存储在节点 A 上面的,如果这个时候你把该服务迁 移到节点 B 去的话,那么就没有之前的数据了,因为他需要去对应的数据目录里面恢复数据,而此时没有任何数据。
现在对有状态和 无状态 有一定的认识了吧,比如我们常见的 WEB 应用,是通过 Session 来保持用户的登录状态的,如 果我们将 Session 持久化到节点上,那么该应用就是一个有状态的服务了,因为我现在登录进来你把我的 Session 持久 化到节点 A 上了,下次我登录的时候可能会将请求路由到节点 B 上去了,但是节点 B 上根本就没有我当前的 Session 数据,就会被认为是未登录状态了,这样就导致我前后两次请求得到的结果不一致了。所以一般为了横向扩展,我们都会把这 类 WEB 应用改成无状态的服务,怎么改?将 Session 数据存入一个公共的地方,比如 Redis 里面,是不是就可以了, 对于一些客户端请求 API 的情况,我们就不使用 Session 来保持用户状态,改成用 Token 也是可以的。
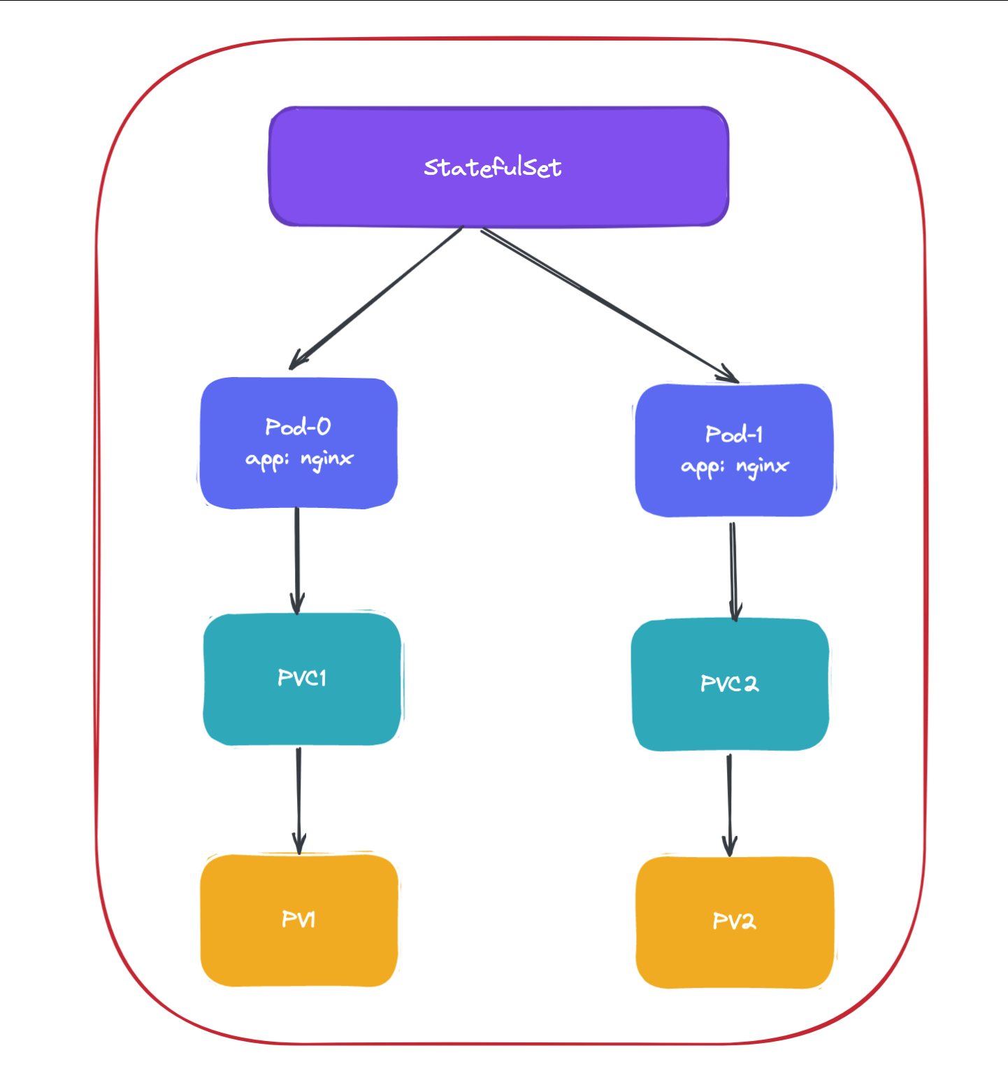
无状态服务利用我们前面的 Deployment 可以很好的进行编排,对应有状态服务,需要考虑的细节就要多很多了,容器化 应用程序最困难的任务之一,就是设计有状态分布式组件的部署体系结构。由于无状态组件没有预定义的启动顺序、集群要 求、点对点 TCP 连接、唯一的网络标识符、正常的启动和终止要求等,因此可以很容易地进行容器化。诸如数据库,大数据 分析系统,分布式 key/value 存储、消息中间件需要有复杂的分布式体系结构,都可能会用到上述功能。为此, Kubernetes 引入了 StatefulSet 这种资源对象来支持这种复杂的需求。 StatefulSet 类似于 ReplicaSet ,但 是它可以处理 Pod 的启动顺序,为保留每个 Pod 的状态设置唯一标识,具有以下几个功能特性:
- 稳定的、唯一的网络标识符
- 稳定的、持久化的存储
- 有序的、优雅的部署和缩放
- 有序的、优雅的删除和终止
- 有序的、自动滚动更新
Headless Service
在我们学习 StatefulSet 对象之前,我们还必须了解一个新的概念: Headless Service。Service 其实在之前我们 和大家提到过,Service 是应用服务的抽象,通过 Labels 为应用提供负载均衡和服务发现,每个 Service 都会自动分配一个 cluster IP 和 DNS 名,在集群内部我们可以通过该地址或者通过 FDQN 的形式来访问服务。
在集群中我们是通过部署 CoreDNS 组件来为 Kubernetes 集群提供 DNS 服务的,CoreDNS 同样通过 watch 到 APIServer 中的新服务来为每个服务创建一组 DNS 记录。如果在整个集群中都启用了 DNS,则所有 Pod 都应该能够通 过其 DNS 名称自动解析服务。
例如,如果你在 Kubernetes 命名空间 my-ns 中有一个名为 my-service 的 Service 服务,则控制平面和 CoreDNS 会其创建一个 my-service.my-ns 的 DNS 记录(全路径为 my-service.my-ns.svc.cluster.local), my-ns 命名空间中的 Pod 应该能够通过名称 my-service 来找到服务(当然 my-service.my-ns 也可以工作)。而其他命名空间中的 Pod 必须将名称限定为 my-service.my-ns ,这些名称将解析 为为 Service 服务分配的 cluster IP,然后该 Service 就会将请求代理到其关联的 Endpoints 列表中的某个 Pod 上去了,所以 Service 这里的作用有点类似于 Nginx 代理。
对于 DNS 的使用实际上也有两种情况:
- 第一种就是普通的 Service,我们访问 my-service.my-ns.svc.cluster.local 的时候是通过集群中的 DNS 服务解析到的 my-service 这个 Service 的 cluster IP 的。
- 第二种情况就是 Headless Service ,对于这种情况,我们访问 my-service.my-ns.svc.cluster.local 的 时候是直接解析到的 my-service 代理的某一个具体的 Pod 的 IP 地址,中间少了 cluster IP 的转发,这就 是二者的最大区别,Headless Service 不需要分配一个 VIP,kube-proxy 不会处理它们,而且平台也不会为它们进行负载均衡和路由,而是可以直接以 DNS 的记录方式解析到后面的 Pod 的 IP 地址。
比如我们定义一个如下的 Headless Service:
# headless-svc.yaml
apiVersion: v1
kind: Service
metadata:
name: nginx
namespace: default
labels:
app: nginx
spec:
ports:
- name: http
port: 80
clusterIP: None
selector:
app: nginx
实际上 Headless Service 在定义上和普通的 Service 几乎一致, 只是他配置的 clusterIP=None,所以,这个 Service 被创建后并不会被分配一个 cluster IP,而是会以 DNS 记录的方式暴露出它所代理的 Pod,而且还有一个非 常重要的特性,对于 Headless Service 所代理的所有 Pod 的 IP 地址都会绑定一个如下所示的 DNS 记录:
<pod-name>.<svc-name>.<namespace>.svc.cluster.local
这个 DNS 记录正是 Kubernetes 集群为 Pod 分配的一个唯一标识,只要我们知道 Pod 的名字,以及它对应的 Service 名字,就可以组装出这样一条 DNS 记录访问到 Pod 的 IP 地址,这个能力是非常重要的,接下来我们就来看 下 StatefulSet 资源对象是如何结合 Headless Service 提供服务的。
StatefulSet
特性
在开始之前先准备nfs的storageclass,可以参考这篇文章:
k8s搭建nfs共享存储
# nginx-sts.yaml
apiVersion: v1
kind: Service
metadata:
name: nginx
namespace: default
labels:
app: nginx
spec:
ports:
- name: http
port: 80
clusterIP: None
selector:
app: nginx
---
apiVersion: apps/v1
kind: StatefulSet
metadata:
name: web
namespace: default
spec:
serviceName: nginx
replicas: 2
selector:
matchLabels:
app: nginx
template:
metadata:
labels:
app: nginx
spec:
containers:
- name: nginx
image: nginx:1.27.0
ports:
- name: web
containerPort: 80
volumeMounts:
- name: www
mountPath: /usr/share/nginx/html
volumeClaimTemplates:
- metadata:
name: www
spec:
accessModes:
- ReadWriteOnce
storageClassName: nfs-client
resources:
requests:
storage: 1Gi
从上面的资源清单中可以看出和我们前面的 Deployment 基本上也是一致的,也是通过声明的 Pod 模板来创建 Pod 的,另外上面资源清单中和 volumeMounts 进行关联的不是 volumes 而是一个新的属 性: volumeClaimTemplates,该属性会自动创建一个 PVC 对象,然后由 nfs-client 动态分配对应的 PV,所以副本数是 2 就会有 2 个 PV(每个 Pod 一个)。除此之外,还多了一个 serviceName: "nginx" 的字段,serviceName 就是管理当前 StatefulSet 的服务名称,该服务必须在 StatefulSet 之前存在(实际测试 并不是必须存在,但是如果要做 DNS 解析则必须存在),Pod 会遵循以下格式获取 DNS/主机名:pod-specificstring.serviceName.namespace>.svc.cluster.local,其中 pod-specific-string 由 StatefulSet 控制器管理。

StatefulSet 的拓扑结构和其他用于部署的资源对象其实比较类似,比较大的区别在于 StatefulSet 引入了 PV 和 PVC 对象来持久存储服务产生的状态,这样所有的服务虽然可以被杀掉或者重启,但是其中的数据由于 PV 的原因不会丢 失。
现在我们来直接创建对应的 StatefulSet 对象了:
root@master01:~/kubernetes# kubectl apply -f nginx-sts.yaml
service/nginx created
statefulset.apps/web created
root@master01:~/kubernetes# kubectl get svc nginx
NAME TYPE CLUSTER-IP EXTERNAL-IP PORT(S) AGE
nginx ClusterIP None <none> 80/TCP 15s
root@master01:~/kubernetes# kubectl get pvc
NAME STATUS VOLUME CAPACITY ACCESS MODES STORAGECLASS VOLUMEATTRIBUTESCLASS AGE
www-web-0 Bound pvc-2cefada8-a48a-4482-9b93-ecfd2f3d784c 1Gi RWO nfs-client <unset> 7m5s
www-web-1 Bound pvc-7d43c322-4dd0-45ba-b0ab-ee71a44d661b 1Gi RWO nfs-client <unset> 90s
可以看到这里通过 Volume 模板自动生成了两个 PVC 对象,也自动和 PV 进行了绑定。
我们仔细观察整个过程出现了两个 Pod: web-0 和 web-1 ,而且这两个 Pod 是按照顺序进行创建的, web-0 启动起 来后 web-1 才开始创建。如同上面 StatefulSet 概念中所提到的,StatefulSet 中的 Pod 拥有一个具有稳定的、 独一无二的身份标志。这个标志基于 StatefulSet 控制器分配给每个 Pod 的唯一顺序索引。Pod 的名称的形式为 statefulset name>-ordinal index>。我们这里的对象拥有两个副本,所以它创建了两个 Pod 名称分别为: web-0 和 web-1,我们可以使用 kubectl exec 命令进入到容器中查看它们的 hostname:
root@master01:~/kubernetes# kubectl exec web-0 -- hostname
web-0
root@master01:~/kubernetes# kubectl exec web-1 -- hostname
web-1
StatefulSet 中 Pod 副本的创建会按照序列号升序处理,副本的更新和删除会按照序列号降序 处理。
可以看到,这两个 Pod 的 hostname 与 Pod 名字是一致的,都被分配了对应的编号。我们随意查看一个 Pod 的描述信息:
root@master01:~/kubernetes# kubectl describe pod web-0
Name: web-0
Namespace: default
Priority: 0
Service Account: default
Node: node02/192.168.48.102
Start Time: Mon, 16 Feb 2026 23:33:30 +0800
Labels: app=nginx
apps.kubernetes.io/pod-index=0
controller-revision-hash=web-55ffcf956f
statefulset.kubernetes.io/pod-name=web-0
Annotations: cni.projectcalico.org/containerID: 7ff6b3617863837e83c12fb7034b329b799993d453916d4cec98ef26ec61dced
cni.projectcalico.org/podIP: 172.16.140.71/32
cni.projectcalico.org/podIPs: 172.16.140.71/32
Status: Running
IP: 172.16.140.71
IPs:
IP: 172.16.140.71
Controlled By: StatefulSet/web
Containers:
nginx:
Container ID: docker://637182da9789bf9f90953df0ecccd565c7a12534f38b1344202b9023699557ca
Image: nginx:1.27.0
Image ID: docker-pullable://nginx@sha256:98f8ec75657d21b924fe4f69b6b9bff2f6550ea48838af479d8894a852000e40
Port: 80/TCP
Host Port: 0/TCP
State: Running
Started: Mon, 16 Feb 2026 23:33:31 +0800
Ready: True
Restart Count: 0
Environment: <none>
Mounts:
/usr/share/nginx/html from www (rw)
/var/run/secrets/kubernetes.io/serviceaccount from kube-api-access-jcn66 (ro)
Conditions:
Type Status
PodReadyToStartContainers True
Initialized True
Ready True
ContainersReady True
PodScheduled True
Volumes:
www:
Type: PersistentVolumeClaim (a reference to a PersistentVolumeClaim in the same namespace)
ClaimName: www-web-0
ReadOnly: false
kube-api-access-jcn66:
Type: Projected (a volume that contains injected data from multiple sources)
TokenExpirationSeconds: 3607
ConfigMapName: kube-root-ca.crt
ConfigMapOptional: <nil>
DownwardAPI: true
QoS Class: BestEffort
Node-Selectors: <none>
Tolerations: node.kubernetes.io/not-ready:NoExecute op=Exists for 300s
node.kubernetes.io/unreachable:NoExecute op=Exists for 300s
Events:
Type Reason Age From Message
---- ------ ---- ---- -------
Normal Scheduled 6m default-scheduler Successfully assigned default/web-0 to node02
Normal Pulled 6m kubelet Container image "nginx:1.27.0" already present on machine
Normal Created 6m kubelet Created container: nginx
Normal Started 6m kubelet Started container nginx
我们可以看到 Controlled By: StatefulSet/web,证明我们的 Pod 是直接受到 StatefulSet 控制器管理的。 由于我们这里用 volumeClaimTemplates 声明的模板是挂载点的方式,并不是 volume,所有实际上上当于把 PV 的 存储挂载到容器中,所以会覆盖掉容器中的数据,在容器启动完成后我们可以手动在 PV 的存储里面新建 index.html 文 件来保证容器的正常访问,当然也可以进入到容器中去创建,这样更加方便:
for i in 0 1; do kubectl exec web-$i -- sh -c 'echo hello $(hostname) > /usr/share/nginx/html/index.html'; done
现在我们创建一个 busybox(该镜像中有一系列的测试工具)的容器,在容器中用 DNS 的方式来访问一下这个 Headless Service,由于我们这里只是单纯的为了测试,所以没必要写资源清单文件来声明,用 kubectl run 命令 启动一个测试的容器即可:
root@master01:~/kubernetes# kubectl run -it --image=busybox:1.28.3 test-pod --restart=Never --rm -- /bin/sh
If you don't see a command prompt, try pressing enter.
/ #
busybox 最新版本的镜像有 BUG,会出现 nslookup 提示无法解析的问题,我们这里使用老一点的镜像版 本1.28.3即可。
如果对 kubectl run 命令的使用参数不清楚,我们可以使用 kubectl run #%help 命令查看可使用的参数。我们这 里使用 kubectl run 命令启动了一个以 busybox 为镜像的 Pod,#%rm 参数意味着我们退出 Pod 后就会被删除, 和之前的 docker run 命令用法基本一致,现在我们在这个 Pod 容器里面可以使用 nslookup 命令来尝试解析下上面 我们创建的 Headless Service :
root@master01:~/kubernetes# kubectl run -it --image=busybox:1.28.3 test-pod --restart=Never --rm -- /bin/sh
If you don't see a command prompt, try pressing enter.
/ # nslookup nginx
Server: 10.96.0.10
Address 1: 10.96.0.10 kube-dns.kube-system.svc.cluster.local
Name: nginx
Address 1: 172.16.140.71 web-0.nginx.default.svc.cluster.local
Address 2: 172.16.196.137 web-1.nginx.default.svc.cluster.local
/ # ping nginx
PING nginx (172.16.196.137): 56 data bytes
64 bytes from 172.16.196.137: seq=0 ttl=63 time=0.075 ms
64 bytes from 172.16.196.137: seq=1 ttl=63 time=0.085 ms
64 bytes from 172.16.196.137: seq=2 ttl=63 time=0.092 ms
^C
--- nginx ping statistics ---
3 packets transmitted, 3 packets received, 0% packet loss
round-trip min/avg/max = 0.075/0.084/0.092 ms
我们直接解析 Headless Service 的名称,可以看到得到的是两个 Pod 的解析记录,但实际上如果我们通过 nginx这 个 DNS 去访问我们的服务的话,并不会随机或者轮询背后的两个 Pod,而是访问到一个固定的 Pod,所以不能代替普通的 Service。如果分别解析对应的 Pod 呢?
/ # nslookup web-0.nginx.default.svc.cluster.local
Server: 10.96.0.10
Address 1: 10.96.0.10 kube-dns.kube-system.svc.cluster.local
Name: web-0.nginx.default.svc.cluster.local
Address 1: 172.16.196.145 web-0.nginx.default.svc.cluster.local
/ # nslookup web-1.nginx.default.svc.cluster.local
Server: 10.96.0.10
Address 1: 10.96.0.10 kube-dns.kube-system.svc.cluster.local
Name: web-1.nginx.default.svc.cluster.local
Address 1: 172.16.140.74 web-1.nginx.default.svc.cluster.local
可以看到解析 web-0.nginx 的时候解析到了 web-0 这个 Pod 的 IP,web-1.nginx 解析到了 web-1 这个 Pod 的 IP,而且这个 DNS 地址还是稳定的,因为 Pod 名称就是固定的。
管理策略
对于某些分布式系统来说,StatefulSet 的顺序性保证是不必要的,这些系统仅仅要求唯一性和身份标志。 为了解决这个问题,我们只需要在声明 StatefulSet 的时候重新设置 spec.podManagementPolicy 的策略即可。 默认的管理策略是 OrderedReady ,表示让 StatefulSet 控制器遵循上文演示的顺序性保证。除此之外,还可以设置为 Parallel 管理模式,表示让 StatefulSet 控制器并行的终止所有 Pod,在启动或终止另一个 Pod 前,不必等待这些 Pod 变成 Running 和 Ready 或者完全终止状态。
更新策略
前面课程中我们学习了 Deployment 的升级策略,在 StatefulSet 中同样也支持两种升级策略:onDelete 和 RollingUpdate,同样可以通过设置 .spec.updateStrategy.type 进行指定。
- OnDelete : 该策略表示当更新了 StatefulSet 的模板后,只有手动删除旧的 Pod 才会创建新的 Pod。
- RollingUpdate :该策略表示当更新 StatefulSet 模板后会自动删除旧的 Pod 并创建新的 Pod,如果更新发生 了错误,这次"滚动更新"就会停止。不过需要注意 StatefulSet 的 Pod 在部署时是顺序从 0~n 的,而在滚动更新 时,这些 Pod 则是按逆序的方式即 n~0 一次删除并创建。
滚动更新
RollingUpdate 更新策略会更新一个 StatefulSet 中的所有 Pod,采用与序号索引相反的顺序进行更新。
root@master01:~/kubernetes# kubectl explain sts.spec.updateStrategy.rollingUpdate
GROUP: apps
KIND: StatefulSet
VERSION: v1
FIELD: rollingUpdate <RollingUpdateStatefulSetStrategy>
DESCRIPTION:
RollingUpdate is used to communicate parameters when Type is
RollingUpdateStatefulSetStrategyType.
RollingUpdateStatefulSetStrategy is used to communicate parameter for
RollingUpdateStatefulSetStrategyType.
FIELDS:
maxUnavailable <IntOrString>
The maximum number of pods that can be unavailable during the update. Value
can be an absolute number (ex: 5) or a percentage of desired pods (ex: 10%).
Absolute number is calculated from percentage by rounding up. This can not
be 0. Defaults to 1. This field is alpha-level and is only honored by
servers that enable the MaxUnavailableStatefulSet feature. The field applies
to all pods in the range 0 to Replicas-1. That means if there is any
unavailable pod in the range 0 to Replicas-1, it will be counted towards
MaxUnavailable.
partition <integer>
Partition indicates the ordinal at which the StatefulSet should be
partitioned for updates. During a rolling update, all pods from ordinal
Replicas-1 to Partition are updated. All pods from ordinal Partition-1 to 0
remain untouched. This is helpful in being able to do a canary based
deployment. The default value is 0.
分段更新
另外 StatefulSet 的滚动升级还支持 Partitions的特性,可以通过 .spec.updateStrategy.rollingUpdate.partition 进行设置,在设置 partition 后,StatefulSet 的 Pod 中序号大于或等于 partition 的 Pod 会在 StatefulSet 的模板更新后进行滚动升级,而其余的 Pod 保持不变,这 个功能是不是可以实现灰度发布? 现在我们来重新创建如下所示的 StatefulSet,设置 4 个副本,并配置滚动更新的 partition 为 2:
# nginx-sts.yaml
apiVersion: v1
kind: Service
metadata:
name: nginx
namespace: default
labels:
app: nginx
spec:
ports:
- name: http
port: 80
clusterIP: None
selector:
app: nginx
---
apiVersion: apps/v1
kind: StatefulSet
metadata:
name: web
namespace: default
spec:
serviceName: nginx
replicas: 4
updateStrategy:
type: RollingUpdate
rollingUpdate:
partition: 2
selector:
matchLabels:
app: nginx
template:
metadata:
labels:
app: nginx
spec:
containers:
- name: nginx
image: nginx:1.27.0
ports:
- name: web
containerPort: 80
volumeMounts:
- name: www
mountPath: /usr/share/nginx/html
volumeClaimTemplates:
- metadata:
name: www
spec:
accessModes:
- ReadWriteOnce
storageClassName: nfs-client
resources:
requests:
storage: 1Gi
直接创建上面的资源清单:
root@master01:~/kubernetes# kubectl apply -f nginx-sts.yaml
service/nginx unchanged
statefulset.apps/web configured
root@master01:~/kubernetes# kubectl get pod -l app=nginx
NAME READY STATUS RESTARTS AGE
web-0 1/1 Running 0 7m41s
web-1 1/1 Running 0 7m44s
web-2 1/1 Running 0 85s
web-3 1/1 Running 0 81s
现在我们来更新应用镜像版本触发一次滚动更新:
kubectl patch statefulset web --type='json' -p='[{"op": "replace", "path": "/spec/template/spec/containers/0/image", "value": "nginx:latest"}]'
查看现在statefulset的所有pod拉取的镜像版本:
root@master01:~/kubernetes# kubectl describe pod web | grep image
Normal Pulled 21m kubelet Container image "nginx:1.27.0" already present on machine
Normal Pulled 24m kubelet Container image "nginx:1.27.0" already present on machine
Normal Pulled 16s kubelet Container image "nginx:latest" already present on machine
Normal Pulled 16s kubelet Container image "nginx:latest" already present on machine
发现正常 web-3 和 web-2 两个 Pod 会被更新成新的版本。当指定了 partition 时,如果更新了 StatefulSet 的 .spec.template ,则所有序号大于或等于 partition 的 Pod 都将被更新,如果一个序号小于分区的 Pod 被删除或 者终止,它将被按照原来的配置恢复。
现在就出现了两个版本同时提供服务的情况了,这是不是就是我们常说的金丝雀发布?
在实际的项目中,其实我们还是很少会去直接通过 StatefulSet 来部署我们的有状态服务的,除非你自己能够完全能够 hold 住,对于一些特定的服务,我们可能会使用更加高级的 Operator 来部署,比如 etcd-operator、prometheusoperator 等等,这些应用都能够很好的来管理有状态的服务,而不是单纯的使用一个 StatefulSet 来部署一个 Pod 就行,因为对于有状态的应用最重要的还是数据恢复、故障转移等等。