说是打靶场,其实是学习frida
本次所用的靶场是Frida靶场:https://github.com/DERE-ad2001/Frida-Labs/tree/main
前言
本文发在我的博客:wlmt666.top,复制的时候有的图片没有贴上,西望海涵
之前一直说要酷酷学习Frida,结果老是没有搞,真的是看不起自己呀!这次说啥也得写了。本博客完结之前会持续更新,目前我的frida功底也是垃圾的一批,所以只作为记录自己学习的日记使用了。
我看到了这个项目:https://github.com/coffeehb/FridaHook 感觉用来学习frida还不错。另外,我还买了非虫大佬的《frida与协议分析》,可惜落在了学校。相信打完这靶场对于frida的初步理解估计是没什么大问题
我的frida路径:/data/local/tmp配合的是雷电模拟器使用的,可能不定期出bug,所以对于稳定复现我还是惴惴不安的。我的Frida安装是跟着吾爱破解的Andorid逆向教程进行搭建的,一些Xposed环境也是如此。
hook之前的准备工作就不多说了,首先安装完毕frida环境,一定要启动两个终端,一个是adb终端(最高权限),一个是frida终端。手机或模拟器开启adb调试模式。frida可以和python、go、c等联动,而它hook的核心语言是js,因为其用了QuickJS这个东西,这是在frida.re阅读到的。
有一个小技巧,frida工具包:frida-ps -Uai可以看包名和PID等。
部分题解是参考了: frida学习 | 冯宝宝's Blog
部分知识的获取来自于: [Frida Native层Hook学习笔记 - gla2xy's blog](https://gal2xy.github.io/2024/07/29/Frida Hook/Frida Native层Hook学习笔记/#调用native函数)
实际上官方的仓库也有详细的WP。
相关知识点配合着实践提及了。
考点总结:
0x1:考察java方法重写
0x2:考察调用java含参静态方法
0x3:考察hook类的静态 属性值和静态方法
0x4:考察调用java非静态含参方法和返回值
0x5:考察调用java已经实例化后的类的方法
0x6:Java.choose和Java.use综合利用
0x7:考察hookjava层的构造方法
0x8:hook native层方法参数
0x9:hook native层方法返回值
0xa:主动调用native非导出函数
0xb:动态修改native函数实现
打靶
Frida 0x1
进入APP,需要我们输入一个数字,正确才可以通关。
看代码可以选用的工具很多,比如JEB、JADX,和android平台的MT管理器、NP管理器等,我本人则是喜欢jadx。但是为了锻炼自己,这一题选用JEB。以下是我摘录的关键代码:
//这个方法是界面启动的时候的方法,类似于c语言的main函数一样
protected void onCreate(Bundle bundle0) {
super.onCreate(bundle0);
this.setContentView(layout.activity_main);
EditText editText0 = (EditText)this.findViewById(id.editTextTextPassword);
Button button0 = (Button)this.findViewById(id.button);
this.t1 = (TextView)this.findViewById(id.textview1);
button0.setOnClickListener(new View.OnClickListener() {
@Override // android.view.View$OnClickListener
public void onClick(View view0) {
String s = editText0.getText().toString();
if(TextUtils.isDigitsOnly(s)) {//必须是数字
int v = Integer.parseInt(s);
MainActivity.this.check(this.get_random(), v);
return;
}
//这个方法是check,成功会弹出flag。
void check(int random_num, int input_number) {
if(random_num * 2 + 4 == input_number) {//关键校验代码
Toast.makeText(this.getApplicationContext(), "Yey you guessed it right", 1).show();
StringBuilder stringBuilder0 = new StringBuilder();
for(int v2 = 0; v2 < 20; ++v2) {
int v3 = "AMDYV{WVWT_CJJF_0s1}".charAt(v2);
if(v3 >= 97 && v3 <= 0x7A) {
v3 = (char)(v3 - 21);
if(v3 < 97) {
v3 = (char)(v3 + 26);
}
}
else if(v3 >= 65 && v3 <= 90) {
v3 = (char)(v3 - 21);
if(v3 < 65) {
v3 = (char)(v3 + 26);
}
}
stringBuilder0.append(((char)v3));
}
this.t1.setText(stringBuilder0.toString());//flag生成逻辑,我们不必分析
return;
}
Toast.makeText(this.getApplicationContext(), "Try again", 1).show();
}
//随机数生成,我们要hook的方法
int get_random() {
return new Random().nextInt(100);
}
这里我们可以清晰看到,输入的数字满足random_num * 2 + 4 == input_number就会弹出flag。如果用frida的话,就是hook这个get_random方法即可。这里我们需求很简单,hook随机数生成器,得到随机数后frida终端弹出这个值即可。利用hook,我们可以让值永为固定值,抑或是简单得到值进行运算。
接下来介绍一下hook java层代码的简单逻辑: 核心逻辑:
代码必须包裹在Java.perform(function() {大括号之中,可以理解为指定在java平台运行,不加hook会报错。这个perform入参必须是函数。
Java.use()Frida 核心 API,根据"完整类名"获取目标类的操控器, 参数必须是"包名+类名":比如 com.ad2001.frida0x1.MainActivity:类名必须和 APP 源码中完全一致(区分大小写)
这一步千万不要忘记,我老是忘记,会直接报错的!
对于这部分的获取,JEB可以通过交叉引用窗口的复制功能得到形如6,com.ad2001.frida0x1.MainActivity$1.onClick(android.view.View)+3Ch,,"INVOKE: invoke-virtual Lcom/ad2001/frida0x1/MainActivity;->getApplicationContext()Landroid/content/Context;, v3"的值,前面的就是目标值。
MainActivity.get_random:定位到目标类中的 get_random 方法 implementation是Frida 提供的属性,代表方法的具体执行逻辑 // 赋值为新函数:当 APP 调用 get_random() 时,会执行这个新函数,而非原方法
启动的时候,我们要加一个-U,意思是USB调试,-f参数跟包名,这样会重启app,这样执行这个方法就会被我们拦截到,避免拦截不到的情况。这里也是为了方便改输入,因此选择-f启动。网络搜索得知后面一般加一个--no-pause参数表示不暂停程序执行,似乎15版本以后的frida都是默认的了。但是一般CTF比赛用附加模式的多一点。
| 模式类型 | 对应参数 | 核心行为 | 本质 |
|---|---|---|---|
| 启动型 | -f |
Frida 主动启动目标 APP 进程,再挂载 Hook | 从 0 到 1 启动进程 |
| 附加型 | -p/-n |
附加到已运行的目标进程,挂载 Hook | 关联已有进程 |
写完脚本,假如出现以下错误:
Spawned `com.ad2001.frida0x1`. Resuming main thread!
ReferenceError: 'java' is not defined
at <eval> (F:\Desktop\hook.js:1)
说明代码开头j没有大写。

若出现以上回显说明拦截成功

附上EXP:
Java.perform(function () {
var hook = Java.use("com.ad2001.frida0x1.MainActivity");
hook.get_random.implementation = function () {
console.log("hook拦截成功"); //提示hook成功
var i = this.get_random();
console.log("返回值是" + i + "\n应该输入" + (i * 2 + 4));
return i; //必须返回一个原方法应返回的类型
//return 1;或者返回固定值
};
});
Frida 0x2
这个程序进去之后就一个"hook me"字样,猜测是需要hook某个关键函数
package com.ad2001.frida0x2;
import android.os.Bundle;
import android.util.Base64;
import android.widget.TextView;
import androidx.appcompat.app.AppCompatActivity;
import javax.crypto.Cipher;
import javax.crypto.spec.IvParameterSpec;
import javax.crypto.spec.SecretKeySpec;
public class MainActivity extends AppCompatActivity {
static TextView t1;
public static void get_flag(int a) {
if(a == 4919) {
try {
SecretKeySpec secretKeySpec0 = new SecretKeySpec("HILLBILLWILLBINN".getBytes(), "AES");
Cipher cipher0 = Cipher.getInstance("AES/CBC/PKCS5Padding");
cipher0.init(2, secretKeySpec0, new IvParameterSpec(new byte[16]));
String decryptedText = new String(cipher0.doFinal(Base64.decode("q7mBQegjhpfIAr0OgfLvH0t/D0Xi0ieG0vd+8ZVW+b4=", 0)));
MainActivity.t1.setText(decryptedText);
}
catch(Exception e) {
e.printStackTrace();
}
}
}
@Override // androidx.fragment.app.FragmentActivity
protected void onCreate(Bundle savedInstanceState) {
super.onCreate(savedInstanceState);
this.setContentView(layout.activity_main);
MainActivity.t1 = (TextView)this.findViewById(id.textview);
}
}
JEB分析关键函数,显然是需要hook getflag函数。但是实际上我们只需要带参数调用一下这个函数就出来了。怎么带参数调用呢?
上关我们学习到:Java.use创建对象后,可以用implementation重写方法,实际上我们想要调用一个函数,不加这个属性直接调用即可,非常方便,如下所示:
Java.perform(function () {
var hook = Java.use("com.ad2001.frida0x2.MainActivity");
hook.get_flag(4919);
console.log("hook成功");
});

这里需要注意启动命令变了,变为了:
frida -U -F -l F:\Desktop\hook.js
-F意思是自动附加到一个前台运行的程序,注意这个模式是附加。我们hook的函数会改变mainActivity的字符控件,因此不能在程序刚开始运行就执行hook,这时候MainActivity还没有进行初始化呢!因此不能用0x1的命令了。所以hook的时机也很重要,假如我们hook的函数执行时机是在程序初始化的时候,则不适合用这种方式,应该用0x1演示的spawn模式。
此外还需要注意,因为这个方法没有被程序主动调用,我们hook调用了,他才回显了flag
Frida 0x3
主界面大概如图所示,提示我们点击按钮。拖进JEB分析一下

主要代码如下:
package com.ad2001.frida0x3;
import android.os.Bundle;
import android.view.View.OnClickListener;
import android.view.View;
import android.widget.Button;
import android.widget.TextView;
import android.widget.Toast;
import androidx.appcompat.app.AppCompatActivity;
import java.nio.charset.Charset;
import java.security.InvalidKeyException;
import java.security.NoSuchAlgorithmException;
import java.util.Base64;
import javax.crypto.BadPaddingException;
import javax.crypto.Cipher;
import javax.crypto.IllegalBlockSizeException;
import javax.crypto.NoSuchPaddingException;
import javax.crypto.spec.SecretKeySpec;
public class MainActivity extends AppCompatActivity {
TextView t1;
@Override // androidx.fragment.app.FragmentActivity
protected void onCreate(Bundle savedInstanceState) {
super.onCreate(savedInstanceState);
this.setContentView(layout.activity_main);
Button btn = (Button)this.findViewById(id.button);
this.t1 = (TextView)this.findViewById(id.textView);
btn.setOnClickListener(new View.OnClickListener() {
@Override // android.view.View$OnClickListener
public void onClick(View v) {
byte[] arr_b1;
if(Checker.code == 0x200) {
Toast.makeText(MainActivity.this.getApplicationContext(), "YOU WON!!!", 1).show();
SecretKeySpec secretKeySpec0 = new SecretKeySpec("glass123".getBytes(), "Blowfish");
byte[] arr_b = Base64.getDecoder().decode("MKxsZsY9Usw3ozXKKzTF0ymIaC8rs0AY74GnaKqkUrk=");
try {
Cipher cipher0 = Cipher.getInstance("Blowfish");
cipher0.init(2, secretKeySpec0);
arr_b1 = cipher0.doFinal(arr_b);
}
catch(NoSuchAlgorithmException e) {
throw new RuntimeException(e);
}
catch(NoSuchPaddingException e) {
throw new RuntimeException(e);
}
catch(IllegalBlockSizeException e) {
throw new RuntimeException(e);
}
catch(BadPaddingException e) {
throw new RuntimeException(e);
}
catch(InvalidKeyException e) {
throw new RuntimeException(e);
}
String s = new String(arr_b1, Charset.forName("UTF-8"));
MainActivity.this.t1.setText(s);
return;
}
Toast.makeText(MainActivity.this.getApplicationContext(), "TRY AGAIN", 1).show();
}
});
}
}
实际上checker函数有一个increase函数,可以让code+=2。那我们现在存在两个思路: 思路1,能否调用100次increase函数
思路2,能否直接给checker赋值
不管哪种思路,我们这次开始hook Checker类,千万不要搞错了。
同时需要注意,这是onClick的点击触发事件,那么哪种启动方式已经没什么区别,因为hook时机始终在用户点击按钮的那一刻
思路1
我们写一个循环即可,调用方法在02就已经学过了
Java.perform(function () {
var hook = Java.use("com.ad2001.frida0x3.Checker");
for (var i = 0; i <= 9999; i++) {
hook.increase();//这是静态方法
console.log("当前code的值" + i + "\n");
if (hook.code.value == 0x200) break;
}
console.log("hook成功");
});

思路2
写静态属性和调用函数一样很方便,赋值即可
Java.perform(function () {
var hook = Java.use("com.ad2001.frida0x3.Checker");
hook.code.value = 0x200; //value表示值,和implementation一样是frida提供的API
console.log("hook成功");
});
附赠一张成功图

Frida 0x4
进去之后只有一个字符串:hello hackers
还是打开JEB看看代码:
package com.ad2001.frida0x4;
public class Check {
// 去混淆评级: 低(30)
public String get_flag(int a) {
return a == 0x539 ? "FRIDA{XORED_INSTANCE}" : "";
}
}
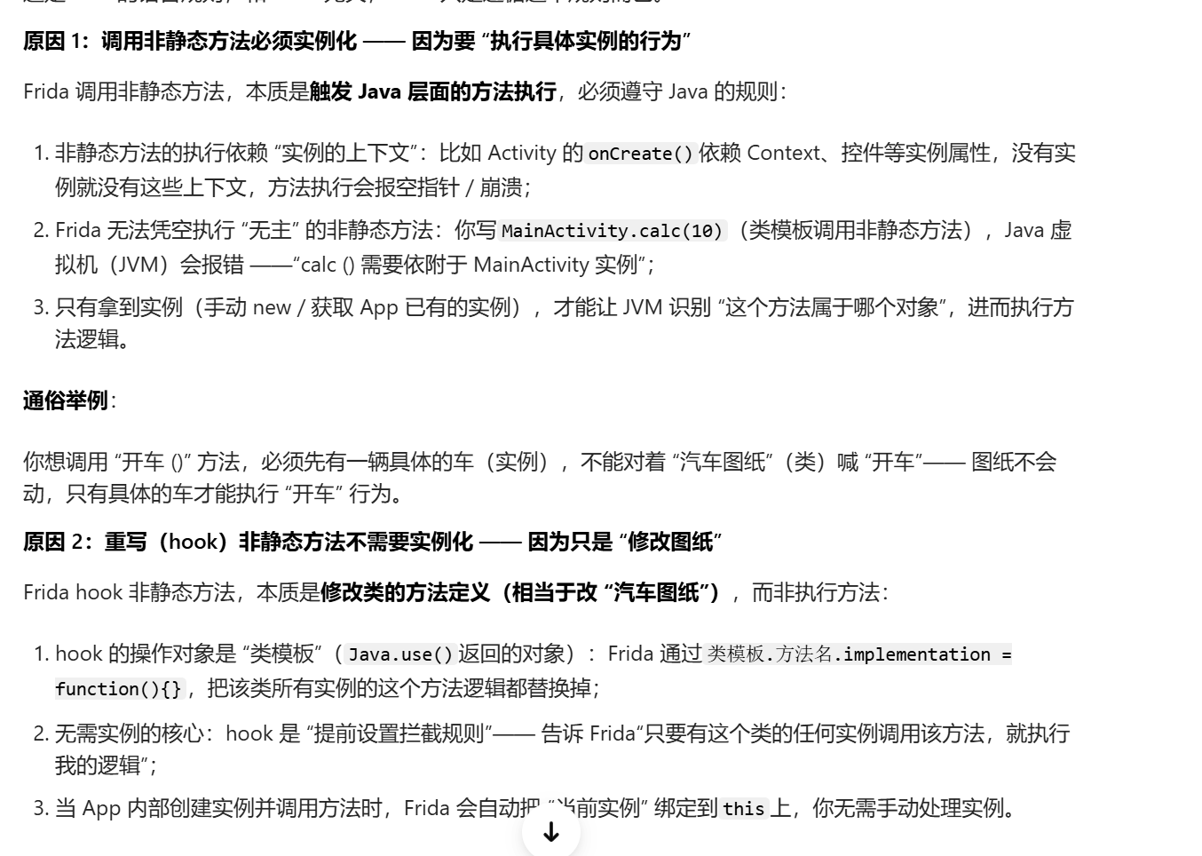
这里是贴合了CTF了,这不是静态方法,Frida想要调用非静态方法,必须先将其实例化。如果函数只是重写,和01一样,则不需要。豆包的解释如下所示:

闲话少说,现在开始介绍如何frida里面将类进行实例化:$new()
同时观察代码,我们需要获取的flag是函数返回值,而不是调用函数就万事大吉。
这个是主动调用,时机同样是两个都可以。

exp:
Java.perform(function () {
var hook = Java.use("com.ad2001.frida0x4.Check");
var instance = hook.$new();
var flag = instance.get_flag(0x539);
console.log("success,the flag is:" + flag);
});
Frida 0x5
点进去还是什么也没有,只有一个Hello World
package com.ad2001.frida0x5;
import android.os.Bundle;
import android.widget.TextView;
import androidx.appcompat.app.AppCompatActivity;
import java.util.Base64;
import javax.crypto.Cipher;
import javax.crypto.spec.IvParameterSpec;
import javax.crypto.spec.SecretKeySpec;
public class MainActivity extends AppCompatActivity {
TextView t1;
public void flag(int code) {
if(code == 0x539) {
try {
SecretKeySpec secretKeySpec0 = new SecretKeySpec("WILLIWOMNKESAWEL".getBytes(), "AES");
Cipher cipher0 = Cipher.getInstance("AES/CBC/PKCS5Padding");
cipher0.init(2, secretKeySpec0, new IvParameterSpec(new byte[16]));
String decryptedText = new String(cipher0.doFinal(Base64.getDecoder().decode("2Y2YINP9PtJCS/7oq189VzFynmpG8swQDmH4IC9wKAY=")));
this.t1.setText(decryptedText);
}
catch(Exception e) {
e.printStackTrace();
}
}
}
@Override // androidx.fragment.app.FragmentActivity
protected void onCreate(Bundle savedInstanceState) {
super.onCreate(savedInstanceState);
this.setContentView(layout.activity_main);
this.t1 = (TextView)this.findViewById(id.textview);
}
}
应该也是要主动调用flag方法,但是需要注意因为这不是静态方法,我们需要先实例化才能修改里面的值。但是这个方法是MainActivity里面的,会被系统自己实例化。我们自己new,反而会报错:
Error: java.lang.RuntimeException: Can't create handler inside thread Thread[Thread-3,10,main] that has not called Looper.prepare()
at <anonymous> (frida/node_modules/frida-java-bridge/lib/env.js:124)
at value (frida/node_modules/frida-java-bridge/lib/class-factory.js:1237)
at e (frida/node_modules/frida-java-bridge/lib/class-factory.js:643)
at apply (native)
at value (frida/node_modules/frida-java-bridge/lib/class-factory.js:1141)
at e (frida/node_modules/frida-java-bridge/lib/class-factory.js:610)
at <anonymous> (F:\Desktop\hook.js:3)
at <anonymous> (frida/node_modules/frida-java-bridge/lib/vm.js:12)
at _performPendingVmOps (frida/node_modules/frida-java-bridge/index.js:248)
at <anonymous> (frida/node_modules/frida-java-bridge/index.js:223)
at <anonymous> (frida/node_modules/frida-java-bridge/lib/vm.js:12)
at _performPendingVmOpsWhenReady (frida/node_modules/frida-java-bridge/index.js:242)
at perform (frida/node_modules/frida-java-bridge/index.js:202)
at <eval> (F:\Desktop\hook.js:6)
因此我们需要在APP已经实例化完毕的类里面去找实例,然后调用对应的方法,像这种需要用到已经被实例化的对象的方法的情况,可以通过frida的API:Java.choose去筛选。我们可以理解为这是一个搜索引擎,搜索到匹配实例后回调函数放在onMatch语句下面,还可以放一个onComplete用于完成后续任务,搜索结果用M_NEW定义表示。
Java.choose("目标类完整名", {
// 必选:每匹配到一个实例时触发的回调(键名 onMatch 固定)
onMatch: function(instance) {
// 自定义逻辑:操作匹配到的实例(如调用方法、修改字段)
},
// 可选:枚举完成后触发的回调(键名 onComplete 固定)
onComplete: function() {
// 自定义逻辑:如打印枚举结束提示
}
});
这样说可能有点抽象,大家可以结合注释进行阅读:
Java.perform(function () {
//java.choose(实例名字,{大括号内写主要函数体})
Java.choose("com.ad2001.frida0x5.MainActivity", {
onMatch: function (M_NEW) {
console.log("找到了");
M_NEW.flag(0x539);
}, //大括号内逗号相隔
onComplete: function () {},
});
console.log("success");
});
这里我不知道为什么,不加onComplete总会报错,问豆包说是Frida 16.x 以下版本:对「无 onComplete 的 Java.choose」解析逻辑有 bug,尤其在 Android 12+ 设备上,会误判回调配置不完整。但是查阅资料说这是可选的参数,总之我还是写上吧。
Frida 0x6
点进去还是啥也没有,和0x5一样。
package com.ad2001.frida0x6;
import android.os.Bundle;
import android.widget.TextView;
import androidx.appcompat.app.AppCompatActivity;
import java.security.InvalidKeyException;
import java.security.NoSuchAlgorithmException;
import java.util.Base64;
import javax.crypto.BadPaddingException;
import javax.crypto.Cipher;
import javax.crypto.IllegalBlockSizeException;
import javax.crypto.NoSuchPaddingException;
import javax.crypto.spec.SecretKeySpec;
public class MainActivity extends AppCompatActivity {
TextView t1;
public void get_flag(Checker A) throws NoSuchPaddingException, NoSuchAlgorithmException, InvalidKeyException, IllegalBlockSizeException, BadPaddingException {
if(0x4D2 == A.num1 && 0x10E1 == A.num2) {
Cipher cipher0 = Cipher.getInstance("AES");
cipher0.init(2, new SecretKeySpec("MySecureKey12345".getBytes(), "AES"));
String s = new String(cipher0.doFinal(Base64.getDecoder().decode("QQzMj/JNaTblEHnIzgJAQkvWJV2oK9G2/UmrCs85fog=")));
this.t1.setText(s);
}
}
@Override // androidx.fragment.app.FragmentActivity
protected void onCreate(Bundle savedInstanceState) {
super.onCreate(savedInstanceState);
this.setContentView(layout.activity_main);
this.t1 = (TextView)this.findViewById(id.textview);
}
}
public class Checker {
int num1;
int num2;
}
这个代码和第五关总体差不多,但是参数是一个实例。之前我们学习过参数是整数的情况,是直接赋值的,其实这个也大同小异,但是这时候需要我们同时用两个API,因为涉及了两个类,且一个类是实例化后的。
还记得之前hook静态方法我们用到的Java.use接口吗?一句话来说,use用的是class类模板而不是实例,choose是实例。我们这时候用use给checker类赋值,调用main的方法即可美美得到flag。下面是官方解释:
| 接口 | 官方核心定义 | 本质作用 |
|---|---|---|
Java.use() |
Dynamically acquire a JavaScript wrapper for a Java class (prototype). | 获取 Java 类的原型包装器(可理解为「类的模板」),用于 Hook 静态方法、构造方法,或获取类的元信息。 |
Java.choose() |
Enumerate live instances of a given Java class in the process's heap. | 枚举进程内存中已实例化的该类对象(堆中的真实实例),用于操作已存在的对象实例。 |
代码如下:
Java.perform(function () {
Java.choose("com.ad2001.frida0x6.MainActivity", {
onMatch: function (M_NEW) {
console.log("找到了");
var checker = Java.use("com.ad2001.frida0x6.Checker");
//传的参数是实例因此需要先实例化
var checker_ins = checker.$new();
checker_ins.num1.value = 0x4d2;
checker_ins.num2.value = 0x10e1;
M_NEW.get_flag(checker_ins);
console.log("done");
},
onComplete: function () {},
});
});
Frida 0x7
这次进去还是什么也没有
反编译代码如下:
package com.ad2001.frida0x7;
import android.os.Bundle;
import android.widget.TextView;
import androidx.appcompat.app.AppCompatActivity;
import java.security.InvalidKeyException;
import java.security.NoSuchAlgorithmException;
import java.util.Base64;
import javax.crypto.BadPaddingException;
import javax.crypto.Cipher;
import javax.crypto.IllegalBlockSizeException;
import javax.crypto.NoSuchPaddingException;
import javax.crypto.spec.SecretKeySpec;
public class MainActivity extends AppCompatActivity {
TextView t1;
public void flag(Checker A) throws NoSuchPaddingException, NoSuchAlgorithmException, InvalidKeyException, IllegalBlockSizeException, BadPaddingException {
if(A.num1 > 0x200 && 0x200 < A.num2) {
Cipher cipher0 = Cipher.getInstance("AES");
cipher0.init(2, new SecretKeySpec("MySecureKey12345".getBytes(), "AES"));
String s = new String(cipher0.doFinal(Base64.getDecoder().decode("cL/bBqDmfO0IXXJCVFwYLeHp1k3mQr+SP6rlQGUPZTY=")));
this.t1.setText(s);
}
}
@Override // androidx.fragment.app.FragmentActivity
protected void onCreate(Bundle savedInstanceState) {
super.onCreate(savedInstanceState);
this.setContentView(layout.activity_main);
this.t1 = (TextView)this.findViewById(id.textview);
Checker checker0 = new Checker(0x7B, 321);
try {
this.flag(checker0);
}
catch(NoSuchPaddingException e) {
throw new RuntimeException(e);
}
catch(NoSuchAlgorithmException e) {
throw new RuntimeException(e);
}
catch(InvalidKeyException e) {
throw new RuntimeException(e);
}
catch(IllegalBlockSizeException e) {
throw new RuntimeException(e);
}
catch(BadPaddingException e) {
throw new RuntimeException(e);
}
}
}
public class Checker {
int num1;
int num2;
Checker(int a, int b) {
this.num1 = a;
this.num2 = b;
}
}
发现了吗?这道题相对于上一题,增加了构造方法,而且MainActivity初始化的时候会实例化一个Checker类,它传入的值是不符合要求的。
这里直接用上一题目的脚本会报错,原因是这道题增加了构造方法,会提示参数不匹配。因此new的时候需要传入参数,这就不能直接赋值,而是用构造函数赋值

用构造函数赋值如下所示:
Java.perform(function () {
Java.choose("com.ad2001.frida0x7.MainActivity", {
onMatch: function (M_NEW) {
console.log("找到了");
var checker = Java.use("com.ad2001.frida0x7.Checker");
//传的参数是实例因此需要先实例化
var checker_ins = checker.$new(0x201, 0x201);
M_NEW.flag(checker_ins);
console.log("done");
},
onComplete: function () {},
});
});

还有思路二,我们可以直接hook构造函数,frida里面用$init表示构造函数,注意调用构造函数参数数量之类的必须和原来的一样,但是外层函数无所谓。即外层function是形式上的
exp如下:启动方式得选择spawn了。
Java.perform(function () {
var hook = Java.use("com.ad2001.frida0x7.Checker");
hook.$init.implementation = function () {
//外层function参数无所谓
this.$init(0x202, 0x201); //内层调用构造函数参数必须保持一致
};
});
加餐 hook java参数
frida如何hook java层某方法调用时候的参数呢? 其实frida替换方法的时候,那个function()内接受的就是原函数参数,如下所示:
var TargetClass = Java.use("包名.类名");
// 2. hook 目标方法(如果有重载,需要用 overload 指定参数类型)
TargetClass.目标方法名.implementation = function(参数1, 参数2, ...) {
// 3. 读取原始参数
console.log("原始参数1:", 参数1);
console.log("原始参数2:", 参数2);
Frida 0x8
打开之后,存在一个文本框控件 ,且存在一个提交按钮。输入错误之后,则会提示我们再次尝试

我们现在看源代码有没有什么提示信息:
package com.ad2001.frida0x8;
import android.os.Bundle;
import android.view.View.OnClickListener;
import android.view.View;
import android.widget.Button;
import android.widget.EditText;
import android.widget.Toast;
import androidx.appcompat.app.AppCompatActivity;
import com.ad2001.frida0x8.databinding.ActivityMainBinding;
public class MainActivity extends AppCompatActivity {
private ActivityMainBinding binding;
Button btn;
EditText edt;
static {
System.loadLibrary("frida0x8");
}
public native int cmpstr(String arg1) {
}
@Override // androidx.fragment.app.FragmentActivity
protected void onCreate(Bundle savedInstanceState) {
super.onCreate(savedInstanceState);
ActivityMainBinding activityMainBinding0 = ActivityMainBinding.inflate(this.getLayoutInflater());
this.binding = activityMainBinding0;
this.setContentView(activityMainBinding0.getRoot());
this.edt = (EditText)this.findViewById(id.editTextText);
Button button0 = (Button)this.findViewById(id.button);
this.btn = button0;
button0.setOnClickListener(new View.OnClickListener() {
@Override // android.view.View$OnClickListener
public void onClick(View v) {
String s = MainActivity.this.edt.getText().toString();
if(MainActivity.this.cmpstr(s) == 1) {
Toast.makeText(MainActivity.this, "YEY YOU GOT THE FLAG " + s, 1).show();
return;
}
Toast.makeText(MainActivity.this, "TRY AGAIN", 1).show();
}
});
}
}
ActivityMainBinding只是一个和改变布局控件相关的辅助函数,即 Android ViewBinding(视图绑定) 自动生成的辅助类,可能是系统自动生成,无需理会。注意看关键比较逻辑,和cmpstr函数进行了比较,这个函数在native层,典型的需要用IDA分析so层。
JEB提取library目录下的arm64-v8a下的so文件,或者直接解压apk在lib文件夹找到此so文件, 用IDA打开。因为这是主要考察Frida,so层不会做一些CTF题考察的混淆等,可以放心分析啦!
bool __fastcall Java_com_ad2001_frida0x8_MainActivity_cmpstr(__int64 a1, __int64 a2, __int64 a3)
{
int v4; // [xsp+20h] [xbp-C0h]
int i; // [xsp+24h] [xbp-BCh]
char *s1; // [xsp+30h] [xbp-B0h]
char s2[100]; // [xsp+74h] [xbp-6Ch] BYREF
__int64 v10; // [xsp+D8h] [xbp-8h]
v10 = *(_QWORD *)(_ReadStatusReg(TPIDR_EL0) + 40);
s1 = (char *)_JNIEnv::GetStringUTFChars(a1, a3, 0);
for ( i = 0; i < __strlen_chk("GSJEB|OBUJWF`MBOE~", 0xFFFFFFFFFFFFFFFFLL); ++i )
s2[i] = aGsjebObujwfMbo[i] - 1;
s2[__strlen_chk("GSJEB|OBUJWF`MBOE~", 0xFFFFFFFFFFFFFFFFLL)] = 0;
v4 = strcmp(s1, s2);
__android_log_print(3, "input ", "%s", s1);
__android_log_print(3, "Password", "%s", s2);
_JNIEnv::ReleaseStringUTFChars(a1, a3, s1);
_ReadStatusReg(TPIDR_EL0);
return v4 == 0;
}
以上是IDA分析得到的函数,关键函数就在for循环里面,for循环之后s2最后一位给了0,也就是简单的加密操作。解密之后,利用v4进行C原生态字符串比较函数的操作。而拦截strcmp参数会得到解密后的数据,这就给了我们hook的可乘之机。
我们注意到函数会打印一个password,这个就是加密后的字符串,应该就是flag。这里学习一下使用Frida hook native层的方法。
想要hook native层函数,难度比hook java大得多,所使用的API也比较复杂。
根据官方题解来看,我们想要hook native层的方法,可使用Interceptor这个API。它的简单用法如下所示:
// 通用模板
Interceptor.attach(目标函数地址/符号, {
// 1. onEnter:函数被调用时触发(进入函数前),可读取/修改参数
onEnter: function(args) {
// args:参数数组,args[0] 是第一个参数,args[1] 是第二个,依此类推
// this.context:CPU 上下文(寄存器状态,比如 arm64 的 x0-x30,x86 的 eax/ebx 等)
console.log("函数被调用,参数1:", args[0]);
},
// 2. onLeave:函数执行完成后触发(返回前),可读取/修改返回值
onLeave: function(retval) {
// retval:原函数的返回值(NativePointer 类型)
console.log("函数返回值:", retval);
// 修改返回值:直接给 retval 赋值
retval.replace(0x1); // 将返回值改为 1
}
});
其实简单来看,语法模板和Java.choose差不多,只不过第一个是目标native函数符号了,而不是java类名。native层hook就复杂在这个地方,我们需要调用其他函数来找到目标函数地址。具体的可参考这位的博客:[Frida Native层Hook学习笔记 - gla2xy's blog](https://gal2xy.github.io/2024/07/29/Frida Hook/Frida Native层Hook学习笔记/#调用native函数),我感觉我一下子也记不住,以后拉屎的时候顺带看一眼得了,现在只是介绍这个题目所需要的API。
在此之前,先介绍一下导入表和导出表的区别:导出表是 "我提供给别人用的函数 / 符号",导入表是 "我需要从别人那里拿的函数 / 符号"
| 维度 | 导出表(Export Table) | 导入表(Import Table) |
|---|---|---|
| 核心作用 | 对外暴露本文件的函数 / 变量(供其他文件调用) | 声明本文件需要调用的、其他文件的函数 / 变量 |
| 所属文件 | 被依赖的文件(比如系统库 libc.so、自定义 libtest.so) | 依赖别人的文件(比如你的业务 libapp.so) |
| 存储内容 | 函数名 / 符号名、函数地址、序号等 | 要调用的函数名、对应的依赖库名(比如 libc.so) |
| 使用场景 | 其他文件通过导出表找到并调用本文件的函数 | 本文件加载时,系统根据导入表找到并绑定外部函数 |
| Frida 中用途 | Module.getExportByName("libxxx.so", "func") 找函数地址 |
逆向时分析文件依赖(比如 libapp.so 依赖哪些系统函数) |
| 是否可缺失 | 纯依赖型文件(无对外函数)可无导出表 | 无外部依赖的文件(比如纯静态逻辑)可无导入表 |
我们想要找到so的地址,就是找到导出表,Module.enumerateExports()能打包所有的导出表函数,这个方法会返回一个元组。具体实例如下所示:来源于我上文提到的博客
const imports = Module.enumerateImports('libart.so');//同目录下的动态库
for (const iterator of imports) {
console.log(JSON.stringify(iterator));//转成json格式
}
我们要获取地址,就得选择:findExportByName
const funcAddr = Module.findExportByName('libart.so', '_ZN9unix_file6FdFile5WriteEPKcll');
console.log(funcAddr);
getExportByName同findExportByName。区别是find找不到会返回null,get则会报错。
有时候我们实在找不到这些函数的地址(可能因为没有加载等)可以使用Module.getBaseAddress()方法,返回基地址之后,在IDA里面看到偏移,就能获取到想要的函数的地址。
当然这道题不需要太复杂,因为能直接找到想要的函数!
首先我们获取所有的导出函数,看看我们掌握了API用法没。
var all_ex = Module.enumerateExports("libfrida0x8.so");
console.log(JSON.stringify(all_ex, null, 2));//用于格式化输出
得到以下输出,看到cmpstr了吗?这就是我们要hook的。

其他API简单使用可以看图。

我们需要注意下,函数的strcmp是外部导入的,显而易见来源于libc.so,我们在这里找这个函数地址才行。
借助onEnter即可获取参数,这里有一个小技巧,可以在onEnter搞一个固定参数用于判断进入的是不是我们需要的函数,是的话就能接着hook否则不进行hook。这里演示一下,其实这道题不需要这样也可以。
这里虽然我们主程序没有提示成功,但是我们已经拿到flag
exp:
var strcmp = Module.getExportByName("libc.so", "strcmp");
Interceptor.attach(strcmp, {
onEnter: function (args) {
//观察是否有关键字符串
var arg = args[0].readCString();//转换字符串
//还可以用 Memory.readUtf8String(args[0])
var arg2 = args[1].readCString();
if (arg.includes("babyface")) {
console.log("args1:" + arg + "\nargs2:" + arg2);
}
},
//这个加不加都行
// onLeave: function (retval) {
// return retval;
// },
});
Frida 0x9
只有一个click me按钮。还是进入JADX看一下。老是用JEB审美疲劳了。
package com.ad2001.a0x9;
import android.os.Bundle;
import android.view.View;
import android.widget.Button;
import android.widget.Toast;
import androidx.appcompat.app.AppCompatActivity;
import com.ad2001.a0x9.databinding.ActivityMainBinding;
import java.security.InvalidKeyException;
import java.security.NoSuchAlgorithmException;
import java.util.Base64;
import javax.crypto.BadPaddingException;
import javax.crypto.Cipher;
import javax.crypto.IllegalBlockSizeException;
import javax.crypto.NoSuchPaddingException;
import javax.crypto.spec.SecretKeySpec;
/* loaded from: classes3.dex */
public class MainActivity extends AppCompatActivity {
private ActivityMainBinding binding;
Button btn;
public native int check_flag();
static {
System.loadLibrary("a0x9");
}
@Override // androidx.fragment.app.FragmentActivity, androidx.activity.ComponentActivity, androidx.core.app.ComponentActivity, android.app.Activity
protected void onCreate(Bundle savedInstanceState) {
super.onCreate(savedInstanceState);
ActivityMainBinding activityMainBindingInflate = ActivityMainBinding.inflate(getLayoutInflater());
this.binding = activityMainBindingInflate;
setContentView(activityMainBindingInflate.getRoot());
Button button = (Button) findViewById(C0549R.id.button);
this.btn = button;
button.setOnClickListener(new View.OnClickListener() { // from class: com.ad2001.a0x9.MainActivity.1
@Override // android.view.View.OnClickListener
public void onClick(View v) throws NoSuchPaddingException, NoSuchAlgorithmException, InvalidKeyException {
if (MainActivity.this.check_flag() == 1337) {
try {
Cipher cipher = Cipher.getInstance("AES");
SecretKeySpec secretKeySpec = new SecretKeySpec("3000300030003003".getBytes(), "AES");
try {
cipher.init(2, secretKeySpec);
byte[] decryptedBytes = Base64.getDecoder().decode("hBCKKAqgxVhJMVTQS8JADelBUPUPyDiyO9dLSS3zho0=");
try {
String decrypted = new String(cipher.doFinal(decryptedBytes));
Toast.makeText(MainActivity.this.getApplicationContext(), "You won " + decrypted, 1).show();
return;
} catch (BadPaddingException e) {
throw new RuntimeException(e);
} catch (IllegalBlockSizeException e2) {
throw new RuntimeException(e2);
}
} catch (InvalidKeyException e3) {
throw new RuntimeException(e3);
}
} catch (NoSuchAlgorithmException e4) {
throw new RuntimeException(e4);
} catch (NoSuchPaddingException e5) {
throw new RuntimeException(e5);
}
}
Toast.makeText(MainActivity.this.getApplicationContext(), "Try again", 1).show();
}
});
}
}
其实很明显看出来是需要我们hook 返回值的,现在去IDA看一下相关函数
__int64 Java_com_ad2001_a0x9_MainActivity_check_1flag()
{
return 1;
}
那很显而易见,需要hook返回值。
老办法,先打印出来所有的lib层函数,再来分析目标libc函数地址
var libfunc = Module.enumerateExports("liba0x9.so");
console.log(JSON.stringify(libfunc, null, 2));
其实观察也能看出来这个和IDA的名字一模一样。

下面用上文提及的Interceptor即可hook
刚好借此机会介绍一下retval和args的区别。如下所示:
| 特性 | args(函数入参) | retval(返回值) |
|---|---|---|
| 类型 | 数组(NativePointer数组) |
单个 InvocationReturnValue 对象 |
| 触发时机 | onEnter 阶段(函数刚调用) |
onLeave 阶段(函数执行完) |
| 替换操作 | 直接赋值修改数组元素 | 调用 replace() 方法替换值 |
| 代表含义 | 函数的输入参数(多个) | 函数的返回结果(单个) |
因此我们替换和打印就有所区别。args和数组操作一样,retval的替换是replace方法,而打印存在toInt32和toString方法。相信看到名字就能理解这个方法的作用了,可以使用下看看输出结果,详细见下图

exp如下:
// var libfunc = Module.enumerateExports("liba0x9.so");
// console.log(JSON.stringify(libfunc, null, 2));
var libc = Module.findExportByName(
"liba0x9.so",
"Java_com_ad2001_a0x9_MainActivity_check_1flag",
);
Interceptor.attach(libc, {
// onEnter: function (args) {},
//上面这个加不加都可以
onLeave: function (retval) {
retval.replace(0x539);
console.log(retval + "\n" + retval.toInt32());
},
});
而且由于是点击按钮触发,附加模式hook即可。
Frida 0xA
雷电模拟器闪退,只能看静态代码了。
静态代码没有和应用退出相关的代码,看了WP应该是安卓11以上可以运行,师傅们可以配一个高版本安卓模拟器,我这小菜菜就不折腾了
package com.ad2001.frida0xa;
import android.os.Bundle;
import androidx.appcompat.app.AppCompatActivity;
import androidx.constraintlayout.widget.ConstraintLayout;
import com.ad2001.frida0xa.databinding.ActivityMainBinding;
import kotlin.Metadata;
import kotlin.jvm.internal.Intrinsics;
/* compiled from: MainActivity.kt */
@Metadata(m126d1 = {"\u0000&\n\u0002\u0018\u0002\n\u0002\u0018\u0002\n\u0002\b\u0002\n\u0002\u0018\u0002\n\u0000\n\u0002\u0010\u0002\n\u0000\n\u0002\u0018\u0002\n\u0000\n\u0002\u0010\u000e\n\u0002\b\u0002\u0018\u0000 \u000b2\u00020\u0001:\u0001\u000bB\u0005¢\u0006\u0002\u0010\u0002J\u0012\u0010\u0005\u001a\u00020\u00062\b\u0010\u0007\u001a\u0004\u0018\u00010\bH\u0014J\t\u0010\t\u001a\u00020\nH\u0086 R\u000e\u0010\u0003\u001a\u00020\u0004X\u0082.¢\u0006\u0002\n\u0000¨\u0006\f"}, m127d2 = {"Lcom/ad2001/frida0xa/MainActivity;", "Landroidx/appcompat/app/AppCompatActivity;", "()V", "binding", "Lcom/ad2001/frida0xa/databinding/ActivityMainBinding;", "onCreate", "", "savedInstanceState", "Landroid/os/Bundle;", "stringFromJNI", "", "Companion", "app_debug"}, m128k = 1, m129mv = {1, 8, 0}, m131xi = ConstraintLayout.LayoutParams.Table.LAYOUT_CONSTRAINT_VERTICAL_CHAINSTYLE)
/* loaded from: classes4.dex */
public final class MainActivity extends AppCompatActivity {
private ActivityMainBinding binding;
public final native String stringFromJNI();
@Override // androidx.fragment.app.FragmentActivity, androidx.activity.ComponentActivity, androidx.core.app.ComponentActivity, android.app.Activity
protected void onCreate(Bundle savedInstanceState) {
super.onCreate(savedInstanceState);
ActivityMainBinding activityMainBindingInflate = ActivityMainBinding.inflate(getLayoutInflater());
Intrinsics.checkNotNullExpressionValue(activityMainBindingInflate, "inflate(layoutInflater)");
this.binding = activityMainBindingInflate;
ActivityMainBinding activityMainBinding = null;
if (activityMainBindingInflate == null) {
Intrinsics.throwUninitializedPropertyAccessException("binding");
activityMainBindingInflate = null;
}
setContentView(activityMainBindingInflate.getRoot());
ActivityMainBinding activityMainBinding2 = this.binding;
if (activityMainBinding2 == null) {
Intrinsics.throwUninitializedPropertyAccessException("binding");
} else {
activityMainBinding = activityMainBinding2;
}
activityMainBinding.sampleText.setText(stringFromJNI());
}
static {
System.loadLibrary("frida0xa");
}
}
一整个onCreate方法就是一个控件的替换操作,因此可以不看了。
主要是static,这是一个静态块,静态块能保证 "类一加载就加载 SO 库",且只加载一次(避免重复加载浪费资源),是 JNI 开发的标准写法。我们去IDA看看内容:
__int64 __fastcall Java_com_ad2001_frida0xa_MainActivity_stringFromJNI(_JNIEnv *a1)
{
const char *v1; // x0
__int64 v3; // [xsp+18h] [xbp-48h]
_BYTE v5[24]; // [xsp+40h] [xbp-20h] BYREF
__int64 v6; // [xsp+58h] [xbp-8h]
v6 = *(_QWORD *)(_ReadStatusReg(TPIDR_EL0) + 40);
std::string::basic_string<decltype(nullptr)>();
v1 = (const char *)sub_1DD3C(v5);
v3 = _JNIEnv::NewStringUTF(a1, v1);
std::string::~string(v5);
_ReadStatusReg(TPIDR_EL0);
return v3;
}
可以看到没什么内容。这里有一个小心得,逆向的时候可以多工具联合使用,打开ghidra第一眼就看到了get_flag函数,而且ghidra还能分析出stringFromJNI函数的实际反汇编:
undefined8 Java_com_ad2001_frida0xa_MainActivity_stringFromJNI(_JNIEnv *param_1)
{
long lVar1;
char *pcVar2;
undefined8 uVar3;
basic_string<> abStack_30 [24];
long local_18;
lVar1 = tpidr_el0;
local_18 = *(long *)(lVar1 + 0x28);
std::__ndk1::basic_string<>::basic_string<>(abStack_30,"Hello Hackers");
pcVar2 = (char *)FUN_0011dd3c(abStack_30);
/* try { // try from 0011dc2c to 0011dc2f has its CatchHandler @ 0011dc68 */
uVar3 = _JNIEnv::NewStringUTF(param_1,pcVar2);
std::__ndk1::basic_string<>::~basic_string(abStack_30);
lVar1 = tpidr_el0;
lVar1 = *(long *)(lVar1 + 0x28) - local_18;
if (lVar1 == 0) {
return uVar3;
}
/* WARNING: Subroutine does not return */
__stack_chk_fail(lVar1);
}
那明显就是设置程序开场的文本,估计就是Hello Hackers
突发奇想看看binaryninja这个软件能不能看到关键函数
可以看到对这道题而言实际效果不是太理想

IDA分析get_flag函数:
__int64 __fastcall get_flag(__int64 result, int a2)
{
int i; // [xsp+Ch] [xbp-44h]
char v3[20]; // [xsp+34h] [xbp-1Ch] BYREF
__int64 v4; // [xsp+48h] [xbp-8h]
v4 = *(_QWORD *)(_ReadStatusReg(TPIDR_EL0) + 40);
if ( (_DWORD)result + a2 == 3 )
{
for ( i = 0; i < __strlen_chk("FPE>9q8A>BK-)20A-#Y", 0xFFFFFFFFFFFFFFFFLL); ++i )
v3[i] = aFpe9q8aBk20aY[i] + 2 * i;
v3[19] = 0;
result = __android_log_print(3, "FLAG", "Decrypted Flag: %s", v3);
}
_ReadStatusReg(TPIDR_EL0);
return result;
}
get_flag参数是两个数字,相加=3就解密并且弹出flag
注意,这在Java程序没有被引用,这不是so的导出函数,想要获取他的地址只能用上文(0x8)介绍的基地址+偏移的方式,但是当时没有认真分析,现在是认真分析了。
还需要说一下__android_log_print是输出信息到控制台,我们可以hook这个函数,看它的参数,但是这个实现恐怕特别复杂,我们不如直接在adb shell看日志。这个后话,先主动调用函数。
如果对这种方式感兴趣,可以看一下这位大佬博客: frida-labs WP - APT114514
首先获取libc基地址,IDA查找偏移,就是这个native函数的地址。这里需要用add()方法增加偏移
var base_addr = Module.findBaseAddress("libfrida0xa.so");
console.log(base_addr);
var libc = Module.findBaseAddress("libfrida0xa.so").add(0x1db80);
console.log(libc);
基地址获取还有另外一种方式,这就是枚举模块名称的思路。豆包说的,利用Process:
console.log("========== 已加载的所有模块 ==========");
Process.enumerateModules({
// 可选:过滤出以lib开头的库,避免显示系统无关模块
onMatch: function (module) {
console.log(`模块名: ${module.name}`);
console.log(` 路径: ${module.path}`);
console.log(` 基地址: ${module.base}`);
console.log(` 大小: 0x${module.size.toString(16)} 字节`);
console.log("----------------------------------");
},
onComplete: function () {
console.log("✅ 模块枚举完成");
},
});
然后需要new一个nativePointer对象,传入目标函数地址
然后需要new一个nativeFunction对象,需要先传入一个nativePointer对象,第二个参数是返回值,第三个以后的参数就是依次的原本参数。
var point = new NativePointer(libc);
var func = new NativeFunction(point, "void", ["int", "int"]);
func(1, 2);
每一步打印出来相关值,是写代码的好习惯,方便迅速溯源到出错位置。
我安装了夜神模拟器防止闪退。需要注意这里要用夜神12版本,且adb用文件夹自带的nox_adb.exe
然后用-f参数,即spawn模式启动我们的app
假如报错:not a function,说明偏移找错了。如下是我们的模拟器偏移,因此我就找错了偏移,应该分析x64文件夹下面的so文件
但是实际调试发现,偏移还是在X86看的,后面用夜神测试是X86_64地址,怀疑是雷电当时出bug了。
学到0xb之后,我们可以读指定内存汇编指令,快速查看是否找对了so偏移,不必担心,无非多试几次。
这里用-F启动,即attach,避免出现因为libc未加载就hook而导致基地址为null
adb查看日志:用logcat,-s后面跟要搜的字符串,这里用flag
| 命令片段 | 含义 |
|---|---|
adb |
Android Debug Bridge 的缩写,是安卓调试桥工具,用于电脑和安卓设备 / 模拟器通信 |
-s 127.0.0.1:5555 |
指定调试的目标设备 / 模拟器(-s = serial number,序列号 / 地址)127.0.0.1:5555 是本地安卓模拟器的默认调试端口(比如 Android Studio 的模拟器) |
logcat |
adb 的子命令,用于查看安卓系统 / APP 的运行日志(相当于安卓的「控制台输出」) |
-s FLAG |
过滤日志(-s = silent,静默模式,只显示指定标签的日志)「FLAG」是日志的「标签(Tag)」,只打印 Tag 为 FLAG 的日志 |
完整exp:
var base_addr = Module.findBaseAddress("libfrida0xa.so");
console.log(base_addr);
var libc = Module.findBaseAddress("libfrida0xa.so").add(0x1dd60);
console.log(libc);
var point = new NativePointer(libc);
var func = new NativeFunction(point, "void", ["int", "int"]);
func(1, 2);
加餐:查看寄存器的值
在onEnter加一个this.context即可
Interceptor.attach(hookAddr, {
onEnter: function (args) {
console.log('onEnter: ', JSON.stringify(this.context))
// console.log('rax: ', this.context.rax)
},
onLeave: function (retval) {},
})
Frida 0xB
首先这道题也闪退,那么打开安卓12!
这道题目上强度了,而且作为so层函数,不会那么简单就让你hook的,和IDA反编译一样,必须得知道对应的字节,然后反编译,那就得要求操作内存数据,赋予相关的可执行权限。这倒不是主要的,可写权限才是最重要的,因为我们需要patch字节。
可以看到启动的时候会调用get_flag
package com.ad2001.frida0xb;
import android.os.Bundle;
import android.view.View;
import android.widget.Button;
import androidx.appcompat.app.AppCompatActivity;
import androidx.constraintlayout.widget.ConstraintLayout;
import com.ad2001.frida0xb.databinding.ActivityMainBinding;
import kotlin.Metadata;
import kotlin.jvm.internal.Intrinsics;
/* compiled from: MainActivity.kt */
@Metadata(m126d1 = {"\u0000\"\n\u0002\u0018\u0002\n\u0002\u0018\u0002\n\u0002\b\u0002\n\u0002\u0018\u0002\n\u0000\n\u0002\u0010\u0002\n\u0002\b\u0002\n\u0002\u0018\u0002\n\u0002\b\u0002\u0018\u0000 \n2\u00020\u0001:\u0001\nB\u0005¢\u0006\u0002\u0010\u0002J\t\u0010\u0005\u001a\u00020\u0006H\u0086 J\u0012\u0010\u0007\u001a\u00020\u00062\b\u0010\b\u001a\u0004\u0018\u00010\tH\u0014R\u000e\u0010\u0003\u001a\u00020\u0004X\u0082.¢\u0006\u0002\n\u0000¨\u0006\u000b"}, m127d2 = {"Lcom/ad2001/frida0xb/MainActivity;", "Landroidx/appcompat/app/AppCompatActivity;", "()V", "binding", "Lcom/ad2001/frida0xb/databinding/ActivityMainBinding;", "getFlag", "", "onCreate", "savedInstanceState", "Landroid/os/Bundle;", "Companion", "app_debug"}, m128k = 1, m129mv = {1, 8, 0}, m131xi = ConstraintLayout.LayoutParams.Table.LAYOUT_CONSTRAINT_VERTICAL_CHAINSTYLE)
/* loaded from: classes3.dex */
public final class MainActivity extends AppCompatActivity {
private ActivityMainBinding binding;
public final native void getFlag();
@Override // androidx.fragment.app.FragmentActivity, androidx.activity.ComponentActivity, androidx.core.app.ComponentActivity, android.app.Activity
protected void onCreate(Bundle savedInstanceState) {
super.onCreate(savedInstanceState);
ActivityMainBinding activityMainBindingInflate = ActivityMainBinding.inflate(getLayoutInflater());
Intrinsics.checkNotNullExpressionValue(activityMainBindingInflate, "inflate(layoutInflater)");
this.binding = activityMainBindingInflate;
if (activityMainBindingInflate == null) {
Intrinsics.throwUninitializedPropertyAccessException("binding");
activityMainBindingInflate = null;
}
setContentView(activityMainBindingInflate.getRoot());
View viewFindViewById = findViewById(C0548R.id.button);
Intrinsics.checkNotNullExpressionValue(viewFindViewById, "findViewById(R.id.button)");
Button btn = (Button) viewFindViewById;
btn.setOnClickListener(new View.OnClickListener() { // from class: com.ad2001.frida0xb.MainActivity$$ExternalSyntheticLambda0
@Override // android.view.View.OnClickListener
public final void onClick(View view) {
MainActivity.onCreate$lambda$0(this.f$0, view);
}
});
}
/* JADX INFO: Access modifiers changed from: private */
public static final void onCreate$lambda$0(MainActivity this$0, View it) {
Intrinsics.checkNotNullParameter(this$0, "this$0");
this$0.getFlag();
}
static {
System.loadLibrary("frida0xb");
}
}
还是调用了一个get_flag
IDA F5不起作用了,看汇编存在干扰指令:

我们nop之
void Java_com_ad2001_frida0xb_MainActivity_getFlag()
{
char *v0; // [rsp+8h] [rbp-48h]
unsigned __int64 i_1; // [rsp+10h] [rbp-40h]
unsigned __int64 i; // [rsp+20h] [rbp-30h]
i_1 = __strlen_chk("j~ehmWbmxezisdmogi~Q", -1);
v0 = (char *)operator new[](i_1 + 1);
for ( i = 0; i < i_1; ++i )
v0[i] = aJEhmwbmxezisdm[i] ^ 0x2C;
v0[i] = 0;
__android_log_print(3, "FLAG :", "%s", v0);
if ( v0 )
operator delete[](v0);
}
对于ghrida来说,可以取消勾选下图选项

得到代码,汇编主逻辑不变,就是nop判断句。这是执行的时候的关键所在
void Java_com_ad2001_frida0xb_MainActivity_getFlag(void)
{
uint uVar1;
void *pvVar2;
uint local_18;
if (false) {
uVar1 = __strlen_chk("j~ehmWbmxezisdmogi~Q",0xffffffff);
pvVar2 = operator.new[](uVar1 + 1);
for (local_18 = 0; local_18 < uVar1; local_18 = local_18 + 1) {
*(byte *)((int)pvVar2 + local_18) = "j~ehmWbmxezisdmogi~Q"[local_18] ^ 0x2c;
}
*(undefined1 *)((int)pvVar2 + local_18) = 0;
__android_log_print(3,"FLAG :",&DAT_0001687e,pvVar2);
if (pvVar2 != (void *)0x0) {
operator.delete[](pvVar2);
}
}
return;
}
由此可见只需要nop一个判断才行,最终FLAG就会被打印在安卓日志上面。
现在给大家介绍几个API接口用于操作native层的函数。
刚才已经介绍过,我们需要修改某片内存的权限以进行patch,这个操作需要用到Memory.protect(DEADBEEF, 0x1000, "rwx"); 这个API,其中第一个是地址,第二个是size,第三个是权限,如果是只可以读写,就是rw-
因为内存大小最小是页,即0x1000字节,我们写的时候参数是0x1000,第一个参数是目标地址就行
我们拿到一片text节内存地址,更希望打印出来其中的值,比如显示出附近的汇编语句之类的。这时候可以组合使用相关API,首推:
-
Memory.readByteArray(addr, size)用于读取部分内存地址的字节,返回一个字节数组 -
Instruction.parse( address)传入一个指定地址,反编译此处指令为代码(能编译出一条完整指令为止)
第二个API参数支持两种类型:
| 参数形式 | 语法 | 适用场景 |
|---|---|---|
| 单参数形式 | Instruction.parse(address) |
直接从内存中读取并解析指定地址的单条完整指令 |
| 双参数形式 | Instruction.parse(address, bytes) |
解析传入的字节数组(bytes),并关联到指定地址(address) |
这个组合使用就是读取内存处字节,我们关心代码,则再使用第二个API将他转化为代码。具体的例子如下所示:
var instructionBytes = Memory.readByteArray(DEADBEEF, size);
console.log("instructionBytes :",instructionBytes);
// 解析并输出汇编指令
var instructions = Instruction.parse(DEADBEEF, instructionBytes);
console.log("instructions :",instructions);
如何patch字节呢?现在介绍一个专门用于patch字节的API
需注意架构区别!!!arm架构使用Arm64Writer修改,x64、x86架构使用X86Writer修改。
这里用X86Writer,传入一个地址实例化类即可,如下所示: var writer = new X86Writer(DEADBEEF);
writer支持很多方法,我们常见的有:
| 方法名 | 作用 | 示例代码 | 对应汇编指令 |
|---|---|---|---|
pushReg(reg) |
寄存器入栈 | writer.pushReg(regs.rax); |
push rax |
pushImm(imm) |
立即数入栈 | writer.pushImm(0x1234); |
push 0x1234 |
popReg(reg) |
出栈到寄存器 | writer.popReg(regs.rax); |
pop rax |
putCall(addr) |
函数调用指令 | writer.putCall(0x7ff6a1b2c000); |
call 0x7ff6a1b2c000 |
putJmp(addr) |
无条件跳转 | writer.putJmp(0x7ff6a1b2c400); |
jmp 0x7ff6a1b2c400 |
putNop() |
写入 1 字节空指令(nop),用于占位 / 替换指令 | writer.putNop(); |
nop |
putRet() |
写入返回指令(ret),函数返回时用 | writer.putRet(); |
ret |
putRetImm(imm) |
带立即数的 ret(ret n),返回时调整栈指针 | writer.putRetImm(0x8); |
ret 0x8 |
putByte([]) |
写入机器码 | writer.putBytes([0x75, 0x05]); |
机器码对应的 |
最终不要忘记writer.flush();刷新缓冲区
这里我们可以打开IDA的机器码显示,看看对应的机器码是多少。可以看到是6个,我们填充6个90就行
然后根据0xa学到的知识点,主动调用native层函数就万事大吉了。
那我们先找到基地址,然后找到对应地址偏移,打印出代码看看是不是目标代码。上文介绍的Process模块其实特别方便
这里偏移是x64的so偏移
var base;//作用域提升
Process.enumerateModules({
onMatch: function (module) {
if (module.name == "libfrida0xb.so") {
console.log("模块名:" + module.name + "基地址:" + module.base);
base = module.base;
}
},
onComplete: function () {},
});
var offset = 0x170ce;
var target_addr = base.add(offset);
var bytesArr = Memory.readByteArray(target_addr, 6);
console.log(Instruction.parse(target_addr, bytesArr));
可以看到找对了

现在开始修改字节,首先修改内存权限,然后开始执行patch,全填充个nop就行了。
Memory.protect(target_addr, 0x1000, "rwx");
var write = new X86Writer(target_addr);
for (var i = 0; i < 6; i++) {
write.putNop();
}
write.flush();
然后主动调用之
var func_addr = base.add(0x0170b0);
var func_pr = new NativePointer(func_addr);
var func = new NativeFunction(func_pr, "void", []);
func();
console.log("done");
注意看so这一个代码:_android_log_print(3, "FLAG :", "%s", v0);tag变了,所以我们看flag语句也变了,原来的语句会报错
具体指令见下图

完结撒花,谢谢大家观看!
完整exp:
var base;
Process.enumerateModules({
onMatch: function (module) {
if (module.name == "libfrida0xb.so") {
console.log("模块名:" + module.name + "基地址:" + module.base);
base = module.base;
}
},
onComplete: function () {},
});
var offset = 0x170ce;
var target_addr = base.add(offset);
var bytesArr = Memory.readByteArray(target_addr, 6);
console.log(Instruction.parse(target_addr, bytesArr));
Memory.protect(target_addr, 0x1000, "rwx");
var write = new X86Writer(target_addr);
for (var i = 0; i < 6; i++) {
write.putNop();
}
write.flush();
var func_addr = base.add(0x0170b0);
var func_pr = new NativePointer(func_addr);
var func = new NativeFunction(func_pr, "void", []);
func();
console.log("done");