1. 什么是分布式锁
1.1 单机锁
想在写一个单机程序时,有两个线程同时要修改同一个变量 count:
cpp
int count = 0;
// 线程 A
count++;
// 线程 B
count++;
如果不加保护,count 可能只加了 1 次(因为 ++ 不是原子操作)。这时我们会用 std::mutex:
cpp
std::mutex m;
m.lock();
count++;
m.unlock();
作用:保证同一时刻,只有一个线程能执行 count++。
1.2 分布式场景
现在程序部署了 3 台服务器 (进程 A、进程 B、进程 C),它们都要修改 同一个数据库记录(比如库存)。
- 进程 A 在本机加 std::mutex,只能锁住 A 自己。
- 进程 B 和 C 完全不知道 A 在操作,它们也会同时修改数据库。
- 结果:库存超卖,数据错乱。
1.3 分布式锁
分布式锁:一个在分布式系统环境下,控制不同进程/服务器对共享资源互斥访问的机制。
- 核心目标:保证在集群环境下,同一时刻只有一个客户端能持有锁。
- 常见实现:基于 Redis(最常用)、基于 ZooKeeper、基于数据库。
- 本模块选择 :基于 Redis 实现。
1.4 分布式锁必须满足的条件
- 互斥性:任意时刻,只有一个客户端能持有锁。
- 防死锁:即使客户端崩溃,锁也能自动释放(通过超时机制)。
- 安全性:只能由加锁的客户端解锁(不能误删别人的锁)。
- 容错性:Redis 挂了怎么办?(本模块简化版暂不处理)。
2. 分布式锁的实现
2.1 基础版本:SETNX
Redis 有一个命令 SETNX (SET if Not eXists)。
cpp
SETNX lock_key unique_id
- 如果 key 不存在,设置成功,返回 1(获得锁)。
- 如果 key 已存在,设置失败,返回 0(没抢到锁)。
问题:如果客户端拿到锁后崩溃了,key 永远存在,死锁!
2.2 改进版本:过期时间
cpp
SETNX lock_key unique_id
EXPIRE lock_key 30 # 30 秒后自动删除
问题:两条命令不是原子的。如果 SETNX 成功,EXPIRE 之前程序挂了,还是死锁。
2.3 标准版本:原子设置
Redis 2.6.12+ 支持扩展参数:
cpp
SET lock_key unique_id NX PX 30000
- NX:Not Exists(不存在才设置)。
- PX 30000:设置过期时间为 30000 毫秒。
- 原子性:要么同时成功,要么同时失败。
2.4 安全释放:Lua 脚本
释放锁时,不能直接 DEL,因为可能锁已经过期,被别的客户端拿走了。
必须校验:锁里的值是不是自己的 unique_id?
Lua
-- Lua 脚本保证原子性
if redis.call("GET", KEYS[1]) == ARGV[1] then
return redis.call("DEL", KEYS[1])
else
return 0
end
2.5 可靠性保障:看门狗 (Watchdog)
如果业务执行了 40 秒,但锁 30 秒就过期了,怎么办?
- 机制:启动一个后台线程,每隔 10 秒(租期的 1/3)检查一下。
- 动作:如果我还持有锁,就把过期时间重置回 30 秒。
- 本模块体现:watchdogLoop 函数。
3. DistributedLock 类实现
3.1 类成员
| 成员变量 | 类型 | 作用 | 对应代码行 |
|---|---|---|---|
| lockName_ | string | Redis 中的 Key 名 | 私有成员 |
| lockId_ | string | 唯一标识 (UUID) | generateLockId() |
| locked_ | atomic<bool> | 本地标记:我是否持有锁 | 原子变量,无锁读 |
| holdCount_ | atomic<int> | 重入计数:同一线程加了几次 | 支持嵌套加锁 |
| ownerThreadId_ | thread::id | 记录是谁拿了锁 | 防止跨线程释放 |
| watchdogThread_ | thread* | 后台续期线程 | startWatchdog() |
| acquireCallback_ | function | 注入点:实际执行 Redis SET | 依赖注入设计 |
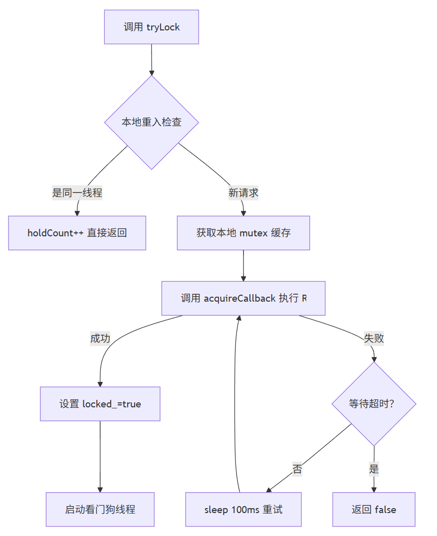
3.2 核心流程
3.2.1 加锁流程

3.2.2 解锁流程

3.3 源码
3.3.1 distributed_lock.h
cpp
/**
* @file distributed_lock.h
* @brief 分布式锁模块头文件(简化版)
*
* 【模块说明】
* 基于Redis实现的分布式锁,支持4种锁类型:
* - REENTRANT: 可重入锁(同一线程可重复获取)
* - READ: 读锁(共享锁,多读并发)
* - WRITE: 写锁(排他锁,读写互斥)
* - FAIR: 公平锁(FIFO顺序获取)
*
* 【核心机制】
* 1. 锁标识(lockId):防止误释放他人持有的锁
* 2. 看门狗(watchdog):后台线程定期续期,防止业务超时丢锁
* 3. 本地缓存:同进程内用std::mutex减少Redis网络调用
* 4. 回调注入:Redis操作通过函数回调实现,便于测试和适配
*
* 【使用示例】
* @code
* // 基础用法
* DistributedLock lock("order:123");
* if (lock.lock()) {
* try {
* // 临界区业务
* processOrder();
* } catch (...) {
* lock.unlock(); // 异常时确保释放
* throw;
* }
* lock.unlock();
* }
*
* // 限时获取 + 自定义租期
* if (lock.tryLock(5000, 20000)) { // 等5秒,租20秒
* // 业务逻辑...
* lock.unlock();
* }
*
* // 注入Redis操作(对接实际客户端)
* lock.setRedisCallbacks(
* [](const string& k, const string& v, long ttl) {
* return redis_setnx_px(k, v, ttl); // 原子设置
* },
* [](const string& k, const string& v) {
* return redis_del_if_match(k, v); // Lua脚本校验后删除
* },
* [](const string& k, const string& v, long ttl) {
* return redis_pexpire_if_match(k, v, ttl); // 续期
* }
* );
* @endcode
*
* @author DFS Team
* @version 1.0
*/
#ifndef DISTRIBUTED_LOCK_H
#define DISTRIBUTED_LOCK_H
#include <string>
#include <memory>
#include <mutex>
#include <condition_variable>
#include <atomic>
#include <thread>
#include <chrono>
#include <functional>
#include <unordered_map>
namespace dfs {
namespace redis {
/**
* @enum LockType
* @brief 锁类型枚举 - 决定锁的并发控制语义
* 【选择指南】
* - 90%场景用 REENTRANT 即可
* - 读写分离场景:读多用READ,写多用WRITE
* - 公平性要求高:用FAIR(性能略低)
*/
enum class LockType {
REENTRANT, // 可重入锁:同一线程可多次获取,内部计数
READ, // 读锁:共享模式,多读并发,与写锁互斥
WRITE, // 写锁:排他模式,读写/写写均互斥
FAIR // 公平锁:按请求顺序排队,避免线程饥饿
};
/**
* @class DistributedLock
* @brief 分布式锁核心类
*
* 【线程安全说明】
* - 所有公共方法线程安全,可被多线程并发调用
* - 内部使用atomic保证状态变量原子性
* - 使用mutex+condition_variable实现阻塞/唤醒
* - 静态缓存用cacheMutex保护
*
* 【状态流转】
* 未持有 → tryAcquireLock()成功 → locked_=true, holdCount_=1 → 业务执行
* 持有中 → unlock() → holdCount_-- → 归零时真正释放Redis锁
*
* 【异常处理】
* - 所有方法返回bool表示成功/失败,调用方需检查返回值决定重试或降级
*/
class DistributedLock {
public:
// ==================== 默认常量 ====================
/// Redis键前缀,避免不同业务锁名冲突
static constexpr const char* DEFAULT_LOCK_PREFIX = "distributed:lock:";
/// 默认等待时间:0ms=立即返回
static constexpr long DEFAULT_WAIT_TIME_MS = 0L;
/// 默认租期:30秒,超时自动释放
static constexpr long DEFAULT_LEASE_TIME_MS = 30000L;
/// 重试间隔:避免忙等,减少Redis压力
static constexpr long DEFAULT_RETRY_INTERVAL_MS = 100L;
/**
* @brief 构造函数
* @param lockName 业务锁名(不含前缀),如 "order:123"
* @param lockType 锁类型,默认REENTRANT
* @param lockPrefix Redis键前缀,默认"distributed:lock:"
* @param waitTimeMs 获取锁最大等待时间(ms),0=立即返回,-1=无限等待
* @param leaseTimeMs 锁租期(ms),超时自动释放,建议≥业务执行时间
*
* @note 构造时生成唯一lockId,用于释放时校验所有权
*/
DistributedLock(const std::string& lockName,
LockType lockType = LockType::REENTRANT,
const std::string& lockPrefix = DEFAULT_LOCK_PREFIX,
long waitTimeMs = DEFAULT_WAIT_TIME_MS,
long leaseTimeMs = DEFAULT_LEASE_TIME_MS);
// 析构函数
~DistributedLock();
// 禁止拷贝
DistributedLock(const DistributedLock&) = delete;
DistributedLock& operator=(const DistributedLock&) = delete;
// 允许移动
DistributedLock(DistributedLock&& other) noexcept;
DistributedLock& operator=(DistributedLock&& other) noexcept;
/**
* @brief 1.阻塞获取锁(无限等待)
* @return true-获取成功,false-获取失败(如Redis异常)
* @note 内部调用tryLock(-1),成功则启动看门狗
*/
bool lock();
/**
* @brief 2.限时尝试获取锁(使用构造时配置的租期)
* @param waitTimeMs 最大等待时间(ms),0=立即返回,-1=无限等待
* @return true-成功,false-超时或竞争失败
*/
bool tryLock(long waitTimeMs = 0);
/**
* @brief 3.限时尝试获取锁(显式指定租期)
* @param waitTimeMs 等待时间(ms)
* @param leaseTimeMs 租期时间(ms),覆盖构造时的配置
* @return true-成功,false-失败
* @note 租期≤0时不启动看门狗,需确保业务在租期内完成
*/
bool tryLock(long waitTimeMs, long leaseTimeMs);
/**
* @brief 4.释放锁
* @return true-释放成功,false-未持有锁或非当前线程持有
* @note 重入锁需holdCount归零才真正释放Redis锁
*/
bool unlock();
/**
* @brief 5.强制释放锁(跳过权限校验)
* @note 谨慎使用!可能释放他人持有的锁,仅用于异常恢复
*/
void forceUnlock();
// 6.检查锁是否被当前线程持有
bool isHeldByCurrentThread() const;
// 7.检查锁是否被持有(仅查本地状态,非Redis实时状态)
bool isLocked() const;
// 8.获取当前线程的重入次数,未持有时返回0
int getHoldCount() const;
// 9.获取锁的完整Redis键名(含前缀)
const std::string& getLockName() const;
// 10.获取锁类型
LockType getLockType() const;
// 11.获取锁唯一标识(用于Redis值校验,防止误删)
const std::string& getLockId() const;
/**
* @brief 12.获取锁持有时长
* @return 毫秒数,未持有时返回0
* @note 基于steady_clock,不受系统时间调整影响
*/
long getHoldTime() const;
/**
* @brief 13.设置Redis操作回调 - 依赖注入核心
* @param acquireFunc 获取锁: (key, value, ttl_ms) -> bool
* @param releaseFunc 释放锁: (key, value) -> bool
* @param renewFunc 续期锁: (key, value, ttl_ms) -> bool
*
* @note
* - 回调应保证线程安全和原子性(建议用Lua脚本)
* - 返回false表示操作失败,调用方会重试或返回
* - 未设置回调时,doAcquire等方法返回true(测试模式)
*/
void setRedisCallbacks(
std::function<bool(const std::string&, const std::string&, long)> acquireFunc,
std::function<bool(const std::string&, const std::string&)> releaseFunc,
std::function<bool(const std::string&, const std::string&, long)> renewFunc
);
private:
// ==================== 成员变量 ====================
// --- 配置与标识 ---
std::string lockName_; // Redis完整键名:prefix + businessName
std::string lockId_; // 唯一标识:32位随机hex,防止误释放
LockType lockType_; // 锁类型:决定获取/释放逻辑
std::string lockPrefix_; // Redis键前缀
long waitTimeMs_; // 默认等待时间(ms)
long leaseTimeMs_; // 默认租期(ms)
// --- 状态管理(原子变量,无锁读)---
std::atomic<bool> locked_; // 当前线程是否持有锁
std::atomic<int> holdCount_; // 重入计数(REENTRANT模式)
std::atomic<long> acquireTime_; // 获取锁的时间戳(ms)
std::thread::id ownerThreadId_; // 持有锁的线程ID
// --- 线程同步 ---
std::mutex mutex_; // 配合condition_variable使用
std::condition_variable cv_; // 等待/唤醒机制,避免忙等
// --- 看门狗机制 ---
std::unique_ptr<std::thread> watchdogThread_; // 后台续期线程
std::atomic<bool> watchdogRunning_; // 看门狗运行标志
// --- Redis回调(依赖注入)---
std::function<bool(const std::string&, const std::string&, long)> acquireCallback_;
std::function<bool(const std::string&, const std::string&)> releaseCallback_;
std::function<bool(const std::string&, const std::string&, long)> renewCallback_;
// --- 静态缓存(进程内共享,需cacheMutex保护)---
/// 本地锁缓存:lockName -> std::mutex*,减少同进程内Redis竞争
static std::unordered_map<std::string, std::mutex*> localLockCache_;
/// 保护上述缓存的互斥锁
static std::mutex cacheMutex_;
/// 公平锁等待队列:lockName -> condition_variable*
static std::unordered_map<std::string, std::condition_variable*> fairLockQueue_;
/// 公平锁等待计数:lockName -> 等待线程数
static std::unordered_map<std::string, std::atomic<int>> fairLockCount_;
/// 写锁持有标志:lockName -> 是否被写锁持有
static std::unordered_map<std::string, std::atomic<bool>> writeLockHeld_;
/// 读锁计数:lockName -> 当前读锁持有数
static std::unordered_map<std::string, std::atomic<int>> readLockCount_;
// ==================== 私有方法 ====================
/// @brief 生成唯一lockId:32位十六进制随机串
std::string generateLockId();
/// @brief 获取本地mutex:缓存复用,避免重复创建
std::mutex* getLocalLock();
/// @brief 尝试获取锁:根据lockType分发到具体实现
bool tryAcquireLock();
/// @brief 释放锁:根据lockType分发到具体实现
bool releaseLock();
/// @brief 启动看门狗线程:定期续期防止锁过期
void startWatchdog(long leaseTimeMs);
/// @brief 停止看门狗:设置标志+唤醒+join
void stopWatchdog();
/// @brief 看门狗主循环:sleep→renew→check
void watchdogLoop(long leaseTimeMs);
// --- 四种锁类型的获取实现 ---
bool doAcquireReentrantLock(); // 可重入锁获取
bool doAcquireReadLock(); // 读锁获取:检查无写锁
bool doAcquireWriteLock(); // 写锁获取:检查无读/写锁
bool doAcquireFairLock(); // 公平锁获取:排队等待
// --- 四种锁类型的释放实现 ---
bool doReleaseReentrantLock(); // 可重入锁释放
bool doReleaseReadLock(); // 读锁释放:读计数--
bool doReleaseWriteLock(); // 写锁释放:唤醒等待者
bool doReleaseFairLock(); // 公平锁释放:唤醒下一个
/// @brief 续期锁:调用renewCallback
bool doRenewLock(long leaseTimeMs);
};
} // namespace redis
} // namespace dfs
#endif // DISTRIBUTED_LOCK_H
3.3.2 distributed_lock.cpp
cpp
/**
* @file distributed_lock.cpp
* @brief 分布式锁模块实现文件
*
* 【实现要点】
* 1. 所有Redis操作通过回调注入,本文件不包含具体Redis客户端代码
* 2. 线程安全:atomic变量+mutex+condition_variable组合
* 3. 异常安全:所有方法返回bool,不抛异常(简化版设计)
* 4. 资源清理:析构函数确保看门狗停止,避免悬空指针
*/
#include "distributed_lock.h"
#include <sstream> // 字符串流(生成lockId)
#include <random> // 随机数生成
#include <iomanip> // hex格式输出
namespace dfs {
namespace redis {
// ============================================================================
// 静态成员定义(类外初始化)
// ============================================================================
std::unordered_map<std::string, std::mutex*> DistributedLock::localLockCache_;
std::mutex DistributedLock::cacheMutex_;
std::unordered_map<std::string, std::condition_variable*> DistributedLock::fairLockQueue_;
std::unordered_map<std::string, std::atomic<int>> DistributedLock::fairLockCount_;
std::unordered_map<std::string, std::atomic<bool>> DistributedLock::writeLockHeld_;
std::unordered_map<std::string, std::atomic<int>> DistributedLock::readLockCount_;
// ============================================================================
// 构造函数 / 析构函数 / 移动语义
// ============================================================================
/**
* @brief 构造函数实现
*
* 【初始化流程】
* 1. 成员初始化列表设置基础参数
* 2. 构建Redis完整键名:prefix + lockName
* 3. 生成唯一lockId(32位随机hex)
* 4. 初始化原子状态:locked_=false, holdCount_=0等
*/
DistributedLock::DistributedLock(const std::string& lockName,
LockType lockType,
const std::string& lockPrefix,
long waitTimeMs,
long leaseTimeMs)
: lockType_(lockType),
lockPrefix_(lockPrefix),
waitTimeMs_(waitTimeMs),
leaseTimeMs_(leaseTimeMs),
locked_(false), // 初始未持有锁
holdCount_(0), // 重入计数为0
acquireTime_(0), // 无时间戳
watchdogRunning_(false) { // 看门狗未启动
// 构建Redis键:如 "distributed:lock:order:123"
lockName_ = lockPrefix_ + lockName;
// 生成唯一标识,用于释放时校验所有权
lockId_ = generateLockId();
// 初始化线程ID(默认构造表示无效ID)
ownerThreadId_ = std::thread::id();
}
/**
* @brief 析构函数
*
* 【清理顺序】
* 1. 先停止看门狗线程,避免访问已销毁的成员
* 2. 如果仍持有锁,强制释放(防止忘记unlock导致死锁)
*
* @note 生产环境建议记录"未正常释放"的警告日志
*/
DistributedLock::~DistributedLock() {
stopWatchdog(); // 1. 停止后台线程
if (locked_) { // 2. 若仍持有锁
forceUnlock(); // 强制释放,避免资源泄漏
}
}
/**
* @brief 移动构造函数
* @note 转移资源所有权,原对象置为安全状态(避免重复释放)
*/
DistributedLock::DistributedLock(DistributedLock&& other) noexcept
: lockName_(std::move(other.lockName_)),
lockId_(std::move(other.lockId_)),
lockType_(other.lockType_),
lockPrefix_(std::move(other.lockPrefix_)),
waitTimeMs_(other.waitTimeMs_),
leaseTimeMs_(other.leaseTimeMs_),
locked_(other.locked_.load()), // 原子值拷贝
holdCount_(other.holdCount_.load()),
acquireTime_(other.acquireTime_.load()),
ownerThreadId_(other.ownerThreadId_),
watchdogThread_(std::move(other.watchdogThread_)), // 线程指针移动
watchdogRunning_(other.watchdogRunning_.load()),
acquireCallback_(std::move(other.acquireCallback_)), // 函数对象移动
releaseCallback_(std::move(other.releaseCallback_)),
renewCallback_(std::move(other.renewCallback_)) {
// 原对象置为"已移动"状态
other.locked_ = false;
other.holdCount_ = 0;
other.watchdogRunning_ = false;
// watchdogThread_移动后为空,无需额外处理
}
/**
* @brief 移动赋值运算符
* @note 先清理自身资源,再转移对方资源,最后置空对方
*/
DistributedLock& DistributedLock::operator=(DistributedLock&& other) noexcept {
if (this != &other) { // 自赋值检查
// 1. 清理当前资源
stopWatchdog();
if (locked_) {
forceUnlock();
}
// 2. 转移对方资源
lockName_ = std::move(other.lockName_);
lockId_ = std::move(other.lockId_);
lockType_ = other.lockType_;
lockPrefix_ = std::move(other.lockPrefix_);
waitTimeMs_ = other.waitTimeMs_;
leaseTimeMs_ = other.leaseTimeMs_;
locked_ = other.locked_.load();
holdCount_ = other.holdCount_.load();
acquireTime_ = other.acquireTime_.load();
ownerThreadId_ = other.ownerThreadId_;
watchdogThread_ = std::move(other.watchdogThread_);
watchdogRunning_ = other.watchdogRunning_.load();
acquireCallback_ = std::move(other.acquireCallback_);
releaseCallback_ = std::move(other.releaseCallback_);
renewCallback_ = std::move(other.renewCallback_);
// 3. 原对象置空,避免析构时重复释放
other.locked_ = false;
other.holdCount_ = 0;
other.watchdogRunning_ = false;
}
return *this;
}
// ============================================================================
// 核心锁操作实现
// ============================================================================
/**
* @brief 阻塞获取锁:委托给tryLock(-1)
*/
bool DistributedLock::lock() {
return tryLock(-1); // -1表示无限等待
}
/**
* @brief 限时获取锁(使用配置租期)
* @note 委托给三参数版本,保持代码复用
*/
bool DistributedLock::tryLock(long waitTimeMs) {
return tryLock(waitTimeMs, leaseTimeMs_);
}
/**
* @brief 核心获取逻辑:限时+指定租期
*
* 【算法流程】
* 1. 计算deadline:waitTime>0则设置超时点
* 2. 获取本地锁:同进程内先竞争本地mutex,减少Redis压力
* 3. 循环尝试:
* a. 调用tryAcquireLock()尝试获取(含重入判断)
* b. 成功则启动看门狗,返回true
* c. 失败且waitTime=0则立即返回false
* d. 未超时则wait_for重试,避免CPU忙等
*
* 【线程安全】
* - 本地锁保证同进程内串行竞争
* - 原子变量+CAS保证跨进程正确性
* - condition_variable避免空转消耗CPU
*/
bool DistributedLock::tryLock(long waitTimeMs, long leaseTimeMs) {
// 1. 计算超时时间点(使用steady_clock避免系统时间调整)
auto startTime = std::chrono::steady_clock::now();
auto deadline = (waitTimeMs > 0)
? startTime + std::chrono::milliseconds(waitTimeMs)
: std::chrono::steady_clock::time_point::max(); // 无限等待
// 2. 获取本地互斥锁(进程内优化:减少Redis网络调用)
std::mutex* localLock = getLocalLock();
std::unique_lock<std::mutex> localLockGuard(*localLock, std::defer_lock);
// 3. 尝试获取本地锁,失败说明同进程内已有线程在竞争
if (!localLockGuard.try_lock()) {
// 立即返回模式:不等待
if (waitTimeMs == 0) return false;
// 检查是否已超时
auto now = std::chrono::steady_clock::now();
if (now >= deadline) return false;
// 否则继续,让后续循环处理等待
}
// 4. 主循环:尝试获取分布式锁
while (true) {
// 4.1 尝试获取(含重入逻辑 + Redis竞争)
if (tryAcquireLock()) {
// 4.2 获取成功:启动看门狗自动续期
startWatchdog(leaseTimeMs);
return true;
}
// 4.3 获取失败:检查是否立即返回模式
if (waitTimeMs == 0) {
return false;
}
// 4.4 检查是否超时
auto now = std::chrono::steady_clock::now();
if (now >= deadline) {
return false;
}
// 4.5 未超时:等待后重试(避免忙等)
std::unique_lock<std::mutex> lock(mutex_);
// wait_for: 超时或cv_.notify_one()唤醒时返回
cv_.wait_for(lock, std::chrono::milliseconds(DEFAULT_RETRY_INTERVAL_MS));
// 循环继续,重新尝试获取
}
}
/**
* @brief 释放锁
*
* 【校验逻辑】
* 1. 检查locked_:未持有则返回false
* 2. 检查线程ID:非持有线程释放返回false
* 3. 重入计数--:未归零则仅减少计数,不真正释放Redis锁
* 4. 归零时:调用releaseLock() + 停看门狗 + 重置状态
*
* @return true-释放成功,false-未持有或非当前线程
*/
bool DistributedLock::unlock() {
// 1. 检查是否持有锁
if (!locked_) {
return false;
}
// 2. 检查线程权限:防止A线程释放B线程的锁
if (std::this_thread::get_id() != ownerThreadId_) {
return false;
}
// 3. 重入计数递减
--holdCount_;
// 4. 仅当计数归零时真正释放Redis锁
if (holdCount_ == 0) {
releaseLock(); // 调用Redis释放逻辑
stopWatchdog(); // 停止续期线程
// 重置本地状态
locked_ = false;
ownerThreadId_ = std::thread::id();
acquireTime_ = 0;
}
return true;
}
/**
* @brief 强制释放锁(跳过权限校验)
* @note 谨慎使用!可能释放他人持有的锁,仅用于异常恢复场景
*/
void DistributedLock::forceUnlock() {
releaseLock(); // 调用Redis释放
stopWatchdog(); // 停看门狗
// 重置所有状态(无论之前状态如何)
locked_ = false;
holdCount_ = 0;
ownerThreadId_ = std::thread::id();
acquireTime_ = 0;
}
// ============================================================================
// 状态查询方法(只读,线程安全)
// ============================================================================
bool DistributedLock::isHeldByCurrentThread() const {
// 双重检查:locked_为true 且 线程ID匹配
return locked_ && std::this_thread::get_id() == ownerThreadId_;
}
bool DistributedLock::isLocked() const {
// 注意:仅检查本地状态,非Redis实时状态
// 如需精确判断,需调用Redis GET key(有网络开销)
return locked_;
}
int DistributedLock::getHoldCount() const {
return holdCount_; // 原子加载,无锁读
}
const std::string& DistributedLock::getLockName() const {
return lockName_; // const引用,零拷贝
}
LockType DistributedLock::getLockType() const {
return lockType_;
}
const std::string& DistributedLock::getLockId() const {
return lockId_;
}
/**
* @brief 计算锁持有时长
* @note 使用steady_clock,不受系统时间回拨/跳跃影响
*/
long DistributedLock::getHoldTime() const {
if (!locked_ || acquireTime_ == 0) {
return 0; // 未持有则时长为0
}
auto now = std::chrono::steady_clock::now();
// 获取当前时间戳(ms)
auto duration = std::chrono::duration_cast<std::chrono::milliseconds>(
now.time_since_epoch()).count();
return duration - acquireTime_; // 差值即持有时长
}
/**
* @brief 设置Redis回调 - 依赖注入核心
* @note 使用std::move避免函数对象拷贝开销
*/
void DistributedLock::setRedisCallbacks(
std::function<bool(const std::string&, const std::string&, long)> acquireFunc,
std::function<bool(const std::string&, const std::string&)> releaseFunc,
std::function<bool(const std::string&, const std::string&, long)> renewFunc) {
acquireCallback_ = std::move(acquireFunc);
releaseCallback_ = std::move(releaseFunc);
renewCallback_ = std::move(renewFunc);
}
// ============================================================================
// 私有工具方法
// ============================================================================
/**
* @brief 生成唯一lockId
* @return 32位十六进制随机串,如 "a1b2c3d4e5f6..."
*
* 【设计目的】
* - 释放锁时校验Redis中的value是否匹配lockId
* - 防止A线程误删B线程持有的锁(网络延迟导致)
* - 128位熵,碰撞概率极低
*/
std::string DistributedLock::generateLockId() {
std::random_device rd; // 真随机种子
std::mt19937 gen(rd()); // Mersenne Twister随机引擎
std::uniform_int_distribution<> dis(0, 15); // 0-15均匀分布(hex字符)
std::ostringstream oss;
oss << std::hex; // 十六进制输出
for (int i = 0; i < 32; ++i) { // 32字符 = 128位
oss << dis(gen);
}
return oss.str();
}
/**
* @brief 获取本地mutex - 缓存复用
*
* 【缓存策略】
* - key: lockName_ (Redis完整键)
* - value: std::mutex* (堆分配)
* - 保护: cacheMutex_ 全局锁
*
* 【注意】
* - 本地锁仅优化同进程内竞争,跨进程仍需Redis
* - 未实现缓存清理,长期运行需注意内存(生产环境可加LRU)
*/
std::mutex* DistributedLock::getLocalLock() {
std::lock_guard<std::mutex> guard(cacheMutex_); // 保护缓存访问
auto it = localLockCache_.find(lockName_);
if (it != localLockCache_.end()) {
return it->second; // 缓存命中,直接返回
}
// 缓存未命中:创建新mutex(堆分配,生命周期与程序相同)
auto* mutex = new std::mutex();
localLockCache_[lockName_] = mutex;
return mutex;
}
/**
* @brief 尝试获取锁 - 根据lockType分发
*/
bool DistributedLock::tryAcquireLock() {
switch (lockType_) {
case LockType::REENTRANT:
return doAcquireReentrantLock();
case LockType::READ:
return doAcquireReadLock();
case LockType::WRITE:
return doAcquireWriteLock();
case LockType::FAIR:
return doAcquireFairLock();
default:
return doAcquireReentrantLock(); // 默认降级为可重入锁
}
}
/**
* @brief 释放锁 - 根据lockType分发
*/
bool DistributedLock::releaseLock() {
switch (lockType_) {
case LockType::REENTRANT:
return doReleaseReentrantLock();
case LockType::READ:
return doReleaseReadLock();
case LockType::WRITE:
return doReleaseWriteLock();
case LockType::FAIR:
return doReleaseFairLock();
default:
return doReleaseReentrantLock();
}
}
// ============================================================================
// 四种锁类型的获取实现
// ============================================================================
/**
* @brief 可重入锁获取
*
* 【重入逻辑】
* - 若当前线程已持有:holdCount++,直接返回true(不操作Redis)
* - 否则:调用acquireCallback竞争Redis锁
*
* 【状态更新】
* - 获取成功后设置locked_=true, holdCount_=1, 记录线程ID和时间戳
*/
bool DistributedLock::doAcquireReentrantLock() {
// 1. 重入检查:同一线程重复获取
if (locked_ && std::this_thread::get_id() == ownerThreadId_) {
++holdCount_; // 仅增加计数,不操作Redis
return true;
}
// 2. 竞争Redis锁
bool acquired = false;
if (acquireCallback_) {
// 调用方注入的Redis操作:SET key value NX PX ttl
acquired = acquireCallback_(lockName_, lockId_, leaseTimeMs_);
} else {
// 测试模式:模拟成功(实际应返回!isLocked()查Redis)
acquired = !locked_;
}
// 3. 获取成功:更新本地状态
if (acquired) {
locked_ = true;
holdCount_ = 1; // 首次获取,计数为1
ownerThreadId_ = std::this_thread::get_id();
acquireTime_ = std::chrono::duration_cast<std::chrono::milliseconds>(
std::chrono::steady_clock::now().time_since_epoch()).count();
}
return acquired;
}
/**
* @brief 读锁获取(共享锁)
*
* 【并发规则】
* - 多个读锁可并发持有
* - 与写锁互斥:有写锁时读锁需等待
*
* 【实现要点】
* - 检查writeLockHeld_:有写锁则返回false
* - 获取成功后readLockCount_++
*/
bool DistributedLock::doAcquireReadLock() {
// 1. 重入检查
if (locked_ && std::this_thread::get_id() == ownerThreadId_) {
++holdCount_;
return true;
}
// 2. 检查是否有写锁持有
bool writeHeld = false;
{
std::lock_guard<std::mutex> guard(cacheMutex_);
// 初始化静态map(首次访问)
if (writeLockHeld_.find(lockName_) == writeLockHeld_.end()) {
writeLockHeld_[lockName_] = false;
}
if (readLockCount_.find(lockName_) == readLockCount_.end()) {
readLockCount_[lockName_] = 0;
}
writeHeld = writeLockHeld_[lockName_].load();
}
// 3. 有写锁则竞争失败
if (writeHeld) {
return false;
}
// 4. 竞争Redis锁(实际场景应校验无写锁+原子增加读计数)
bool acquired = false;
if (acquireCallback_) {
acquired = acquireCallback_(lockName_, lockId_, leaseTimeMs_);
} else {
acquired = true; // 测试模式
}
// 5. 获取成功:更新本地状态 + 读计数++
if (acquired) {
std::lock_guard<std::mutex> guard(cacheMutex_);
readLockCount_[lockName_]++; // 读锁计数+1
locked_ = true;
holdCount_ = 1;
ownerThreadId_ = std::this_thread::get_id();
acquireTime_ = std::chrono::duration_cast<std::chrono::milliseconds>(
std::chrono::steady_clock::now().time_since_epoch()).count();
}
return acquired;
}
/**
* @brief 写锁获取(排他锁)
*
* 【并发规则】
* - 与读锁、写锁均互斥
* - 获取时需确保无读锁、无写锁
*
* 【实现要点】
* - 检查writeLockHeld_和readLockCount_
* - 获取成功后writeLockHeld_=true
*/
bool DistributedLock::doAcquireWriteLock() {
// 1. 重入检查
if (locked_ && std::this_thread::get_id() == ownerThreadId_) {
++holdCount_;
return true;
}
// 2. 检查是否有其他锁持有
bool writeHeld = false;
int readCount = 0;
{
std::lock_guard<std::mutex> guard(cacheMutex_);
if (writeLockHeld_.find(lockName_) == writeLockHeld_.end()) {
writeLockHeld_[lockName_] = false;
}
if (readLockCount_.find(lockName_) == readLockCount_.end()) {
readLockCount_[lockName_] = 0;
}
writeHeld = writeLockHeld_[lockName_].load();
readCount = readLockCount_[lockName_].load();
}
// 3. 有读锁或写锁则竞争失败
if (writeHeld || readCount > 0) {
return false;
}
// 4. 竞争Redis锁
bool acquired = false;
if (acquireCallback_) {
acquired = acquireCallback_(lockName_, lockId_, leaseTimeMs_);
} else {
acquired = true;
}
// 5. 获取成功:更新状态 + 标记写锁持有
if (acquired) {
std::lock_guard<std::mutex> guard(cacheMutex_);
writeLockHeld_[lockName_] = true; // 标记写锁已持有
locked_ = true;
holdCount_ = 1;
ownerThreadId_ = std::this_thread::get_id();
acquireTime_ = std::chrono::duration_cast<std::chrono::milliseconds>(
std::chrono::steady_clock::now().time_since_epoch()).count();
}
return acquired;
}
/**
* @brief 公平锁获取(FIFO)
*
* 【实现说明】
* - 简化版:仅用fairLockCount_记录等待数,未实现严格队列
* - 实际生产建议用Redis LIST + Lua脚本实现真正FIFO
*
* 【当前逻辑】
* - 等待计数++ → 尝试获取 → 成功则计数--,失败也计数--
* - 释放时notify_one唤醒一个等待者
*/
bool DistributedLock::doAcquireFairLock() {
// 1. 重入检查
if (locked_ && std::this_thread::get_id() == ownerThreadId_) {
++holdCount_;
return true;
}
// 2. 初始化/获取条件变量
std::condition_variable* cv = nullptr;
{
std::lock_guard<std::mutex> guard(cacheMutex_);
if (fairLockQueue_.find(lockName_) == fairLockQueue_.end()) {
fairLockQueue_[lockName_] = new std::condition_variable();
}
if (fairLockCount_.find(lockName_) == fairLockCount_.end()) {
fairLockCount_[lockName_] = 0;
}
fairLockCount_[lockName_]++; // 等待计数+1
cv = fairLockQueue_[lockName_];
}
// 3. 竞争Redis锁(实际应检查队列头部是否是自己)
bool acquired = false;
if (acquireCallback_) {
acquired = acquireCallback_(lockName_, lockId_, leaseTimeMs_);
} else {
acquired = !locked_; // 简化判断
}
// 4. 更新等待计数 + 状态
if (acquired) {
locked_ = true;
holdCount_ = 1;
ownerThreadId_ = std::this_thread::get_id();
acquireTime_ = std::chrono::duration_cast<std::chrono::milliseconds>(
std::chrono::steady_clock::now().time_since_epoch()).count();
std::lock_guard<std::mutex> guard(cacheMutex_);
fairLockCount_[lockName_]--; // 获取成功,等待计数-1
} else {
std::lock_guard<std::mutex> guard(cacheMutex_);
fairLockCount_[lockName_]--; // 获取失败,等待计数也-1
}
return acquired;
}
// ============================================================================
// 四种锁类型的释放实现
// ============================================================================
bool DistributedLock::doReleaseReentrantLock() {
bool released = false;
if (releaseCallback_) {
// Lua脚本:if redis.call("GET", key) == value then return redis.call("DEL", key) end
released = releaseCallback_(lockName_, lockId_);
} else {
released = true; // 测试模式
}
return released;
}
bool DistributedLock::doReleaseReadLock() {
bool released = false;
if (releaseCallback_) {
released = releaseCallback_(lockName_, lockId_);
} else {
released = true;
}
// 释放成功:读锁计数--
if (released) {
std::lock_guard<std::mutex> guard(cacheMutex_);
readLockCount_[lockName_]--;
// 注意:读锁释放不唤醒写锁,写锁需自行轮询或监听
}
return released;
}
bool DistributedLock::doReleaseWriteLock() {
bool released = false;
if (releaseCallback_) {
released = releaseCallback_(lockName_, lockId_);
} else {
released = true;
}
if (released) {
std::lock_guard<std::mutex> guard(cacheMutex_);
writeLockHeld_[lockName_] = false; // 清除写锁标记
// 唤醒一个等待的公平锁线程(简化版)
if (fairLockQueue_.find(lockName_) != fairLockQueue_.end()) {
fairLockQueue_[lockName_]->notify_one();
}
}
return released;
}
bool DistributedLock::doReleaseFairLock() {
bool released = false;
if (releaseCallback_) {
released = releaseCallback_(lockName_, lockId_);
} else {
released = true;
}
if (released) {
std::lock_guard<std::mutex> guard(cacheMutex_);
// 唤醒下一个等待者(FIFO需Redis队列支持,此处简化)
if (fairLockQueue_.find(lockName_) != fairLockQueue_.end()) {
fairLockQueue_[lockName_]->notify_one();
}
}
return released;
}
// ============================================================================
// 看门狗机制实现
// ============================================================================
/**
* @brief 启动看门狗线程
* @param leaseTimeMs 续期间隔(ms),通常为租期的1/3
*
* 【线程模型】
* - 独立std::thread运行watchdogLoop
* - 通过watchdogRunning_原子标志控制启停
* - 使用condition_variable实现优雅退出
*/
void DistributedLock::startWatchdog(long leaseTimeMs) {
if (watchdogRunning_) {
return; // 避免重复启动
}
watchdogRunning_ = true;
// 创建后台线程,绑定成员函数
watchdogThread_ = std::make_unique<std::thread>(&DistributedLock::watchdogLoop, this, leaseTimeMs);
}
/**
* @brief 停止看门狗
*
* 【优雅退出流程】
* 1. 设置watchdogRunning_=false
* 2. notify_all唤醒可能wait的线程
* 3. join()等待线程实际退出,避免悬空指针
*/
void DistributedLock::stopWatchdog() {
watchdogRunning_ = false; // 1. 设置退出标志
cv_.notify_all(); // 2. 唤醒等待的线程
// 3. 等待线程退出(若可join)
if (watchdogThread_ && watchdogThread_->joinable()) {
watchdogThread_->join(); // 阻塞直到线程结束
}
}
/**
* @brief 看门狗主循环
* @param leaseTimeMs 续期间隔
*
* 【循环逻辑】
* 1. renewalInterval = leaseTimeMs / 3(提前续期,留缓冲)
* 2. while(运行中且持有锁):
* a. wait_for(renewalInterval):睡眠或提前唤醒
* b. 若被唤醒且需退出:break
* c. 否则调用doRenewLock()续期
*
* 【异常处理】
* - 续期失败不抛异常,避免看门狗崩溃
* - 由业务侧通过isLocked()监控或日志告警
*/
void DistributedLock::watchdogLoop(long leaseTimeMs) {
long renewalInterval = leaseTimeMs / 3; // 1/3租期续期,留2/3缓冲
while (watchdogRunning_ && locked_) {
std::unique_lock<std::mutex> lock(mutex_);
// wait_for返回true表示被notify唤醒,false表示超时
if (cv_.wait_for(lock, std::chrono::milliseconds(renewalInterval),
[this] { return !watchdogRunning_ || !locked_; })) {
break; // 需退出:标志变更或锁已释放
}
// 仍持有锁且需运行:执行续期
if (locked_ && watchdogRunning_) {
doRenewLock(leaseTimeMs); // 调用回调续期
}
}
}
/**
* @brief 续期锁:调用renewCallback
* @note 续期失败不抛异常,由调用方监控
*/
bool DistributedLock::doRenewLock(long leaseTimeMs) {
if (renewCallback_) {
// PEXPIRE key ttl (需先校验value)
return renewCallback_(lockName_, lockId_, leaseTimeMs);
}
return true; // 测试模式
}
} // namespace redis
} // namespace dfs
4. 使用示例
4.1 目录结构
cpp
.
├── bloom_filter.cpp
├── bloom_filter.h
├── distributed_lock.cpp
├── distributed_lock.h
├── local_cache.cpp
├── local_cache.h
├── redis_cache.cpp
├── redis_cache.h
├── redis_connection.cpp
├── redis_connection.h
├── redis_connection_pool.cpp
└── redis_connection_pool.h
4.2 源码
cpp
/**
* @file distributed_lock_example.cpp
* @brief 分布式锁模块完整使用示例
* @author DFS Team
* @date 2025-02-18
*
* 【示例内容】
* 1. 基础分布式锁使用(可重入锁)
* 2. 读写锁使用场景
* 3. 公平锁使用示例
* 4. 结合RedisCache的实际应用
* 5. 结合LocalCache的多级缓存
* 6. 结合BloomFilter防止缓存穿透
* 7. 多线程并发测试
*/
#include "distributed_lock.h"
#include "redis_cache.h"
#include "redis_connection_pool.h"
#include "local_cache.h"
#include "bloom_filter.h"
#include <iostream>
#include <thread>
#include <vector>
#include <chrono>
#include <memory>
#include <sstream>
#include <iomanip>
using namespace dfs::redis;
std::shared_ptr<RedisConnectionPool> g_redisPool;
std::shared_ptr<RedisCache> g_redisCache;
std::shared_ptr<LocalCache> g_localCache;
std::shared_ptr<BloomFilter> g_bloomFilter;
void initRedisEnvironment() {
RedisConfig config;
config.host = "127.0.0.1";
config.port = 6379;
config.password = "";
config.database = 0;
config.connectionTimeout = 5000;
config.socketTimeout = 3000;
g_redisPool = std::make_shared<RedisConnectionPool>(config, 10, 2);
if (!g_redisPool->init()) {
std::cerr << "[ERROR] Redis连接池初始化失败" << std::endl;
return;
}
g_redisCache = std::make_shared<RedisCache>(g_redisPool);
g_localCache = std::make_shared<LocalCache>(10000, 300);
BloomFilterConfig bfConfig;
bfConfig.expectedItems = 1000000;
bfConfig.falsePositiveRate = 0.01;
g_bloomFilter = std::make_shared<BloomFilter>(bfConfig);
std::cout << "[INFO] Redis环境初始化完成" << std::endl;
}
void example1_basicReentrantLock() {
std::cout << "\n========== 示例1: 基础可重入锁使用 ==========" << std::endl;
DistributedLock lock("order:12345", LockType::REENTRANT);
auto acquireCallback = [](const std::string& key, const std::string& value, long ttl) -> bool {
if (g_redisCache) {
return g_redisCache->setNx(key, value, static_cast<int>(ttl / 1000));
}
return true;
};
auto releaseCallback = [](const std::string& key, const std::string& value) -> bool {
if (g_redisCache) {
std::string script = R"(
if redis.call("GET", KEYS[1]) == ARGV[1] then
return redis.call("DEL", KEYS[1])
else
return 0
end
)";
int64_t result = 0;
std::vector<std::string> keys = {key};
std::vector<std::string> args = {value};
g_redisCache->executeLuaScript(script, keys, args, result);
return result == 1;
}
return true;
};
auto renewCallback = [](const std::string& key, const std::string& value, long ttl) -> bool {
if (g_redisCache) {
std::string script = R"(
if redis.call("GET", KEYS[1]) == ARGV[1] then
return redis.call("PEXPIRE", KEYS[1], ARGV[2])
else
return 0
end
)";
int64_t result = 0;
std::vector<std::string> keys = {key};
std::vector<std::string> args = {value, std::to_string(ttl)};
g_redisCache->executeLuaScript(script, keys, args, result);
return result == 1;
}
return true;
};
lock.setRedisCallbacks(acquireCallback, releaseCallback, renewCallback);
if (lock.tryLock(5000, 30000)) {
std::cout << "[SUCCESS] 获取锁成功: " << lock.getLockName() << std::endl;
std::cout << " - Lock ID: " << lock.getLockId() << std::endl;
std::cout << " - Lock Type: REENTRANT" << std::endl;
std::cout << " - Hold Count: " << lock.getHoldCount() << std::endl;
if (lock.lock()) {
std::cout << "[SUCCESS] 重入锁成功, Hold Count: " << lock.getHoldCount() << std::endl;
}
std::this_thread::sleep_for(std::chrono::milliseconds(100));
lock.unlock();
std::cout << "[INFO] 第一次释放, Hold Count: " << lock.getHoldCount() << std::endl;
lock.unlock();
std::cout << "[INFO] 第二次释放, 锁已完全释放" << std::endl;
} else {
std::cout << "[FAILED] 获取锁失败" << std::endl;
}
}
void example2_readWriteLock() {
std::cout << "\n========== 示例2: 读写锁使用 ==========" << std::endl;
DistributedLock readLock1("resource:data", LockType::READ);
DistributedLock readLock2("resource:data", LockType::READ);
DistributedLock writeLock("resource:data", LockType::WRITE);
auto acquireCallback = [](const std::string& key, const std::string& value, long ttl) -> bool {
if (g_redisCache) {
return g_redisCache->setNx(key, value, static_cast<int>(ttl / 1000));
}
return true;
};
auto releaseCallback = [](const std::string& key, const std::string& value) -> bool {
if (g_redisCache) {
return g_redisCache->del(key);
}
return true;
};
auto renewCallback = [](const std::string& key, const std::string& value, long ttl) -> bool {
return true;
};
readLock1.setRedisCallbacks(acquireCallback, releaseCallback, renewCallback);
readLock2.setRedisCallbacks(acquireCallback, releaseCallback, renewCallback);
writeLock.setRedisCallbacks(acquireCallback, releaseCallback, renewCallback);
if (readLock1.tryLock(1000, 30000)) {
std::cout << "[SUCCESS] 读锁1获取成功" << std::endl;
if (readLock2.tryLock(1000, 30000)) {
std::cout << "[SUCCESS] 读锁2获取成功(多个读锁可并发)" << std::endl;
readLock2.unlock();
}
if (!writeLock.tryLock(100)) {
std::cout << "[EXPECTED] 写锁获取失败(有读锁持有,写锁需等待)" << std::endl;
}
readLock1.unlock();
std::cout << "[INFO] 读锁释放完成" << std::endl;
}
if (writeLock.tryLock(1000, 30000)) {
std::cout << "[SUCCESS] 写锁获取成功" << std::endl;
writeLock.unlock();
}
}
void example3_fairLock() {
std::cout << "\n========== 示例3: 公平锁使用 ==========" << std::endl;
DistributedLock fairLock("queue:task", LockType::FAIR);
auto acquireCallback = [](const std::string& key, const std::string& value, long ttl) -> bool {
if (g_redisCache) {
return g_redisCache->setNx(key, value, static_cast<int>(ttl / 1000));
}
return true;
};
auto releaseCallback = [](const std::string& key, const std::string& value) -> bool {
if (g_redisCache) {
return g_redisCache->del(key);
}
return true;
};
fairLock.setRedisCallbacks(acquireCallback, releaseCallback, [](auto, auto, auto) { return true; });
if (fairLock.tryLock(5000, 30000)) {
std::cout << "[SUCCESS] 公平锁获取成功: " << fairLock.getLockName() << std::endl;
std::cout << " - Lock ID: " << fairLock.getLockId() << std::endl;
std::this_thread::sleep_for(std::chrono::milliseconds(50));
fairLock.unlock();
std::cout << "[INFO] 公平锁释放完成" << std::endl;
}
}
void example4_withRedisCache() {
std::cout << "\n========== 示例4: 结合RedisCache的库存扣减 ==========" << std::endl;
if (!g_redisCache) {
std::cout << "[WARN] Redis未连接,跳过此示例" << std::endl;
return;
}
std::string stockKey = "stock:product:1001";
g_redisCache->set(stockKey, "100");
DistributedLock lock("stock:product:1001", LockType::REENTRANT);
auto acquireCallback = [](const std::string& key, const std::string& value, long ttl) -> bool {
return g_redisCache->setNx(key, value, static_cast<int>(ttl / 1000));
};
auto releaseCallback = [](const std::string& key, const std::string& value) -> bool {
std::string script = R"(
if redis.call("GET", KEYS[1]) == ARGV[1] then
return redis.call("DEL", KEYS[1])
else
return 0
end
)";
int64_t result = 0;
std::vector<std::string> keys = {key};
std::vector<std::string> args = {value};
g_redisCache->executeLuaScript(script, keys, args, result);
return result == 1;
};
auto renewCallback = [](const std::string& key, const std::string& value, long ttl) -> bool {
return true;
};
lock.setRedisCallbacks(acquireCallback, releaseCallback, renewCallback);
if (lock.tryLock(3000, 10000)) {
std::cout << "[SUCCESS] 获取库存锁成功,开始扣减库存" << std::endl;
auto stockValue = g_redisCache->get(stockKey);
if (stockValue.has_value()) {
int stock = std::stoi(stockValue.value());
if (stock > 0) {
stock--;
g_redisCache->set(stockKey, std::to_string(stock));
std::cout << "[INFO] 库存扣减成功,剩余: " << stock << std::endl;
} else {
std::cout << "[WARN] 库存不足" << std::endl;
}
}
lock.unlock();
std::cout << "[INFO] 库存锁释放完成" << std::endl;
} else {
std::cout << "[FAILED] 获取库存锁失败" << std::endl;
}
}
void example5_multiLevelCache() {
std::cout << "\n========== 示例5: 多级缓存 + 分布式锁 ==========" << std::endl;
std::string cacheKey = "user:info:10086";
g_bloomFilter->add(cacheKey);
std::cout << "[INFO] 布隆过滤器添加: " << cacheKey << std::endl;
if (!g_bloomFilter->mightContain(cacheKey)) {
std::cout << "[INFO] 布隆过滤器判断不存在,直接返回" << std::endl;
return;
}
auto localValue = g_localCache->get(cacheKey);
if (localValue.has_value()) {
std::cout << "[INFO] L1本地缓存命中: " << localValue.value() << std::endl;
return;
}
DistributedLock lock("cache:user:10086", LockType::REENTRANT);
auto acquireCallback = [](const std::string& key, const std::string& value, long ttl) -> bool {
if (g_redisCache) {
return g_redisCache->setNx(key, value, static_cast<int>(ttl / 1000));
}
return true;
};
auto releaseCallback = [](const std::string& key, const std::string& value) -> bool {
if (g_redisCache) {
return g_redisCache->del(key);
}
return true;
};
lock.setRedisCallbacks(acquireCallback, releaseCallback, [](auto, auto, auto) { return true; });
if (lock.tryLock(3000, 10000)) {
std::cout << "[SUCCESS] 获取缓存重建锁成功" << std::endl;
std::string userData = R"({"id":10086,"name":"张三","age":25})";
g_localCache->set(cacheKey, userData, 300);
std::cout << "[INFO] 数据写入L1本地缓存" << std::endl;
if (g_redisCache) {
g_redisCache->set("redis:" + cacheKey, userData, 600);
std::cout << "[INFO] 数据写入L2 Redis缓存" << std::endl;
}
lock.unlock();
std::cout << "[INFO] 缓存重建锁释放完成" << std::endl;
}
auto finalValue = g_localCache->get(cacheKey);
if (finalValue.has_value()) {
std::cout << "[SUCCESS] 最终从本地缓存获取: " << finalValue.value() << std::endl;
}
}
void example6_concurrentTest() {
std::cout << "\n========== 示例6: 多线程并发测试 ==========" << std::endl;
const int threadCount = 5;
std::vector<std::thread> threads;
std::atomic<int> successCount{0};
std::atomic<int> failCount{0};
auto acquireCallback = [](const std::string& key, const std::string& value, long ttl) -> bool {
if (g_redisCache) {
return g_redisCache->setNx(key, value, static_cast<int>(ttl / 1000));
}
return true;
};
auto releaseCallback = [](const std::string& key, const std::string& value) -> bool {
if (g_redisCache) {
std::string script = R"(
if redis.call("GET", KEYS[1]) == ARGV[1] then
return redis.call("DEL", KEYS[1])
else
return 0
end
)";
int64_t result = 0;
std::vector<std::string> keys = {key};
std::vector<std::string> args = {value};
g_redisCache->executeLuaScript(script, keys, args, result);
return result == 1;
}
return true;
};
auto renewCallback = [](const std::string& key, const std::string& value, long ttl) -> bool {
return true;
};
auto worker = [&](int threadId) {
DistributedLock lock("concurrent:test", LockType::REENTRANT);
lock.setRedisCallbacks(acquireCallback, releaseCallback, renewCallback);
if (lock.tryLock(2000, 5000)) {
successCount++;
std::cout << "[Thread-" << threadId << "] 获取锁成功" << std::endl;
std::this_thread::sleep_for(std::chrono::milliseconds(100));
lock.unlock();
std::cout << "[Thread-" << threadId << "] 释放锁" << std::endl;
} else {
failCount++;
std::cout << "[Thread-" << threadId << "] 获取锁失败" << std::endl;
}
};
for (int i = 0; i < threadCount; ++i) {
threads.emplace_back(worker, i);
}
for (auto& t : threads) {
t.join();
}
std::cout << "\n[统计] 成功: " << successCount << ", 失败: " << failCount << std::endl;
}
void example7_lockStatus() {
std::cout << "\n========== 示例7: 锁状态监控 ==========" << std::endl;
DistributedLock lock("monitor:test", LockType::REENTRANT);
auto acquireCallback = [](const std::string& key, const std::string& value, long ttl) -> bool {
return true;
};
auto releaseCallback = [](const std::string& key, const std::string& value) -> bool {
return true;
};
lock.setRedisCallbacks(acquireCallback, releaseCallback, [](auto, auto, auto) { return true; });
std::cout << "[状态] 锁获取前:" << std::endl;
std::cout << " - isLocked: " << (lock.isLocked() ? "true" : "false") << std::endl;
std::cout << " - isHeldByCurrentThread: " << (lock.isHeldByCurrentThread() ? "true" : "false") << std::endl;
std::cout << " - holdCount: " << lock.getHoldCount() << std::endl;
std::cout << " - holdTime: " << lock.getHoldTime() << "ms" << std::endl;
if (lock.lock()) {
std::cout << "\n[状态] 锁获取后:" << std::endl;
std::cout << " - isLocked: " << (lock.isLocked() ? "true" : "false") << std::endl;
std::cout << " - isHeldByCurrentThread: " << (lock.isHeldByCurrentThread() ? "true" : "false") << std::endl;
std::cout << " - holdCount: " << lock.getHoldCount() << std::endl;
std::cout << " - holdTime: " << lock.getHoldTime() << "ms" << std::endl;
std::cout << " - lockName: " << lock.getLockName() << std::endl;
std::cout << " - lockId: " << lock.getLockId() << std::endl;
std::this_thread::sleep_for(std::chrono::milliseconds(100));
std::cout << "\n[状态] 100ms后:" << std::endl;
std::cout << " - holdTime: " << lock.getHoldTime() << "ms" << std::endl;
lock.unlock();
}
}
void example8_bloomFilterIntegration() {
std::cout << "\n========== 示例8: 布隆过滤器集成 ==========" << std::endl;
std::vector<std::string> validIds = {"user:1001", "user:1002", "user:1003"};
for (const auto& id : validIds) {
g_bloomFilter->add(id);
}
std::cout << "[INFO] 添加有效用户ID到布隆过滤器" << std::endl;
auto checkAndLock = [](const std::string& userId) -> bool {
if (!g_bloomFilter->mightContain(userId)) {
std::cout << "[BLOOM] " << userId << " 一定不存在,跳过查询" << std::endl;
return false;
}
std::cout << "[BLOOM] " << userId << " 可能存在,继续处理" << std::endl;
DistributedLock lock("user:query:" + userId, LockType::REENTRANT);
auto acquireCallback = [](const std::string& key, const std::string& value, long ttl) -> bool {
return true;
};
auto releaseCallback = [](const std::string& key, const std::string& value) -> bool {
return true;
};
lock.setRedisCallbacks(acquireCallback, releaseCallback, [](auto, auto, auto) { return true; });
if (lock.tryLock(1000, 5000)) {
std::cout << "[LOCK] " << userId << " 获取查询锁成功" << std::endl;
lock.unlock();
return true;
}
return false;
};
checkAndLock("user:1001");
checkAndLock("user:9999");
}
int main() {
std::cout << "========================================" << std::endl;
std::cout << " 分布式锁模块使用示例程序" << std::endl;
std::cout << " DFS Redis Module Examples" << std::endl;
std::cout << "========================================" << std::endl;
initRedisEnvironment();
example1_basicReentrantLock();
example2_readWriteLock();
example3_fairLock();
example4_withRedisCache();
example5_multiLevelCache();
example6_concurrentTest();
example7_lockStatus();
example8_bloomFilterIntegration();
std::cout << "\n========================================" << std::endl;
std::cout << " 所有示例执行完成" << std::endl;
std::cout << "========================================" << std::endl;
if (g_redisPool) {
g_redisPool->close();
}
return 0;
}
4.3 结构
cpp
┌─────────────────────────────────────────────────────────────┐
│ distributed_lock_example.cpp │
├─────────────────────────────────────────────────────────────┤
│ [全局变量] │
│ g_redisPool, g_redisCache, g_localCache, g_bloomFilter │
├─────────────────────────────────────────────────────────────┤
│ [初始化] │
│ initRedisEnvironment() -> 连接 Redis, 初始化组件 │
├─────────────────────────────────────────────────────────────┤
│ [8 个示例场景] │
│ 1. 基础锁 (Hello World) │
│ 2. 读写锁 (并发控制) │
│ 3. 公平锁 (排队机制) │
│ 4. 业务锁 (库存扣减) │
│ 5. 性能优化 (多级缓存) │
│ 6. 压力测试 (多线程) │
│ 7. 监控 (状态查询) │
│ 8. 安全 (布隆过滤器) │
├─────────────────────────────────────────────────────────────┤
│ [主入口] │
│ main() -> 依次执行上述函数 │
└─────────────────────────────────────────────────────────────┘