在显微镜下,硅芯片是一个神秘的世界,形状令人困惑,线条曲折蜿艇,如下面是7805电压调节器的放大图像。但如果你仔细研究芯片,你就能识别出让芯片工作的关键晶体管、电阻、二极管和电容器,甚至理解这些元件如何协同工作。本文解释了7805电压调节器的工作原理,甚至包括硅片晶体管的工作原理。

7805电压调节器的芯片照片。点击放大。
电压调节器将未调节的输入电压转换为电子电路所需的精确调节电压。 电压调节器几乎应用于所有电子电路,流行的7805已被广泛应用于从计算机[1]到卫星的各个领域, 从DVD播放器和电子游戏到Arduino[2]。 还有机器人。 尽管7805于1972年推出,且现在已有更先进的调节器[3],但7805仍在使用,尤其是在业余爱好者中。
7805是一种常见的稳压器类型,称为线性稳压器。 (顾名思义,7805 输出 5 伏电压。) 线性稳压器围绕一个大型晶体管构建,控制流向输出的功率,类似于可变电阻。(该晶体管可见于上方模具照片的右半部分。) 线性稳压器的缺点是所有"多余"的电压都会转化为热量。如果你把9伏电压输入线性调节器,输出5伏,多余的4伏会转化为热能,调节器的效率大约只有56%。(线性稳压器的主要竞争对手是开关电源------这是一种更高效但更复杂的调节电压方式。开关电源在许多应用中已取代线性稳压器,如手机充电器和计算机电源。)

一个金属TO-3封装中的7805电压调节器。7805更常见于更小的塑料包装中。
线性稳压器如7805非常受欢迎,因为它们极易使用:只需将无调节电压输入一个引脚,接地第二个引脚,第三引脚输出稳压电压[4]。7805流行的另一个特点是它几乎坚不可摧------如果你短路、电压过高或过热,由于内部保护电路,它会在损坏前自动关机。
集成电路的组成部分
像大多数芯片一样,7805由一小块硅片组成。为了让芯片正常工作, 一种称为掺杂的过程是用磷或硼等元素处理硅的区域。 在芯片照片中,这些区域颜色略有不同,使芯片结构清晰可见。 磷赋予该区域过剩电子(即负电子),因此称为N硅。硼则产生正P硅。 硅芯片中的掺杂量出乎意料地少,从每千个硅原子中1个外来原子到每十亿个硅原子中1个外来原子不等。由于硅对杂质极为敏感,原始硅晶圆必须是极其纯净的晶体,纯度高达99.9999999999%,这一水平被称为*十一九*。
在硅片表面上,一层薄金属连接着芯片的不同部分。这种金属在模具照片中清晰可见,呈现白色痕迹和区域。[5] 一层薄的玻璃状二氧化硅层在金属与硅之间提供绝缘,除非二氧化硅中的矩形接触孔允许金属与硅连接。芯片边缘有细线连接金属焊盘和芯片外部引脚------照片中的黑色斑点显示了线连接的位置。
集成电路内部的晶体管
晶体管是芯片的关键部件。7805 使用 NPN 和 PNP 双极型晶体管(不同于通常使用 CMOS 晶体管的数字芯片)。 如果你学过电子学,可能见过像下面的NPN晶体管图,显示了电极(C)、基极(B)和发射极(E)。晶体管被画成夹在两层对称的N硅之间;N-P-N层构成一个NPN晶体管。 事实证明,芯片上的晶体管看起来完全不同,基极往往甚至不在中间!
一个NPN晶体管及其过于简化的结构。
下面的照片显示了7805芯片上一个晶体管的外观。[6]不同的棕色和紫色是硅中被不同掺杂的区域,形成了N和P区域。 灰色区域是芯片上硅表面的金属层------这些构成连接集电极、发射极和基极的导线。

7805电压调节器内部NPN晶体管的结构。
照片下方有一张横截面图,展示了晶体管的大致结构。书中看到的N-P-N夹层远不止如此,如果你仔细观察"E"下方的垂直截面,你会发现构成晶体管的N-P-N。发射极(E)线连接到N+硅。再下面是连接基极接触(B)的P层。再往下是N+层,间接连接到集电极(C)。[7] 晶体管被一个P+环包围,将其与邻近元件隔离开来。
集成电路内部的电阻器
电阻是模拟芯片的关键组件,由掺杂高电阻的硅条组成。 下图显示了7805电压调节器中的两个电阻,由绿紫色的P硅条组成。(灰色金属条连接方形触点处的电阻,并将电阻接线到芯片的其他部分。)电阻值与其长度成正比[8],因此右侧短电阻(850Ω)小于左侧曲折电阻(4000Ω)。 大阻值的电阻在芯片上占用了非常大的区域------在芯片照片的左上角,你可以看到一个80KΩ电阻的蛇形路径。

7805电压调节器的硅芯片上有两个电阻。
7805的工作原理
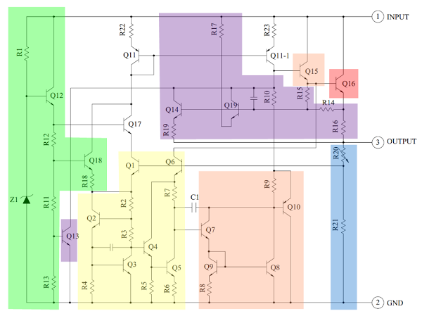
我给下面的示意图[9]涂色,表示7805调节器的主模块。 7805芯片的核心是一个大型晶体管,它控制输入输出之间的电流,从而控制输出电压。该晶体管(Q16)在下图中为红色。在芯片上,它占据了芯片右半部分的大部分,因为它需要承受超过1安培的电流。

7805稳压器的组成部分:带隙(黄色)、误差放大器(橙色)、输出晶体管(红色)、保护(紫色)、启动(绿色)。
带隙参考(黄色)是保持电压稳定的关键。它以缩放后的输出电压为输入(Q1和Q6),并向Q7发送误差信号,指示电压是过高还是过低。带隙的关键特征是即使芯片温度变化,也能提供稳定且准确的参考。下一节将详细讨论带隙。
来自带隙参考的误差信号被误差放大器(橙色)放大。放大信号通过大型单元Q15控制输出晶体管。这闭合了控制输出电压的负反馈回路。 启动电路(绿色)为带隙电路提供初始电流,避免卡在关断状态。[10] 紫色电路可防止过热(Q13)、过高输入电压(Q19)和过大输出电流(Q14)。如果发生故障,这些电路会降低输出电流或关闭稳压器,保护其免受损坏。
分压器(蓝色)将输出引脚的电压缩放下来,以便带宽参考使用。 它有一个有趣的实现,允许78XX系列的不同芯片产生不同的电压。(例如7812的12伏和7824的24伏。) 下图显示了金属(白色)与电阻(绿松石色)之间的方形触点,控制R20和R21的数值。 对于不同的稳压器,简单改变可变触点位置即可增加R20的电阻,从而提高芯片的输出电压。

7805电压调节器内部的反馈电压分压器由两个电阻组成。
带隙参考的工作原理
IC产生稳定电压的主要问题是芯片参数随着温度变化而变化:如果你的5伏手机充电器在炎热的天气里开始输出3伏或7伏,那就没用了。建立稳定电压参考的诀窍是制造一个随温度下降的电压,另一个随温度上升的电压。如果将它们正确相加,你会得到一个随温度稳定的电压。该电路称为"带隙参考"。
要制造随温度下降的电压,你通过晶体管施加恒定电流,观察基极和发射极之间的电压,称为VBE。下图显示了随着温度升高,电压如何下降。左侧线路接触硅的带隙电压,约1.2伏;这点以后会很重要。

晶体管的Vbe与温度
如果你以这种方式设置第二个晶体管,但电流更低[11], 你会得到同样的效果,但电压VBE曲线下降得更快。这听起来可能没什么帮助,因为我们需要一个随温度上升的电压。但关键是:如果你减去两个VBE电压,随着温度升高,差值会增加,因为线路间距变远。这种差异称为ΔVBE。下图显示了两个不同晶体管的VBE曲线,你可以看到曲线间的差ΔVBE随温度增加,尽管两条曲线随温度下降。

带隙参考中的电压:两个晶体管随温度变化而为Vbe。
带隙参考的最后一步是将VBE和ΔVBE以正确的比值组合,使结果与温度保持恒定。事实证明,如果两值相加为带隙电压,VBE的降和ΔVBE的增加会相互抵消。在下图中,添加10份ΔVBE即为正确的比例;具体比例取决于具体晶体管。下图中重要的是,随着温度变化,VBE+nΔVBE保持恒定------紫色ΔVBEs的顶端保持在带隙电压。

通过向Vbe增加ΔVbe的倍数,可以达到不考虑温度的带隙电压。
7805的带隙参考工作原理
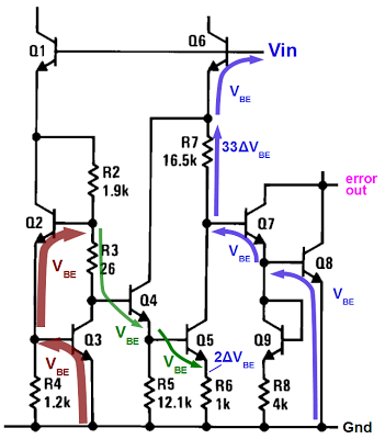
7805的带隙参考采用了上述带隙原理,但存在几个重要区别。 首先,实际的带隙电压大约是1.25伏,而不是1.2伏。 其次,7805的带隙通过取两个 高电流VBEs和两个 低电流VBEs之间的差值,产生更大(因此更准确)的2ΔVBE。最后,2ΔVBE被放大并加到3VBEs,形成带隙电压的三倍,约为3.75V。
下图展示了7805的带隙电路,箭头显示电压变化(非电流)。从地面开始,红色箭头显示Q3上(较大的)VBE增加,Q2上又增加了一个(较大的)VBE。绿色箭头显示第四季度和第五季度(V_4)的(小幅)VBE下降。结果是差值2ΔVBE在R6上得到。
下一步非常重要,因为它会放大电压。R7的电流与R6的电流相同(忽略小基极电流)。但R7的体积是R6的16.5倍,因此根据欧姆定律,R7两端的电压将是R7的16.5倍,即33ΔVBE。
最后,我们可以通过观察紫色线条来观察带隙的电压。从地开始,电压在Q8上以VBE上升,再在Q7上再上升一个VBE,然后是R7电压,最后在Q6上再上升第三个VBE。假设芯片设计师正确选择了33的比例因子,最终电压将为三个带隙电压,即3.75伏。[13](这里的Vin是带隙的电压输入,不是7805的电压输入。)

7805电压调节器中带隙电压是如何产生的。
传统的带隙电路产生稳定的参考电压,但关于带隙的讨论通常忽视一个重要问题:在7805或TL431等器件中,带隙电路不产生稳定的参考电压。 相反,7805的带隙是"反向"的。7805的缩放输出电压为带隙参考提供输入电压(Vin),带隙输出为误差信号。7805的带隙电路消除了传统带隙参考中存在的反馈环。相反,整个芯片都变成了反馈回路。
更具体地说,如果输出电压正确(5V),那么分压器在Vin处提供3.75V,VBE和ΔVBE电压如上所述。如果输出电压略有上升或下降,这种变化会在Q6和R7之间传播,导致Q7基极的电压相应地升降。这种变化被Q7和Q8放大,产生误差输出。[14] 误差输出反过来会减少或增加通过输出晶体管的电流,这个负反馈环路会调节输出电压直到正确。