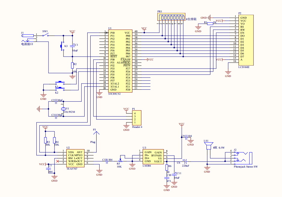
片机自20世纪70年代问世以来,以极其高的性能价格比受到人们的重视和关注,所以应用很广, 本文所要论述的通过单片机来控制TEA5767HN芯片及驱动LCD1602液晶屏实现FM收音并显示频率。现在人们常使用的收音机为手动调频收台,使用较为麻烦,而且由于接收灵敏度不高,所接收的频段较窄。本设计采用的是TEA5767HN芯片,它是由PHILIPS公司推出的针对低电压应用的单芯片数字调谐FM立体声收音机芯片。TEA5767HN芯片内集成了完整的IF频率选择和鉴频系统,只需很少的低成本外围元件,就可实现FM收音机的全部功能。

