内容
一个事件清单,确定工作系统要响应的所有业务事件。业务事件是真实世界中发生的对工作产生影响的事情。当到了工作做某事的时间时,也会发生业务事件。例如,产生每周的报表,提醒没有付款的顾客,检查设备的状态等。对每个事件的反应被称为一个业务用例(BUC),它代表了工作的一部分功能。
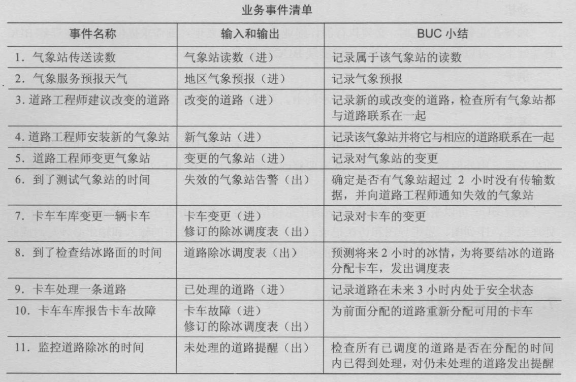
该事件清单包括下列元素。
事件名称。
来自相邻系统的输入(与上下文范围图中的名称相同)。
对相邻系统的输出(与上下文范围图中的名称相同)。对业务用例的简单总结(这一项是可选的,但我们发现它在开始确定业务用例的需求时非常有用一-可以把它看成是迷你场景)。
与该事件相关的业务数据类(在开始研究该事件时,你不知道这部分内容。随着你逐渐深入细节,会开始理解重要的数据,并将它添加到事件清单中)。
动机
确定工作系统的逻辑上的大块,这些大块可以作为发现详细需求的基础。这些业务事件也提供了子系统的信息,可以作为详细分析和设计的基础。每个业务事件有一个业务用例,它的细节可以单独研究。但是,所有BUC之间是通过存储的业务数据联系在一起的。

考虑
尝试列出业务事件是测试工作上下文范围的一种方法。这个活动揭示了对项目的不准确看法和误解,促进了准确的沟通。在进行事件分析时,常常会促使你对工作上下文范围图进行某种改动。
我们建议针对工作的不同部分收集需求。这要求将工作切分,我们发现业务事件是最方便、最一致、最自然的方式,可以将工作划分为可管理的单元,并能够从细节回溯到工作范围。形式
针对每个事件,业务事件表/清单包含以下信息:事件编号、事件名称、输入的名称、输出的名称、业务事件响应的小结。业务事件清单中的名称必须与工作上下文模型/表中的名称匹配(参见第6b小节)。