
导读:随着"十五五"规划序幕的拉开,低空经济已正式跃升为国家战略性新兴产业与新质生产力的核心引擎。本文基于某低空经济试验区最新发布的建设方案,深度剖析其如何破解"看不见、管不住、飞不起来"的行业痛点,构建"干 - 支 - 末"三级立体物流网络。从50+标准化枢纽的落地,到5G-A通感一体的技术突围,再到秒级审批的数字化变革,本文将为您全景式呈现这场即将重塑城市交通格局的低空革命。这不仅是一份建设方案,更是未来十年中国低空经济发展的"样板间"。

一、宏观视野:低空经济为何成为"十五五"头号战略?
1.1 国家战略的顶层设计与政策红利
站在"十五五"规划的起点回望,低空经济不再仅仅是通用航空的简单延伸,而是被赋予了培育新质生产力、构建国家综合立体交通网的历史使命。
国家层面相继出台的《国家综合立体交通网规划纲要》与《无人驾驶航空器飞行管理暂行条例》,构成了本项目建设的根本遵循。前者明确提出要统筹低空空域资源利用,加强无人机城市物流配送网络建设,推动交通运输方式从平面向立体化转型;后者则于2024年1月1日正式实施,确立了无人驾驶航空器的分类管理制度,为空域划设、飞行计划申请及安全监管提供了明确的法律依据。
本项目的核心逻辑,正是响应国家关于深化空域管理改革的号召。通过建设标准化的通用航空机场与无人机起降枢纽,落实民航局《低空飞行服务保障体系建设总体方案》要求,试验区旨在将自身打造为全国领先的低空经济示范高地。这不仅是区域经济发展的需要,更是为国家在"十五五"期间全面爆发低空经济提供可复制、可推广的"试验区样板"。
政策红利的释放是显而易见的。项目严格遵循条例中关于"综合监管服务平台"的建设标准,确保所有飞行活动处于"可监视、可控制"的状态。通过引入符合国标(如GB/T 42982-2023)的身份识别与动态监视技术,项目将实现与民航、军航监管系统的有效对接,彻底解决长期困扰行业的低空飞行监管难问题。结合"十五五"规划的前瞻性布局,本项目作为数字化转型与绿色低空交通的标杆工程,将充分利用政策红利,确保建设的合规性与长期可持续发展。
1.2 行业现状:从"起步探索"到"规模化运行"的阵痛
尽管政策春风频吹,但当前低空经济在实际落地过程中,仍面临着从"起步探索"向"规模化运行"跨越的巨大阵痛。这些痛点构成了本项目启动的直接触发因素,也是制约整个行业爆发的瓶颈所在。
痛点一:军民航协同审批流程冗长,效率难以满足商业化需求。
目前,低空飞行计划审批主要依赖传统人工报备模式。在缺乏统一数字化协同平台的情况下,跨区域飞行申请的流转时间往往超过3个工作日,且审批结果反馈滞后。这种"串联式"审批流程严重制约了无人机物流配送的时效性。对于追求"即时配送"的物流行业而言,数天的等待时间是致命的,这直接导致企业运营成本高昂,商业化闭环难以形成。
痛点二:低空监视存在严重盲区,安全隐患突出。
调研数据显示,在城市复杂环境下,300米以下的低空区域雷达覆盖率不足20%。由于缺乏有效的低空非合作目标监测手段,监管部门对于"小慢轻"无人机的实时态势掌握不足,处于"看不见、管不住"的状态。这种监视盲区不仅增加了空域碰撞风险,也让"黑飞"现象屡禁不止,成为悬在低空经济头顶的达摩克利斯之剑。
痛点三:设施标准不一,末端配送难以常态化运营。
大部分试点仍处于"点对点"的零星状态,缺乏统一规划的标准化起降场及自动化充换电站。顺丰、美团等物流企业的无人机航线因缺乏标准化的地面支撑,难以实现全天候、全自动的闭环作业。末端配送基础设施的匮乏,导致无人机无法像快递车一样密集布设,严重制约了低空交通的规模化效应。
如果不开展本项目建设,试验区将面临空域资源闲置、飞行安全风险激增以及低空产业集群流失的重大风险。因此,本项目的建设是实现低空空域合规化、数字化、规模化运行的必然选择。
1.3 建设必要性:合规、业务与技术的三重驱动
本项目的启动,是基于合规维度、业务维度与技术趋势的三重深度考量。
从合规维度看,建设统一的空中交通管理平台是落实《条例》中关于"飞行活动申请与审批"法定要求的核心抓手。只有通过数字化手段,才能实现飞行活动的可追溯、可监管,确保低空经济在法治轨道上运行。
从业务维度看,随着eVTOL(电动垂直起降飞行器)与大载重无人机技术的成熟,市场亟需构建覆盖全域的"干 - 支 - 末"三级物流网络以提升物流效率。传统的平面物流已触及效率天花板,而立体化的低空物流将成为突破瓶颈的关键。
从技术趋势看,5G-A(通感一体)与高精度CIM底座的应用已成趋势。这些新技术的成熟,为低空经济的规模化落地提供了技术可行性。若不抓住这一窗口期,试验区将在未来的低空产业竞争中处于被动地位。
二、顶层设计:构建"干 - 支 - 末"立体化低空物流体系
2.1 总体建设目标:量化指标背后的雄心
本项目不仅仅是一个基础设施建设工程,更是一个旨在重构区域物流生态的系统性工程。其建设目标被细化为一系列科学、可量化的业务与技术指标,这些指标构成了项目验收的终极依据。
业务指标方面,项目展现了极高的雄心:
- 基础设施规模 :计划在试验区全域内建成不少于50个无人机标准化起降枢纽。这些枢纽将按照统一技术规范集成自动充换电系统、气象监测终端、高精度定位基准站及安全安检设施,形成覆盖主要商圈、工业园区及末端社区的低空物流骨干节点。
- 运营规模 :目标开通30条以上 常态化物流航线,涵盖同城急送、医疗物资运输、农产品上行等多元场景。通过航线密集布设,实现日均无人机物流起降架次突破5000架次。这一数字标志着试验区低空物流密度将达到国内领先水平,初步形成"低空 + 物流"的新型城市配送体系。
- 管理效能 :通过数字化手段重构空域申请与审批流程,对接民航及空管系统,实现飞行计划在线报备与自动化冲突检测。目标是将空域审批时间由传统的数天缩短至2小时以内。这一指标的实现将极大提升低空飞行的灵活性,满足现代物流对时效性的苛刻要求。
技术指标方面,项目遵循适度超前原则,确保系统应对复杂低空环境下的技术挑战:
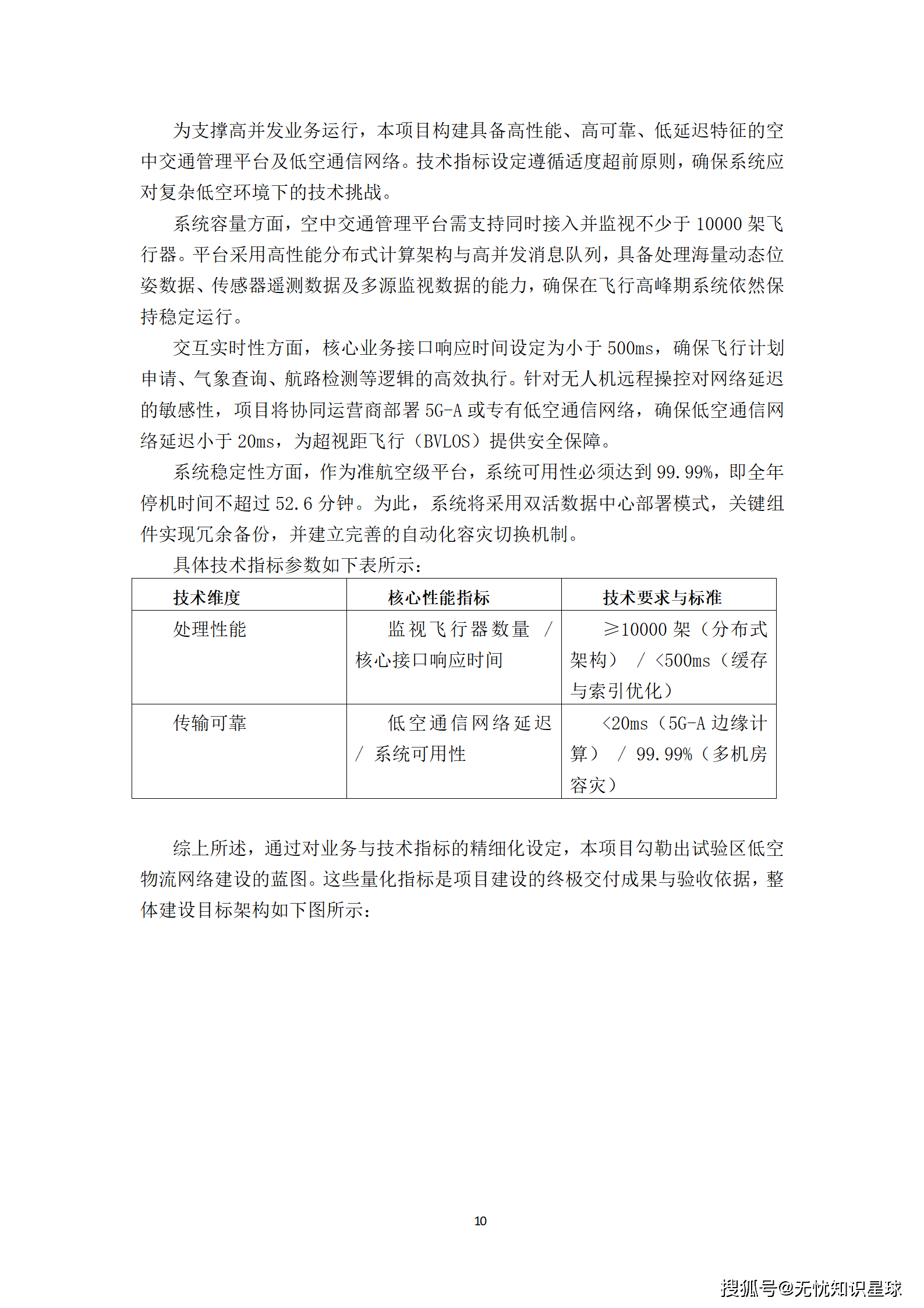
- 系统容量 :空中交通管理平台需支持同时接入并监视不少于10000架飞行器。平台采用高性能分布式计算架构与高并发消息队列,具备处理海量动态位姿数据、传感器遥测数据及多源监视数据的能力。
- 交互实时性 :核心业务接口响应时间设定为小于500ms ,确保飞行计划申请、气象查询、航路检测等逻辑的高效执行。针对无人机远程操控对网络延迟的敏感性,项目将协同运营商部署5G-A或专有低空通信网络,确保低空通信网络延迟小于20ms,为超视距飞行(BVLOS)提供安全保障。
- 系统稳定性 :作为准航空级平台,系统可用性必须达到99.99%,即全年停机时间不超过52.6分钟。为此,系统将采用双活数据中心部署模式,关键组件实现冗余备份,并建立完善的自动化容灾切换机制。
这些量化指标不仅为后续章节中的技术架构设计、业务功能开发及运营体系构建提供了顶层逻辑支撑,也为项目的阶段性评估与验收提供了客观依据,确保建设过程的精准性与实效性。
2.2 核心建设内容:物理设施 + 数字底座 + 应用场景
项目核心围绕"物理设施 + 数字底座 + 应用场景"三大维度展开,形成了一个闭环的生态系统。
首先是基础设施建设。这是低空经济的物理根基。项目规划建设不少于50个标准化无人机起降枢纽及配套的通航机场设施。这些设施不再是简单的停机坪,而是集成了自动充换电、气象监测、高精度定位等多功能的智能节点。它们将作为"干 - 支 - 末"物流网络的物理锚点,支撑起高频次、高密度的飞行活动。
其次是低空通信感知网。这是低空经济的"神经系统"。项目将部署覆盖300米以下空域的通感一体化基站与低空雷达。利用5G-A技术,实现通信与感知功能的同频共生,既解决了通信链路问题,又实现了对非合作目标的精准探测。这一网络将彻底消除低空监视盲区,让每一架飞行器都"看得见、呼得到"。
三是数字化空中交通管理平台。这是低空经济的"大脑"。平台将集成高精度CIM/GIS三维地图,实现4D航迹规划、动态空域管理及多源数据融合监视。它不仅是监管工具,更是调度中枢,能够自动处理飞行计划、检测冲突、优化航路,实现空域资源的动态分配与高效利用。
四是安全保障体系。安全是低空经济的生命线。基于信创云底座,项目采用国密算法构建端到端的飞行控制与数据交换安全屏障。从物理反制到网络防御,从适航认证到应急处置,全方位的安全体系将为低空飞行保驾护航。
三、基础设施革命:50+标准化枢纽与通感一体网络
3.1 通航机场与起降枢纽:从"简陋场地"到"智能节点"
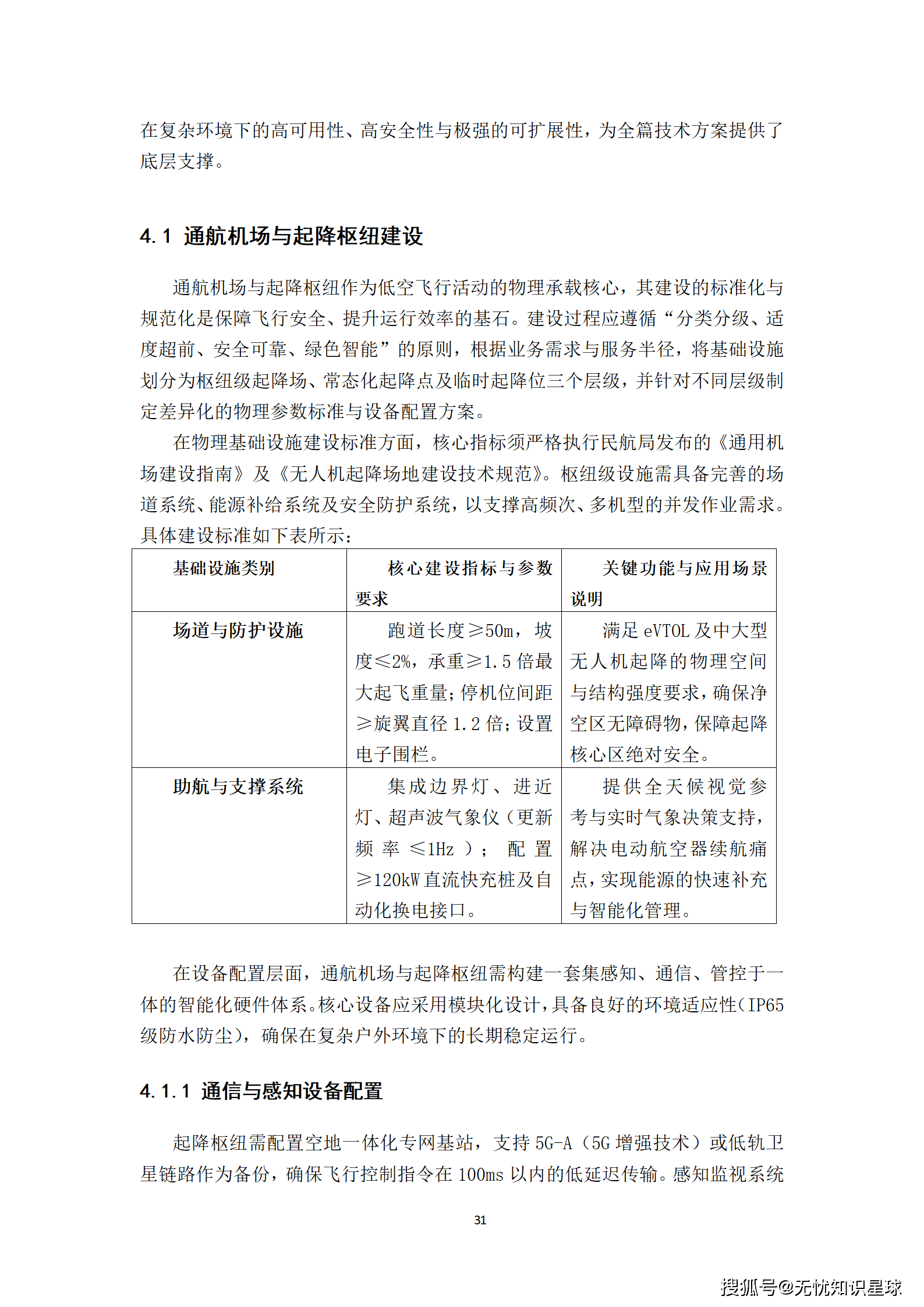
通航机场与起降枢纽是低空飞行活动的物理承载核心。在本项目中,它们的定义被重新改写:不再是简陋的土质跑道或划线区域,而是高度标准化、智能化、绿色化的综合服务站。
分类分级建设标准:
项目遵循"分类分级、适度超前、安全可靠、绿色智能"的原则,将基础设施划分为三个层级:
- 枢纽级起降场:具备完善的场道系统、能源补给系统及安全防护系统,支撑高频次、多机型的并发作业。跑道长度≥50m,坡度≤2%,承重≥1.5倍最大起飞重量。配备≥120kW直流快充桩及自动化换电接口,解决电动航空器续航痛点。
- 常态化起降点:分布于主要商圈、工业园区,具备基本的起降、充电及气象监测功能,满足日常物流配送需求。
- 临时起降位:针对应急救援、临时任务设置的灵活站点,具备快速部署能力。
智能化设备配置:
每个起降枢纽都配置了一套集感知、通信、管控于一体的智能化硬件体系。
- 通信与感知:配置空地一体化专网基站,支持5G-A或低轨卫星链路备份,确保飞行控制指令在100ms以内的低延迟传输。部署TDOA无线电定位阵列与光电协同追踪系统,实现对半径5公里范围内航空器的精准定位(精度≤5米)。
- 数字化管理:控制室配置高性能工作站,运行场面管理系统(FMS),实现对起降计划、能源状态及设备告警的集中展示。引入自动化无人值守系统,包括基于AI视觉的异物检测(FOD)系统、自动灭火系统以及自动洗涤设备,最大限度降低人工干预。
物理参数与安全规范:
核心指标严格执行民航局发布的《通用机场建设指南》及《无人机起降场地建设技术规范》。停机位间距≥旋翼直径1.2倍,设置电子围栏,确保净空区无障碍物。助航系统集成边界灯、进近灯及超声波气象仪(更新频率≤1Hz),提供全天候视觉参考与实时气象决策支持。
3.2 低空通信与感知网络:5G-A通感一体的技术突围
构建覆盖试验区300米以下空域的"通感一体化"网络,是实现无人机规模化、安全化运行的基础。本规划通过深度融合移动通信技术(如5G-A)与雷达感知技术,旨在解决低空飞行器在复杂城市环境及偏远试验区中"看不明、呼不到、管不住"的核心痛点。
三位一体网络架构:
网络架构采用"蜂窝网基站 + 专用感知节点 + 卫星补盲"的三位一体模式。
- 5G-A通感一体化覆盖:利用2.6GHz/3.5GHz/4.9GHz频段,通过Massive MIMO技术形成纵向覆盖波束。针对试验区内的重点航路,部署集成了感知能力的5G-A基站。这些基站不仅能提供1Gbps峰值下行速率,还能利用发射的高频段电磁波探测空域内的障碍物及第三方飞行器,实现亚米级的测距与测速精度。
- 低空专用窄带控制链:为满足等保2.0三级对关键控制链路的安全要求,部署800MHz/1.4GHz专用频段的无线电控制网络,作为5G链路的备份。确保在公网拥塞或受到干扰时,地面站仍能下发"紧急返航"或"原地降落"指令。
- 卫星链路补盲:在试验区边缘或地形复杂的盲区,集成天通一号或低轨卫星通信终端,确保全域无缝切换。
协作与非协作结合的监视策略:
针对300米以下空域的监视,采取"协作式监视"与"非协作式感知"相结合的策略。
- 协作式监视:主要通过ADS-B(广播式自动相关监视)和远程ID(Remote ID)实现,要求所有进入试验区的合规飞行器必须开启身份广播。
- 非协作式感知:主要应对"黑飞"或无信号目标的探测。感知系统由多传感器融合组成,包括微型相控阵雷达、无线电频谱监测设备及光电追踪系统。相控阵雷达部署在高层建筑顶部或专用铁塔上,单站覆盖半径不小于3km,能够同时跟踪不少于64个目标。无线电频谱监测设备负责捕捉无人机图传及遥控信号的跳频特征,通过TDOA算法实现对飞控手位置的精准定位。
网络安全与电磁防护:
在建设初期即引入风险控制体系,依据GB/T 22239-2019标准,将低空网络划分为生产控制大区、管理信息大区及边界接入区。定期开展电磁环境扫描,防止非法大功率无线电发射机对无人机控制频段产生压制性干扰。建立链路中断应急预案,当主通信链路失效超过3秒时,系统自动触发自组网接管控制权限。
3.3 信创云底座:自主可控的算力基石
信创云底座是支撑政务信息化平台运行的核心数字基础设施。建设遵循安全可靠、自主可控、开放兼容原则,架构设计采用微服务化与模块化理念,实现从底层芯片、操作系统到云管理平台的物理全栈信创化。
全栈信创化架构:
云底座向下屏蔽异构硬件差异,向上提供统一的标准资源服务。通过部署国产云管理操作系统,实现对鲲鹏、飞腾等不同架构处理器的统一调度与管理。针对政务业务的高可用要求,构建跨机柜、跨机房的容灾备份体系,确保局部硬件故障时业务不中断。
国产化资源配置:
- 计算资源:采用基于ARM架构或x86授权架构的国产高性能服务器。通用节点配置2路国产处理器(≥64核)、512GB内存,用于业务应用与Web服务;高性能节点配置2路国产处理器(≥128核)、1TB内存及GPU加速卡,用于核心数据库、大数据计算及AI推理。
- 存储资源:构建基于国产信创技术的分布式存储体系。高性能块/文件存储采用NVMe SSD缓存,支撑数据库文件与虚拟机镜像;海量对象存储采用大容量SATA HDD与纠删码(EC)模式,用于政务附件与历史归档。数据可靠性达到99.9999%以上,并集成数据加密、快照保护及异步复制功能。
四、数字大脑:空中交通管理平台的深度解构
4.1 低空空域管理模块:从"模糊空间"到"数字格点"
低空空域管理模块是平台的核心组件,旨在通过数字化手段实现对三维物理空间的精细化治理。
数字化切分与格点化建模:
模块采用基于北斗网格位置码(GB/T 39409-2020)的三维地球空间网格模型,将3000米以下的低空空域进行多尺度、非重叠的格点化切分。通过将连续的物理空间离散化为具备全球唯一编码的"空域单元"(Airspace Unit),系统实现了对空域资源的高效索引与动态配置。
- 精细粒度:在城市复杂环境,切分粒度可达米级(如10m×10m×10m),支持无人机在建筑密集区的避障航路规划;在郊野或高空巡航区,则采用更大尺度的格点以降低计算开销。
- 属性关联:每个格点单元均关联其物理属性(地形、障碍物)、气象属性(风速、能见度)及管理属性(禁飞区、限飞区),形成覆盖全域的"数字空域底座"。
动态资源管理与容量平衡:
系统建立了一套基于时空索引的容量评估模型,能够根据当前已预约航线、实时飞行动态以及气象预警信息,动态计算特定区域在未来时段内的空域容量上限。
- 动态释放:改变传统"长期占用、静态划分"的低效模式,实现空域资源的动态释放与回收。
- 容量平衡:当飞行器密度接近阈值时,自动触发容量平衡机制,通过调整起飞时间窗口、优化航路间隔或引导飞行器进入备用等待区,确保安全余量。
- 柔性使用:支持"空域柔性使用"策略,当军方或政府部门发布临时空域管制指令时,系统能够秒级响应,自动重划受影响区域的数字化边界。
冲突预警逻辑:
基于数字化的空域切分,模块内置冲突检测算法(CDA),持续扫描各格点单元及其邻域,预测未来3-5分钟内可能发生的时空冲突。预警分为黄色(潜在冲突)、橙色(间隔缩减风险)及红色(即时碰撞风险)三个等级,支持单城市上万架次无人机的协同运行管理。
4.2 飞行动态监视模块:全域天眼与多源融合
飞行动态监视模块扮演着"全域天眼"的核心角色,通过集成多种监视手段,构建覆盖全空域、全时段、多维度的实时态势感知体系。
多源数据融合:
系统融合广播式自动相关监视(ADS-B)、雷达、北斗定位、移动通信基站(4G/5G)以及无人机远程识别(Remote ID)等多源数据。针对不同传感器存在的精度差异、更新频率不一以及空间坐标系不统一等问题,模块采用了基于扩展卡尔曼滤波(EKF)与交互式多模型(IMM)的数据融合算法,确保在复杂环境下依然能输出稳定、连续的飞行轨迹。
- 传统航空监视:ADS-B与一、二次雷达,精度10-100米,适用于运输航空及大型机场周边。
- 新型低空感知:5G-A通感一体、Remote ID与北斗,精度0.5-5米,频率1-20Hz,专为城市低空与无人机监管设计。
异常告警引擎:
内置严密的异常告警引擎,通过预设的业务规则库与基于机器学习的轨迹预测算法,实现对飞行风险的提前发现。
- 空域违规告警:基于地理围栏技术,实时监测飞行器是否进入禁飞区、限飞区。
- 飞行状态异常告警:识别异常掉高、超速、失速、电量临界等状态,利用LSTM网络预测未来30-60秒轨迹,预判危险接近。
- 协同一致性告警:将实时动态航迹与已审批的飞行计划比对,标记偏离预定航线或未按时到达的目标。
4.3 无人机物流调度模块:从运单到飞行的自动化闭环
无人机物流调度模块承担着将物流企业的"运单需求"转化为民航级"飞行计划"的关键职能。
全自动调度流程:
- 运单接入与匹配:通过标准化API接口实时接入物流企业运单数据。调度引擎立即启动多维度资源匹配算法,计算无人机剩余电量与载荷匹配度,检索起降场预约时隙。
- 4D轨迹规划:基于三维高精度地图和动态禁飞区数据,生成四维轨迹(4DT)规划,确保航线在空间上避开人口密集区,在时间上避开冲突路径。
- 地面协同与放行:指令下发至无人机终端及自动化起降机场。机场自动完成换电/充电自检及货物装载。起飞前,系统自动触发"数字化放行"流程,完成60余项关键参数自检,并申请电子飞行许可。
- 在途监控与交付:利用4G/5G/卫星融合链路保持实时双向通信,动态调整飞行姿态。接近末端交付点时,启动高精度降落引导程序,通过视觉识别与RTK-GNSS厘米级定位融合,实现精准降落。
关键技术指标:
- 调度预处理:响应延迟 < 100ms,规划成功率 > 99.9%,支持并发处理能力 > 5000架次/秒。
- 执行监控:指令下发时延 < 50ms,降落精度误差 < 10cm,数据链路可靠性 > 99.99%。
4.4 气象与环境服务模块:微气象保障与噪声管控
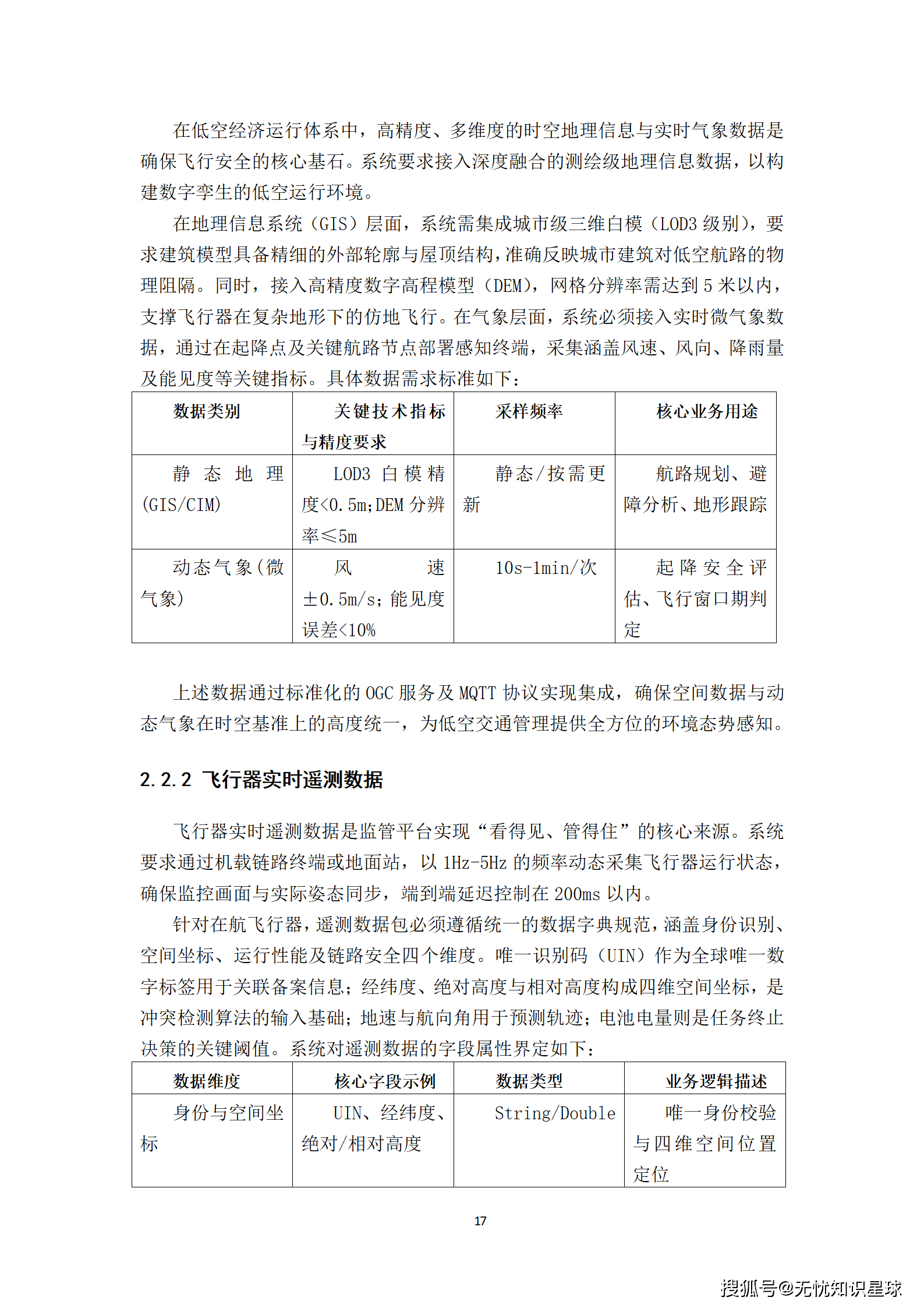
低空飞行器对微气象环境极为敏感。本模块通过构建"感知 - 预测 - 服务"一体化的气象保障体系,为平台提供实时、高精度、网格化的气象数据支撑。
精细化监测与预报:
- 实况监测:实时采集风场、能见度、强对流天气等数据。风速误差≤1m/s,能见度误差≤10%。
- 微环境要素:捕捉城市楼宇阵风、湍流强度,监测噪声水平(30dB-130dB)及AQI污染指数。
- 精细化预报:提供空间分辨率达1km×1km、时间频率达15分钟/次的预报产品。模拟局部流场变化,为航路规划提供动态风场修正参数。
风险预警与环境服务:
- 气象风险评价:将气象数据与飞行器性能指标关联分析。当参数超过阈值时,自动触发预警,标注受影响航段,发送偏航建议或返航指令。
- 气象禁飞区:针对雷暴等极端天气,一键划设"气象禁飞区",动态调整空域可用性。
- 噪声管控:实时监控飞行活动产生的噪声水平,评估其对敏感区域的影响,为环保监管提供数据支持。
五、数据治理:打破孤岛与构建标准体系
5.1 统一低空飞行数据字典
为解决低空飞行数据在采集、存储、交换过程中出现的语义歧义与格式冲突,本系统构建了涵盖空域资源、飞行计划、航空器特征、环境气象及管理指令等维度的统一低空飞行数据字典。
三级分类体系:
- 一级类目:确立核心数据主题,包括静态资源、动态运行、环境态势与管理控制。
- 二级类目:细化业务对象,如起降点基础信息、无人机实时位姿、禁飞区几何边界等。
- 三级类目:定义具体的数据元属性,明确内部唯一标识符、中文名称、数据类型、表示格式及合法值域范围。
核心价值:
通过标准化的数据字典,系统能够实现对跨厂商、跨型号无人机报文的自动解析与语义对齐。在数据入库前的清洗阶段,依据字典定义的约束条件对原始遥测数据进行实时校验,确保核心业务数据的准确率达到99.9%以上。
5.2 数据处理与存储架构
面对海量高频数据,方案设计了一套基于流批一体架构的自动化清洗流程与多维分布式存储体系。
海量高频数据清洗:
清洗逻辑部署于分布式流处理引擎(如Apache Flink)中。通过预定义的算子实现毫秒级实时过滤,利用滑动窗口技术进行全局去重,并结合业务规则引擎对异常极值进行离群点检测。
- 基础质量清洗:针对关键字段缺失、重复上报及格式不一问题,执行插值填充、布隆过滤器去重及ISO 8061标准化转换。
- 业务逻辑校验:依据业务阈值库识别逻辑矛盾与异常极值,并对敏感隐私数据执行掩码脱敏或加密处理。
冷热温分层存储:
- 热数据存储层:面向实时性要求极高的秒级高频数据,采用高性能分布式缓存或内存数据库,支撑即时预警。
- 温数据存储层:面向近期的业务明细,采用列式存储数据库(如ClickHouse),利用向量化执行引擎提升OLAP分析性能,确保亿级数据量的查询响应控制在秒级以内。
- 冷数据存储层:利用分布式文件系统(HDFS)或对象存储,以低成本实现海量历史数据的长期持久化。
5.3 跨部门数据共享机制
确立规范、严谨的数据治理与交换标准是实现政企互联互通的核心前提。系统采用"物理分散、逻辑集中"的模式,通过部署高性能数据交换节点,实现与外部监管机构及商业企业的高效协作。
共享规范与技术实现:
- 基础交互:结构化数据采用JSON/XML,统一采用HTTPS + RESTful API接口,支持TLS 1.3加密传输。
- 运行管控:涵盖实时、准实时、批量三种共享频率,根据敏感度执行四级分类管理,并实施全生命周期审计追踪。
- 技术架构:采用微服务架构下的API网关方案,后端采用Spring Cloud Alibaba框架。引入元数据管理工具,对142个核心数据元进行全生命周期监控。
安全保障:
构建多维度的防护体系。在传输层,通过双向SSL认证确保通道安全;在应用层,利用动态令牌与访问控制列表(ACL)实现精细化权限管理。引入分布式链路追踪技术,对每一次数据调用进行全量日志留痕,支持原位审计与异常行为预警。
六、安全防御:等保三级与信创自主可控
6.1 网络安全等保三级设计
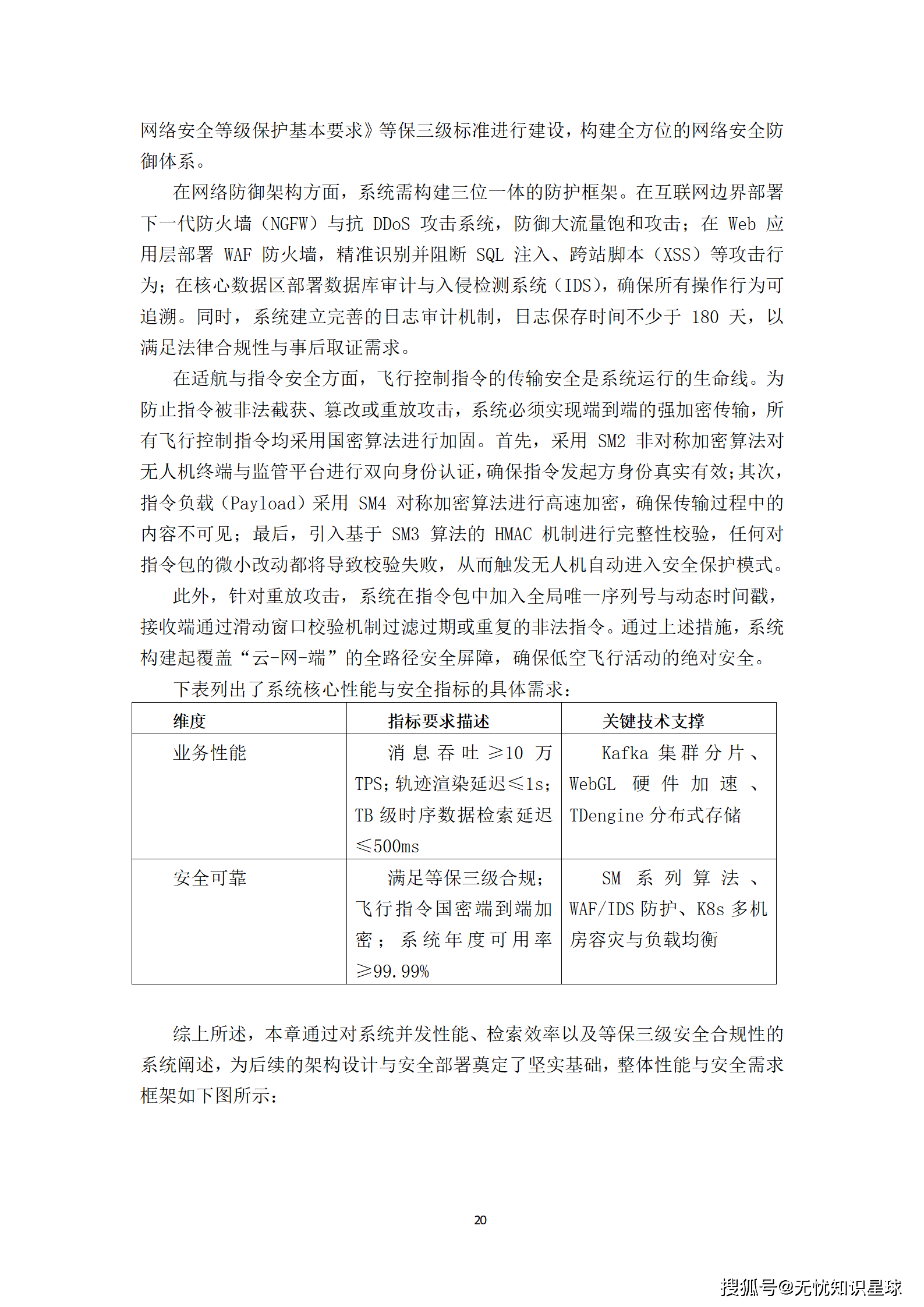
本系统严格遵循《信息安全技术 网络安全等级保护基本要求》(GB/T 22239-2019)中关于第三级安全保护能力的要求,构建全方位、多层次的安全防御体系。
"一个中心、三重防护"架构:
- 安全通信网络:采用国密SM系列算法(SM2/SM3/SM4)构建加密隧道,确保敏感数据在传输中不被窃听或篡改。核心交换机与运营商接入链路均采用双归属配置,利用VLAN技术实现业务流、管理流与存储流的严格隔离。
- 安全区域边界:执行"默认拒绝"原则。在互联网出口、核心交换区及服务器接入区分别部署下一代防火墙(NGFW)、入侵防御系统(IPS)与Web应用防火墙(WAF),实时拦截SQL注入、XSS跨站脚本等攻击。利用准入控制系统(NAC)对接入设备进行合规性检查。
- 安全计算环境:所有服务器及数据库均启用双因子认证,实施基于角色的访问控制(RBAC)。在各计算节点部署主机安全Agent,提供漏洞扫描、基线核查及恶意代码过滤功能。
- 安全管理中心:部署态势感知平台(ISOC),对各安全组件的日志进行关联分析,利用大数据技术将碎片化事件还原为攻击链,提升应急响应效率。
6.2 飞行与物理安全
针对低空飞行特有的环境复杂性,物理安全风险主要集中在电磁干扰、极端天气、物理碰撞以及非法入侵四大维度。
风险识别与防范:
- 电磁干扰:部署广域电磁环境监测探针,实时捕获核心频段的杂散信号,结合频谱分析算法预判潜在干扰区,指导飞行器规划避让路径。
- 物理碰撞:采用"激光雷达 + 超声波 + 视觉避障"三位一体的硬件冗余方案,确保在光照不足或单一传感器失效的情况下,仍具备基本的自保能力。
- 动力与越界:采用6/8轴冗余动力设计,支持WGS-84厘米级定位,具备>50个跳频信道以抗干扰。
物理反制与空域净化:
针对"黑飞"及违规飞行器,构建多层次的物理反制体系。
- 侦测发现:通过分布式低空雷达与TDOA无线电侦测设备,实现对5km范围内目标的精准定位。
- 识别跟踪:利用深度学习图像识别技术,快速研判目标机型与载荷性质。
- 干扰处置:根据风险等级采取信号阻断(Jamming)或协议欺骗(Spoofing),迫使目标返航或将其引导至受控安全区。
应急救援与灾难恢复:
建立标准化的应急救援流程(SOP)。当触发"一级坠毁告警"时,系统立即锁定坠落点,远程切断电池输出,并出动救援无人机携带医疗物资或灭火弹前往现场。飞行记录仪(黑匣子)支持实时云端同步,一旦发生物理损毁,运维团队需在2小时内完成事故调查取证,并依据容灾备份计划恢复业务运行。
6.3 信创软硬件适配
信创替代并非简单的硬件更换,而是一个涉及底层架构重构与应用生态适配的系统工程。本项目采取"由易到难、分层实施"的递进式路径。
替代路径与兼容性保障:
- 基础设施层:部署基于鲲鹏/飞腾服务器的计算存储资源,完成物理替换。
- 通用软件层:完成麒麟OS/统信UOS与达梦/人大金仓数据库的安装调试,进行内核级参数优化。
- 业务应用层:重构应用代码中与特定硬件绑定的逻辑,确保业务逻辑在信创环境下精准执行。
风险控制与应急回退:
坚持"双轨运行"策略。在信创环境部署初期,保持原X86架构系统作为热备,通过负载均衡器将5%-10%的流量切入信创环境进行灰度测试。一旦监测到信创环境出现核心服务崩溃或性能下降超过30%,立即启动应急响应预案,在秒级时间内完成流量回切,确保业务连续性。
七、项目实施:科学管理与效益评估
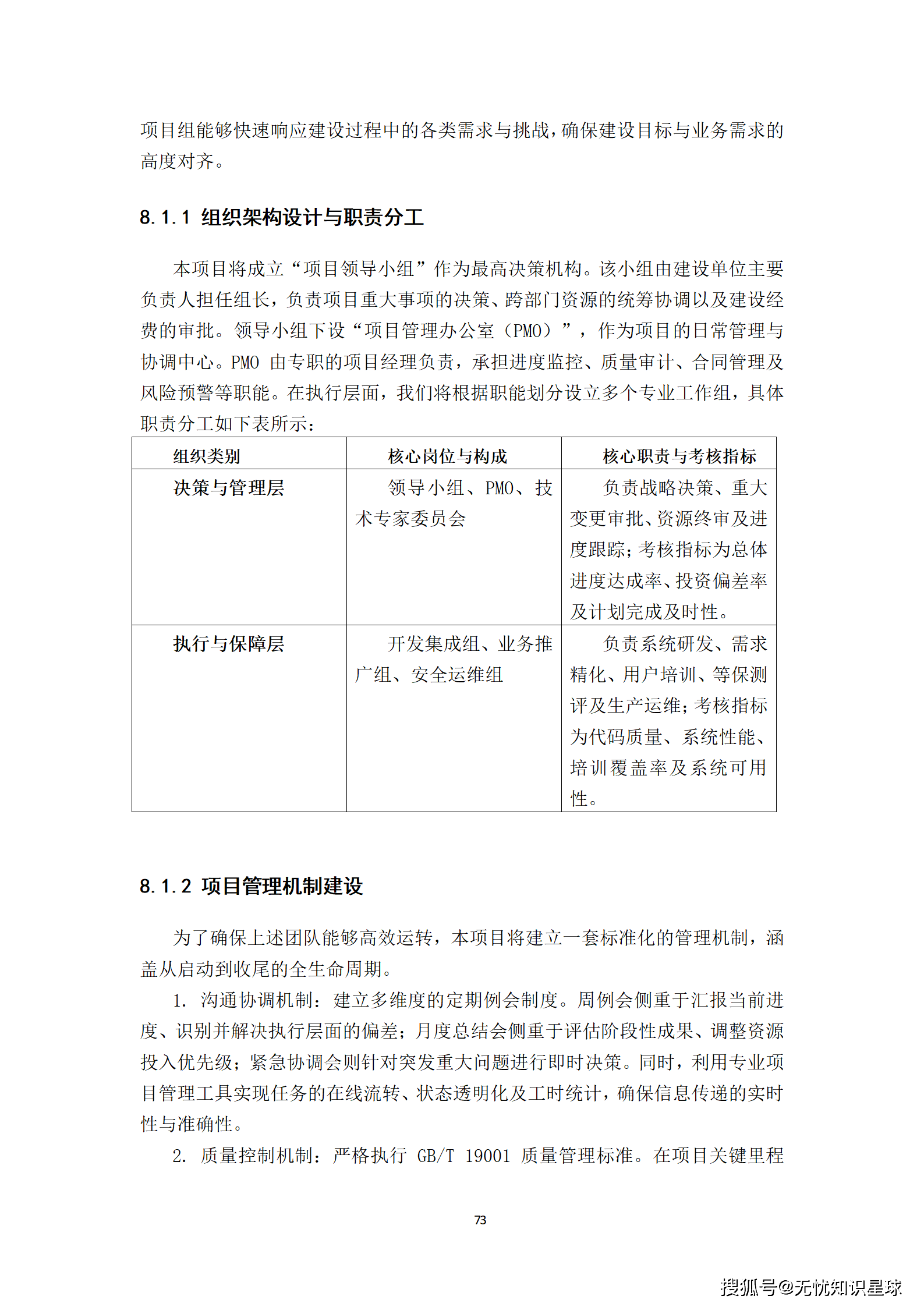
7.1 实施组织与阶段划分
项目遵循PMP项目管理知识体系,结合敏捷开发与瀑布模型相结合的混合模式,将项目生命周期划分为四个关键阶段。
组织架构:
成立"项目领导小组"作为最高决策机构,下设"项目管理办公室(PMO)"负责日常管理。执行层面设立开发集成组、业务推广组、安全运维组等专业工作组,明确职责分工与考核指标。
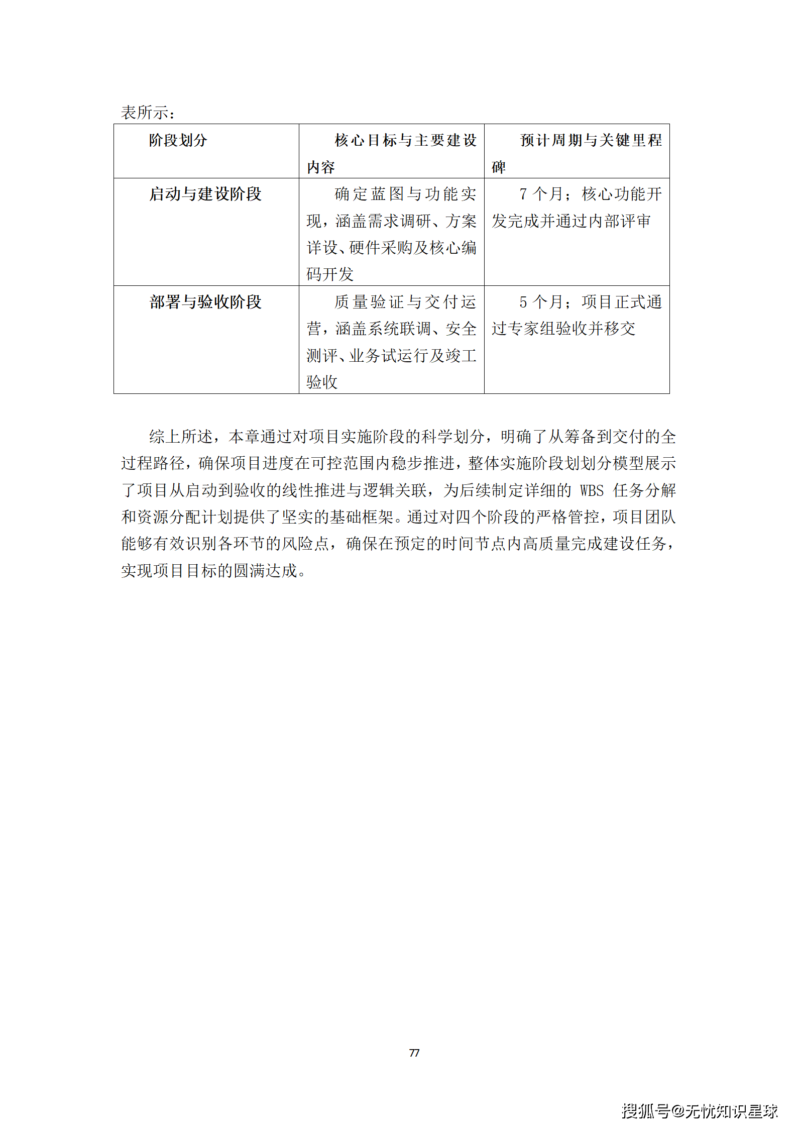
实施阶段:
- 启动与规划阶段(2个月):完成组织架构搭建、需求深度下钻及技术方案定稿,产出《需求规格说明书》。
- 系统建设与开发阶段(5个月):采用迭代开发模式,完成基础环境搭建与核心业务模块编码。基于Java Spring Cloud微服务架构开发后端,前端采用Vue.js 3.0。
- 系统部署与集成测试阶段(3个月):完成生产环境部署,执行系统功能测试、用户接收测试及第三方安全等保测评。开展存量数据清洗与迁移。
- 试运行与竣工验收阶段(2个月):开展全员操作培训与推广应用,建立7×24小时运维保障体系。收集优化建议并完成消缺,组织专家评审会议,完成项目整体验收。
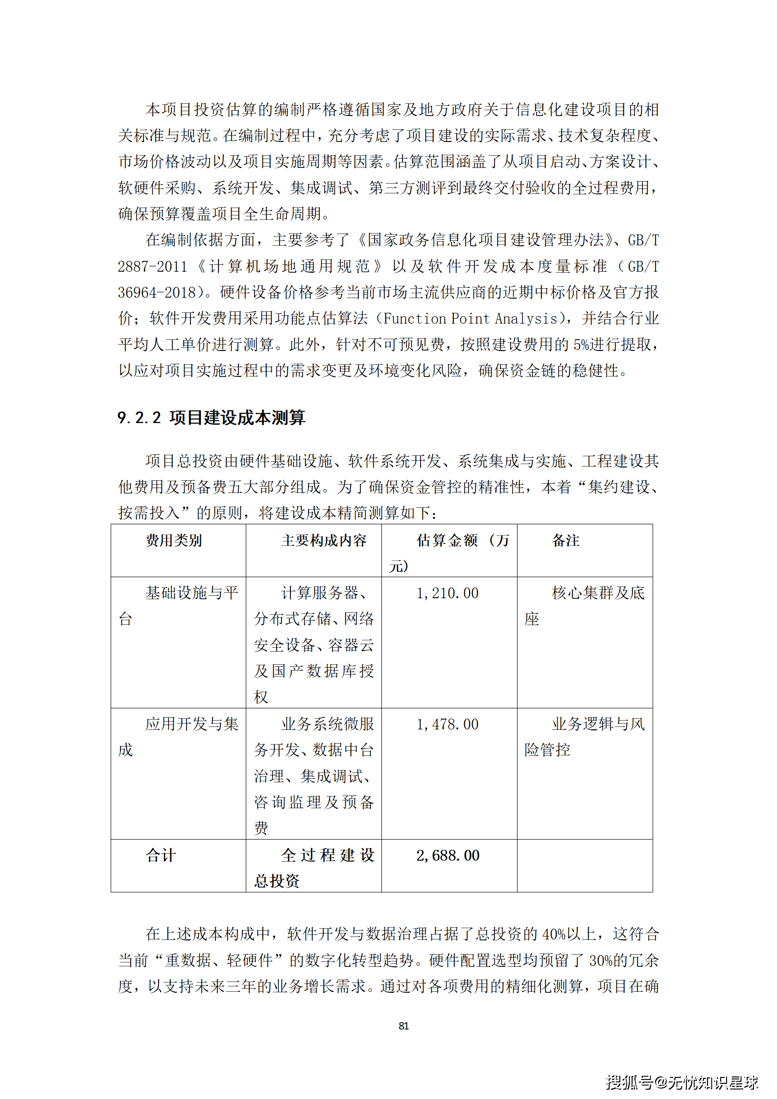
7.2 投资估算与效益分析
投资估算:
项目总投资约为2688万元。其中,基础设施与平台(计算服务器、分布式存储、网络安全设备等)投入1210万元;应用开发与集成(业务系统微服务开发、数据中台治理等)投入1478万元。软件开发与数据治理占据了总投资的40%以上,符合"重数据、轻硬件"的数字化转型趋势。
经济效益:
- 降本:通过资源集约化建设与云原生架构应用,预计可降低年均IT运维成本约15%。
- 增效:通过业务流程数字化重塑,关键业务处理效率提升预计超过40%,折算人工成本节约每年约200万元。
- 决策优化:数据资产激活为决策支持提供精准依据,减少因信息不对称导致的决策失误与资源浪费。
社会效益:
- 提升政务服务能力:实现业务"一网通办"与"跨省通办",显著缩短办事周期。
- 强化数据安全保障:提升核心业务系统的自主可控水平,确保敏感数据安全。
- 推进行业标准化:形成的技术规范与数据标准,可为同类项目提供可复制、可推广的经验模型。
- 支撑绿色发展:通过无纸化办公与远程协同,降低行政运行能耗,助力"双碳"目标。
7.3 运维服务体系
参照《信息技术服务 标准》(ITSS)系列国家标准,建立一套"流程标准化、操作规范化、监控实时化、响应闭环化"的常态化运维保障机制。
三线支持体系:
- 一线:服务台(Service Desk),负责统一报修受理与基础故障排除。
- 二线:技术专家组,负责网络设备、数据库及安全设备的专业维护。
- 三线:原厂商支持,负责解决深层次产品缺陷。
SLA指标:
- 系统可用性:核心业务系统年度可用性 ≥ 99.9%。
- 故障响应:一级故障响应时间 ≤ 15min。
- 安全合规:高危漏洞修复率100%,每日数据自动化备份成功率100%。
监控与审计:
部署"三位一体"的监控与审计体系(WAF、IDS、日志审计),实现7×24小时全方位监控。执行"3-2-1"备份原则,确保极端灾难下的业务连续性。所有运维操作通过堡垒机进行统一身份鉴别与操作审计,严禁越权操作。
八、结语:低空经济的未来已来
某低空经济试验区的"十五五"建设方案,不仅仅是一份技术文档,更是一份宣言。它宣告着低空经济已经从概念验证走向了规模化落地的快车道。
通过50+标准化枢纽的铺设,一张覆盖全域的低空物流骨干网正在成型;通过5G-A通感一体技术的突破,曾经"看不见、管不住"的低空空域正在变得透明可控;通过数字化空中交通管理平台的构建,秒级审批与万机协同已成为现实可能。
这个项目所构建的"干 - 支 - 末"立体化低空物流体系,将彻底改变传统的物流模式,让"即时配送"真正插上翅膀。它不仅将显著提升区域物流效率,降低社会物流成本,更将吸引低空制造与服务企业集聚,形成百亿级低空产业生态。
更重要的是,该项目在信创自主可控、数据安全合规、标准体系建设等方面的探索,为全国低空经济的发展提供了宝贵的"试验区样板"。它的成功实施,将为"十五五"期间我国低空经济的全面爆发奠定坚实基础,推动中国在全球低空经济竞争中占据领先地位。


















































































